TO THE EDITOR:
T-cell lymphoblastic lymphoma (T-LBL) and T-cell acute lymphoblastic leukemia (T-ALL) represent malignancies of immature T cells. Clinical presentation of T-LBL and T-ALL differs, with patients with T-LBL mainly presenting with severe cardiorespiratory symptoms, whereas patients with T-ALL usually suffer from complaints related to leukocytosis and massive bone marrow (BM) infiltration. Relapsed T-LBL as well as T-ALL are associated with extreme poor prognosis.1,2 In the last decades, survival of children with T-ALL has improved through the implementation of treatment strategies based on minimal residual disease as well as high-risk genetics.3,4 Extensive research of risk factors in T-LBL has not been performed and minimal residual disease measurement has not been proven to be a usable stratification strategy yet. Pediatric patients with T-LBL are currently treated according to ALL-based strategies, which results in event-free survival in ∼80% of the patients.2 The high toxicity of treatment accompanied by considerable morbidity and mortality shows the urgent need for improved stratification and prognostic parameters. A good-prognostic risk group based on the presence of NOTCH1/FBXW7 mutations has been described, but the remaining group of T-LBL patients has a worse outcome.5,6 We recently discovered that NOTCH1 gene fusions represent a high-risk subgroup,8 but a comprehensive genomic comparison between pediatric T-LBL and T-ALL is still missing. Our study explores molecular genetic differences as well as similarities between T-ALL and T-LBL to increase further insight in the etiology of T-cell malignancies. By doing so, we aim to identify possible high-risk and low-risk profiles.
Pediatric patients with T-LBL diagnosed between 2010 and 2023 treated in the Netherlands were included in this study (n = 59). Informed written consent was obtained from all patients and/or their legal guardians (supplemental Material and Methods). The clinical characteristics of these unselected pediatric patients with T-LBL in this cohort are summarized in supplemental Table 1. The median age at diagnosis was 10 years (range, 0-17), and there were more males (63%) than females (37%). In almost all patients (93%) the mediastinum was enlarged and, based on radiology results, 71% of the patients presented with an enlarged lymph node in the head-neck region. Half of the patients (53%) presented with pleural effusion at diagnosis. Based on cytomorphological studies, 22% of the patients presented with BM involvement at time of diagnosis (5%-25% blasts). Six patients (10%) had a relapse and none of them survived. The overall survival rate of the patients in our cohort with a follow-up of at least 1 year after diagnosis was 84%. In order to study the mutational landscape, whole-exome sequencing was performed on either formalin-fixed paraffin embedded (FFPE) tumor biopsies, or fresh (frozen) tumor material (n = 44) combined with matching nonmalignant BM aspirations or peripheral blood (n = 38/44; supplemental Figure 1). In the latter group, we found a median tumor mutational burden of 0.42 mutations per megabase (Mb; range, 0.05-1.23; Figure 1A). The 5 most frequently mutated genes in our T-LBL cohort were NOTCH1, FBXW7, RPL10, PHF6, and BCL11B, which is in agreement with other studies.6 Chromosomal aberrations (>20 Mb) were found in 39% of patients in our T-LBL cohort, and recurrent gains were found on chromosome 10 (chr10), chr17q, and chr20. LOH6q was found in 16% of our cohort, compared to 19% in patients with T-ALL.7 The frequencies of detected mutations and copy number alterations strongly resembled those previously found in a reference cohort of patients with T-ALL, both at the level of individual genes and of pathways7 (Figure 1B; supplemental Table 2). However, we did notice that the percentage of patients with loss of CDKN2A/B was lower in T-LBL (61%) compared with T-ALL (78%; P = .0143). Furthermore, mutations in NOTCH1 were also found significantly less frequently in T-LBL (50%) compared to T-ALL (74%; P = .00117; supplemental Table 2). We recently showed that, in addition to NOTCH1 mutations, NOTCH1 gene fusions are recurrent in T-LBL but absent in T-ALL.8,9,10,NOTCH1 fusions appear mutually exclusive with NOTCH1 mutations and associated with high occurrence of relapse and death.8 Because the presence of NOTCH1 gene fusions could only be determined in a subset of this cohort, we cannot determine whether the sum of all NOTCH1 aberrations is similar between T-LBL and T-ALL. However, considering the differences between NOTCH1 fusions and NOTCH1 mutations in downstream effects and outcome,8 these alterations should probably not be combined in these analyses.
Overview of recurrently mutated genes and pathways in T-LBL. (A) Oncoplot showing an overview of recurrently mutated genes in T-LBL per patient and per mutation, combined with the total mutation burden (mutations per megabase [mut/Mb]) and clinical characteristics. (B) Comparison of mutations sorted per pathway in T-LBL compared with T-ALL based on cohort from St. Jude Children’s Research Hospital (Liu et al7). Most frequently involved pathways are shown.
Overview of recurrently mutated genes and pathways in T-LBL. (A) Oncoplot showing an overview of recurrently mutated genes in T-LBL per patient and per mutation, combined with the total mutation burden (mutations per megabase [mut/Mb]) and clinical characteristics. (B) Comparison of mutations sorted per pathway in T-LBL compared with T-ALL based on cohort from St. Jude Children’s Research Hospital (Liu et al7). Most frequently involved pathways are shown.
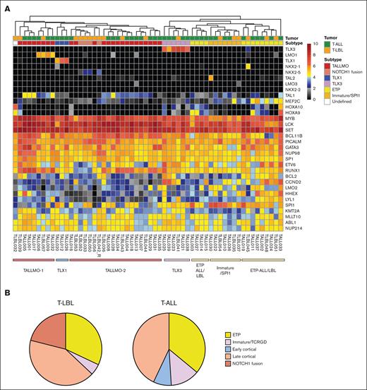
In T-ALL, next to the mutational landscape, transcriptomic characterization in T-ALL has provided valuable insights, including the identification of recurrent fusion genes as important drivers of the disease. The landscape of fusion genes in T-LBL is not yet extensively studied,7,11-14 but in our previous study, we identified gene fusions in 14 of 29 samples (48%), which, apart from NOTCH1 fusions, also included recurrent fusions involving the HOXA locus (supplemental Table 3). Most of these gene fusions have not, or only very rarely, been described in T-ALL. To further compare the 2 entities, we used the transcriptome data of 19 patients with T-LBL and 39 patients with T-ALL with sufficient quality for gene expression analysis (supplemental Methods). Based on the complete transcriptomes, an ample number of genes showed significant differential expression between T-LBL and T-ALL (upregulated, n = 4768; downregulated, n = 2380; supplemental Figure 2A). Upregulated genes in T-LBL were frequently associated with pathways related to extracellular matrix composition, adhesion, and cytokine-cytokine receptor interactions, likely caused by differences in the T-LBL and T-ALL microenvironments and heterogeneity in tumor biopsy source. Therefore, we studied a set of 32 genes that was previously shown to have the discriminatory power to distinguish between the different T-ALL subtypes (Early T-cell Precursor [ETP-ALL], TLX1/NKX2.1, TLX3, and TALLMO).15 These subtypes are associated with different stages of arrest of the T-cell and frequently determined by translocations and overexpression of transcription factors functioning as oncogenes. Analysis of the T-ALL cohort indeed revealed distinct clusters of the different subtypes as expected, with subclusters of ETP-ALL and TALLMO (supplemental Figure 2B). One of the ETP-ALL subclusters (ETP-ALL/SPI1) was found to be characterized by high expression of SPI1 and lower expression of MEF2C.16 We subsequently incorporated our T-LBL cohort into the analysis (Figure 2A). This combined analysis showed that the T-LBL samples clustered together with the various T-ALL subtypes associated with T-cell developmental stages, indicating a significant resemblance to T-ALL in terms of developmental arrest. All samples with a NOTCH1 gene fusion clustered together in TALLMO-2 and exhibited a similar, albeit aberrant, expression pattern compared with that of the rest of the samples, with increased expression of NKX2-5 (supplemental Table 3). Based on this clustering, we conclude that T-LBL and T-ALL samples share features associated with various thymocyte developmental stages. The contribution of cases arrested at the ETP stage was similar in T-LBL and T-ALL, accounting for 32% and 38% of the cases, respectively. Arrest of the immature/T-cell Receptor Gamma/Delta (TCRGD) (TLX3; T-LBL, 5%; T-ALL, 13%) and early cortical stages (T-LBL, 0%; T-ALL, 8%) was more frequent in T-ALL, although this might be because of the lower number of T-LBL cases. Lastly, arrest at the late cortical or mature stages of T-cell development was more frequent in T-LBL compared with T-ALL, accounting for 63% and 43% of the cases, respectively (Figure 2B). Therefore, comparable genetic lesions and subtypes suggest that the events required for oncogenic transformation of the T cell appear similar in T-LBL and T-ALL. Migration and homing mechanisms cannot be discovered by the currently used techniques and will require further in-depth studies. Nevertheless, our data further indicate that T-LBL and T-ALL represent different manifestations of the same disease, characterized by similar mutations and subtypes, but different gene fusions.
Subtypes associated to developmental stages in T-LBL and T-ALL. (A) Unsupervised clustering of T-LBL and T-ALL based on genes associated with the T-cell developmental genes, showing clustering in the major T-ALL subtypes for most of the T-LBL samples. Range of 0 to 10 showing the log2 transcript per millions of normalized expression values. (B) Distribution of subtypes associated with T-cell developmental stages in T-LBL and T-ALL shows great similarities, suggesting similar stages of arrest in T-LBL and T-ALL.
Subtypes associated to developmental stages in T-LBL and T-ALL. (A) Unsupervised clustering of T-LBL and T-ALL based on genes associated with the T-cell developmental genes, showing clustering in the major T-ALL subtypes for most of the T-LBL samples. Range of 0 to 10 showing the log2 transcript per millions of normalized expression values. (B) Distribution of subtypes associated with T-cell developmental stages in T-LBL and T-ALL shows great similarities, suggesting similar stages of arrest in T-LBL and T-ALL.
Acknowledgment: This research was funded by Kinderen Kankervrij (grant number 393).
Contribution: E.K. performed the study and wrote the manuscript; M.M.K., R.H., and F.v.D. performed the bioinformatic analyses; R.S.B. performed the wet laboratory work; L.A.K. coordinated the sequencing and data interpretation; M.A.S.-V. performed the histological analyses; J.L.C.L., J.P.P.M., and R.P.K. supervised the study; and all authors have read and agreed to the published version of the manuscript.
Conflict-of-interest disclosure: The authors declare no competing financial interests.
The current affiliation for J.P.P.M. is Acerta Pharma (AstraZeneca), Oss, The Netherlands.
Correspondence: Roland P. Kuiper, Princess Máxima Center for Pediatric Oncology, Heidelberglaan 25, 3584 CS Utrecht, The Netherlands; email: r.kuiper@prinsesmaximacentrum.nl.
References
Author notes
J.L.C.L. and R.P.K. are joint last authors.
The transcriptome and whole-exome sequencing data in this article have been deposited in the European Genome-Phenome Archive, hosted by the European Bioinformatics Institute and the Centre for Genomic Regulation (accession numbers EGAS00001007703 and EGAS00001007767, respectively).
The full-text version of this article contains a data supplement.

![Overview of recurrently mutated genes and pathways in T-LBL. (A) Oncoplot showing an overview of recurrently mutated genes in T-LBL per patient and per mutation, combined with the total mutation burden (mutations per megabase [mut/Mb]) and clinical characteristics. (B) Comparison of mutations sorted per pathway in T-LBL compared with T-ALL based on cohort from St. Jude Children’s Research Hospital (Liu et al7). Most frequently involved pathways are shown.](https://ash.silverchair-cdn.com/ash/content_public/journal/bloodneoplasia/1/3/10.1016_j.bneo.2024.100029/3/m_bneo_neo-2024-000230-gr1b.jpeg?Expires=1763460421&Signature=vB5wgmdlD95Na2Pp4PmVPvjzoBb3CQSZb49cSWxQqdIhMvakg6qNSuiJdvqBPh9eD7tO1LoKV~yvfF9vLfO9KcN-fPi~vb-uUXUQFUO6EzZn9FimUuRoGVE3RHcF96DuFtjSQBU7qO6Ix3anQUNLN~eaqRc-MmnLZs1jMg8tIrB9r8JXv84r5ra~JCbiaNVqVdVQv-byDi4D2DCCGUtrVIPUzCxpNTLoCn8TQBY8xRO4crDNyHYyJtbV0GN4B6fZJ9xtYNdI7z-iHFYzp1c0R0vw~iKanBBptz~fVYrLzO1wP-bI-xYd-WfR15QCOvpndVHgeYYQ5Nc~EymAZDSvpA__&Key-Pair-Id=APKAIE5G5CRDK6RD3PGA)
