Key Points
Loss of p53 confers resistance to CAR T therapy by impairing death receptor expression.
Modulation of death receptor expression may improve CAR T–mediated killing of TP53WT and TP53Mut BCP-ALL.
Visual Abstract
Loss of p53 function predicts a dismal outcome in relapsed B-cell precursor acute lymphoblastic leukemia (BCP-ALL). Chimeric antigen receptor T-cell (CAR T) therapy was recently approved to salvage relapsed/refractory BCP-ALL. We observed a significantly worse overall survival after CD19-targeting CAR T therapy in children with TP53-mutated (TP53Mut) compared with TP53–wild-type (TP53WT) BCP-ALL. To investigate the effect of p53 loss on CAR T therapy response, we modeled TP53 mutations in 2 BCP-ALL cell lines and observed resistance to CAR T upon p53 loss. Moreover, expression analysis in cell lines and xenografts demonstrated that loss of p53 abrogates the expression of the death receptors Fas and death receptor 5 (DR5), both implicated in CAR T cytotoxicity. Conversely, ectopic expression of Fas improved CAR T cytotoxicity. Furthermore, p53 stabilization induced expression of both Fas and DR5, accompanied by increased CAR T–mediated killing. Although these findings provide mechanistic insight into why CAR T therapy fails against TP53Mut BCP-ALL, they may also provide opportunities to enhance the efficacy of CAR T treatment both in patients with TP53Mut and TP53WT BCP-ALL. Furthermore, these data underscore the need for alternative curative therapies for this very high-risk patient group.
Introduction
With a 5-year overall survival (OS) rate >90%,1 the outcome in pediatric acute lymphoblastic leukemia (ALL) has substantially improved over the past decades. However, relapsed ALL remains a significant clinical problem. Mutations (including deletions) affecting the TP53 gene are associated with a dismal prognosis in relapsed ALL in both children2,3 and adults,4 with incidences of 12% and 35%, respectively. Because p53-mediated apoptosis is an end point for many cytotoxic drugs, loss of p53 function induces therapy resistance to most classical chemotherapeutics.5 Thus, there is a clear clinical need for more effective strategies to treat TP53-mutated (TP53Mut) ALL.
In recent years, new therapy strategies such as the antibody-drug conjugate inotuzumab ozogamicin, the bispecific T-cell engager blinatumomab, and chimeric antigen receptor T cell (CAR T) have been introduced to salvage relapsed B-cell precursor ALL (BCP-ALL). Although inotuzumab ozogamicin’s efficacy against TP53Mut BCP-ALL seems compromised5 and blinatumomab’s efficacy remains to be determined, recent results indicate that CAR T therapy is ineffective in curing TP53Mut hematologic malignancies6-8; however, the mechanism remains elusive.
In this study, we compared the outcome of CD19-targeting CAR T (CART19)–treated patients with TP53–wild-type (TP53WT) and TP53Mut BCP-ALL. In addition, we challenged isogenic TP53WT and TP53Mut BCP-ALL cell lines with CAR Ts and performed messenger RNA (mRNA) and membrane profiling on cell lines and patient-derived xenografts (PDXs) to explore the mechanisms of resistance in TP53Mut BCP-ALL.
Methods
Experimental methods are briefly described below, and details are available in the supplemental Data.
Patient data and outcome
This study has been performed in accordance with the Declaration of Helsinki. Patients with relapsed/refractory BCP-ALL treated with tisagenlecleucel between April 2019 and January 2024 in the Princess Máxima Center for Pediatric Oncology and for whom the TP53 genotype could be determined at the start of CAR T treatment were included retrospectively. All patients gave consent for the use of clinical data and sequencing results. This institutional review board–approved study is registered under the national trial registry number NL-7744. OS and event-free survival (EFS) were defined as the time (data cutoff January 2024) between tisagenlecleucel infusion and the occurrence of an event, with OS defined as death from any cause and EFS as relapsed/refractory disease or death from any cause. Survival curves were censored for allogeneic hematopoietic cell transplantation (allo-HCT) as consolidation therapy in minimal residual disease–negative remission after CAR T (n = 1). TP53 genotype was determined by targeted sequencing using a single-molecule molecular inversion probes assay,9 whole-genome sequencing, and/or digital multiplex ligation–dependent probe amplification. TP53Mut ALL was defined as any type of alteration to the TP53 gene that may have a deleterious effect on p53 function, including deletions.
In vitro models
Generation and culture of isogenic TP53WTand TP53Mut BCP-ALL cell models and PDXs have been described previously.5,10,11 CART19 cells with a 4-1BB costimulatory domain were generated from T cells of healthy donors by isolating, transducing, and expanding CD4+ and CD8+ T cells separately. Fas and death receptor 5 (DR5) ectopic expression were achieved by lentiviral transduction using a pLX307 backbone.
In vitro assays
Cocultures were conducted using equal quantities of CD4+ and CD8+ T cells. The competitive survival assays were conducted as previously described5 in the presence of CART19 or donor-matched untransduced T cells. Viability was assessed by flow cytometric measurement of membrane integrity. Idasanutlin was used to determine the effect of p53 stabilization on tumor cells. A washing step was included before T-cell treatment to avoid effects of idasanutlin on the T cells.
Expression profiling
mRNA expression was quantified by quantitative reverse transcription polymerase chain reaction, normalizing expression values to the housekeeping gene TBP. Membrane profiling of CD19, Fas (CD95), and DR5 (TNFRSF10B) was performed by flow cytometry, and protein expression of p53 and p21 was assessed by immunoblotting.
Results
We analyzed OS and EFS of a homogeneous cohort of children and young adults with BCP-ALL who were treated with CART19 as a curative option and for whom clinical data and TP53 genotype data were available (n = 29; supplemental Table 1). Treatment outcomes between patients with TP53WT and TP53Mut BCP-ALL were compared. TP53 mutations were detected in 6 leukemias (21%; 4 deletions and 2 mutations, all somatic). The initial response to treatment was similar, with a comparable morphological complete response rate at day 28 (91% vs 100%; minimal residual disease <0.01% in 78% vs 100% in patients with TP53WT or TP53Mut BCP-ALL, respectively). However, longer follow-up showed that the OS was significantly worse in patients with TP53Mut BCP-ALL (P = .0072; log rank; Figure 1A), consistent with previous reports.6,7 Because this analysis was performed on a relatively small cohort, these findings remain to be verified in a multivariable time-to-event analysis in a larger cohort. Relapse occurred in 5 of 6 patients (83%) with TP53Mut BCP-ALL compared with 14 of 23 patients (61%) with TP53WT BCP-ALL (Figure 1B; supplemental Table 2). Of note, the only patient with TP53Mut BCP-ALL without a relapse had primary refractory BCP-ALL and received an allo-HCT as consolidation after CAR T therapy and was therefore censored in the survival curves.
TP53 mutations correlate with worse outcomes after CART19 treatment. (A-B) Kaplan-Meier plots of OS (A) and EFS (B) from the day of first tisagenlecleucel infusion, stratified for the presence of TP53 mutations. Groups were compared using a log-rank test. ns, nonsignificant; ∗∗∗, P-value < 0.001.
TP53 mutations correlate with worse outcomes after CART19 treatment. (A-B) Kaplan-Meier plots of OS (A) and EFS (B) from the day of first tisagenlecleucel infusion, stratified for the presence of TP53 mutations. Groups were compared using a log-rank test. ns, nonsignificant; ∗∗∗, P-value < 0.001.
To test whether there is a cell-intrinsic resistance to CAR T as a result of p53 loss, we aimed to recapitulate diminished CAR T efficacy in an in vitro killing assay. We combined isogenic TP53WT and TP53Mut fluorescent models of the BCP-ALL cell lines Nalm6 and RCH-ACV in a 1:1 ratio and challenged them with either untransduced or CART19 cells to test for competitive survival. Both cell lines were targeted by CAR T, (Figure 2A) and for both models, the TP53Mut population showed a survival advantage over the wild-type controls when treated with CART19 cells (Figure 2B), indicating that CART19 treatment is less effective against TP53Mut BCP-ALL.
Loss of p53 impairs sensitivity to CART19 treatment and expression of DRs Fas and DR5. Competitive survival assay results show the CAR T effectivity in terms of total target cell killing (TP53Mut and TP53WT combined) (A) and the corresponding log2 normalized TP53Mut:TP53WT ratio of the Nalm6 and RCH-ACV BCP-ALL cell lines (B). TP53Mut and TP53WT cells were combined in one culture in equal presence and exposed to CART19 or untransduced T cells (effector-to-target ratio of 1:40 and 1:80 for Nalm6 and RCH-ACV, respectively) for the indicated time points. Before killing quantification, target cell viability was normalized for the corresponding non–T-cell–exposed control for that specific time point. TP53Mut:TP53WT ratios were normalized for the corresponding non–T-cell–exposed control for that specific time point. Fluorescence was measured by flow cytometry. Each data point represents a mean (± standard deviation [SD]) of 3 biological T-cell donors (3 technical replicates each). Differences in total target killing in panel A and TP53Mut:TP53WT ratio in panel B observed over time between CART19 and untransduced T-cell treatment were evaluated using 2-way repeated–measures analysis of variance tests. (C) mRNA levels of Fas and DR5 in TP53WT and TP53Mut Nalm6 and RCH-ACV cell models under normal culture conditions assessed by real-time quantitative polymerase chain reaction (qPCR). Each data point represents a mean (±SD) of 3 biological replicates (2 technical replicates each) and is normalized to the mean of the TP53WT condition. (D) Median fluorescence intensity (MFI) of Fas and DR5 cell surface expression in TP53WT and TP53Mut Nalm6 and RCH-ACV cell models under normal culture conditions assessed by flow cytometry. Each data point represents a mean (±SD) of 3 biological replicates. (E) mRNA levels of Fas and DR5 in a TP53WT diagnosis and TP53R273C/R273C relapse pair of xenografts derived from the same patient seeded on human telomerase reverse transcriptase (hTERT)-immortalized mesenchymal stromal cells for 16 hours, assessed by real-time qPCR. Each data point represents a mean (±SD) of 3 biological replicates (2 technical replicates each) and is normalized to the mean of the TP53WT condition. (F) MFI of Fas and DR5 cell surface expression in a TP53WT diagnosis and TP53R273C/R273C relapse pair of xenografts derived from the same patient seeded on hTERT-immortalized mesenchymal stromal cells for 16 hours, assessed by flow cytometry. Each data point represents a mean (±SD) of 3 biological replicates. In panels C-F, differences between TP53WT and TP53Mut cells were evaluated per gene or protein using unpaired 2-tailed t tests. ns, nonsignificant; ∗, 0.01 ≤ P-value < 0.05; ∗∗, 0.001 ≤ P-value < 0.01; ∗∗∗, P-value < 0.001.
Loss of p53 impairs sensitivity to CART19 treatment and expression of DRs Fas and DR5. Competitive survival assay results show the CAR T effectivity in terms of total target cell killing (TP53Mut and TP53WT combined) (A) and the corresponding log2 normalized TP53Mut:TP53WT ratio of the Nalm6 and RCH-ACV BCP-ALL cell lines (B). TP53Mut and TP53WT cells were combined in one culture in equal presence and exposed to CART19 or untransduced T cells (effector-to-target ratio of 1:40 and 1:80 for Nalm6 and RCH-ACV, respectively) for the indicated time points. Before killing quantification, target cell viability was normalized for the corresponding non–T-cell–exposed control for that specific time point. TP53Mut:TP53WT ratios were normalized for the corresponding non–T-cell–exposed control for that specific time point. Fluorescence was measured by flow cytometry. Each data point represents a mean (± standard deviation [SD]) of 3 biological T-cell donors (3 technical replicates each). Differences in total target killing in panel A and TP53Mut:TP53WT ratio in panel B observed over time between CART19 and untransduced T-cell treatment were evaluated using 2-way repeated–measures analysis of variance tests. (C) mRNA levels of Fas and DR5 in TP53WT and TP53Mut Nalm6 and RCH-ACV cell models under normal culture conditions assessed by real-time quantitative polymerase chain reaction (qPCR). Each data point represents a mean (±SD) of 3 biological replicates (2 technical replicates each) and is normalized to the mean of the TP53WT condition. (D) Median fluorescence intensity (MFI) of Fas and DR5 cell surface expression in TP53WT and TP53Mut Nalm6 and RCH-ACV cell models under normal culture conditions assessed by flow cytometry. Each data point represents a mean (±SD) of 3 biological replicates. (E) mRNA levels of Fas and DR5 in a TP53WT diagnosis and TP53R273C/R273C relapse pair of xenografts derived from the same patient seeded on human telomerase reverse transcriptase (hTERT)-immortalized mesenchymal stromal cells for 16 hours, assessed by real-time qPCR. Each data point represents a mean (±SD) of 3 biological replicates (2 technical replicates each) and is normalized to the mean of the TP53WT condition. (F) MFI of Fas and DR5 cell surface expression in a TP53WT diagnosis and TP53R273C/R273C relapse pair of xenografts derived from the same patient seeded on hTERT-immortalized mesenchymal stromal cells for 16 hours, assessed by flow cytometry. Each data point represents a mean (±SD) of 3 biological replicates. In panels C-F, differences between TP53WT and TP53Mut cells were evaluated per gene or protein using unpaired 2-tailed t tests. ns, nonsignificant; ∗, 0.01 ≤ P-value < 0.05; ∗∗, 0.001 ≤ P-value < 0.01; ∗∗∗, P-value < 0.001.
Loss of the target antigen CD19 is a major driver of resistance to CAR T therapy and has been linked to TP53 deficiency.12 In line with this, we observed a loss of CD19 expression in our cohort; CD19– relapses occurred in 3 of 14 (21%) and 2 of 5 of the relapses (40%) in patients with TP53WT and TP53Mut BCP-ALL, respectively (supplemental Table 2). Despite this, patients with TP53Mut BCP-ALL who experienced a CD19+ relapse also have a poor OS, suggesting that other mechanisms contribute to therapy resistance.
Upon recognition of its target antigen, CAR Ts use several effector mechanisms that contribute to target cell lysis, including the release of perforin/granzymes and cytokines (eg, tumor necrosis factor α and interferon gamma), as well as activation of DR signaling in the target cell.13 We used transcriptomic data to establish that tumor necrosis factor α (TNFRSF1A and TNFRSF1B) and interferon gamma (IFNGR1 and IFNGR2) receptor expression was unaffected by loss of p53 (supplemental Figure 1A). However, expression of Fas (CD95) and DR5 (TNFRSF10B) was significantly reduced after p53 loss (supplemental Figure 1B), consistent with other studies reporting p53-regulated expression of these genes.14-16 Expression of 3 other DRs (DR3, DR4, and DR6) was not consistently affected, and these DRs were therefore not considered for further investigation. We confirmed significantly lower mRNA expression with quantitative reverse transcription polymerase chain reaction and observed a decreased membrane expression of Fas and DR5 with flow cytometry (Figure 2C-D). Furthermore, we observed similar trends in a TP53WT diagnosis and TP53Mut relapse (TP53R273C/R273C) pair of PDX samples derived from the same patient (Figure 2E-F). Notably, DR signaling has been implicated in antigen-independent CART19 resistance in BCP-ALL in 2 independent CRISPR screens,17,18 one of which correlated low DR expression with adverse outcome in patients.18 We therefore hypothesize that loss of p53 compromises the efficacy of CART19 treatment by decreasing DR expression.
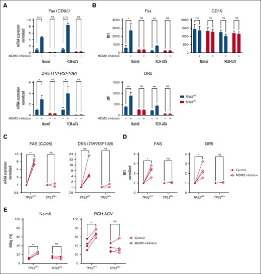
Consistently, ectopic expression of Fas by lentiviral transduction was able to promote CART19-mediated killing of both TP53WT and TP53Mut cells (supplemental Figure 2B). Although Fas expression levels of these models exceeded the levels of the p53-stabilized TP53WT cells, they do represent proof of concept for the involvement of DR expression in CAR T effectivity. Of note, ectopic expression of DR5 did not consistently affect relative survival (supplemental Figure 2C), suggesting that Fas may be the stronger determinant of CAR T–mediated killing in this context. To further substantiate the link between p53 function, DR expression, and CART19 sensitivity, we treated cells with a sublethal dose of the mouse double minute 2 homolog (MDM2) inhibitor idasanutlin to stabilize p53 protein expression (supplemental Figure 3A-C). Idasanutlin induced Fas and DR5 (but not CD19) expression in TP53WT cells only, in both cell line models (Figure 3A-B) and in a panel of 4 TP53WT and 2 TP53Mut PDXs (Figure 3C-D; supplemental Figure 3D). Moreover, pretreatment of cells with idasanutlin sensitized TP53WT but not TP53Mut cells to CART19-mediated killing (Figure 3E; supplemental Figure 3E). Unfortunately, the assessment of CART19 cytotoxicity in PDX samples was precluded by the limited viability of these primary patient samples.
Sublethal p53 stabilization modulates DR expression and increases sensitivity to CART19. (A-B) mRNA levels (A) and MFI (B) of Fas (CD95), DR5 (TNFRSF10B), and/or CD19 (protein only) in TP53WT and TP53Mut Nalm6 and RCH-ACV cell models with or without p53 stabilization using the mouse double minute 2 homolog (MDM2) inhibitor idasanutlin (50 nM) for 16 hours, assessed by real-time qPCR and flow cytometry, respectively. Each data point represents a mean (± SD) of 3 biological replicates with 2 in panel A or 1 technical replicate(s) each in panel B and is normalized to the mean of the TP53WT control condition in panel A. (C-D) mRNA levels (C) and MFI (D) of Fas (CD95) and DR5 (TNFRSF10B) in 4 TP53WT and 2 TP53Mut PDXs with or without p53 stabilization using the MDM2 inhibitor idasanutlin (50 nM) for 16 hours, assessed by real-time qPCR and flow cytometry, respectively. Each data point represents a mean, per PDX sample, of biological triplicates with 2 in panel C or 1 technical replicate(s) each in panel D and is normalized to the mean of the TP53WT control condition of a biological replicate. (E) Nalm6 and RCH-ACV TP53WT and TP53Mut cells were pretreated with the MDM2 inhibitor idasanutlin for 16 hours, followed by a washout, and subsequent CART19 treatment for 16 hours at an effector-to-target ratio of 1:40. CART19-mediated killing was determined by flow cytometric assessment of cells positive for 7-aminoactinomycin D (7-AAD), normalized for the target-only control. Each data point represents a mean of 3 (Nalm6) or 4 (RCH-ACV) biological T-cell donors and 3 technological replicates each. In panels A-E, indicated differences between control and MDM2-inhibited conditions were evaluated for significance using paired 2-tailed t tests. ns, nonsignificant; ∗, 0.01 ≤ P-value < 0.05; ∗∗, 0.001 ≤ P-value < 0.01; ∗∗∗, 0.0001 ≤ P-value < 0.001; ∗∗∗∗, P-value < 0.0001.
Sublethal p53 stabilization modulates DR expression and increases sensitivity to CART19. (A-B) mRNA levels (A) and MFI (B) of Fas (CD95), DR5 (TNFRSF10B), and/or CD19 (protein only) in TP53WT and TP53Mut Nalm6 and RCH-ACV cell models with or without p53 stabilization using the mouse double minute 2 homolog (MDM2) inhibitor idasanutlin (50 nM) for 16 hours, assessed by real-time qPCR and flow cytometry, respectively. Each data point represents a mean (± SD) of 3 biological replicates with 2 in panel A or 1 technical replicate(s) each in panel B and is normalized to the mean of the TP53WT control condition in panel A. (C-D) mRNA levels (C) and MFI (D) of Fas (CD95) and DR5 (TNFRSF10B) in 4 TP53WT and 2 TP53Mut PDXs with or without p53 stabilization using the MDM2 inhibitor idasanutlin (50 nM) for 16 hours, assessed by real-time qPCR and flow cytometry, respectively. Each data point represents a mean, per PDX sample, of biological triplicates with 2 in panel C or 1 technical replicate(s) each in panel D and is normalized to the mean of the TP53WT control condition of a biological replicate. (E) Nalm6 and RCH-ACV TP53WT and TP53Mut cells were pretreated with the MDM2 inhibitor idasanutlin for 16 hours, followed by a washout, and subsequent CART19 treatment for 16 hours at an effector-to-target ratio of 1:40. CART19-mediated killing was determined by flow cytometric assessment of cells positive for 7-aminoactinomycin D (7-AAD), normalized for the target-only control. Each data point represents a mean of 3 (Nalm6) or 4 (RCH-ACV) biological T-cell donors and 3 technological replicates each. In panels A-E, indicated differences between control and MDM2-inhibited conditions were evaluated for significance using paired 2-tailed t tests. ns, nonsignificant; ∗, 0.01 ≤ P-value < 0.05; ∗∗, 0.001 ≤ P-value < 0.01; ∗∗∗, 0.0001 ≤ P-value < 0.001; ∗∗∗∗, P-value < 0.0001.
Discussion
In line with our data, sublethal doses of irradiation, which are known to induce p53 expression, were shown to induce expression of Fas and DR5 but not CD19. Additionally, pretreatment of Nalm6 cells with irradiation significantly improved the outcome of CART19-treated mice.19,20 These data indicate that although the focus of improving CART19 therapy historically lies on the modulation of the effector cell, response to such therapies could also be improved through modulation of the tumor cell. Indeed, modulating the mevalonate pathway or the BH3-only proapoptotic protein Noxa was shown to affect CAR T sensitivity.8,21 As we observed that Noxa expression remains unaffected by p53 loss in our cell line models (supplemental Figure 4) and can be pharmacologically induced irrespective of p53 status,22 modulation of Noxa expression may be an interesting approach for improving CAR T sensitivity in TP53WT and TP53Mut BCP-ALL. Further investigation is needed to investigate this option and identify additional p53-independent strategies that may prime tumor cells for CAR T–mediated killing, particularly in the context of TP53Mut BCP-ALL. Additionally, allo-HCT therapy to consolidate a CAR T–induced remission may present a viable option for TP53Mut BCP-ALL, an option which is currently being investigated in the Princess Máxima Center. However, because allo-HCT associates with acute and long-term toxicity and morbidity, a prospective multicenter effort to evaluate these treatment options is warranted to define the optimal balance between efficacy and toxicity for these children.
Together, the results from our in vitro study indicate that p53 function affects CART19-mediated cell killing. Loss of p53 dampens DR expression, providing a survival benefit to leukemia cells when challenged with CAR Ts. Although these findings may provide opportunities to enhance CAR T treatment for TP53WT BCP-ALL, our clinical data also highlight that, similar to chemotherapy, CAR T therapy is currently not sufficiently effective in TP53Mut BCP-ALL. Therefore, a significant clinical need for more effective therapies remains for this high-risk patient group.
Acknowledgments
The authors thank the members of the flow cytometry facility of the Princess Máxima Center for Pediatric Oncology for valuable technical support. Additionally, the authors thank Vaskar Saha for providing pLNT-Sffv-luciferase, Didier Trono for pMDL-g/pRRE, pMD2-VSVg, and pRSV-Rev, William Hahn and Sefi Rosenbluh for FAS-pLX307, and Francis Chan for pcDNA3-TRAIL-R2. The authors also thank Lilit Atanesyan and Suvi Savola (MRC Holland) for performing Digital Multiplex Ligation-Dependent Probe Amplification for Detection (digitalMLPA) on our samples.
This work was supported by funding from the ODAS foundation and the Princess Máxima Center for Pediatric Oncology.
Authorship
Contribution: W.P.J.C. and N.M.M.D. designed and performed the experiments and wrote the manuscript; L.D. designed and performed experiments and read and approved the final manuscript; T.K., A.M.C., M.v.H., D.S.v.I.S., and R.S.B. performed experiments and read and approved the final manuscript; R.P.K. contributed vital data and analyses and read and approved the final manuscript; F.G.C. curated clinical and survival data, designed and supervised the study, and read, edited, and approved the final manuscript; and L.T.v.d.M., S.N., and F.N.v.L. designed and supervised the study and read, edited, and approved the final manuscript.
Conflict-of-interest disclosure: The authors declare no competing financial interests.
Correspondence: Stefan Nierkens, Princess Máxima Center for Pediatric Oncology, Heidelberglaan 25, 3584 CS Utrecht, The Netherlands; email: s.nierkens-2@prinsesmaximacentrum.nl.
References
Author notes
W.P.J.C. and N.M.M.D. are joint first authors.
F.G.C., S.N., and F.N.v.L. are joint senior authors.
Transcriptome data used in this study are publicly available in the Gene Expression Omnibus (accession number GSE234091).
Original data are available on request from the corresponding author, Stefan Nierkens (s.nierkens-2@prinsesmaximacentrum.nl).
The full-text version of this article contains a data supplement.


![Loss of p53 impairs sensitivity to CART19 treatment and expression of DRs Fas and DR5. Competitive survival assay results show the CAR T effectivity in terms of total target cell killing (TP53Mut and TP53WT combined) (A) and the corresponding log2 normalized TP53Mut:TP53WT ratio of the Nalm6 and RCH-ACV BCP-ALL cell lines (B). TP53Mut and TP53WT cells were combined in one culture in equal presence and exposed to CART19 or untransduced T cells (effector-to-target ratio of 1:40 and 1:80 for Nalm6 and RCH-ACV, respectively) for the indicated time points. Before killing quantification, target cell viability was normalized for the corresponding non–T-cell–exposed control for that specific time point. TP53Mut:TP53WT ratios were normalized for the corresponding non–T-cell–exposed control for that specific time point. Fluorescence was measured by flow cytometry. Each data point represents a mean (± standard deviation [SD]) of 3 biological T-cell donors (3 technical replicates each). Differences in total target killing in panel A and TP53Mut:TP53WT ratio in panel B observed over time between CART19 and untransduced T-cell treatment were evaluated using 2-way repeated–measures analysis of variance tests. (C) mRNA levels of Fas and DR5 in TP53WT and TP53Mut Nalm6 and RCH-ACV cell models under normal culture conditions assessed by real-time quantitative polymerase chain reaction (qPCR). Each data point represents a mean (±SD) of 3 biological replicates (2 technical replicates each) and is normalized to the mean of the TP53WT condition. (D) Median fluorescence intensity (MFI) of Fas and DR5 cell surface expression in TP53WT and TP53Mut Nalm6 and RCH-ACV cell models under normal culture conditions assessed by flow cytometry. Each data point represents a mean (±SD) of 3 biological replicates. (E) mRNA levels of Fas and DR5 in a TP53WT diagnosis and TP53R273C/R273C relapse pair of xenografts derived from the same patient seeded on human telomerase reverse transcriptase (hTERT)-immortalized mesenchymal stromal cells for 16 hours, assessed by real-time qPCR. Each data point represents a mean (±SD) of 3 biological replicates (2 technical replicates each) and is normalized to the mean of the TP53WT condition. (F) MFI of Fas and DR5 cell surface expression in a TP53WT diagnosis and TP53R273C/R273C relapse pair of xenografts derived from the same patient seeded on hTERT-immortalized mesenchymal stromal cells for 16 hours, assessed by flow cytometry. Each data point represents a mean (±SD) of 3 biological replicates. In panels C-F, differences between TP53WT and TP53Mut cells were evaluated per gene or protein using unpaired 2-tailed t tests. ns, nonsignificant; ∗, 0.01 ≤ P-value < 0.05; ∗∗, 0.001 ≤ P-value < 0.01; ∗∗∗, P-value < 0.001.](https://ash.silverchair-cdn.com/ash/content_public/journal/bloodneoplasia/2/1/10.1016_j.bneo.2024.100060/3/m_bneo_neo-2024-000295-gr2.jpeg?Expires=1771039396&Signature=OigPamJ7JShxezR5qZeBUV~p5-XMOyL21AcdvuADgGL8wvU72DNl7RrbIcd3gIXEYeWz7cC7t8weijG9F11jr-T1jtP7-MjumLnrPTinqcM5ewUS2gUQmOlx-qaEP~OGW6syb4XE2RikkOqPUi-5emchYF2JCMx2gdZXENizpB-CNJlVFvx2KfOOZe2-OZkO8ru5n9Qe86Dk7diLXYox2-Q6p342qMD9tMSwrXQYAQlDPj-9YYy7wuTmiQQg9uDFOTLyWnZEsmUs023euxoy69X18bngrRxx62asvsA8sdseGk6iDOCPBAjUXbBMTaGWG73TRg~t0SeqHmS9PPCK4A__&Key-Pair-Id=APKAIE5G5CRDK6RD3PGA)



![Loss of p53 impairs sensitivity to CART19 treatment and expression of DRs Fas and DR5. Competitive survival assay results show the CAR T effectivity in terms of total target cell killing (TP53Mut and TP53WT combined) (A) and the corresponding log2 normalized TP53Mut:TP53WT ratio of the Nalm6 and RCH-ACV BCP-ALL cell lines (B). TP53Mut and TP53WT cells were combined in one culture in equal presence and exposed to CART19 or untransduced T cells (effector-to-target ratio of 1:40 and 1:80 for Nalm6 and RCH-ACV, respectively) for the indicated time points. Before killing quantification, target cell viability was normalized for the corresponding non–T-cell–exposed control for that specific time point. TP53Mut:TP53WT ratios were normalized for the corresponding non–T-cell–exposed control for that specific time point. Fluorescence was measured by flow cytometry. Each data point represents a mean (± standard deviation [SD]) of 3 biological T-cell donors (3 technical replicates each). Differences in total target killing in panel A and TP53Mut:TP53WT ratio in panel B observed over time between CART19 and untransduced T-cell treatment were evaluated using 2-way repeated–measures analysis of variance tests. (C) mRNA levels of Fas and DR5 in TP53WT and TP53Mut Nalm6 and RCH-ACV cell models under normal culture conditions assessed by real-time quantitative polymerase chain reaction (qPCR). Each data point represents a mean (±SD) of 3 biological replicates (2 technical replicates each) and is normalized to the mean of the TP53WT condition. (D) Median fluorescence intensity (MFI) of Fas and DR5 cell surface expression in TP53WT and TP53Mut Nalm6 and RCH-ACV cell models under normal culture conditions assessed by flow cytometry. Each data point represents a mean (±SD) of 3 biological replicates. (E) mRNA levels of Fas and DR5 in a TP53WT diagnosis and TP53R273C/R273C relapse pair of xenografts derived from the same patient seeded on human telomerase reverse transcriptase (hTERT)-immortalized mesenchymal stromal cells for 16 hours, assessed by real-time qPCR. Each data point represents a mean (±SD) of 3 biological replicates (2 technical replicates each) and is normalized to the mean of the TP53WT condition. (F) MFI of Fas and DR5 cell surface expression in a TP53WT diagnosis and TP53R273C/R273C relapse pair of xenografts derived from the same patient seeded on hTERT-immortalized mesenchymal stromal cells for 16 hours, assessed by flow cytometry. Each data point represents a mean (±SD) of 3 biological replicates. In panels C-F, differences between TP53WT and TP53Mut cells were evaluated per gene or protein using unpaired 2-tailed t tests. ns, nonsignificant; ∗, 0.01 ≤ P-value < 0.05; ∗∗, 0.001 ≤ P-value < 0.01; ∗∗∗, P-value < 0.001.](https://ash.silverchair-cdn.com/ash/content_public/journal/bloodneoplasia/2/1/10.1016_j.bneo.2024.100060/3/m_bneo_neo-2024-000295-gr2.jpeg?Expires=1771039397&Signature=hShUSV6VzgvmojGXEvPlRZU72Loqc9hvQha6Qu4FfTyqbx5hmCDihwmy7OApBViwrPB9oJlKEYIEpNdyrQ8OOJkd9XWpmjg1yZEPhwyQfuDsj-Y5Zn0HYwWFgwlk57gdPpgRdkenX~T~Id3K44f38EyDmzk3AAkWutDtNWeCejWEIjMDDvxfeeb-u5deXSRP~sO2-Zo9STVwZa1clVMITDbr5c9jm7VSzNRmmXT~Vrn9UyhGWYo5Hvbne8WJId~hurZj2LRFs8Nd8nZ3uniiKur878qnAVxP0ChfR-VczmUVK98iz9QNJtCyw34cCGPa-66jk9yXJS8s2RVVODN3ww__&Key-Pair-Id=APKAIE5G5CRDK6RD3PGA)
