Key Points
- Capillary rarefaction correlated with soluble L-selectin, and capillary enlargement correlated with erythrocyte hemoglobin S concentration. 
- Women with SCD display greater (aggravated) microvascular remodeling but lower muscle damages as compared with male counterparts. 
Visual Abstract
Sickle cell disease (SCD) is associated with microvascular and muscle remodeling as well as reduced exercise tolerance. However, SCD repercussions on microvasculature and muscle in women remain unknown. This study aimed to compare (1) muscle microvascular and energetic characteristics of female and male healthy individuals (CON), carriers of sickle cell trait (SCT), and patients with SCD; and (2) adaptations to endurance training (ET) compared with habitual life (untrained [UT]) in patients. In SCD, correlations between capillary density and plasma L-selectin and intercellular adhesion molecule and between capillary diameter and mean corpuscular hemoglobin S concentration were noticed (P < .01 all). The capillary network rarefaction observed in SCD was more pronounced in women than in men (interaction: P < .01). Muscle hypoxia markers were not different between groups. Compared with CON, the surface area for 100 myocytes was lower in men with SCD (both P < .001) but not in women. Advanced oxidation protein products were increased in patients with SCD and to a greater extent in men (interaction: P < .02). Components of muscle pH regulation were specifically higher in SCT. Compared with UT, ET saw its microvascular network and oxidative capacities increase, without differences between men and women. Our results suggest that SCD-associated capillary rarefaction and enlargement could be related to disturbed hemodynamics and reduced erythrocytes deformability, respectively. The specific remodeling in female patients with SCD included aggravated microvascular remodeling but preserved myocytes. Muscle pH regulation mechanisms appeared specifically upregulated in carriers of SCT. Men and women with SCD improved similarly their microvasculature and muscle energetic characteristics in response to ET.
Introduction
Sickle cell disease (SCD), the most common genetic disease in the world,1 is due to the synthesis of abnormal hemoglobin S (HbS), which may polymerize when deoxygenated, rigidifying and distorting the red blood cells into a sickle shape. The mode of transmission leads to offspring of either healthy individuals (CONs), heterozygous HbAS sickle cell trait (SCT) carriers, or individuals with homozygous HbSS SCD.1-3 The 2 major clinical manifestations of SCD are hemolytic anemia and vaso-occlusive events (VOEs).1 A myriad of multifaceted downstream organ complications and tissue remodeling stems from these primary manifestations.4-7 Skeletal muscle is not spared.8 Compared with CONs, skeletal muscle microvasculature of male patients with SCD displays capillary rarefaction, straightness, and enlargement. Several hypotheses may explain this remodeling. Perfusion being an important capillary survival signaling,9 microvessels rarefaction might be related to capillary occlusion10 (due to eg, cellular adhesion) and subsequent regression. Concerning capillary enlargement, it might be related to erythrocyte HbS content, which makes them less deformable,11 inducing structural adaptation. However, these hypothetical disease-related underlying mechanisms for the microvascular remodeling have never been investigated.
Collectively, anemia, arterial desaturation,5 disturbed haemodynamics,7,12,13 microvessel rarefaction,8 and lower oxidative capacities8 observed in patients suggest that skeletal muscle faces both O2 supply and use deficiencies.7,8,14 In that context, exercising patients with SCD rapidly accumulate lactate.15 Importantly, blood lactate accumulation is accompanied by systemic acidosis,16 hypothesized to promote the polymerization-sickling cascade.17 Of note, almost one-third of vaso-occlusive crises and secondary acute chest syndromes are associated with physical exertion.18 Because active muscle is a major source of acidosis,16 patients’ muscle may be subjected to acid/base balance disturbances and specific pH regulation mechanisms, which remain unexplored in SCD.
Several studies have reported sex differences in clinical outcomes. Complications (eg, infectious, kidney, or cardiovascular diseases), risk factors, rate of pain or crisis, and mortality appear to differ in adult and pediatric cohorts between female and male patients with SCD.12,19-24 Hemoglobin and hematological data may partly account for these sex differences. Female patients may display lower total HbS content (because of greater anemia),25,26 higher fetal Hb proportion,26,27 and lesser peripheral O2 desaturation.5 All these differences may confer a kind of protection on female patients.20 In addition, nitric oxide (NO) bioavailability and responsiveness to NO are higher in women (owing to estrogens) than in men,12 maintaining vasomotor tone and modulating endothelial adhesion molecule expression.28 Consequently, women with SCD may develop less endothelial dysfunction and blood flow disturbances than their male counterparts.12,21 Importantly, NO is also thought to promote angiogenesis.29,30 Therefore, it can be hypothesized that skeletal muscle of women with SCD would be less affected in their microvascular and energetic domains than their male counterparts. However, to our knowledge, no study, to date, has investigated skeletal muscle of women with SCD.
Because muscle function and energetics are essential to independence and quality of life,31 these muscular impacts of SCD have important implications for patients, particularly in low-income rural sub-Saharan countries, in which daily physical activity requirements are higher than in Western countries, especially for women.32 From this point of view, the need to understand the SCD-associated muscle remodeling in men as well as in women appears essential.
If previous studies have observed that endurance training (ET) may improve muscle microvasculature and energetics,33 whether women and men responded similarly or differently on their microvasculature and muscle characteristics remain partly unexplored.
Therefore, the aim of this study was to compare (1) skeletal muscle microvascular and energetic characteristics of female and male healthy individuals, carrier of SCT, and patients with SCD in a sub-Saharan (Cameroonian) population; and (2) responses to ET between men and women with SCD. Specifically, we hypothesized that the harmful/deleterious remodeling of skeletal muscle observed in men with SCT and SCD would be less in women but that microvasculature and muscle characteristics of both men and women adapt positively to ET.
Methods
Study populations
Study 1 involved 56 Cameroonians (16 patients with SCD [9 women and 7 men, HbSS or HbS/β0-thalassemia genotype], 20 carriers of SCT [10 women and 10 men, HbAS genotype], and 20 CONs [10 women and 10 men, HbAA genotype]; see the supplemental Materials). Study 1 took place at the Yaoundé General Hospital (Cameroon). Study 2 (see the supplemental Materials) involved 30 patients with SCD (18 untrained CONs [UT, 8 women and 10 men] and 15 patients involved in an ET program [7 women and 8 men]; HbSS or HbS/β0-thalassemia genotype) and took place at the Créteil Henri-Mondor Hospital (France). The studies were approved by their local ethics committees (no. 02062007 and ClinicalTrials.gov identifier: NCT02571088). The experiments were conducted in accordance with the guidelines set by the Declaration of Helsinki for human studies. All participants were fully informed of the objectives and possible discomfort before giving their written consent.
Inclusion
All prospective participants underwent thorough physical examination, demographic/anthropometric measurements, and blood sampling. Blood samples were assayed for complete blood count as well as HbS and fetal Hb proportions. Derived parameters were calculated. Circulating molecules were also assessed (L-, P- and S-selectins, vascular endothelial growth factor [VEGF], matrix metalloproteinase-2 [MMP2], and MMP9). Inclusion criteria and additional details are reported in the Supplementary methods.
Muscles biopsies and analyses
Biopsies of the right vastus lateralis muscle (the most studied skeletal muscle in pathophysiology and health) were performed percutaneously at rest (study 1 and 2), and before and after 8 weeks of ET (study 2; see the Supplementary methods for details) according to the procedure routinely performed in the laboratory.34 Muscle microvascular network indices including capillary density (CD; number of capillaries per mm2), number of capillaries in contact with a muscle fiber (CAF), CAF over the fiber surface area (CAFA), the length of capillary over the fiber perimeter ratio (LC/PF), capillary tortuosity (CapTor), and capillary outer diameter and perimeter (COD and COP, respectively) were determined based on CD31 staining of muscle cryosections (10 μm thick). The costaining of CD31 with laminin or both neural-glial antigen 2 and α-smooth muscle actin (α-SMA) was used to determine the mean capillary-to-sarcolemma distance (MCSD), and both pericyte coverage of capillaries35 and pericyte maturity, respectively.36 Fiber type determination, distribution and morphology (surface area and perimeter), and signs of degeneration and regeneration were also analyzed. Muscle contents of proteins (carbonic anhydrase II [CAII], CAIII, CAIV, monocarboxylate transporter 1 [MCT1], MCT2, MCT4, sodium/proton exchanger 1, and sodium/bicarbonate cotransporter) and messenger RNA (mRNA) of interest (hypoxia-inducible factor-1α [HIF-1α], regulated in development DNA damages responses 1 [REDD1], nuclear factor κB1 (NF-κB1), NF-κB3, superoxide dismutase 1 [SOD1], catalase [CAT], glutathione peroxidase 3 [GPX3], GPX4) were assessed by western blots and RT-qPCR (quantitative reverse transcription polymerase chain reaction), respectively. Citrate synthase (CS), creatine kinase (CK), lactate dehydrogenase, phosphofructokinase, and β-hydroxyacyl–coenzyme A dehydrogenase (β-HAD) enzyme activity was analyzed on muscle lysate. Total and pericapillary cytochrome c oxidase (COx) activity were analyzed by histoenzymology. All analyses were performed as previously described.8,35,37-39 Refer to the Supplementary rationale and definitions.
Statistical analysis
Data are presented as mean (standard deviation). Effects of sex and genotype (study 1) or training study 2) were assessed with 2-way analysis of variance. Normality of residuals distribution was graphically tested for each model. In case of significant main effect for genotype or crossed factors, we performed a post hoc multiple comparisons corrected with a false discovery rate method.40 For nonnormal distribution, data were transformed using the Box-Cox method to reach normality,41 or analyzed for sex and genotype effect separately with the Kruskal-Wallis test for data remaining nonnormal after transformation. All data were analyzed using RStudio software.42 The critical level for statistical significance was set at 5%.
Results
Demography, anthropometry, Hb, and hematology
For study 1, the expected genotype effect on Hb and hematology was observed (Table 1 and Supplementary rationale and definitions). Women had lower hematocrit, Hb and total HbS than men. A cross-effect between sex and genotype was observed for total HbS, which increased less in women than in men with HbS (Table 1). Data for study 2 are reported in the supplemental Materials (supplemental Table 6).
Clinical, hematological, and skeletal muscle characteristics of participants, carriers, and patients
| . | W_CON . | W_SCT . | W_SCD . | M_CON . | M_SCT . | M_SCD . | Genotype . | Sex . | Cross-effect . | 
|---|---|---|---|---|---|---|---|---|---|
| Anthropometric and physiological characteristics | |||||||||
| Age (y) | 21.8 (1.40) | 22.3 (2.71) | 25.1 (5.90) | 25.5 (2.76) | 23.6 (3.00) | 25.1 (5.72) | NS | NS | NS | 
| Height (cm) | 164 (7.71) | 158 (6.79) | 166 (11.7) | 176 (5.70) | 175 (5.36) | 173 (7.73) | NS | <.001 | NS | 
| Body mass (kg) | 57.7 (8.12) | 58.3 (6.65) | 60.7 (11.3) | 72.7 (6.60) | 67.0 (5.34) | 62.3 (10.5) | NS | <.001 | 0.06 | 
| BMI (kg/m2) | 23.0 (3.26) | 23.2 (1.83) | 21.8 (2.66) | 23.1 (1.96) | 21.9 (1.30) | 20.1 (2.27) | .062 | NS | NS | 
| Hemoglobin and hematological data | |||||||||
| Hct (%) | 34.6 (2.84) | 34.5 (2.24) | 20.7 (3.50) | 41.1 (2.43) | 39.8 (1.66) | 23.3 (3.71) | <.001∗,† | <.001 | NS | 
| Hb (g/dL) | 11.6 (1.33) | 11.6 (0.70) | 7.2 (1.31) | 14.1 (1.00) | 13.4 (0.80) | 8.76 (1.41) | <.001∗,† | <.001 | NS | 
| MCH (pg) | 25.6 (2.15) | 25.5 (2.08) | 28.3 (4.98) | 26.6 (2.50) | 24.0 (3.76) | 28.3 (3.61) | .034† | NS | NS | 
| MCHC (mg/L) | 33.4 (32.8-34.2) | 33.7 (33.0-34.7) | 35.2 (34.7-35.5) | 34.8 (33.6-35.0) | 33.3 (33.0-34.5) | 35.9 (34.1-36.1) | .057 | NS | — | 
| MCV (f/L) | 76.4 (4.92) | 75.3 (4.60) | 81.7 (13.1) | 77.3 (5.76) | 71.0 (11.0) | 78.1 (12.8) | .079 | NS | NS | 
| HbS (%) | NA | 33.6 (2.68) | 78.2 (4.06) | NA | 31.7 (5.97) | 80.9 (5.37) | <.001† | 0.08 | NS | 
| HbS total (g/dL) | NA | 3.91 (0.35) | 5.58 (0.90) | NA | 4.20 (0.10) | 7.09 (1.19) | <.001† | <.01 | 0.065 | 
| MCHS (pg) | NA | 8.61 (1.20) | 22.1 (3.56) | NA | 7.69 (2.66) | 22.5 (3.72) | <.001† | NS | NS | 
| MCHCS (mg/L) | NA | 11.4 (1.15) | 27.0 (1.56) | NA | 10.5 (2.18) | 28.2 (2.88) | <.001† | NS | NS | 
| HbF (%) | 0.00 (0.00-0.00) | 0.00 (0.00-0.75) | 7.30 (4.10-9.60) | 0.00 (0.00-0.00) | 0.00 (0.00-0.00) | 2.30 (1.92-6.21) | <.001∗,† | NS | — | 
| HbF total (g/dL) | 0.00 (0.00-0.00) | 0.00 (0.00-0.09) | 0.54 (0.32-0.77) | 0.00 (0.00-0.00) | 0.00 (0.00-0.00) | 0.18 (0.15-0.61) | <.001∗,† | NS | — | 
| MCHF (pg) | 0.00 (0.00-0.00) | 0.00 (0.00-0.21) | 1.99 (0.86-3.06) | 0.00 (0.00-0.00) | 0.00 (0.00-0.00) | 0.68 (0.49-2.05) | <.001∗,† | NS | — | 
| MCHCF (mg/L) | 0.00 (0.00-0.00) | 0.00 (0.00-0.26) | 2.61 (1.42-3.38) | 0.00 (0.00-0.00) | 0.00 (0.00-0.00) | 0.83 (0.70-2.22) | <.001∗,† | NS | — | 
| Oxygenation and hypoxia signaling | |||||||||
| Myoglobin (a.u.) | 1.00 (1.00-1.11) | 1.00 (0.93-1.00) | 1.05 (0.69-1.08) | 1.03 (0.88-1.11) | 0.73 (0.71-0.82) | 0.98 (0.78-1.33) | NS | NS | — | 
| HIF-1α mRNA (a.u.) | 0.514 (0.197) | 0.474 (0.104) | 0.506 (0.072) | 0.414 (0.083) | 0.472 (0.204) | 0.445 (0.118) | NS | NS | NS | 
| REDD1 mRNA (a.u.) | 0.276 (0.190) | 0.441 (1.006) | 0.175 (0.206) | 0.231 (0.406) | 0.051 (0.038) | 0.195 (0.138) | NS | NS | NS | 
| Enzymes activity | |||||||||
| CK (μmol.min–1.g–1) | 1.85 (0.15) | 1.70 (0.25) | 1.61 (0.21) | 1.82 (0.11) | 1.77 (0.16) | 1.54 (0.23) | <.001∗,† | NS | NS | 
| PFK (μmol.min–1.g–1) | 291 (41.1) | 303 (39.1) | 326 (39.5) | 285 (30.41) | 306 (42.8) | 305 (29.3) | NS | NS | NS | 
| LDH (μmol.min–1.g–1) | 882 (128) | 832 (110) | 811 (126) | 852 (131) | 897 (139) | 789 (106) | NS | NS | NS | 
| β-HAD (μmol.min–1.g–1) | 16.4 (1.66) | 15.4 (3.99) | 13.1 (1.72) | 17.6 (3.26) | 15.0 (2.25) | 12.1 (1.75) | <.001∗,†,‡ | NS | NS | 
| CS (μmol.min–1.g–1) | 19.9 (2.48) | 19.1 (3.62) | 15.5 (2.33) | 20.7 (3.32) | 20.6 (2.47) | 14.0 (1.83) | <.001∗,† | NS | NS | 
| Total COx activity (a.u.) | 113 (14.2) | 107 (12.2) | 103 (13.4) | 116 (9.00) | 118 (13.1) | 116 (10.0) | NS | <.01 | NS | 
| . | W_CON . | W_SCT . | W_SCD . | M_CON . | M_SCT . | M_SCD . | Genotype . | Sex . | Cross-effect . | 
|---|---|---|---|---|---|---|---|---|---|
| Anthropometric and physiological characteristics | |||||||||
| Age (y) | 21.8 (1.40) | 22.3 (2.71) | 25.1 (5.90) | 25.5 (2.76) | 23.6 (3.00) | 25.1 (5.72) | NS | NS | NS | 
| Height (cm) | 164 (7.71) | 158 (6.79) | 166 (11.7) | 176 (5.70) | 175 (5.36) | 173 (7.73) | NS | <.001 | NS | 
| Body mass (kg) | 57.7 (8.12) | 58.3 (6.65) | 60.7 (11.3) | 72.7 (6.60) | 67.0 (5.34) | 62.3 (10.5) | NS | <.001 | 0.06 | 
| BMI (kg/m2) | 23.0 (3.26) | 23.2 (1.83) | 21.8 (2.66) | 23.1 (1.96) | 21.9 (1.30) | 20.1 (2.27) | .062 | NS | NS | 
| Hemoglobin and hematological data | |||||||||
| Hct (%) | 34.6 (2.84) | 34.5 (2.24) | 20.7 (3.50) | 41.1 (2.43) | 39.8 (1.66) | 23.3 (3.71) | <.001∗,† | <.001 | NS | 
| Hb (g/dL) | 11.6 (1.33) | 11.6 (0.70) | 7.2 (1.31) | 14.1 (1.00) | 13.4 (0.80) | 8.76 (1.41) | <.001∗,† | <.001 | NS | 
| MCH (pg) | 25.6 (2.15) | 25.5 (2.08) | 28.3 (4.98) | 26.6 (2.50) | 24.0 (3.76) | 28.3 (3.61) | .034† | NS | NS | 
| MCHC (mg/L) | 33.4 (32.8-34.2) | 33.7 (33.0-34.7) | 35.2 (34.7-35.5) | 34.8 (33.6-35.0) | 33.3 (33.0-34.5) | 35.9 (34.1-36.1) | .057 | NS | — | 
| MCV (f/L) | 76.4 (4.92) | 75.3 (4.60) | 81.7 (13.1) | 77.3 (5.76) | 71.0 (11.0) | 78.1 (12.8) | .079 | NS | NS | 
| HbS (%) | NA | 33.6 (2.68) | 78.2 (4.06) | NA | 31.7 (5.97) | 80.9 (5.37) | <.001† | 0.08 | NS | 
| HbS total (g/dL) | NA | 3.91 (0.35) | 5.58 (0.90) | NA | 4.20 (0.10) | 7.09 (1.19) | <.001† | <.01 | 0.065 | 
| MCHS (pg) | NA | 8.61 (1.20) | 22.1 (3.56) | NA | 7.69 (2.66) | 22.5 (3.72) | <.001† | NS | NS | 
| MCHCS (mg/L) | NA | 11.4 (1.15) | 27.0 (1.56) | NA | 10.5 (2.18) | 28.2 (2.88) | <.001† | NS | NS | 
| HbF (%) | 0.00 (0.00-0.00) | 0.00 (0.00-0.75) | 7.30 (4.10-9.60) | 0.00 (0.00-0.00) | 0.00 (0.00-0.00) | 2.30 (1.92-6.21) | <.001∗,† | NS | — | 
| HbF total (g/dL) | 0.00 (0.00-0.00) | 0.00 (0.00-0.09) | 0.54 (0.32-0.77) | 0.00 (0.00-0.00) | 0.00 (0.00-0.00) | 0.18 (0.15-0.61) | <.001∗,† | NS | — | 
| MCHF (pg) | 0.00 (0.00-0.00) | 0.00 (0.00-0.21) | 1.99 (0.86-3.06) | 0.00 (0.00-0.00) | 0.00 (0.00-0.00) | 0.68 (0.49-2.05) | <.001∗,† | NS | — | 
| MCHCF (mg/L) | 0.00 (0.00-0.00) | 0.00 (0.00-0.26) | 2.61 (1.42-3.38) | 0.00 (0.00-0.00) | 0.00 (0.00-0.00) | 0.83 (0.70-2.22) | <.001∗,† | NS | — | 
| Oxygenation and hypoxia signaling | |||||||||
| Myoglobin (a.u.) | 1.00 (1.00-1.11) | 1.00 (0.93-1.00) | 1.05 (0.69-1.08) | 1.03 (0.88-1.11) | 0.73 (0.71-0.82) | 0.98 (0.78-1.33) | NS | NS | — | 
| HIF-1α mRNA (a.u.) | 0.514 (0.197) | 0.474 (0.104) | 0.506 (0.072) | 0.414 (0.083) | 0.472 (0.204) | 0.445 (0.118) | NS | NS | NS | 
| REDD1 mRNA (a.u.) | 0.276 (0.190) | 0.441 (1.006) | 0.175 (0.206) | 0.231 (0.406) | 0.051 (0.038) | 0.195 (0.138) | NS | NS | NS | 
| Enzymes activity | |||||||||
| CK (μmol.min–1.g–1) | 1.85 (0.15) | 1.70 (0.25) | 1.61 (0.21) | 1.82 (0.11) | 1.77 (0.16) | 1.54 (0.23) | <.001∗,† | NS | NS | 
| PFK (μmol.min–1.g–1) | 291 (41.1) | 303 (39.1) | 326 (39.5) | 285 (30.41) | 306 (42.8) | 305 (29.3) | NS | NS | NS | 
| LDH (μmol.min–1.g–1) | 882 (128) | 832 (110) | 811 (126) | 852 (131) | 897 (139) | 789 (106) | NS | NS | NS | 
| β-HAD (μmol.min–1.g–1) | 16.4 (1.66) | 15.4 (3.99) | 13.1 (1.72) | 17.6 (3.26) | 15.0 (2.25) | 12.1 (1.75) | <.001∗,†,‡ | NS | NS | 
| CS (μmol.min–1.g–1) | 19.9 (2.48) | 19.1 (3.62) | 15.5 (2.33) | 20.7 (3.32) | 20.6 (2.47) | 14.0 (1.83) | <.001∗,† | NS | NS | 
| Total COx activity (a.u.) | 113 (14.2) | 107 (12.2) | 103 (13.4) | 116 (9.00) | 118 (13.1) | 116 (10.0) | NS | <.01 | NS | 
Values are mean (standard deviation) or median (Q1-Q3) and probability. No value in the crossed effect column indicates the use of nonparametric Kruskal-Wallis test.
a.u., arbitrary; BMI, body mass index; HbF, fetal Hb; Hct, hematocrit LDH, lactate dehydrogenase; M, men; MCH, mean corpuscular hemoglobin content; MCHC, mean corpuscular hemoglobin concentration; MCHCF, mean corpuscular HbF concentration; MCHCS, mean corpuscular HbS concentration; MCV, mean corpuscular volume; NA, nonapplicable; NS, not significant; PFK, phosphofructokinase; Q, quartile; W, women.
Genotype effect post hoc analysis: CON vs SCD.
Genotype effect post hoc analysis: SCD vs SCT.
Genotype effect post hoc analysis: CON vs SCT.
Microvasculature and related circulating molecules (study 1)
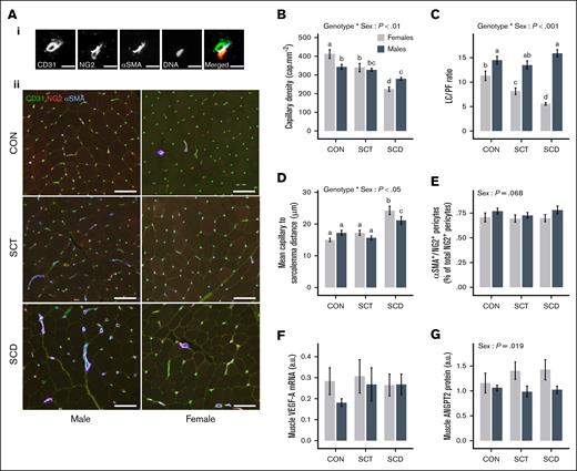
A genotype effect was observed on indices of capillary network (CD, CAF, CAFA, CapTor, LC/PF, and MCSD), which were lower in those with SCD than in CONs, with the effect observed in those with SCT being in between that of those with SCD and CONs (Figures 1A, and 2A-D; supplemental Table 2). In SCD, CD was negatively correlated with soluble L-selectin (sL-selectin) and positively correlated with intercellular adhesion molecule (ICAM; Figure 1B-C). On the contrary, none of the capillarization indexes correlated with sP-selectin (supplemental Figure 2). A genotype effect was also observed for capillary size (COD and COP), which was higher in those with SCD than in CONs, with the effect observed in those with SCT being in between that of those with SCD and CONs (Figure 1D; supplemental Table 2). In SCD, COD was positively correlated with the mean corpuscular HbS concentration and tended to be positively correlated with circulating VEGF levels (Figure 1E-F). Women had lower CAF, LC/PF, CapTor, COD, and COP than men (Figure 2A-C; supplemental Table 2) regardless of genotype. Interestingly, cross-effects were observed in CD, CAFA, LC/PF, and MCSD, these parameters being more affected in women with SCD than in men with SCD (Figure 2A-D; supplemental Table 2). The cross-effect observed on CapTor was associated with relatively low values of this parameter in CONs and to a lower extent in women with SCT (supplemental Table 2). The pericyte coverage of skeletal muscle capillaries did not differ among genotypes or sexes, but women tended to have a lower proportion of αSMA+/neural-glial antigen 2–positive pericytes (Figure 2A-E; supplemental Table 2). No differences in skeletal muscle VEFG-A mRNA expression were noticed among genotypes or sexes (Figure 2F). In contrast, women presented higher angiopoietin 2 (ANGPT2) protein expression than men, regardless of genotype (Figure 2G).
Skeletal muscle microvasculature in SCD and relationship with clinical features. (A) Comparison of skeletal muscle capillary density between genotype. (B-C). Relationship between capillary density and both circulating sL-selectin (B) and ICAM (C) levels. (D) Comparison of skeletal muscle COD between genotype. (E-F) Relationship between COD and both the MCHCS in erythrocytes (E) and plasmatic concentration of VEGF (F). Genotype effects were obtained with 1-way analysis of variances (ANOVA) analysis. Post hoc analysis: a,b,cConditions not sharing the same letter were significantly different (P < .05). MCHCS, mean corpuscular HbS concentration.
Skeletal muscle microvasculature in SCD and relationship with clinical features. (A) Comparison of skeletal muscle capillary density between genotype. (B-C). Relationship between capillary density and both circulating sL-selectin (B) and ICAM (C) levels. (D) Comparison of skeletal muscle COD between genotype. (E-F) Relationship between COD and both the MCHCS in erythrocytes (E) and plasmatic concentration of VEGF (F). Genotype effects were obtained with 1-way analysis of variances (ANOVA) analysis. Post hoc analysis: a,b,cConditions not sharing the same letter were significantly different (P < .05). MCHCS, mean corpuscular HbS concentration.
Analysis of skeletal muscle microvasculature indices and determinants among sex for CONs, carriers of SCT, and patients with SCD. (Ai) Representative micrograph of skeletal muscle cryosections stained for CD31 (endothelial cells), NG2, and αSMA (both for pericytes). Focus on a single skeletal muscle capillary with split channels. Scalebar: 10 μm. (Aii) Large view of muscle cryosections for each condition. Scale bar, 100 μm. (B-G). Comparison of skeletal muscle microvasculature indexes and determinants between genotype and sex (white bar, females; gray bar, males). The effects of genotype ∗ sex and sex were obtained with 2-way ANOVA analysis. Post hoc analysis: a,b,c,dconditions not sharing the same letter were significantly different (P < .05). NG2, neural-glial antigen 2.
Analysis of skeletal muscle microvasculature indices and determinants among sex for CONs, carriers of SCT, and patients with SCD. (Ai) Representative micrograph of skeletal muscle cryosections stained for CD31 (endothelial cells), NG2, and αSMA (both for pericytes). Focus on a single skeletal muscle capillary with split channels. Scalebar: 10 μm. (Aii) Large view of muscle cryosections for each condition. Scale bar, 100 μm. (B-G). Comparison of skeletal muscle microvasculature indexes and determinants between genotype and sex (white bar, females; gray bar, males). The effects of genotype ∗ sex and sex were obtained with 2-way ANOVA analysis. Post hoc analysis: a,b,c,dconditions not sharing the same letter were significantly different (P < .05). NG2, neural-glial antigen 2.
A genotype effect was observed for some circulating soluble adhesion molecules (sL-, sP-, and sE-selectins), which were higher as HbS proportion increased, but not for all (soluble ICAM and soluble VCAM; supplemental Table 3). The same genotype effect was found for all the circulating angiogenic factors measured (VEGF, MMP2, and MMP9; supplemental Table 3). Circulating inflammation (interleukin-8 [IL-8]) and oxidative stress (advanced oxidation protein product [AOPP]) markers were significantly elevated in those with SCD compared with both CON and those with SCT (Figure 3A; supplemental Table 3). A significant sex effect was found for L-selectin and IL-8, which were higher in women (supplemental Table 3). Finally, significant cross-effects for AOPP and VEGF were observed (Figure 3A; supplemental Table 3).
Skeletal muscle remodeling and factors of oxidative status regulation for CONs, carriers of SCT, and patients with SCD. (A) Circulating level of AOPPs. (B) mRNA expression of antioxidant-related gene. (C-F) Analysis of myocytes characteristics on muscle cryosections based on immunohistological analysis. Values are mean (standard deviation). Light gray bar, females; dark gray bar, males. The effects of genotype ∗ sex and sex were obtained with 2-way ANOVA analysis. Box-Cox transformation has been performed before analysis for panels E-F. Post hoc analysis: a,b,c,dconditions not sharing the same letter were significantly different (P < .05). SCA, sickle cell anemia.
Skeletal muscle remodeling and factors of oxidative status regulation for CONs, carriers of SCT, and patients with SCD. (A) Circulating level of AOPPs. (B) mRNA expression of antioxidant-related gene. (C-F) Analysis of myocytes characteristics on muscle cryosections based on immunohistological analysis. Values are mean (standard deviation). Light gray bar, females; dark gray bar, males. The effects of genotype ∗ sex and sex were obtained with 2-way ANOVA analysis. Box-Cox transformation has been performed before analysis for panels E-F. Post hoc analysis: a,b,c,dconditions not sharing the same letter were significantly different (P < .05). SCA, sickle cell anemia.
Muscle remodeling (study 1)
If mRNA levels of HIF-1α and REDD1 were not affected by genotype or sex (Table 1), mRNA expression of NF-κB, SOD1, CAT, and GPX (3 and 4) were higher in women than in men (no genotype effect; Figure 3B) without associated cross-effect.
Cross-effects (sex and genotype) were observed for muscle typology. Type 1 proportion was higher in CON women and men with SCD (Figure 3C). Surface area for 100 myocytes was lower in women than in men and was lower in patients with SCD (Figure 3D). A trend for a cross-effect was observed: the deleterious effect of SCD on surface area for 100 myocytes tended to be greater in men than in women (Figure 3D).
Satellite cell and CD56+ fiber pools were both higher in men than in women and strong cross-effects were observed, that is, although these pools increased drastically in men with SCD, no significant changes were observed in women with SCD (Figure 3E-F).
Genotype and sex did not affect phosphofructokinase and lactate dehydrogenase enzyme activity. In contrast, activities of CK, CS, and β-HAD were lower in patients with SCD but were not affected by sex (Table 1). COx activity did not differ between genotypes but was lower in women (main sex effect; Table 1). COx pericapillary activity (% total activity) was significantly lower in those with SCD compared with CONs and those with SCT, regardless of sex (supplemental Figure 1A). Muscle MCT1, MCT2, sodium/proton exchanger 1, CAIII, CAIV, and sodium/bicarbonate cotransporter contents were not altered by genotype or sex (supplemental Table 4). In contrast, a genotype effect was observed on CAII and a trend for MCT4 content (supplemental Figure 1C-D) for carriers of SCT, who displayed higher MCT4 and CAII content than CONs.
Effects of ET (study 2)
Supplemental Table 7 reports the effects of sex and ET on the changes of microvasculature, and muscle structural and energetic characteristics in UT and ET patients. Capillary network and muscle oxidative capacities increased similarly in both men and women of the ET group, who also tended to improve their muscle surface area compared with those in the UT group.
Discussion
This study (1) extended our knowledge on SCD-associated microvasculature and muscle remodeling, (2) highlighted sex differences in microvasculature and muscle characteristics and their possible underlying mechanisms, and (3) underlined that men and women similarly benefited from ET.
Microvasculature in SCD
Including women in the studied population did not alter the general trend of muscle microvascular remodeling, which includes microvascular rarefaction, straightness, and enlargement observed in men with SCT and SCD.8 Thus, CD, CapTor, and functional surface of exchange with muscle fibers (LC/PF) were lower whereas COD was higher in those with SCD than in CONs (SCT being in between SCD and CON; Figure 2; supplemental Table 2). A novel finding of this study was the increased distance between the capillary wall and the muscle fiber (sarcolemmal) membrane (MCSD) in those with SCD compared with SCT and CONs (Figure 2D), probably contributing to the O2 supply/demand mismatch described in SCD.7 This distance is the “bottleneck” of O2 transport from the blood to the tissue and has been described as a critical determinant (rate-limiting step) of muscle O2 use.43 The described SCD-associated microvascular remodeling was accompanied by higher circulating levels of endothelial adhesion markers (sL-, sP-, and sE-selectins) but also proangiogenic factors (VEGF, IL-8, MMP2, and MMP9) in SCD (supplemental Table 3). This abundance of circulating proangiogenic factors in SCD (confirming previous results44) is counterintuitive given their muscle capillary network rarefaction. A first possible interpretation would be that patients unsuccessfully tend to fight against their capillary rarefaction. Another possible explanation would be that muscle microvasculature relies more on myocyte-dependent mechanisms.45,46 However, because mRNA expression of myocyte-derived VEGF-A (a main driver of muscle angiogenesis47) was not different between genotypes (Figure 2F), SCD-associated capillary rarefaction does not seem to be related to deficient muscle angiogenic stimulation (due to low physical activity for example) but rather on capillary regression. In that sense, patients’ capillary density was negatively correlated with sL-selectin concentrations (Figure 1B). In SCD, elevated sL-selectin levels have been associated with polymorphonuclear neutrophils (PMNs) count, adhesion, and severity of disease including history/risk of VOEs.10,48,49 Hence, our results suggest that microvessel obstruction and subsequent regression9 may, at least partly, underlie the SCD-associated capillary rarefaction. Of note, our sub-Saharan patients were not treated with hydroxyurea, which is known to decrease sL-selectin, PMNs count, and risk of VOEs.10,48,49 Furthermore, soluble ICAM adhesion factor levels were positively correlated with capillary density (Figure 1C). ICAM is known to stimulate PMN proangiogenic effects50. Therefore, it cannot be excluded that ICAM may constitute a protective mechanism against regression in pathological microvasculature remodeling caused by VOEs.
P-selectin has been shown to promote vascular adhesion, which can increase the rate of VOEs and subsequent impairments in microvascular structure and function.51 A previous study has found a greater blood flow velocity within mucosal-intestinal in mouse lacking P-selectin expression.52 However, we were not able to find correlations between microvasculature indexes and sP-selectin in our study. This may rely on the study of structural changes rather than functional indexes and on the choice of a different capillary bed (muscular vs mucosal-intestinal). The human model, as compared with knockout mice, also represents a more chronic and realistic model including physiological compensations limiting the adverse consequences of P-selection overexpression.
The capillary enlargement found in SCD was correlated with erythrocyte HbS concentration (Figure 1E), which makes them less deformable.11 Given that erythrocytes diameter is greater than that of normal capillaries, capillary enlargement could be an adaptive response to the reduced erythrocytes deformability. Elevated levels of circulating proangiogenic factor, especially VEGF, have also been shown to promote capillary enlargement and could thus, at least partly, drive this adaptation.53 Interestingly, VEGF tended to be correlated with capillary diameter (Figure 1F). Blood flow in these larger capillaries may have contributed to an uneven distribution of blood flow across the capillary network, leading to regression of some (small) capillaries. This could result in fewer but larger capillaries, as well as an increase in the capillary-to-sarcolemma distance.
Sex differences in microvasculature of patients with SCD
Women and men differed in several aspects of their microvasculature. Repercussions of SCD on CD, LC/PF, and MCSD were stronger in women than in men (Figure 2; supplemental Table 2). These results are opposite to our initial hypothesis that supposed a protective effect of female sex on the harmful/deleterious remodeling of the muscle microvascular network because of better NO metabolism and bioavailability in women and/or protective effect of estrogens against ischemia-reperfusion episodes.54 The proangiogenic effect of testosterone55 may contribute to better protect/preserve men with SCD capillary network. A close coordination of various angiogenic factors is critical for muscle angiogenesis.56 The ANGPT2 is a key actor of this coordination through its role in capillary destabilization that can lead to either capillary growth or regression according to VEGF-A expression.57 In this study, a higher expression of ANGPT2 was observed in women than in men but with similar muscle VEGF-A expression (Figure 2F-G), a context promoting capillary regression.57 A putative underlying mechanism might be that ANGPT2 promotes apoptosis of pericytes,58 which are a key actor of capillary survival.59 Interestingly, a trend toward lower proportion of pericytes expressing αSMA was found in women (Figure 2E). Because αSMA expression characterize fully mature, quiescent, and functional pericytes,36 the lower proportion of pericytes expressing αSMA could result in a reduced protective role of pericytes on capillary survival in women with SCD.60
Although women with SCD may be subjected to lower complications than their male counterparts (eg, a lower prevalence for pain, vaso-occlusive crises and acute chest syndrome),19,61 this trend does not seem so clear (eg, vaso-occlusive episodes, hospitalizations).62 Interestingly, a significantly higher prevalence of painful vaso-occlusive episodes at the thigh location has been reported in women compared with men.63 Because blood flow is an important survival factor for capillaries,64 this higher prevalence at the thigh level (in which the muscle biopsies were performed) might, at least partly, account for the amplified microvasculature rarefaction observed in women than in men with SCD.
Muscle remodeling in SCD
Patients with SCD display a lower capacity for O2 supply and extraction,7,8,14 which can lead to chronic tissue hypoxia and muscle remodeling.65 However, the studied markers of adaptations to chronic hypoxia in skeletal muscle (myoglobin content and mRNA levels of HIF-1α and REDD1)65 were not different between SCD, SCT, and CON groups (Table 1). Therefore, the genotype- or sex-associated remodeling of skeletal muscle discussed thereafter can hardly be attributed to chronic hypoxia. Other mechanisms should be involved.
Similarly to microvasculature, including women in the studied population did not alter the general trend of lower muscle oxidative capacities in SCD previously seen in male patients,8 as evidenced by the lower CK (which plays a key role in oxidative phosphorylation),66 CS, and β-HAD enzyme activity found in those with SCD compared with CONs (Table 1). A new finding is that intramyocellular-location analysis of COx activity revealed that patients with SCD had lower relative COx activity in the pericapillary space than CON and SCT groups. This divergent/abnormal repartition could worsen O2 extraction and use,14 and could explain the arterialization of venous blood.7 In contrast, this lack of O2 extraction may, at least partly, protect against HbS desaturation and its consequences.
Although carriers of SCT displayed specific adaptations in their muscle acid-base pH regulation, with higher muscle CAII and (a trend for higher) MCT4 (lactate-H+ cotransporter) contents (supplemental Figure 1C; supplemental), no such upregulation was reported in patients with SCD compared with CONs (supplemental Figure 1C-D). As CAII functions as a H+ antenna and works with MCT467 to increase H+ efflux from myocytes,68 H+ efflux from muscles of patients with SCD do not seem to be upregulated, suggesting that patients are not subjected to an increased risk of systemic acid-base challenge and sickling.
Sex differences in muscle remodeling of patients with SCD
Muscle hypotrophy observed with SCD tended to be greater in men than in women (Figure 3C). Men’s greater muscle hypotrophy was accompanied by (1) a greater proliferation of satellite cells, which occurs when muscle tissue is damaged; and (2) a higher number of CD56+ fibers, suggesting that more muscle fibers are under regeneration (Figure 3D-E). In the aggregate, skeletal muscle of women with SCD seem to suffer less than those of their male counterparts. Although muscle atrophy is promoted by oxidative stress because of antioxidant defense weakness,69,70 women with SCD displayed (Figure 3B) upregulated muscle antioxidant defenses (eg, SOD1, CAT, and GPXs). Therefore, sex differences in oxidative stress may account as a possible explanation for the lower muscle hypotrophy observed in women than in men with SCD. In accordance, women with SCD presented lower circulating levels of AOPP (a marker of proteins oxidation) than male patients (Figure 3A). These greater antioxidant defenses and lower AOPP levels are reminiscent of previous observations reporting a greater NO bioavailability, which relies on oxidative status, in female patients.12
Considering that O2 supply is involved in muscle energetics and oxidative capacity,71,72 it may seem odd that men and women have similar muscle oxidative enzymes activity because women have lower capillary-to-muscle diffusion capacity and longer capillary-to-sarcolemma distance. O2 supply to skeletal muscle involves both diffusive and convective transport.73 Therefore, women with SCD might compensate their lower O2 diffusive capacity by a greater convective O2 transport. Accordingly, women with SCD display greater endothelium-dependent vasodilation than their male counterparts,12 which is critical for muscle blood flow increase and O2 supply, especially in response to physical activity.74 Thus, men and women with SCD likely have similar O2 supply, but via different mechanisms. More research is needed to verify this hypothesis.
Effects of ET
The fact that men and women adapt positively and similarly to ET by improving their microvasculature, and their muscle (structural and) energetic characteristics (supplemental Table 7) may appear of paramount importance for low-income countries. Our findings complement those previously reported showing that exercise training can mitigate musculoskeletal pain in African children with SCD.75 Altogether, these results argue in favor of implementing this low-cost intervention (namely regular physical activity) in the therapeutic strategy of patients of all ages and sexes.
Limitations and perspectives
The invasive nature of the study associated with the fragility of this population limits, per se, the possibility to include a higher number of participants. Despite this, several genotype-, sex-, and cross-effects have been observed.
Although we have highlighted distinct pathophysiological alterations at the microvascular and muscular levels between men and women with SCD, all alterations observed in patients, regardless of their sex, are known to be deleterious for tissue O2 delivery and physical fitness. Our results could lead to the consideration of specific training modalities targeting for example muscle angiogenesis in women with SCD. In healthy participants, effective methods have been proposed to increase microvascularization, but they mainly rely on O2 restriction, such as altitude simulation or blood flow restriction. In the context of SCD, these methods can potentially put patients at risk of hypoxia/ischemia and VOEs. Therefore, in the absence of safety data, the use of these approaches in women (and in men) with SCD should not be recommended. Further studies are necessary. To date, ET has been shown to have beneficial effects in men and women with SCD on microvascularization (particularly altered in women), as well as on muscle oxidative stress and fiber surface area (particularly altered in men). Thus, the efficacy and safety of ET justify/encourage its prescription in both men and women with SCD.
There is a possibility that our population was enriched with the Cameroon haplotype. Further studies would be useful to determine whether our results are (at least partly) influenced by this prevalence or whether they can be replicated in a broader sub-Saharan population (including Bantu, Senegal, and/or Benin haplotypes).
These results pave the way to understanding the consequences of SCD on muscle function and remodeling, which are essential for the independence and quality of life of patients,31 particularly in low-income rural sub-Saharan countries.
Conclusions
In summary, this study confirmed that the overall HbS-associated effects on muscle microvasculature, structural, and energetic characteristics previously observed in males with SCD were also found in female patients. However, the impairment induced by SCD on both the skeletal muscle capillary network (CD and CAFA) and O2 diffusion capacity (LC/PF and MCSD) was aggravated in female patients. On the contrary, women with SCD seemed protected from muscle hypotrophy and damages compared with male patients. In addition, our results encourage to consider regular moderate-intensity physical activity as a countermeasure against deleterious muscle repercussions of SCD. Because of the low cost of this intervention, this might be of paramount interest for low-income countries.
Acknowledgments
The authors thank all the participants for their interest and voluntary involvement in the study; Jean-Pierre Lamarque, François-Xavier Owona, and Philippe Stoft for helpful technical assistance; les Brasseries du Cameroun for logistic support; and, finally, l’Institut National de la Jeunesse et des Sports du Cameroun à Yaoundé.
This study was supported by grants from the Embassy of France in Cameroon at Yaoundé and the Ministry of Higher Education of Cameroon, la Société Française de Cardiologie and Association L'AR'MONY.
Authorship
Contribution: P.B., S.O.-E., L.F., and L.A.M. designed the studies; P.B., B.G., L.F., and L.A.M. performed the experiments; L.B., M. Riccetti, M. Ravelojaona, A.N.M., M.N., M. Rojo, C.H., C.M., and V.P. analyzed the tissues; L.B., M. Riccetti, M. Ravelojaona, A.N.M., M.N., L.F., and L.A.M. analyzed and interpreted the data; L.B. and L.A.M. wrote the first draft; and all authors critically revised and approved the present version of the manuscript.
Conflict-of-interest disclosure: The authors declare no competing financial interests.
Samuel Oyono-Enguéllé died on 15 December 2016.
A complete list of the members of the SAM and EXDRE Collaborative Study Groups appears in “Appendix.”
Correspondence: Laurent A. Messonnier, Laboratoire Interuniversitaire de Biologie de la Motricité Université Savoie Mont Blanc, Laboratoire Interuniversitaire de Biologie de la Motricité Motricité, F-73376 Chambéry, France; email: laurent.messonnier@univ-smb.fr.
Appendix
SAM (Sickle cell And Muscle) Collaborative Study Group: Lucile Vincent, Clémence Bexon, Jérémy Delabre, Benjamin Chatel, Emeline Aufradet, Erica N Chirico, Patrice Thiriet.
EXDRE (EXercise et DREpanocytose) Collaborative Study Group: Etienne Audureau, Anoosha Habibi, Jean-Antoine Ribeil, Jean-Benoit Arlet, François Lionnet.
References
Author notes
A minor part of the results presented here have been published elsewhere for other purposes (available at: 10.1016/j.ajpath.2015.01.023 and 10.1016/S2352-3026(18)30163-7).
Individual participant data that underlie the results reported in this article, after deidentification (text, tables, figures, and appendixes), will be available, along with the study protocol, statistical analysis plan, and informed consent form immediately after publication and up to 5 years after publication. Data will be shared with researchers who provide a methodologically sound proposal. Proposals should be directed to the corresponding author, Laurent A. Messonnier (laurent.messonnier@univ-smb.fr). To gain access, data requesters will need to sign a data access agreement.
The full-text version of this article contains a data supplement.
 https://orcid.org/0000-0003-0616-1908
  https://orcid.org/0000-0003-0616-1908
        


