Key Points
A large-scale targeted NGS (next generation sequencing) on 1142 patients with β-thalassemia identified common genetic variants associated with the expression of Hb F.
HBG:c.-78A>G reactivates Hb F expression and ameliorates β-thalassemia severity by disrupting the TBP-binding site in HBB promoters.
Visual Abstract
β-Thalassemia is a common monogenic disorder caused by genetic defects in β-globin genes (HBB) resulting in imbalanced synthesis of α-/β-globin and ineffective erythropoiesis. It has been well documented that patients with β-thalassemia, or even carriers, mostly experience reactivation of fetal hemoglobin (Hb F), but its underlying mechanisms are incompletely understood. We took advantage of a previously established cohort of 1142 patients with β-thalassemia with diverse thalassemic mutations subjected to targeted next-generation sequencing. Genotype-phenotype association studies demonstrated that the HBB:c.-78A>G had a remarkable effect on the elevation of Hb F levels compared with other β-thalassemic mutations. To experimentally validate this conclusion, the ribonucleoprotein transfection complex through homology-directed repair by electroporation was performed, from which we observed a consistent increase of Hb F expression in both HUDEP-2 and primary CD34+ cell lines. Furthermore, chromatin immunoprecipitation–quantitative polymerase chain reaction, dual-luciferase reporter assay, and circular chromosome conformation capture (4C) assays validated a decreased occupancy of the HBB TATA box by TATA-binding protein (TBP), leading to boosted expression of γ-globin genes by enhanced interaction between locus control regions (LCRs) and γ-globin gene promoters. The patient-based investigation and experimental validations presented in this study might lead to a better understanding of stage-specific globin-gene expression mediated by competitive binding of distal enhancers (LCRs).
Introduction
β-Thalassemia is a genetically inherited disorder stemming from mutations within the β-globin gene, resulting in reduced or absent synthesis of β-globin chains.1 This deficiency triggers an excess of unpaired α-globin chains, precipitating and adhering to the red blood cell membrane.2 Abnormalities in adult hemoglobin (Hb) structure can lead to clinical complications, including ineffective erythropoiesis, iron overload, anemia, and impaired growth. These issues affect various organs, such as the hepatobiliary, cardiopulmonary, and endocrine systems, and can result in premature mortality.3,4 In China, thalassemia is most prevalent in southern provinces such as Guangdong, Guangxi, Yunnan, Guizhou, and Hainan.5 For β-thalassemia, 17 point mutations of the HBB gene such as CD41-42 (HBB:c.126_129delCTTT), CD17 (HBB:c.52A>T), IVS-II-654(C>T) (HBB:c.316-197C>T), CD71-72(+A) (HBB:c.216_217insA), IVS-1-1(G>T) (HBB:c.92+1G>T), CD27-28 (HBB:c.84_85insC), CD43 (HBB:c.130G>T), -28(A>G) (HBB:c.-78A>G), -29(A>G) (HBB:c.-79A>G), and IVSII-5 (HBB:c.315+5G>C) account for 99% of total cases.6-8
Reactivation of fetal hemoglobin (Hb F) has been well documented to play an essential role in alleviating the phenotype of patients with β-thalassemia.9 Since 2007, a series of genome-wide association studies have identified BCL11A as a key modulator of Hb F levels.10 Subsequent follow-up studies have further established its role as a major repressor of fetal globin. A knockout study conducted in HUDEP-2 cells and transgenic mice identified ZBTB7A (also known as lymphoma related factor) as the second major repressor of fetal globin.11 Collectively, BCL11A and ZBTB7A are responsible for most γ-globin gene silencing.12 On the identification of genetic variants within the modifier genes mentioned previously, we next asked whether and how the disease-causing mutations of β-thalassemia affect the expression of Hb F. Current reports indicate that in patients with β-thalassemia and carriers, levels of Hb F and HbA2, which are used as important hematological indicators for screening β-thalassemia, are often elevated.13,14 Notably, large deletions in the HBB gene often result in higher levels of Hb F associated with the hereditary persistence of fetal hemoglobin (HPFH).15,16 However, it remains unclear whether and how the disease-causing mutations in HBB are associated with differential expression of Hb F levels.
To address this question, we included a discovery cohort consisting of 1142 patients with β-thalassemia, which encompassed 23 types of β-thalassemia mutations (supplemental Table 2).17 Systematic hematological phenotypic data were collected for these patients, allowing us to compare the effects of different β-thalassemia variants on Hb F levels. Through phenotype-genotype association analysis, we identified that the HBB:c.-78A>G mutation is a pathogenic mutation that significantly increases Hb F in patients with thalassemia. These statistical observations further allow us to explore why HBB:c.-78A>G variant leads to the reactivation of Hb F. Then, we conducted cellular validation in both HUDEP-2 and CD34+ cells, where we found that the HBB:c.-78A>G mutation disrupts the TATA box of the HBB gene promoter,18,19 which weakens HBB messenger RNA expression and enhances the interaction between the locus control region (LCR) and HBG promoter, thereby increasing the expression of γ-globin.20,21
Materials and methods
Study participants
Library construction was performed as described previously by an optimized Tn5 transposase–based method. Briefly, paired-end reads (PE150) were sequenced on an Illumina HiSeq2500 Analyzer (Illumina, San Diego, CA). Raw sequencing data were exported in fastq format and trimmed to remove the reads with a mean sequencing depth <20 times. Burrows-Wheeler Aligner-based software filtered sequencing reads against the human genome assembly, hg19. After removing the duplicated reads and performing structural optimization of the alignment result by SAM tools 0.1.19. GATK 3.6 was performed to detect variants. The variants were annotated using the dbSNP (www.ncbi.nlm.nih.gov/SNP/), the HapMap Project (http://www.hapmap.org/), and 1000 Genomes Project (http://www.1000genomes.org/) databases (supplemental Tables 1 and 9).3,22 Written informed consent from all the participants and/or their family members was obtained as outlined by the protocol approved by the Medical Ethics Committee of the 923rd Hospital of the People's Liberation Army, Nanning, Guangxi, China. All the Hb F levels were analyzed at least 2 weeks after transfusions to minimize the potential bias caused by regular transfusion.23,24
Clinical phenotypic and genotypic data analysis for 1142 patients with β-thalassemia
We summarized all mutation types in 1142 patients with β-thalassemia to totally find 8 types of β+ mutations and 15 types of β0 mutations. The comprehensive overview of HBB mutations across all 1142 patients with β-thalassemia, inclusive of their Human Genome Variation Society nomenclature, carrier frequencies, and correlation with Hb F levels, is detailed within supplemental Table 2.25 To conduct a common mutations association analysis with Hb F, we have curated a selection of mutations characterized by a minor allele frequency exceeding 0.1% and excluded large segment deletions that cause disease mutations (Table 1; supplemental Table 2; Figure 1A). We subsequently conducted a validation study within an independent cohort, named validation cohort (1020 patients with β-thalassemia), using a methodology that mirrored the analytical procedures executed in the 1142 patients with β-thalassemia. The clinical phenotype data for the 2 cohorts are displayed in supplemental Tables 4 and 5.
Correlation between disease-causing mutations of the HBB gene and Hb F levels in all 1142 patients with β-thalassemia
| HBB mutation . | HGVS name . | Genotype (β+or β0) . | No. of subjects . | MAF (%) . | Mean Hb F level of carriers (g/L) . | Mean Hb F level of noncarriers (g/L) . | Mean first transfusion time of carriers (mo) . | Mean first transfusion time of noncarriers (mo) . | P value∗ . |
|---|---|---|---|---|---|---|---|---|---|
| CD41-42 | HBB:c.126_129delCTTT | β0 | 720 | 39.4 | 13.1 | 17.2 | 15.2 | 27.1 | <.0001 |
| CD17 | HBB:c.52A>T | β0 | 481 | 25.3 | 13.8 | 15.5 | 17.5 | 21.5 | .1378 |
| CD71-72 | HBB:c.216_217insA | β0 | 94 | 10.7 | 10.6 | 15.0 | 15.8 | 19.9 | .0063 |
| IVS-II-654 | HBB:c.316-197C>T | β0 | 216 | 10.1 | 12.9 | 15 | 14.1 | 20.9 | .0528 |
| IVS-I-1 | HBB:c.92+1G>T | β0 | 46 | 2.2 | 22.3 | 14.3 | 7.2 | 18.8 | .0005 |
| CD43 | HBB:c.130G>T | β0 | 22 | 1 | 26.7 | 14.4 | 35.9 | 19.3 | .0002 |
| CD27-28 | HBB:c.84_85insC | β0 | 6 | 0.5 | 52.4 | 14.5 | 58 | 19.4 | <.0001 |
| -28 | HBB:c.-78A>G | β+ | 204 | 9.4 | 21.1 | 13.2 | 27.25 | 17.96 | <.0001 |
| -29 | HBB:c.-79A>G | β+ | 25 | 5.2 | 21.4 | 14.5 | 40.72 | 19.15 | .0237 |
| IVSII-5 | HBB:c.315+5G>C | β+ | 15 | 0.7 | 12.9 | 14.7 | 90 | 18.7 | .6512 |
| HBB mutation . | HGVS name . | Genotype (β+or β0) . | No. of subjects . | MAF (%) . | Mean Hb F level of carriers (g/L) . | Mean Hb F level of noncarriers (g/L) . | Mean first transfusion time of carriers (mo) . | Mean first transfusion time of noncarriers (mo) . | P value∗ . |
|---|---|---|---|---|---|---|---|---|---|
| CD41-42 | HBB:c.126_129delCTTT | β0 | 720 | 39.4 | 13.1 | 17.2 | 15.2 | 27.1 | <.0001 |
| CD17 | HBB:c.52A>T | β0 | 481 | 25.3 | 13.8 | 15.5 | 17.5 | 21.5 | .1378 |
| CD71-72 | HBB:c.216_217insA | β0 | 94 | 10.7 | 10.6 | 15.0 | 15.8 | 19.9 | .0063 |
| IVS-II-654 | HBB:c.316-197C>T | β0 | 216 | 10.1 | 12.9 | 15 | 14.1 | 20.9 | .0528 |
| IVS-I-1 | HBB:c.92+1G>T | β0 | 46 | 2.2 | 22.3 | 14.3 | 7.2 | 18.8 | .0005 |
| CD43 | HBB:c.130G>T | β0 | 22 | 1 | 26.7 | 14.4 | 35.9 | 19.3 | .0002 |
| CD27-28 | HBB:c.84_85insC | β0 | 6 | 0.5 | 52.4 | 14.5 | 58 | 19.4 | <.0001 |
| -28 | HBB:c.-78A>G | β+ | 204 | 9.4 | 21.1 | 13.2 | 27.25 | 17.96 | <.0001 |
| -29 | HBB:c.-79A>G | β+ | 25 | 5.2 | 21.4 | 14.5 | 40.72 | 19.15 | .0237 |
| IVSII-5 | HBB:c.315+5G>C | β+ | 15 | 0.7 | 12.9 | 14.7 | 90 | 18.7 | .6512 |
The HBB [NM_000518 (HBB_v001)] genotype categories are defined as follows (β0): HBB:c.126_129delCTTT (39.4%), HBB:c.52A>T (25.3%), HBB:c.316-197C>T (10.1%), HBB:c.216_217insA (4.1%), HBB:c.92+1G>T (2.2%), HBB:c.130G>T (1.0%), HBB:c.84_85insC (0.5%), HBB:c.91A>G (0.1%), HBB:c.45_46insC (0.1%), HBB:c.165_177delTATGGGCAACCCT (0.1%), HBB:c.315+1G>A (0.1%), HBB:c.287_288insA (0.1%), HBB:c.113G>A (0.1%), HBB:c.93-1G>C (0.1%); (β+): HBB:c.-78A>G (9.4%), HBB:c.79G>A (5.2%), HBB:c.315+5G>C (0.7%), HBB:c.-140C>T (0.1%), HBB:c.-81A>C (0.1%), and HBB:c.92+5G>C (0.1%).
A Student t test of the 1142 patients with β-thalassemia was implemented in Perl (version 5.16.3) to compare the mean Hb F levels between the carrier and noncarrier groups of each HBB variant.
HGVS, Human Genome Variation Society; MAF, minor allele frequency.
The prevalence of HBB:c.-78A>G mutations in the Chinese population and phenotype-genotype association between the HBB:c.-78A>G and the clinical severity of patients with β-thalassemia. (A) Two cohorts, including a previously established discovery cohort (1142 patients with β-thalassemia) and a validation cohort (1020 patients with β-thalassemia), were screened for the HBB:c.-78A>G. The frequency and number of the HBB:c.-78A>G mutant allele in each cohort were revealed. The validation cohort includes 14 patients with β0/HPFH, in which HPFH refers to Chinese HPFH and SEA HPFH, 6 β0/βN refers to these genotypes including 4 HBB:c.316-197C>T/βN, 1 HBB:c.52A>T/βN, and 1 HBB:c.126_129delCTTT/βN. (B) The effects of HBB:c.-78A>G genotypes on the levels of Hb F in the peripheral blood in 1142 patients with β-thalassemia. The data were obtained by comparing 204 cases with HBB:c:-78A>G mutation and 938 samples without this mutation as control. Graphs depict the mutated group (green column) and none HBB:c.-78A>G group (red column), presented as the means ± standard error of the mean (SEM). (C) The effects of HBB:c.-78A>G genotypes on the age of onset in the 1142 patients with β-thalassemia, presented as the means ± SEM (∗∗P ≤ .001). (D) The effects of HBB:c.-78A>G genotypes on survival time without transfusion (month) in the discovery cohort. Kaplan-Meier survival curves for the comparison of HBB:c.-78A>G cases with or without the HBB:c.-78A>G mutation. The 2 colored lines represent the 2 groups. We used the log-rank test to compare the median age at first transfusion between the 2 groups (P < .0001). (E) The effects of HBB:c.-78A>G genotypes on the levels of Hb F in the peripheral red blood cells in the validation cohort (1020 patients with β-thalassemia). (F) The effects of HBB:c.-78A>G genotypes on age of onset in 1020 patients with β-thalassemia. (G) The effects of HBB:c.-78A>G genotypes on survival time without transfusion (month) in 1020 patients with β-thalassemia. In the graphs, asterisks indicate levels of statistical significance. ∗∗P < .01; ∗∗∗P < .001; and ∗∗∗∗P < .0001.
The prevalence of HBB:c.-78A>G mutations in the Chinese population and phenotype-genotype association between the HBB:c.-78A>G and the clinical severity of patients with β-thalassemia. (A) Two cohorts, including a previously established discovery cohort (1142 patients with β-thalassemia) and a validation cohort (1020 patients with β-thalassemia), were screened for the HBB:c.-78A>G. The frequency and number of the HBB:c.-78A>G mutant allele in each cohort were revealed. The validation cohort includes 14 patients with β0/HPFH, in which HPFH refers to Chinese HPFH and SEA HPFH, 6 β0/βN refers to these genotypes including 4 HBB:c.316-197C>T/βN, 1 HBB:c.52A>T/βN, and 1 HBB:c.126_129delCTTT/βN. (B) The effects of HBB:c.-78A>G genotypes on the levels of Hb F in the peripheral blood in 1142 patients with β-thalassemia. The data were obtained by comparing 204 cases with HBB:c:-78A>G mutation and 938 samples without this mutation as control. Graphs depict the mutated group (green column) and none HBB:c.-78A>G group (red column), presented as the means ± standard error of the mean (SEM). (C) The effects of HBB:c.-78A>G genotypes on the age of onset in the 1142 patients with β-thalassemia, presented as the means ± SEM (∗∗P ≤ .001). (D) The effects of HBB:c.-78A>G genotypes on survival time without transfusion (month) in the discovery cohort. Kaplan-Meier survival curves for the comparison of HBB:c.-78A>G cases with or without the HBB:c.-78A>G mutation. The 2 colored lines represent the 2 groups. We used the log-rank test to compare the median age at first transfusion between the 2 groups (P < .0001). (E) The effects of HBB:c.-78A>G genotypes on the levels of Hb F in the peripheral red blood cells in the validation cohort (1020 patients with β-thalassemia). (F) The effects of HBB:c.-78A>G genotypes on age of onset in 1020 patients with β-thalassemia. (G) The effects of HBB:c.-78A>G genotypes on survival time without transfusion (month) in 1020 patients with β-thalassemia. In the graphs, asterisks indicate levels of statistical significance. ∗∗P < .01; ∗∗∗P < .001; and ∗∗∗∗P < .0001.
CD34+ cell culture
CD34+ cells were recovered from frozen stocks and expanded for 48 hours in serum-free expansion medium (Stem span H3000; STEMCELL Technologies) supplemented with penicillin/streptomycin (Gibco), 100 ng/mL human stem cell factor (SCF) (catalog number [Cat. no.] 96-300-07-100; Pepro Tech), 100 ng/mL human thrombopoietin (Cat. no. 300-18-100; Pepro Tech), and 100 ng/mL recombinant human Flt3-ligand (Cat. no. 300-19-100; Pepro Tech) and the small molecules StemRegenin1 (SR1, 1μΜ) (Cellagen Technology) and Ly2228820 (Ly, 100 nM) (Selleckchem.com). CD34+ cells were cultured in a 3-phase liquid culture system and subjected to enucleation analysis as previously described.26 In phase 1 of differentiation, the cells were cultured at a density of 1 × 105 cells per mL for 8 days in a basal medium consisting of Iscove modified Dulbecco medium, 5% human plasma, 1% glutamine, 1% Pen-Strep, 2 IU/mL heparin, 10 μg/mL insulin, and 330 μg/mL human holo-transferrin, supplemented with 1 μM hydrocortisone (Cat. no. CH006; MACGENE Biotechnology), 100 ng/mL SCF, 5 ng/mL interleukin-3, and 3 IU/mL erythropoietin (EPO). In phase 2, the cells were cultured at a density of 5 × 105 cells per mL for 4 days in the basal medium supplemented with 100 ng/mL SCF and 3 IU/mL EPO. For phase 3, SCF was removed, and the concentration of human holo-transferrin was increased to 1.25 mg/mL, while the cell density was adjusted to 106 cells per mL for an additional 6 days of culture.
RNP transfection
Purified recombinant Cas9 protein was obtained from Gene Script, Nanjing. CRISPR-Cas9 genome editing was used to introduce the HBB:c.-78A>G mutation into HUDEP-2cells. Single-guide RNA (sgRNA) targeting the editing site was designed using Feng Zhang Lab (http://crispr.mit.edu/). Then, 2 sgRNAs were designed and single-stranded oligodeoxynucleotides used as DNA donor templates for CRISPR/Cas9 genome editing (supplemental Table 6).27 About 5 × 105 cells (HUDEP-2 cells or CD34+ cells) were used per electroporation and resuspended in 5 μL of buffer T and 1 μL of 100 pM single-stranded oligodeoxynucleotide (supplied with Neon Transfection System 10 μL Kit). A master mix (ribonucleoprotein [RNP]) was added to the cells in T buffer containing recombinant Streptococcus pyogenes Cas9 (wild-type [WT]) protein (Cat. no. 1081059; IDT) and corresponding sgRNA (100 pmol sgRNA and 33 pmol Cas9 protein were used) for 20 to 30 minutes. For the mock control group, the RNP system exclusively contained the Cas9 protein and control sgRNA (a gene desert region of the genome). A single pulse of 1200 volts for 40 milliseconds was applied for the HUDEP-2 cell, and 3 pulses of 1600 volts for 10 milliseconds were applied for the CD34+ cell during nucleofection.
ChIP-qPCR
HUDEP-2 cells were differentiated for 5 days in Iscove modified Dulbecco medium supplemented with 330 mg/mL holo-transferrin (Sigma-Aldrich), 10 mg/mL insulin (Sigma-Aldrich), 2 U/mL heparin (Sigma-Aldrich), 5% fetal bovine serum, EPO (3 IU/mL), 1 mg/mL doxycycline, 1% glutamine, and 1% Pen-Strep. Each immunoprecipitation was performed using 4 × 106 cells (at least 12 × 106 cells are required to include positive and negative controls). For optimal chromatin immunoprecipitation (ChIP) results, ∼5 to 10 μg of digested, cross-linked chromatin per immunoprecipitation was used.28 The immunoprecipitated DNA was analyzed for enrichment of the TATA-binding protein (TBP) proteins at the HBB and HBG by quantitative polymerase chain reaction (qPCR) with the designed primers (supplemental Table 7).
Chromosome conformation capture-on-chip (4C) assays
HUDEP-2 cells were differentiated for 5 days in Iscove's modified Dulbecco's medium supplemented with 330 mg/mL holo-transferrin (Sigma-Aldrich), 10 mg/mL insulin (Sigma-Aldrich), 2 U/mL heparin (Sigma-Aldrich), 5% fetal bovine serum, EPO (3 IU/mL), 1 mg/mL doxycycline, and 1% pregnancy-specific glycoproteins). 4C was performed as described using the NlaIII enzyme for genomic DNA digestion.29 Biotin-labeled DNA probes are listed in supplemental Table 8.
Dual-luciferase reporter assay
293T cell lines were cultivated into 24-well plates and cotransfected wild type (WT) or mutation type (MUT), pGL3-basic or pGL3-NC mimics through polyethylenimine (Invitrogen, CA).30 In addition, WT/MUT was cotransfected with pcDNA3.1 TBP or pcDNA3.1 (Plasmid Cloning DNA 3.1) NC through polyethylenimine. The luciferase activity was assessed with the Dual-Luciferase Reporter Assay Kit (Promega) and normalized to the corresponding renilla luciferase after 24 hours of transfection.
Statistical analyses
Statistical analyses were carried out using SPSS version 22 (IBM, Armonk, NY), and P < .05 was considered statistically significant. All quantitative variables were compared using either the Mann-Whitney U test or the χ2 test, as appropriate.
This study was approved by the ethics committee of Nanfang Hospital, affiliated with South Medical University in China.
Other methods
Detailed information can be found in the supplemental Methods.
Results
Clinical phenotypic and genotypic data revealed that the HBB:c.-78A>G mutation is associated with Hb F in 1142 patients with β-thalassemia
Our retrospective analysis of 1142 patients with β-thalassemia identified 15 β0 mutations, including HBB:c.126_129delCTTT, HBB:c.52A>T, HBB:c.316-197C>T, HBB:c.216_217insA, HBB:c.92+1G>T, HBB:c.130G>T, HBB:c.84_85insC, HBB:c.91A>G, HBB:c.45_46insC, HBB:c.165_177delTATGGGCAACCCT, HBB:c.315+1G>A, HBB:c.287_288insA, HBB:c.113G>A, HBB:c.93-1G>C, and Chinese (Aγδβ), and 8 β+ mutations, including HBB:c.-78A>G, HBB:c.-79A>G, HBB:c.315+5G>C, HBB:c.-140C>T, HBB:c.-81A>C, HBB:c.92+5G>C, NC_000011.9:g.519114 8_5270051del, and HBB:c.79G>A (supplemental Table 2). We systematically analyzed the correlation between disease-causing mutations of the HBB gene and Hb F levels in all individuals from this cohort. We identified HBB:c.-78A>G and HBB:c.-79A>G as Hb F-associated variants. No significant statistical difference was observed in the HBB:c.315+5G>C group between carriers and noncarriers. There is no statistically significant difference for HBB:c.52A>T and HBB:c.316-197C>T in the β0 genotype, but all other variables had significant differences (Table 1). We further assessed the influence of different combinations of genetic factors on the entire cohort by multivariate Cox regression analysis, using age at first transfusion as a measure. The results indicated that the HBB:c.-78A>G mutations affected the clinical severity of β-thalassemia phenotype (hazard ratio [HR] 0.79; P = .011), followed by DNMT1 (HR, 0.19; P = .005), KLF1 mutation (HR, 0.2; P < .001), IVS-II-5 (HR, 0.27; P < .001), rs368698783 (HR, 0.55; P < .001), HBA mutation (HR, 0.7; P < .001), rs9399137 (C) in HBS1L-MYB (HR, 0.74; P = .005), and HBB:c.-79A>G (HR, 0.89; P = .594) (Table 2; supplemental Figure 2). The analysis indicates that the HBB:c.-78A>G can cause an increase in Hb F in patients with thalassemia.
Results of the stepwise Cox proportional hazards analysis for 1142 patients with β-thalassemia
| Ameliorating alleles . | P value . | HR . | 95% CI . |
|---|---|---|---|
| DNMT1 | .005 | 0.19 | 0.061-0.61 |
| KLF1 mutations | <.001 | 0.20 | 0.305-0.409 |
| IVS II-5 | <.001 | 0.27 | 0.153-0.47 |
| rs368698783 | <.001 | 0.55 | 0.49-0.66 |
| HBA mutations | <.001 | 0.7 | 0.627-0.77 |
| HBS1L-MYB intergenic region rs9399137 (C) | <.001 | 0.724 | 0.644-0.813 |
| HBB:c.-78A>G | .011 | 0.78 | 0.652-0.95 |
| Ameliorating alleles . | P value . | HR . | 95% CI . |
|---|---|---|---|
| DNMT1 | .005 | 0.19 | 0.061-0.61 |
| KLF1 mutations | <.001 | 0.20 | 0.305-0.409 |
| IVS II-5 | <.001 | 0.27 | 0.153-0.47 |
| rs368698783 | <.001 | 0.55 | 0.49-0.66 |
| HBA mutations | <.001 | 0.7 | 0.627-0.77 |
| HBS1L-MYB intergenic region rs9399137 (C) | <.001 | 0.724 | 0.644-0.813 |
| HBB:c.-78A>G | .011 | 0.78 | 0.652-0.95 |
Gender (HR, 0.893; P = .107), rs11886868 in BCL11A (HR, 078; P = .061), rs766432 (HR, 0.81; P = .109), rs4671393 (HR, 0.98; P = .893), rs4895441 (HR, 0.91; P = .395), and -29(A>G) (HR, 0.89; P = .594) were removed from the model. The discriminative ability of the model was high (Harrell concordance index = 0.714, R2 = 0.344).
Multivariate analysis was performed using a backward stepwise Cox proportional hazards model in 1142 β-thalassemia homozygotes or compound heterozygotes in cohort A, and HR with 95% CI was obtained to evaluate the associations between putative ameliorating alleles and the patient's age at first transfusion. All covariates were classified as follows: α-globin gene mutations as 0, 1, 2, or 3 based on the number of mutated copies of the HBA; for other loci, each variable was defined with values 0, 1, or 2 according to the number of copies of putative modifying allele: HBB mutations CD41-42(-CTTT), CD17(A->T), IVS-II-654(C>T), CD71-72(+A), IVS-1-1(G>T), CD27-28, CD43, HBB:c.-78A>G, -29(A>G), and IVSII-5, HBA. The model's performance was measured by Harrell concordance index using the rms package in R version 3.0.1 (http://www.r-project.org/).
95% CI, 95% confidence interval.
HBB:c.-78A>G mutation is the most common β+ pathogenic mutation in the thalassemia-endemic region in southern China
Among individuals with thalassemia in southern China, 7 prevalent mutations in the β-globin gene have been identified, as follows: HBB:c.126_129del CTTT, HBB:c.52A>T, HBB:c.316-197C>T, HBB:c.-78A>G, HBB:c.216_217insA, HBB:c.92+1G>T, and HBB:c.-79A>G (supplement Figure 3A-B).31 Notably, the mutations HBB:c.-78A>G and HBB:c.-79A>G are classified as β+ thalassemia variants, characterized by a relatively milder clinical presentation. A comparison of the HBB:c.-78A>G frequency between the 2 cohorts revealed a prevalence of 9.4% (214/2284) in cohort A and 15.1% (308/2240) in cohort B (Figure 1A). A summary of clinical and genetic characterizations of cohorts A and B is presented in supplemental Tables 4 and 5.
HBB:c.-78A>G mutation linked to milder clinical phenotype and elevated Hb F levels
We identified 204 patients with β-thalassemia carrying at least 1 HBB:c.-78A>G allele in this cohort, termed as the case group. By introducing the other 938 patients without this mutation as control, we observed that the Hb F levels of the case group were significantly higher than those of the controls (16.2 g/L vs 8.2 g/L; P < .0001) (Figure 1B). Similar results were obtained in the validation cohort of 1020 patients with β-thalassemia. We defined the 205 patients with β-thalassemia carrying at least 1 HBB:c.-78A>G allele in the validation cohort as the case group, whereas the other 815 patients without this mutation as control. Consequently, we observed that the Hb F levels of the case group were significantly higher than those of the controls (6.1 g/L vs 3.1 g/L; P < .001) (Figure 1E). In both the discovery and validation cohorts, we observed a significant delay in the onset of anemia among patients carrying the HBB:c.-78A>G mutation compared with those without the mutation (Figure 1C,F). The survival curve analysis also indicates that the transfusion-free survival time is significantly prolonged in HBB:c.-78A>G mutation compared with non-HBB:c.-78A>G (Figure 1D,G). Individuals included in this analysis are those with similar β0 genetic variants of β41,42, aa/aa, KLF1wt/wt, HBG1-rs368698783 (GG), BCL11A-rs4671393 (GG or GA), and HBS1L-MYB- rs9399137 (TT or CT), because HBB:c.-78A>G is the most common β+ and β41,42 is the most common β0. We selected the patients with the β-28/βCD41-42, and after standardizing the genetic background in the 1142 patients with β-thalassemia, we also found that carriers of the HBB:c.-78A>G had a significantly elevated Hb F levels (Table 3). We used 3 representative diagrams demonstrating the HBB genotypes of 3 patients with β-thalassemia, detected by NGS (homozygotes βCD41-42/βCD41-42, compound heterozygotes of β-28/βCD41-42 and β-28/β-28 in supplemental Figure 10).
Case-control univariate analysis of HBB:c.-78A>G mutation in individuals with β+/β41-42 thalassemia
| Characteristics . | KLF1 wt/wt, DNMT1 wt/wt, rs368698783 (GG), rs9399137 (TT or CT), αα/αα, rs4671393 (GG or GA) . | P value∗ . | |
|---|---|---|---|
| β-28/β41,42 (case, n = 69) . | βothers/β41,42 (control, n = 237) . | ||
| Sex, n | |||
| Male:female | 32:37 | 121:116 | .587 |
| Hematological parameters† | |||
| Median Hb (range), g/L | 7.7 (2.2-14) | 7.0 (2.5-11.7) | .069 |
| Median Hb F (range), g/L‡ | 32 (27-35) | 11 (1-35) | <.0001 |
| Median age of onset (range), mo | 148.0 (96-180) | 31.6 (1-360) | .001 |
| Requirement for systematic transfusion, n | |||
| Yes:no | 55:14 | 216:21 | .004 |
| Characteristics . | KLF1 wt/wt, DNMT1 wt/wt, rs368698783 (GG), rs9399137 (TT or CT), αα/αα, rs4671393 (GG or GA) . | P value∗ . | |
|---|---|---|---|
| β-28/β41,42 (case, n = 69) . | βothers/β41,42 (control, n = 237) . | ||
| Sex, n | |||
| Male:female | 32:37 | 121:116 | .587 |
| Hematological parameters† | |||
| Median Hb (range), g/L | 7.7 (2.2-14) | 7.0 (2.5-11.7) | .069 |
| Median Hb F (range), g/L‡ | 32 (27-35) | 11 (1-35) | <.0001 |
| Median age of onset (range), mo | 148.0 (96-180) | 31.6 (1-360) | .001 |
| Requirement for systematic transfusion, n | |||
| Yes:no | 55:14 | 216:21 | .004 |
Hematological parameters were transfused or pretransfusion data.
P value was determined by either a Mann-Whitney U test or χ2 test between the HBB:c.-78A>G mutation.
Similar genetic variants between the case group and control group: the impact of 5 significant genetic modifiers: HBA mutations, KLF1 functional mutations, rs368698783 in HBG1, rs9399137 in HBS1L-MYB, and rs4671393 in BCL11A andDNMT1 mutations. Individuals included in this analysis with similar β0 genetic variants of β41,42, aa/aa, KLF1wt/wt, HBG1-rs368698783 (GG), BCL11A-rs4671393 (GG or GA), and HBS1L-MYB-rs9399137 (TT or CT).
Hb F (g/L) was calculated from Hb (g/dL) and Hb F (%).
In the discovery cohort, all patients were divided into thalassemia major or thalassemia intermedia based on the criteria7,32 in supplemental Table 3. We categorized them into 3 groups according to whether they carried the HBB:c.-78A>G: β-28/β-28 (homozygous), β-28/βM (heterozygous), and βM/βM (without the -28 mutation). We found that the homozygous group had significantly milder syptoms (thalassemia intermedia patient condition) compared with the heterozygous group and those without the HBB:c.-78A>G mutation, with statistical significance.
The HBB:c.-78A>G mutation leads to reactivation of γ-globin in HUDEP-2 and CD34+ cells
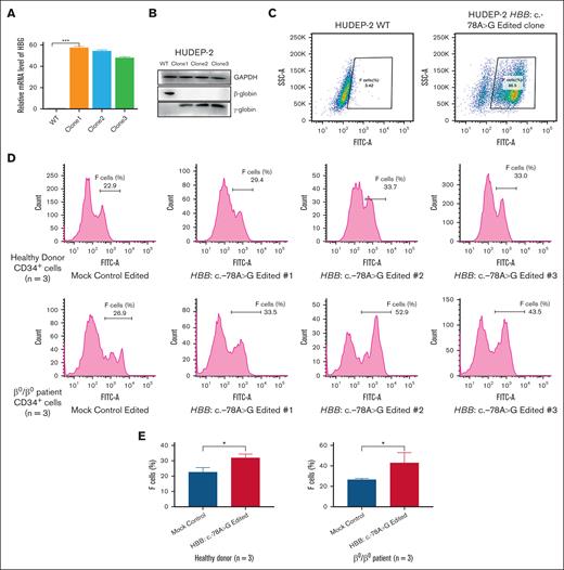
To investigate the underlying mechanism of HBB:c.-78A>G mutation in γ-globin reactivation, we conducted functional validations of this mutation in the HUDEP-2 cell line. Cas9-RNP–mediated gene modification has demonstrated variable efficiency, specificity, and persistence in HUDEP-2 and hematopoietic stem cells. Here, we demonstrate that Cas9, sgRNA, and ss ODN RNP–mediated cleavage within a TBP-binding site results in highly penetrant disruption of this motif (supplement Figure 3C-E). We selected monoclonal cells from the edited HUDEP-2 cells, and the Sanger sequencing results revealed that the cells with homozygous HBB:c.-78A>G were expanded for cultivation (supplement Figure 4A-C). The sequencing results are found in supplement Figure 4D and E. Our findings revealed that the incorporation of HBB:c.-78A>G mutation into the HUDEP-2 cell line, quantitative reverse transcription PCR, and Western blotting analyses unveiled notably elevated levels of HBG expression and γ-globin protein in all samples edited with HBB:c.-78A>G mutation compared with the controls (Figure 2A,B). In addition, HBB:c.-78A>G–edited HUDEP-2 cell had a notable rise in the F cell population, as evidenced by flow cytometry analysis (P < .05) (Figure 2C). An experiment was also carried out in primary human erythroblasts derived from in vitro culture of peripheral blood CD34+ HSPCs derived from 3 patients with β0/β0 thalassemia and 3 healthy donors. Our findings revealed that the incorporation of HBB:c.-78A>G mutation into the CD34+ cells led to a notable rise in the Hb F+ cell population (Figure 2D), as evidenced by flow cytometry analysis (P < .05) (Figure 2E).
The HBB:c-78A>G mutation leads to reactivation of γ-globin in HUDEP-2 cells and CD34+ cells. (A) Quantitative measurement of HBG mRNA expression with the HUDEP-2 cells and HBB:c.-78A>G single clone by qPCR. (B) WB in HUDEP-2 WT cells with the HBB:c.-78A>G single clone. (C) Hb F production by flow cytometry from HUDEP-2 WT cells and HBB:c.-78A>G single clone. (D) Hb F–positive cells analyzed by flow cytometry are represented as upper histograms referring to edited 3 healthy donors CD34+ cells. The lower histograms refer to edited 3 patients with β0/β0 CD34+ cells on day 16 of differentiation (n = 3). (E) Flow cytometry analysis of Hb F–positive cells in erythroblasts derived from edited 3 healthy donors and 3 patients with β-thalassemia CD34+ cells on day 16 of differentiation (n = 3). Asterisks indicate levels of statistical significance. ∗P < .05. FITC-A, fluorescein isothiocyanate-area; GAPDH, glyceraldehyde-3-phosphate dehydrogenase; mRNA, messenger RNA; SSC-A, side scatter-area.
The HBB:c-78A>G mutation leads to reactivation of γ-globin in HUDEP-2 cells and CD34+ cells. (A) Quantitative measurement of HBG mRNA expression with the HUDEP-2 cells and HBB:c.-78A>G single clone by qPCR. (B) WB in HUDEP-2 WT cells with the HBB:c.-78A>G single clone. (C) Hb F production by flow cytometry from HUDEP-2 WT cells and HBB:c.-78A>G single clone. (D) Hb F–positive cells analyzed by flow cytometry are represented as upper histograms referring to edited 3 healthy donors CD34+ cells. The lower histograms refer to edited 3 patients with β0/β0 CD34+ cells on day 16 of differentiation (n = 3). (E) Flow cytometry analysis of Hb F–positive cells in erythroblasts derived from edited 3 healthy donors and 3 patients with β-thalassemia CD34+ cells on day 16 of differentiation (n = 3). Asterisks indicate levels of statistical significance. ∗P < .05. FITC-A, fluorescein isothiocyanate-area; GAPDH, glyceraldehyde-3-phosphate dehydrogenase; mRNA, messenger RNA; SSC-A, side scatter-area.
The HBB:c.-78A>G mutation can slow down the differentiation of HUDEP-2 and CD34+ cells, decrease cell apoptosis, and increase the enucleation rate during erythroid differentiation
Then, we investigated whether the induction of γ-globin by HBB:c.-78A>G mutation could result from alterations in erythroid progenitor and erythroblast differentiation and maturation. Flow cytometry analysis of differentiated cells at day 0 and day 8 for HUDEP-2 cells and day 8 and day 16 for CD34+ cells was performed using CD235a and CD71 markers. Editing at the HBB:c.-78A>G mutation locus alters the cell populations expressing CD235a and CD71 compared with controls (supplemental Figures 5A and 6). In our study on HUDEP-2 cell differentiation, we observed that wild HUDEP-2 cells transformed into thalassemic cells and their enucleation rate decreased (supplemental Figure 5B). We subsequently used flow cytometry assays, which revealed that editing HBB:c.-78A>G from 3 patients with β-thalassemia CD34+ cells significantly reduced the later apoptosis rate (P < .05) (supplemental Figure 7A-D). In addition, the enucleation of HBB:c.-78A>G–edited cells during erythroid differentiation was significantly increased (P < .05) in thalassemia CD34+ cells compared with mock-edited cells (supplement Figure 7E-F), indicating an improvement in the maturity of erythroid cells in primary CD34+ cells from a patient with thalassemia.
Disrupting TBP-binding sites in the adult HBB promoter TATA box enhances the LCR and HBG promoter interaction
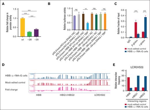
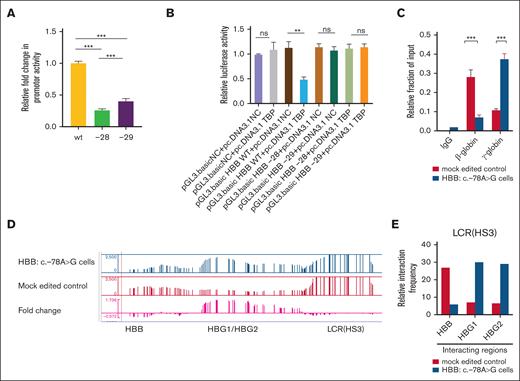
We performed a dual-luciferase reporter assay to elucidate the underlying mechanism of Hb F elevation mediated by HBB:c.78A>G. We found that the HBB:c.-78A>G (-28) mutation in the promoter resulted in significantly reduced activity compared with the WT promoter, and the activity at this site is more diminished than at the HBB:c.-79A>G (-29) (Figure 3A). Sanger sequence results were presented in supplemental Figure 9, located within the TATA box region, thus further demonstrating the critical role of the TATA box in the HBB gene promoter (supplemental Figure 3C). We investigated its impact on the interaction between the TATA box and its cognate transcription factor TBP. The dual-luciferase reporter assay results revealed that the luminescence of the pGL3-basic WT and pcDNA3.1 TBP group was significantly weakened, proving that promoter-transcription factor binding occurred between them (Figure 3B). ChIP-qPCR proves a decreased occupancy of the HBB TATA box by TBP (Figure 3C). We further used the 4C assay to assess the interactions between LCR and fetal HBG or adult HBB genes. In WT HUDEP-2 cells, a strong association was observed between the LCR and the adult HBB gene, indicating a tight regulatory interaction. However, a significant shift in the interaction pattern was observed on mutation of the HBB:c.-78A>G site, which disrupts the consensus binding site for TBP (Figure 3D-E). The fetal HBG gene exhibited a stronger association with the LCR, whereas the association between the adult HBB gene and the LCR was attenuated.
HBB mutation binds with TBP and verifies the competitive interaction between HBB, HBG, and LCR. (A) pGL3-basic plasmid was inserted in WT sequences, and HBB was c.-78A>G mutant HBB promoters cotransfected them with the TK (Renilla Luciferase-Thymidine Kinase Plasmid) reference plasmid into 293T. The results reveal the changes in luminescence optical density values of the WT (HBB WT promoter), -28(HBB: c.-78A>G), and -29(HBB:c.79A>G) mutation to determine the changes in promoter activity. (B) Co-transfection of pGL3-basic negative control, HBB WT, HBB-28(HBB:c.-78A>G), or HBB-29(HBB:c.-79A>G) and plasmids with pcDNA3.1 NC or TBP plasmid into 293T cells. (C) ChIP-qPCR assay for TBP or IgG occupancy at HBB:c.-78A>G and mock-edited control HUDEP-2 cells. (D) 4C profiles of HS3 in populations of HBB:c.-78A>G–edited and mock-edited control HUDEP-2 cells (n = 2). The positions of the β-globin locus genes are indicated below the profiles. The 4C track file comes from the.wig.gz file of the data analysis results of the Pipe 4C pipeline. Fold change = (experimental group 4C track/control group 4C track) – 1. When the fold change is >0, it indicates an upregulation of interaction strength in the experimental group, whereas downregulation of interaction strength in the experimental group is illustrated if the fold change is <0. (E) Quantitative analysis of relative interaction frequency between the captured bait and the interacting regions. Data shown are the means ± SEM. Statistical significance was calculated using the Student t test. Asterisks indicate levels of statistical significance. ∗∗P < .01; and ∗∗∗∗P < .0001. IgG, immunoglobulin G; ns, no significance.
HBB mutation binds with TBP and verifies the competitive interaction between HBB, HBG, and LCR. (A) pGL3-basic plasmid was inserted in WT sequences, and HBB was c.-78A>G mutant HBB promoters cotransfected them with the TK (Renilla Luciferase-Thymidine Kinase Plasmid) reference plasmid into 293T. The results reveal the changes in luminescence optical density values of the WT (HBB WT promoter), -28(HBB: c.-78A>G), and -29(HBB:c.79A>G) mutation to determine the changes in promoter activity. (B) Co-transfection of pGL3-basic negative control, HBB WT, HBB-28(HBB:c.-78A>G), or HBB-29(HBB:c.-79A>G) and plasmids with pcDNA3.1 NC or TBP plasmid into 293T cells. (C) ChIP-qPCR assay for TBP or IgG occupancy at HBB:c.-78A>G and mock-edited control HUDEP-2 cells. (D) 4C profiles of HS3 in populations of HBB:c.-78A>G–edited and mock-edited control HUDEP-2 cells (n = 2). The positions of the β-globin locus genes are indicated below the profiles. The 4C track file comes from the.wig.gz file of the data analysis results of the Pipe 4C pipeline. Fold change = (experimental group 4C track/control group 4C track) – 1. When the fold change is >0, it indicates an upregulation of interaction strength in the experimental group, whereas downregulation of interaction strength in the experimental group is illustrated if the fold change is <0. (E) Quantitative analysis of relative interaction frequency between the captured bait and the interacting regions. Data shown are the means ± SEM. Statistical significance was calculated using the Student t test. Asterisks indicate levels of statistical significance. ∗∗P < .01; and ∗∗∗∗P < .0001. IgG, immunoglobulin G; ns, no significance.
Discussion
Various approaches are being developed to address the imbalanced synthesis of α-/β-globin chains in patients with β-thalassemia by reactivation of γ-globin genes.33 Key mechanisms of Hb F regulation and globin switching have been illuminated through studies on human genetic variation, which include mutations in the HBG1/2 promoters,34 mutations involving hereditary persistent Hb F in β-globin gene clusters,35 variations affecting BCL11A, and transcription factors such as ZBTB7A and NFY binding sites.36-38 Apart from the genetic variants in modifier genes, we investigated whether and how the pathogenic mutations of β-thalassemia influence Hb F expression. Here, we report a comprehensively functional dissection of a common disease-causing mutation of β+HBB:c.-78A>G which led to a significant elevation of Hb F levels by disrupting TBP-binding sites to enhance interaction between HBG promoters and β-LCR.
Analysis of distinct cis-regulatory elements within the β-globin gene cluster revealed that BCL11A-dependent interactions, mediated by long-range chromatin interactions between the LCR and the HBD 3.5-kb elements, were impaired on loss of BCL11A.20,39 Notably, we observed decreased interactions between the LCR and the HBB gene alongside increased interactions between the LCR and the HBG1/2 genes. These findings align with previous models suggesting that fetal and adult globin genes compete for the distal LCR.21 This implies that targeting the HBB promoter could potentially be a therapeutic approach to elevate fetal globin and reduce sickle globin expression in β-hemoglobinopathies. Similar regulatory mechanisms are observed in other gene clusters, such as the competitive binding of NME2 with KAT1, which promotes acetylation of NME2 and inhibits its binding to the SCD5 promoter region.40 We also found that the genotypes of rs368698783 and rs7482144 were in complete linkage. At the same time, the mean Hb F levels of homozygotes (33.3 ± 11.1 g/L) and heterozygotes (18.02 ± 1.42 g/L) were significantly higher than those of WT individuals (13.79 ± 0.44 g/L) (P < .0001). Notably, SNPs such as rs766432 and rs4671393 located in the BCL11A gene, including rs9399137 in HMIP, had been identified in 1142 patients with β-thalassemia and linked to an increase in Hb F (supplemental Figure 11), which plays a critical role in ameliorating the clinical manifestations of this hematological disorder. We observed that patients with homozygous HBB:c.-78A>G mutation had significantly higher Hb F levels compared with patients with β0/β0 (29.4 g/L vs 12.4 g/L, P < .0001; supplemental Figure 8), highlighting the considerable impact of this variant on γ-globin gene expression. Therapeutic targets for gene-editing autologous hematopoietic stem cells have so far focused on BCL11A and the promoter regions of HBG.12,35,37,41,42 Our data indicate that the HBB TATA box may be a target for gene therapy in β-hemoglobinopathies.21
LCR is known as a crucial distal enhancer to stimulate gene transcription by recruiting specialized and general transcription factors and RNA polymerase II,43,44 thus facilitating the elongation of transcription. In this study, we proved that TBP participates in this process by binding to the promoter of HBB to activate the LCR-mediated transcription of β-globin (ChIP-qPCR and 4C assays).45,46HBB:c.-78A>G mutation located at the HBB TATA box has emerged as the most prevalent β+ mutation and is characterized by a milder clinical phenotype (supplemental Figure 1).18 Subsequent analyses within discovery and validation cohorts indicate that the HBB:c.-78A>G mutation correlates with significantly elevated levels of Hb F in patients with thalassemia (supplemental Figure 8A-B). In contrast, the HBB:c.-79A>G mutation was excluded from further Cox analysis, likely due to its lower population frequencies, solidifying HBB:c.-78A>G as the focal candidate for functional validations. Functional assays using HUDEP-2 cells revealed that introducing HBB:c.-78A>G led to a notable weakening of erythroid differentiation.47 The functional validations in both HUDEP-2 and CD34+ cells supported our observations in the patient cohort.26 The disruption in adult Hb synthesis arises during adult erythropoiesis, resulting in anemia despite the mutation's capacity to partially activate HBG. The persistent imbalance in α/β globin synthesis further exacerbates this condition, impairing erythroid differentiation.
We observed that the elevation of Hb F was more pronounced in HUDEP-2 cells with the HBB:c.-78A>G mutation compared with the CD34+ primary cells. This may be due to the chronic stress in the HUDEP-2 cells and the monoclonal selection in the edited cells. The activation of Hb F during systemic hypoxia or blood loss contributes to stress erythropoiesis through diverse mechanisms, including hypoxia-inducible factor (HIF). For instance, HIF2 stimulates specialized kidney cells to produce erythropoietin, a hormone that enhances the survival and proliferation of red blood cell progenitors. In erythroid precursors,48 HIF1α collaborates with the stress-activated glucocorticoid receptor to induce the expression of self-renewal genes.49 This paper reported that knocking out the HBB:c.-78A>G in the K562 cell line leads to a decrease in γ-globin expression, contrary to our experimental results.27 HUDEP-2 cells resemble the differentiation process of erythroid stem cells, offering superior erythroid specificity. K562 cells derived from the bone marrow of a patient with chronic myelogenous leukemia do not exhibit the same level of specialization for the erythroid lineage.
Our clinical data demonstrate that with the mutations in HBB promoters involving the disruption of TATA box, the competitive binding capacity of β-LCR weakens. At the same time, the interaction between HBG and LCR is enhanced, leading to an increase in γ-globin.50 Our experimental results reveal that disruption of the adult HBB promoter, particularly HBB:c.-78A>G, plays a key role in the induction of Hb F. Such outcomes not only provide patient-based evidence for the enhancer-promoter looping model but also significantly advance our understanding of the molecular mechanisms governing the critical γ-to-β globin switch during development. These insights are integral to elucidating the regulatory networks that dictate Hb synthesis. By understanding the consequences of specific mutations within the HBB promoter and their impact on globin gene expression, we gain valuable knowledge that may inform therapeutic strategies for conditions such as sickle cell disease and β-thalassemia, where Hb F plays a crucial protective role.51
Acknowledgments
The authors thank all those who participated in this study.
This work was supported by National Natural Science Foundation of China grant U20A20353.
Authorship
Contribution: M.S. and X. Wei wrote the main manuscript text and prepared the tables and figures; C.S., Y.Y., H.L., and C.N. provided data analysis and statistical support; H.L., X. Wang, Y.L., L.Q., Y.Y., and X.X. were involved in the conception and design of the study; Y.Y. and X.X. were engaged in the language editing of the manuscript and final confirmation of the manuscript; X.Z. performed clinical classifications and molecular diagnosis and managed patients with β-thalassemia; X.X. supervised the study; and all authors helped revise the manuscript.
Conflict-of-interest disclosure: The authors declare no competing financial interests.
Correspondence: Xiangmin Xu, Innovation Center for Diagnostics and Treatment of Thalassemia, Nanfang Hospital, Department of Medical Genetics, School of Basic Medical Sciences, Southern Medical University, 1023, South Shatai Rd, Baiyun District, Guangzhou, Guangdong, 510515, China; email: gzxuxm@pub.guangzhou.gd.cn/ xixm@smu.edu.cn; and Xinhua Zhang, Department of Pediatrics, 923rd Hospital of the People's Liberation Army, No.52 Zhiwu Rd, Qingxiu District, Nanning, Guangxi Zhuang Autonomous Region, 530022, China; email: zxh303xy@163.com.
References
Author notes
M.S. and X.W. contributed equally to this study.
Original data are available on request from the corresponding author, Xiangmin Xu (gzxuxm@pub.guangzhou.gd.cn or xixm@smu.edu.cn).
The full-text version of this article contains a data supplement.



