Bendamustine lymphodepletion before axicabtagene ciloleucel is effective and associated with reduced toxicity than Flu/Cy.
Bendamustine lymphodepletion induces a lower increase of inflammatory cytokines associated with the pathogenesis of CRS and neurotoxicity.
Visual Abstract
Lymphodepletion (LD) is an integral component of chimeric antigen receptor T-cell (CART) immunotherapies. In this study, we compared the safety and efficacy of bendamustine (Benda) to standard fludarabine/cyclophosphamide (Flu/Cy) LD before CD19-directed, CD28-costimulated CART axicabtagene ciloleucel (axi-cel) for patients with large B-cell lymphoma (LBCL) and follicular lymphoma (FL). We analyzed 59 patients diagnosed with LBCL (n = 48) and FL (n = 11) consecutively treated with axi-cel at the University of Pennsylvania. We also analyzed serum samples for cytokine levels and metabolomic changes before and after LD. Flu/Cy and Benda demonstrated similar efficacy, with complete remission rates of 51.4% and 50.0% (P = .981), respectively, and similar progression-free and overall survivals. Any-grade cytokine-release syndrome occurred in 91.9% of patients receiving Flu/Cy vs 72.7% of patients receiving Benda (P = .048); any-grade neurotoxicity after Flu/Cy occurred in 45.9% of patients and after Benda in 18.2% of patients (P = .031). In addition, Flu/Cy was associated with a higher incidence of grade ≥3 neutropenia (100% vs 54.5%; P < .001), infections (78.4% vs 27.3%; P < .001), and neutropenic fever (78.4% vs 13.6%; P < .001). These results were confirmed both in patients with LBCL and those with FL. Mechanistically, patients with Flu/Cy had a greater increase in inflammatory cytokines associated with neurotoxicity and reduced levels of metabolites critical for redox balance and biosynthesis. This study suggests that Benda LD may be a safe alternative to Flu/Cy for CD28-based CART CD19-directed immunotherapy with similar efficacy and reduced toxicities. Benda is associated with reduced levels of inflammatory cytokines and increased anabolic metabolites.
Introduction
Anti-CD19 chimeric antigen receptor T-cell (CART19) therapies are standard treatments for patients with relapsed and refractory B-cell non-Hodgkin lymphomas (NHLs).1-8 The efficacy of CART therapy relies on both CART proliferation and CART-mediated tumor-directed cytotoxicity.9 Lymphodepletion (LD) is a key component of CART immunotherapy, ensuring the appropriate space and cytokine milieu for CART engraftment and effector functions.10,11 The 4 CART19 products currently approved for the treatment of NHL recommend as standard LD the combination of fludarabine and cyclophosphamide (Flu/Cy).2,4-8 However, the doses of both Flu and Cy differ for different CART19 products.2,4-8 Moreover, the 4-1BB costimulated CART19 tisagenlecleucel (tisa-cel) also allows the use of bendamustine (Benda) LD based on the results of the pilot and pivotal trials.2,3,8 There is, therefore, a clear need to define optimal LD regimens to improve the clinical results of CART immunotherapy.
We previously demonstrated that Benda LD is as effective as Flu/Cy before tisa-cel in patients with large B-cell lymphomas (LBCL) but is characterized by reduced cytokine-release syndrome (CRS), immune effector cell–associated neurotoxicity syndrome (ICANS), hematological toxicities, and infections.12 However, data regarding the efficacy and safety of Benda as LD for CD28-costimulated CART19, such as axicabtagene ciloleucel (axi-cel), are lacking. It is particularly critical to study the role of Benda LD in CD28-stimulated CART19, given the fact that Benda, differently than in tisa-cel, is not listed on the US Food and Drug Administration label for axi-cel. Moreover, CD28-based CART19 therapy has shown overall enhanced toxicity as compared with 4-1BB–based CART19; therefore, strategies to reduce toxicity are highly needed. Furthermore, in the setting of a global shortage of Flu, alternative LD strategies for patients receiving adoptive cell therapies are warranted.13
Lastly, the mechanisms underlying the differential toxicities reported for patients treated with Benda vs those treated with Flu/Cy are still unclear. Previous studies demonstrated that cytokines and serum metabolites are associated with systemic inflammation14,15 and that chemotherapy can directly modify their circulating levels.16,17 However, the direct contribution of LD in generating a cytokine and metabolic environment promoting the onset of CART-related toxicities has, to our knowledge, not been investigated to date.
In this study, we retrospectively evaluated a large cohort of patients with LBCL and follicular lymphoma (FL) treated at the University of Pennsylvania with commercial CD28-costimulated axi-cel and evaluated for clinical efficacy, outcomes, and toxicities by the LD regimen administered. Moreover, we studied changes in serum cytokines and metabolites induced by different LD regimens.
Patients and methods
Patient characteristics, treatment response and safety
We retrospectively evaluated the clinical outcomes of 59 patients with relapsed or refractory NHL treated consecutively with commercial axi-cel at the University of Pennsylvania between January 2018 and March 2023. No patients treated with axi-cel were excluded from this analysis. The data collection cut-off date was 30 September 2023. This retrospective study was approved by the internal review board. LD regimens were either Flu/Cy (Flu, 30 mg/m2 and Cy, 500 mg/m2, administered daily over 3 days) or Benda (90 mg/m2, administered daily over 2 days). The choice of LD regimen was based on the treating physician's preference. Only patients who were evaluable for response after axi-cel or with disease progression before restaging were included in the analyses. The first response assessment was generally performed within 3 months after axi-cel infusion. Patients were evaluated for response according to Lugano 2014 criteria18 and for survival. CART-specific toxicities, ie, CRS and ICANS, were graded according to American Society for Transplantation and Cellular Therapy criteria19 whenever possible; otherwise, for patients treated before the development of these criteria, neurologic events were captured using the Common Terminology Criteria for Adverse Events, version 4.0 and the CART Therapy–Associated Toxicity grading system (n = 17).19,20 Given their high concordance in defining ICANS events, especially when dichotomizing between ICANS of any grade vs no ICANS, and ICANS of grade ≥3 vs no ICANS of grade ≥3,21 we combined the 2 grading systems. Hematological toxicities, any grade infections, and neutropenic fever events were graded according to Common Terminology Criteria for Adverse Events, version 5.0. Patient demographics and outcomes, and all the available measurements of absolute lymphocytes, neutrophils, platelets, hemoglobin, immunoglobulin G (IgG), C reactive protein (CRP), and ferritin were obtained from the electronic medical records.
The study was conducted in accordance with the Declaration of Helsinki. Patients provided informed consent to collect and analyze biospecimens. Retrospective clinical data evaluation and laboratory studies were approved by the internal review board.
Detailed methods for axi-cel level analysis, T-cell memory phenotype analysis, cytokine assay, and liquid chromatography–mass spectrometry are described in supplemental Materials.
Results
Clinical efficacy of axi-cel after LD with either Benda or Flu/Cy
We studied 59 patients with relapsed or refractory LBCL (n = 48) or FL (n = 11) consecutively treated with commercial axi-cel at the University of Pennsylvania between January 2018 and March 2023. Patient characteristics are shown in Table 1. The choice of Benda was driven by both the Flu shortage13 and our extensive experience with this regimen in the setting of tisa-cel.3,12 In total, 37 patients (62.7%) received Flu/Cy as LD regimen (LBCL = 33; FL = 4), whereas 22 patients (37.3%) received Benda (LBCL = 15; FL = 7). Notably, both LD groups were balanced for sex, age, Eastern Cooperative Oncology Group (ECOG) performance status, number of previous lines of therapy, bridging therapy requirement, bulky disease at the last imaging, platelet levels at axi-cel infusion, and lactate dehydrogenase levels at the time of LD start. Of note, we observed a slight increase in Benda use for LD for patients with FL (n = 7; 31.8%) compared with Flu/Cy (n = 4; 11.8%), reflecting the later approval of axi-cel for FL in the context of a Flu shortage that resulted in increased Benda usage. More patients receiving Flu/Cy LD had previously received an autologous stem cell transplantation than those who received Benda; this feature likely reflects the recent changes in the treatment paradigm for these patients.
Characteristics of patients treated with CD28-costimulated CART19
| Characteristic . | Total 59 (100%) . | Flu/Cy 37 (62.7%) . | Benda 22 (37.3%) . | P value . |
|---|---|---|---|---|
| Age at infusion, y | ||||
| ≤65 | 49 (83.1%) | 30 (81.1%) | 19 (86.4%) | .601 |
| >65 | 10 (16.9%) | 7 (18.9%) | 3 (13.6%) | |
| Diagnosis | ||||
| LBCL | 48 (81.4%) | 33 (89.2%) | 15 (68.2%) | .045 |
| FL | 11 (18.6%) | 4 (11.8%) | 7 (31.8%) | |
| Sex | ||||
| Female | 17 (28.8%) | 10 (27.0%) | 7 (31.8%) | .694 |
| Male | 42 (71.2%) | 27 (73.0%) | 15 (68.2%) | |
| Previous therapies, n | ||||
| Median (IQR) | 2 (2-4) | 2 (2-3) | 2 (1-4) | .585 |
| Previous ASCT | ||||
| No | 48 (81.4%) | 26 (70.3%) | 22 (100%) | .005 |
| Yes | 11 (18.6%) | 11 (29.7%) | 0 (0%) | |
| Bridging therapy | ||||
| No | 12 (20.3%) | 10 (27.0%) | 2 (9.1%) | .098 |
| Yes | 47 (79.7%) | 27 (73.0%) | 20 (90.9%) | |
| Bulky disease (n = 54) | ||||
| No | 45 (83.3%) | 30 (88.2%) | 15 (75%) | .208 |
| Yes | 9 (16.7%) | 4 (11.8%) | 5 (25%) | |
| ECOG grade (n = 55) | ||||
| ≤1 | 54 (98.2%) | 35 (100%) | 19 (95.0%) | .182 |
| >1 | 1 (1.8%) | 0 (0%) | 1 (5.0%) | |
| LDH levels before LD (n = 57) | ||||
| Normal | 30 (52.6%) | 16 (45.7%) | 14 (63.6%) | .187 |
| Elevated | 27 (47.4%) | 19 (54.3%) | 8 (36.4%) | |
| Platelet count | ||||
| ≥50 × 109/L | 57 (96.6%) | 35 (96.6%) | 22 (100%) | .267 |
| <50 × 109/L | 2 (3.4%) | 2 (5.4%) | 0 (0.0%) |
| Characteristic . | Total 59 (100%) . | Flu/Cy 37 (62.7%) . | Benda 22 (37.3%) . | P value . |
|---|---|---|---|---|
| Age at infusion, y | ||||
| ≤65 | 49 (83.1%) | 30 (81.1%) | 19 (86.4%) | .601 |
| >65 | 10 (16.9%) | 7 (18.9%) | 3 (13.6%) | |
| Diagnosis | ||||
| LBCL | 48 (81.4%) | 33 (89.2%) | 15 (68.2%) | .045 |
| FL | 11 (18.6%) | 4 (11.8%) | 7 (31.8%) | |
| Sex | ||||
| Female | 17 (28.8%) | 10 (27.0%) | 7 (31.8%) | .694 |
| Male | 42 (71.2%) | 27 (73.0%) | 15 (68.2%) | |
| Previous therapies, n | ||||
| Median (IQR) | 2 (2-4) | 2 (2-3) | 2 (1-4) | .585 |
| Previous ASCT | ||||
| No | 48 (81.4%) | 26 (70.3%) | 22 (100%) | .005 |
| Yes | 11 (18.6%) | 11 (29.7%) | 0 (0%) | |
| Bridging therapy | ||||
| No | 12 (20.3%) | 10 (27.0%) | 2 (9.1%) | .098 |
| Yes | 47 (79.7%) | 27 (73.0%) | 20 (90.9%) | |
| Bulky disease (n = 54) | ||||
| No | 45 (83.3%) | 30 (88.2%) | 15 (75%) | .208 |
| Yes | 9 (16.7%) | 4 (11.8%) | 5 (25%) | |
| ECOG grade (n = 55) | ||||
| ≤1 | 54 (98.2%) | 35 (100%) | 19 (95.0%) | .182 |
| >1 | 1 (1.8%) | 0 (0%) | 1 (5.0%) | |
| LDH levels before LD (n = 57) | ||||
| Normal | 30 (52.6%) | 16 (45.7%) | 14 (63.6%) | .187 |
| Elevated | 27 (47.4%) | 19 (54.3%) | 8 (36.4%) | |
| Platelet count | ||||
| ≥50 × 109/L | 57 (96.6%) | 35 (96.6%) | 22 (100%) | .267 |
| <50 × 109/L | 2 (3.4%) | 2 (5.4%) | 0 (0.0%) |
ASCT, autologous stem cell transplantation; ECOG PS, Eastern Cooperative Oncology Group performance status; LDH, lactate dehydrogenase.
In the combined LBCL and FL cohorts, the LD regimen administered was not associated with different response rates to axi-cel at 3 months, with 51.4% complete remission (CR), 16.2% partial response (PR), and 32.4% no response (NR) in the Flu/Cy group; and 50.0% CR, 18.2% PR, and 31.8% NR in the Benda group (P = .981; Figure 1A). The median follow-up for all patients was 13.9 months, 19.2 months for Flu/Cy, and 9.2 months for Benda. This difference in follow-up time is because of the most recent adoption of the use of Benda as LD. Progression-free survival (PFS) was similar regardless of the LD regimen. The median PFS was 12.0 months (95% confidence interval, 8.2-15.8) for patients treated with Flu/Cy and 7.2 months (95% confidence interval, 1.9-12.6) for those treated with Benda (P = .674; Figure 1B). The overall survival (OS) was 32.4 months for patients treated with Flu/Cy vs not reached for those treated with Benda (P = .430; Figure 1C). To ensure that the efficacy results were not driven by the enrichment of patients with FL in the Benda LD group, we evaluated response according to specific disease diagnosis. In the LBCL group (n = 48) we did not observe differences in terms of response rate (Flu/Cy: CR: 48.5%, PR: 15.2%, NR: 36.4% vs Benda: CR:40.0%, PR: 20.0%, NR: 40.0%; P = .842; Figure 1D), PFS (Flu/Cy 11.8 months vs Benda 4.8 months; P = .571; Figure 1E), and OS (Flu/Cy, 32.4 months vs Benda, 9.0 months; P = .659; Figure 1F). Although limited by small numbers (n = 11), no differences in response rate, PFS, and OS were observed within the FL group (Figure 1G-I).
Clinical outcomes after CD28-costimulated CART19 according to the LD regimen administered. (A) Three-month response according to LD regimen administered after axi-cel infusion in the entire cohort. (B) PFS according to LD regimen in the entire cohort. (C) OS according to LD administered in the entire cohort. (D) Three-month response according to LD regimen administered after axi-cel infusion in the LBCL cohort. (E) PFS according to LD regimen in the LBCL cohort. (F) OS according to LD administered in the LBCL cohort. (G) Three-month response according to LD regimen administered after axi-cel infusion in the FL cohort. (H) PFS according to LD regimen in the FL cohort. (I) OS according to LD administered in the FL cohort. Red lines represent patients treated with Flu/Cy, whereas the blue lines represent patients treated with Benda. CI, confidence interval; CR, complete response; NR, no response; PR, partial response; PFS, progression-free survival; OS, overall survival.
Clinical outcomes after CD28-costimulated CART19 according to the LD regimen administered. (A) Three-month response according to LD regimen administered after axi-cel infusion in the entire cohort. (B) PFS according to LD regimen in the entire cohort. (C) OS according to LD administered in the entire cohort. (D) Three-month response according to LD regimen administered after axi-cel infusion in the LBCL cohort. (E) PFS according to LD regimen in the LBCL cohort. (F) OS according to LD administered in the LBCL cohort. (G) Three-month response according to LD regimen administered after axi-cel infusion in the FL cohort. (H) PFS according to LD regimen in the FL cohort. (I) OS according to LD administered in the FL cohort. Red lines represent patients treated with Flu/Cy, whereas the blue lines represent patients treated with Benda. CI, confidence interval; CR, complete response; NR, no response; PR, partial response; PFS, progression-free survival; OS, overall survival.
Incidence of the CRS and ICANS by LD regimen
We then evaluated the safety profile of axi-cel according to LD regimen (Figure 2). Both CRS and ICANS of any grade were more frequent in patients receiving Flu/Cy LD (CRS: Flu/Cy 34/37 [91.9%] vs Benda 16/22 [72.7%], P = .048; ICANS: Flu/Cy 17/37 [45.9%] vs Benda 4/22 [18.2%], P = .031) with no difference in episodes of severe CRS or ICANS (Figure 2A) between LD groups. We observed similar higher CRS and ICANS rates both in patients with LBCL and FL receiving Flu/Cy LD than in those receiving Benda. In particular, in the LBCL group, 31 of 33 (93.9%) patients treated with Flu/Cy and 12 of 15 (80.0%) patients treated with Benda developed CRS of any grade (P = .143), whereas 16 of 33 (48.5%) patients treated with Flu/Cy and 3 of 15 (20.0%) patients treated with Benda developed ICANS of any grade (P = .061; Figure 2B). Despite the small numbers of patients with FL in the LD groups, we also observed reduced rates of CRS (75.0% vs 57.1%; P = .554) and ICANS (25.0% vs 14.3%; P = .658) in patients treated with Flu/Cy and those treated with Benda, respectively (Figure 2C). Notably, no patients were known for myelodysplastic syndrome or clonal hemopoiesis, which could potentially affect the incidence and severity of CART-related toxicities.22,23
Toxicities after CD28–costimulated CART19 infusion according to LD regimen administered. (A) Incidence of CRS (grade [G] 1-2: light purple; G ≥ 3: purple), ICANS (G1-2: light purple; G ≥ 3: purple), infections, and neutropenic fever events according to LD within 30 days after axi-cel infusion in the entire cohort; (B) incidence of CRS (G1-2: light purple; G ≥ 3: purple), ICANS (G1-2: light purple; G ≥ 3: purple), infections, and neutropenic fever events according to LD within 30 days after axi-cel infusion in the LBCL cohort; (C) incidence of CRS (G1-2: light purple; G ≥ 3: purple), ICANS (G1-2: light purple; G ≥ 3: purple), infections, and neutropenic fever events according to LD within 30 days after axi-cel infusion in the FL cohort. ∗P < .050 and ∗∗∗P < .001; ns, not statistically significant. CRS, cytokine-release syndrome; ICANS, immune cell associated neurotoxicity syndrome; G, grade.
Toxicities after CD28–costimulated CART19 infusion according to LD regimen administered. (A) Incidence of CRS (grade [G] 1-2: light purple; G ≥ 3: purple), ICANS (G1-2: light purple; G ≥ 3: purple), infections, and neutropenic fever events according to LD within 30 days after axi-cel infusion in the entire cohort; (B) incidence of CRS (G1-2: light purple; G ≥ 3: purple), ICANS (G1-2: light purple; G ≥ 3: purple), infections, and neutropenic fever events according to LD within 30 days after axi-cel infusion in the LBCL cohort; (C) incidence of CRS (G1-2: light purple; G ≥ 3: purple), ICANS (G1-2: light purple; G ≥ 3: purple), infections, and neutropenic fever events according to LD within 30 days after axi-cel infusion in the FL cohort. ∗P < .050 and ∗∗∗P < .001; ns, not statistically significant. CRS, cytokine-release syndrome; ICANS, immune cell associated neurotoxicity syndrome; G, grade.
Short-term hematological toxicities and risk of infection
We then analyzed the impact of LD on post-CART cytopenias. Before LD, blood counts were similar between the 2 groups (supplemental Table 1). As expected, both regimens induced profound lymphopenia by the time of CART19 infusion (supplemental Figure 1A). However, despite similar pre-LD absolute lymphocyte counts (ALC; median: Flu/Cy, 0.50 × 109/L [IQR, 0.30-0.80]; Benda, 0.67 × 109/L [IQR, 0.23-1.10]; P = .969), Flu/Cy was associated with a deeper reduction in lymphocyte counts than Benda LD (median ALC at axi-cel infusion: Flu/Cy, 0.00 × 109/L [IQR, 0.00-0.02]; Benda, 0.20 × 109/L [IQR, 0.10-0.31]; P = .022). Looking at the ALC over the 4 weeks after axi-cel infusion, we observed that after an initial more pronounced decrease in patients treated with Flu/Cy, lymphocyte counts recovered to pre-LD levels in both LD groups. At 4 weeks there was no difference in ALC between Flu/Cy and Benda LD groups, but the values were still below normal range (supplemental Figure 1B). The nadir absolute neutrophil count within the 4 weeks after CART19 infusion was significantly lower in patients exposed to Flu/Cy than in patients receiving Benda (0.02 × 109/L [IQR, 0.00-0.20] vs 0.90 × 109/L [IQR, 0.66-1.89]; P < .001; Figure 3A; supplemental Table 1). Remarkably, all patients receiving Flu/Cy (37/37, 100%) developed grade ≥3 neutropenia within 30 days after axi-cel infusion as opposed to only 12 of 22 (54.5%) of patients treated with Benda (P < .001; Figure 3B). Moreover, 34 of 37 (91.9%) patients treated with Flu/Cy developed grade 4 neutropenia vs only 5/22 (22.7%) of Benda-treated patients (P<.001; Figure 3B). Hemoglobin levels were also reduced to a greater extent in patients treated with Flu/Cy compared with Benda (7.6 g/dL [IQR, 7.2-8.8] vs 9.8 g/dL [IQR, 7.9-10.9]; P = .004), while platelet count nadir values were similar between the 2 groups (Flu/Cy 61×109/L [IQR 23-100] vs Benda 89×109/L [IQR 57-143]; P = .097; Figure 3A). Nevertheless, we observed a higher incidence of severe thrombocytopenia (Flu/Cy: 13/37, 35.1%; Benda: 5/22, 22.7%; P = .317) and grade 4 thrombocytopenia (Flu/Cy: 10/37, 27.0%; Benda: 2/22, 9.1%; P = .098) in patients receiving Flu/Cy (Figure 3C). Patients treated with Flu/Cy had more pronounced decreases in neutrophil counts and hemoglobin levels compared to Benda-treated patients but recovered to similar levels over the following weeks (Figure 3D, supplemental Table 1).
Hematological toxicities after CD28-costimulated CART19 infusion according to LD regimen administered. (A) Hematological toxicities within 30 days after axi-cel infusion. Dot plots show differences between the 2 LD regimens for lowest neutrophil count, platelet count, and hemoglobin levels within 30 days after axi-cel infusion. Shadows of purple background highlight the range of specific abnormal levels. (B) Incidence of severe neutropenia (G3: light purple; G4: purple) events according to LD within 30 days after axi-cel infusion; (C) incidence of severe thrombocytopenia (G3: light purple; G4: purple) events according to LD within 30 days after axi-cel infusion; (D) blood counts over time according to LD regimen. Red lines represent patients treated with Flu/Cy, whereas blue lines represent patients treated with Benda. (E) Long-term hematological toxicities at 6 months after axi-cel infusion in patients with ongoing remission. Dot plots show differences between the 2 LD regimens for lymphocyte count, neutrophil count, platelet count, and hemoglobin levels. Each dot represents a single patient. Shadows of purple background highlight the range of specific abnormal levels. ∗P < .050; ∗∗P < .005; and ∗∗P < .001; ns, not statistically significant.
Hematological toxicities after CD28-costimulated CART19 infusion according to LD regimen administered. (A) Hematological toxicities within 30 days after axi-cel infusion. Dot plots show differences between the 2 LD regimens for lowest neutrophil count, platelet count, and hemoglobin levels within 30 days after axi-cel infusion. Shadows of purple background highlight the range of specific abnormal levels. (B) Incidence of severe neutropenia (G3: light purple; G4: purple) events according to LD within 30 days after axi-cel infusion; (C) incidence of severe thrombocytopenia (G3: light purple; G4: purple) events according to LD within 30 days after axi-cel infusion; (D) blood counts over time according to LD regimen. Red lines represent patients treated with Flu/Cy, whereas blue lines represent patients treated with Benda. (E) Long-term hematological toxicities at 6 months after axi-cel infusion in patients with ongoing remission. Dot plots show differences between the 2 LD regimens for lymphocyte count, neutrophil count, platelet count, and hemoglobin levels. Each dot represents a single patient. Shadows of purple background highlight the range of specific abnormal levels. ∗P < .050; ∗∗P < .005; and ∗∗P < .001; ns, not statistically significant.
As a consequence of the cytopenias, patients receiving Flu/Cy LD had significantly higher chances of developing infections [29/37 (78.4%) vs 6/22 (27.3%); P < .001] and neutropenic fever [29/37 (78.4%) vs 3/22 (13.6%); P < .001] in the 30 days following axi-cel infusion (Figure 2A). Higher incidence of infections and neutropenic fever were consistently more frequent in patients receiving Flu/Cy despite the specific NHL histology (Figure 2B-C).
Toxicity management and hospitalization
We then sought to investigate whether the LD regimen could affect the management of toxicities and the duration of hospitalization. Despite all patients received axi-cel infusion as inpatients, patients treated with Flu/Cy had a longer hospitalization compared to Benda-treated ones (Flu/Cy 20 [IQR, 16-23] vs Benda 14 [IQR, 12-18] days; P = .039; supplemental Figure 2A).
Seventeen out of 37 Flu/Cy-patients (45.9%) received specific treatment for CRS and ICANS, compared to 11/22 Benda-treated patients (50.0%; P = .763). Treatment for CRS was heterogeneous in the 2 groups and included steroids, tocilizumab, anakinra, and others (supplemental Figure 2B). Patients did not receive CRS or ICANS prophylaxis or early intervention in this cohort.
More patients in the Flu/Cy group required red blood cell transfusion in the 30 days after axi-cel infusion as compared to patients receiving Benda LD (Flu/Cy 16/37, 43.2% vs 3/22, 13.6%, P = .019; supplemental Figure 2C). This is in line we the fact that patients treated with Flu/Cy had reduced nadir levels of hemoglobin as shown in Figure 3A. Furthermore, even if not statistically significant, 10/37 (27%) of patients treated with Flu/Cy required platelets transfusion during the 30 days after axi-cel infusion vs only 2/22 (9.1%) in the Benda group (P = .089; supplemental Figure 2D).
Finally, the use of G-CSF was similar in the 2 groups (Flu/Cy: 6/37, 16.2% vs Benda: 3/22, 13.6%, P = .790; supplemental Figure 2E).
Long-term hematological toxicities
Finally, to study the long-term hematological profile of Benda LD, we evaluated blood samples at 6 months after axi-cel infusion in 32 patients with ongoing remissions (Flu/Cy: 21, Benda: 11). We observed that neutrophil counts recovered to normal values (Flu/Cy: 3.20 × 109/L [IQR, 1.95-4.75] vs Benda: 3.32 × 109/L [IQR, 1.43-4.40]; P = .696), as did platelet counts (Flu/Cy: 163 × 109/L [IQR, 128-229] vs Benda: 168 × 109/L [IQR, 140-236]; P = .720) and hemoglobin levels (Flu/Cy, 12.8 g/dL [IQR, 11.2-14.2] vs Benda: 13.3 g/dL [IQR, 12.4-14.5]; P = .349). However, lymphocyte counts at 6 months were reduced in patients treated with Flu/Cy compared with patients treated with Benda (Flu/Cy: 0.50 × 109/L [IQR, 0.33-0.75] vs Benda 0.90 × 109/L [IQR, 0.51-1.11]; P = .006). In particular, 16 of 21 (76.2%) patients treated with Flu/Cy did not have lymphocyte recovery to normal values at 6 months compared with 4 of 11 (36.4%) of patients treated with Benda (P = .027), and 10 of 21 (47.6%) vs 1 of 11 (9.1%) had severe lymphocytopenia (P = .029; Figure 3E). Finally, IgG serum levels at 6 months were not different in the 2 groups (Flu/Cy, 480 mg/dL [IQR, 231-600] vs Benda, 512 mg/dL [IQR, 297-738]; P = .443, supplemental Figure 1C). Notably, among patients in long-term remission, we did not observe myelodysplastic syndrome nor acute myeloid leukemia new diagnosis in either LD groups.
These data demonstrate that Flu/Cy LD is associated with a more profound short-term reduction in blood counts compared with Benda; however, over time, most patients receiving either LD regimen recover blood counts except patients exposed to Flu/Cy, whose lymphocyte counts remain persistently lower.
CART expansion and laboratory findings
To evaluate potential biomarkers of toxicity and gather mechanistic insights on the effects of LD on T-cell function, we evaluated the blood levels of axi-cel by quantitative polymerase chain reaction and the T-cell memory phenotype by flowcytometry at day 7 in 15 patients with LBCL (Flu/Cy: n = 6, and Benda: n = 9). The number of CAR copies at day 7 were similar between the 2 groups (Flu/Cy: 22 907 vs Benda: 10 416 CAR copies per μg of genomic DNA, P = .435; supplemental Figure 1D).
Given the lack of quantitative differences in T cells, we studied potential qualitative changes in peripheral blood T cells. Looking at the T-cell memory phenotype we did not observe specific enrichment in the T-cell population according to the LD regiment administered (supplemental Figure 1E). These results confirmed that both Flu/Cy and Benda LD ensure a proper environment for T cells to expand and proliferate inside the host.
Finally, we evaluated CRP and ferritin levels over the 4 weeks after axi-cel infusion as markers of inflammation and macrophage activation. Although CRP levels over time were similar irrespectively of the LD regimen administered, ferritin levels increased more in patients exposed to Flu/Cy LD than in those receiving Benda LD, especially at day 0, highlighting an underlying more actively inflamed environment induced by Flu/Cy (supplemental Figure 3).
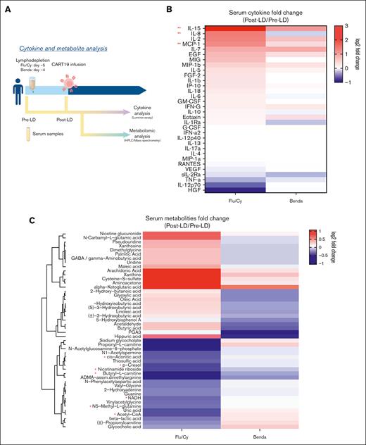
Serum cytokine and metabolite analyses before and after LD
Lastly, we studied the biological mediators associated with the emergence of CRS and ICANS in patients treated with Flu/Cy and those treated with Benda. To this goal, we evaluated a panel of 32 cytokines and >290 circulating metabolites in serum samples collected from 32 patients with NHL undergoing CART19 therapy before and after receiving either Benda (n = 25) or Flu/Cy (n = 7) LD (Figure 4A). Patient characteristics are reported in supplemental Table 2. We first established that baseline cytokines and metabolites were not affected by specific lymphoma histology, lactate dehydrogenase level (as a marker of disease burden), or planned LD regimen (supplemental Figure 4A, supplemental Figure 5). To control baseline variability between patients, we first evaluated the fold change in cytokine levels at the time of CART19 infusion (Post-LD) compared with levels before starting LD (Pre-LD). After both Flu/Cy and Benda LD, we observed increased cytokines levels, in particular, those supporting CART engraftment (interleukin-7 [IL-7], IL-2, and IL-15).24 Overall, patients treated with Flu/Cy had a higher increase of cytokines than patients treated with Benda (Figure 4B). In particular, T-cell activating cytokines such as IL-15, IL-2, IL-7 increased more in patients treated with Flu/Cy than in those treated with Benda (Figure 4B; supplemental Figure 4A). However, cytokines previously described as associated with CRS and ICANS,24-29 such as IL-15, IL-8, GM-CSF, IL-6, IL1b, IL1R and monocyte chemoattractant protein 1 (MCP-1), were enriched in patients treated with Flu/Cy as compared with in those treated with Benda (Figure 4B; supplemental Figure 4A).25,26,28,29 Finally, although levels of IL-15 and MCP-1 were similar between groups before LD, their post-LD absolute levels were significantly higher in patients exposed to Flu/Cy than in those exposed to Benda LD (supplemental Figure 4C). These findings suggest that the type and intensity of LD generate a systemic cytokine milieu that might facilitate the development of CRS and ICANS.
Circulating cytokine and metabolite modification induced by different LD regimens. (A) Schematic of experimental design; patients undergoing CART19 are recruited for serum samples before LD start (Pre-LD: Flu/Cy at day –5; Benda at day –4) and before CART19 infusion (same day, Post-LD). Matched serum samples were then analyzed for cytokines through Luminex immunoassay and metabolomic through HPLC/MS. (B) Heat map shows different median cytokines level changes from pre-LD values to after LD according to the different LD regimens. Cytokines are listed in decrescent order of median fold change in patients treated with Flu/Cy. (C) Heat map shows different median metabolite level changes from pre-LD values to after LD according to the different LD regimens. Metabolites are listed in decrescent order of differences of median fold change in patients treated with Flu/Cy vs those treated with Benda. ∗P < .050. HPLC/MS, high-performance liquid chromatography/mass spectrometry.
Circulating cytokine and metabolite modification induced by different LD regimens. (A) Schematic of experimental design; patients undergoing CART19 are recruited for serum samples before LD start (Pre-LD: Flu/Cy at day –5; Benda at day –4) and before CART19 infusion (same day, Post-LD). Matched serum samples were then analyzed for cytokines through Luminex immunoassay and metabolomic through HPLC/MS. (B) Heat map shows different median cytokines level changes from pre-LD values to after LD according to the different LD regimens. Cytokines are listed in decrescent order of median fold change in patients treated with Flu/Cy. (C) Heat map shows different median metabolite level changes from pre-LD values to after LD according to the different LD regimens. Metabolites are listed in decrescent order of differences of median fold change in patients treated with Flu/Cy vs those treated with Benda. ∗P < .050. HPLC/MS, high-performance liquid chromatography/mass spectrometry.
We then compared the changes in circulating metabolites induced by LD (Figure 4C). Despite the initial similarity in the pre-LD levels of circulating metabolites (supplemental Figure 5), after LD, several metabolites, including carnitine-esters (ie, butyryl-carnitine and propionyl-carnitine) were decreased in patients receiving Flu/Cy. Carnitine conjugates lie at the intersection of glucose, fatty acid, and amino acid metabolism.30 We also found that NADH and nicotinamide riboside, which are critical metabolites for cellular redox balance, were reduced in patients exposed to Flu/Cy. We observed a modest increase in the circulating levels of gut microbiota–derived metabolites, such as, short-chain fatty acids (SCFA; butyric acid, and hydroxybutyric acid) and hippuric acid in patients exposed to Flu/Cy LD.
Discussion
To our knowledge, this is one of the first studies that suggest that Benda LD may be safer and equally effective as compared with the standard Fly/Cy LD before the CD28-costimulated CART19, axi-cel in both LBCL and FL patients. These findings are particularly relevant to clinical care given the fact that CD28-based CART19 immunotherapy has been associated with significant toxicities and, therefore, strategies to enhance safety are direly needed.
Overall, the efficacy results of our study are in line with previous reports of outcomes of axi-cel both in patients with LBCL and FL, including more recent real-world analyses.31-33 The 2 LD groups were balanced for the most relevant clinical features, suggesting that the 2 groups were statistically comparable. However, patients who received Benda included more patients with FL than patients treated with Flu/Cy. Although this could be a confounding factor, it is important to notice that the frequency of any grade CRS and ICANS are similar between FL and DLBCL based on the real-world data and ZUMA-5 results.7,33 Another confounding factor is that patients who received Benda were treated more recently; however, the results of this cohort positively compare with the equally recent results of a real-world study of axi-cel.34
In this context, LD was not associated with differences in 3-month response rates, PFS, OS, axi-cel levels at day 7, and memory phenotype. The follow-up time for the Benda group was shorter than for the Flu/Cy group, and the number of patients was lower because of the recent more frequent adoption of the use of Benda LD as a result of the Flu shortage; these characteristics might have affected some of these values that nevertheless remain statistically solid given that most patients treated with CART relapse within 6 months. In all the cohorts studied, Benda LD was associated with reduced incidence of CART19-related toxicities, hematological toxicities, and infection rates. Moreover, no long-term hematological toxicities, hypo-gammaglobulinemia, or new diagnosis of myeloid neoplasia or clonal hemopoiesis were observed in patients receiving Benda LD. Patients treated with Benda LD required less red blood cell concentrate transfusion, and their hospitalization stay was shorter than patients treated with Flu/Cy. Of note, these data align with our previous publication reporting safety and efficacy for the 2 lymphodepleting strategies before tisa-cel for patients with LBCL12 and with a recent report from City of Hope including axi-cel in LBCL.34 Our analyses reinforce those results, expand them to FL, and add novel mechanistic insights.
As our cohort included 2 histologic NHL groups, LBCL and FL, we stratified our analyses according to specific histology, confirming our observations, although the relatively small sample size of each subset did not allow us to achieve statistical significance. Moreover, despite Flu/Cy being more effective at depleting lymphocytes, this potent lymphocyte toxicity did not translate into better efficacy in terms of CART expansion, memory phenotype, and response rate, letting us speculate that a lymphocyte count reduction below a certain threshold does not provide additional benefits in terms of CART19 function.
Of note, Benda exposure before apheresis has recently been investigated as a possible factor affecting CART function and activity once infused.35,36 In this study, we investigated the exposure to Benda as LD strategy, therefore, after T-cell apheresis. In our analysis, we observed that the lymphocyte levels of both patients treated with Flu/Cy and Benda were similar at 4 weeks after axi-cel infusion and were higher in those treated with Benda at 6 months. These results are in line with previous reports describing long-term lymphocyte reduction after axi-cel infusion in patients receiving Flu/Cy LD.37 In our data set, although both LD regimens were potently lymphotoxic, Benda was associated with faster lymphocyte recovery than Flu/Cy in the long term. Our data indicate that at least in quantitative terms, Flu/Cy LD is more toxic to T cells and might also affect subsequent T-cell–based therapies, as described for Benda.
Indeed, the management of CART-related toxicities has been evolving, including better patient selection, early therapeutic intervention, and expanded pharmaceutical tools.38-40 We think that optimization of LD will further contribute at reducing CRS/ICANS but also the incidence of hematological toxicities and associated infective events, reducing the treatment costs and hospitalization length.
Despite >10 years of clinical experience and scientific research, the actual pathogenesis of these CART-related toxicities has not been completely elucidated thus far.14 Several factors have been described to concur in the pathogenesis and severity of CART-related toxicities. 27,41,42 However, the contribution of LD to the pathogenesis of CRS and ICANS is still not clear. Because the main role of LD is to create the optimal humoral environment for CART engraftment and expansion, we studied the changes in cytokines and metabolites after LD. We observed that although the concentration of cytokines associated with T-cell proliferation (IL-2, IL-7, and IL-15)24 increased in both the LD groups, IL-15 levels increased more in patients receiving Flu/Cy. In addition to IL-15, patients treated with Flu/Cy also had a higher increase in the levels of MCP-1 and IL-8. These cytokines were previously described to be associated with the incidence of CRS/ICANS.28,43 However, although the previous analysis evaluated the cytokines levels during time starting from the CART infusion day, our study first analyzed the modification in cytokine environment induced solely by the LD. Indeed, we did not observe increased levels of IL-6 (1 of the main cytokines involved in the clinical manifestation of CRS and ICANS) in our investigated timeframe since it is well known that its levels reached the peak 10 days after CART19 infusion.28 These results suggest that LD might directly contribute to creating an environment favoring CRS and ICANS. Specifically, IL-15 levels at the time of CART infusion correlate to the emergence of CRS and, especially, ICANS.27,43-48 Moreover, in preclinical animal models, IL-15 exacerbates neuroinflammation by stimulating the microglia cytokine production, leading to an amplification of the inflammatory process in the central nervous system.49,50 Thus, IL-15 overproduction can directly contribute to the emergence of ICANS. Therefore, although the increase of serum IL-15 levels is important for T-cell engraftment, its overproduction induced by Flu/Cy might directly contribute to the pathogenesis of CRS and ICANS. Of course, these results will need to be validated in larger cohorts and, ideally, in preclinical models.
Another critical component that could contribute to CART-related toxicities is the metabolome. We observed that several compounds, including carnitine-esters, were significantly reduced in patients receiving Flu/Cy compared with in those receiving Benda. These metabolites are essential components of cellular biology and fundamental for the biosynthesis of lipids, amino acids, and hexoses. We speculate that the higher cytotoxicity induced by Flu/Cy than by Benda causes these key metabolites to be sequestered from circulation to the hematopoietic compartment for hemopoiesis. Also, patients treated with Flu/Cy have reduced levels of nicotinamide ribose and NADH, which are important antioxidant molecules and fundamental metabolites to counter-metabolic stress. Interestingly, high nicotinamide ribose levels and supplementation have been associated with reduced systemic inflammation.51-57 Moreover, nicotinamide ribose reduces neuroinflammation in preclinical mouse models.58,59 We speculate that the reduction in nicotinamide ribose levels observed in patients treated with Flu/Cy facilitates the emergence of CRS and ICANS. Therefore, supplementation of nicotinamide ribose during CART immunotherapy might be an effective strategy to prevent the emergence of CART19-related side effects. Moreover, we observed a slight increase in the circulating levels of SCFA in patients treated with Flu/Cy. The influence of SCFAs, mainly produced by the gut microbiota taxa, on the immune system has been studied in the settings of chemotherapy, cellular immunotherapy, checkpoint inhibitors, and allogeneic hematopoietic transplantation and correlated with immune activation.42,60-70 We speculate that the higher mucosa damage associated with Flu/Cy LD facilitates SCFAs to enter systemic blood circulation. Another hypothesis could be that SCFAs are less metabolized because of the reduced circulating mononuclear cells at the time of CART19 infusion in patients treated with Flu/Cy, resulting in a slight abundance.
A general limitation of this study is its retrospective nature and the limited number of patients in the analysis. The lymphodepleting regimen was chosen by the treating physician; therefore, unmeasured but clinically meaningful differences between the groups could have influenced the physician's choice. However, because of the global Flu shortage, patients undergoing axi-cel were more likely treated with Benda LD, reducing the impact of any possible unmeasurable bias. However, because the 2 LD groups were balanced for clinical features before LD and given the decision to cut our mechanistic analysis at the time point collected right before CART19 infusion, we are confident that our results are reliable and identify that LD directly contributes to preparing the proper environment, not only for CART engraftment but also for the emergence of side effects.
In conclusion, despite the limitation of the study, our analysis suggests that Benda is a safer and effective LD regimen before CD28-costimulated CART19. Also, we demonstrated that although both the LD regimens were able to generate a favorable cytokine environment for T-cell engraftment and expansion, Flu/Cy LD was associated with more pronounced increases of cytokines associated with CART-related side events, especially ICANS. This finding might partially explain the higher incidence of CRS and ICANS observed in patients treated with Flu/Cy. Future prospective studies are needed to confirm the safer profile of Benda LD before CART19 immunotherapy and to fully understand the biological mechanisms behind the role of LD on the pathogenesis of CRS and ICANS.
Acknowledgments
The authors thank members of the Translational and Correlative Studies Laboratory for technical support and Irina Kulikovskaya for the quantitative polymerase chain reaction assay. The authors also acknowledge the work of nurses and clinical research staff at the Hospital of the University of Pennsylvania, and they thank all the patients and their families.
This work was supported by the Laffey-McHugh Foundation (M.R. and J.S.), the Berman and Maguire Funds for Lymphoma Research at Penn (S.J.S.), the SITC-Mallinckrodt Pharmaceuticals Adverse Events in Cancer Immunotherapy Clinical Fellowship (G. Ghilardi), the Mario Luvini fellowship grant Fondazione Ticinese per la Ricerca sul Cancro (G. Ghilardi), and the Leukemia and Lymphoma Society Scholar in Clinical Research award grant #2329-20 (A.G.).
Authorship
Contribution: G. Ghilardi was responsible for designing and conducting experimental research studies, acquiring data, analyzing data, and writing the manuscript; L.P. was responsible for conducting experiments, acquiring data, analyzing data, and writing the manuscript; J.S. was responsible for treating patients; E.A.C. was responsible for treating patients; A.A.S. was responsible for conducting the metabolomic experiments, acquiring data, and analyzing data; L.C. was responsible for bioinformatic analysis of cytokines and metabolites; I.J.C. was responsible for analyzing data; G. Gabrielli was responsible for conducting experiments and acquiring data; S.D.N. was responsible for treating patients; P.P. was responsible for conducting experiments and analyzing data; D.J.L., J.N.G., J.C., S.K.B., and D.L.P. were responsible for treating patients; R.Y. was responsible for acquiring data; R.P. was responsible for conducting experiments; V.P., G.W., H.J.B., E.W., and E.R.C. were responsible for acquiring data; E.W. and E.N. were responsible for treating patients; J.A.F. was responsible for conducting experiments and acquiring data; A.G. was responsible for designing research studies; M.C.M. was responsible for conducting experiments; R.O. was responsible for conducting experiments and writing the manuscript; S.J.S. developed the idea of using Benda as LD, treated patients, and designed CART protocols; M.R. was responsible for designing research studies, providing reagents, analyzing data, and writing the manuscript; and all authors reviewed and approved the manuscript.
Conflict-of-interest dislcoure: G. Ghilardi served as a scientific consultant for viTToria Biotherapeutics. M.R. holds patents related to CD19 CARTs; served as a consultant for NanoString, Bristol Myers Squibb, GlaxoSmithKline, Scaylite, Bayer, and AbClon; receives research funding from AbClon, NanoString, Oxford NanoImaging, viTToria Biotherapeutics, Curiox Biosystems, and Beckman Coulter; and is the scientific founder of viTToria Biotherapeutics. J.S. received research funding from Incyte, Merck, and TG Therapeutics; reports consultancy for, and having received research funding from, Bristol Myers Squibb, Seagen Inc, Pharmacyclics, and AstraZeneca; reports consultancy for ADC Therapeutics, Adaptive, Atara, Genmab, and Imbrium. E.A.C. served as a consultant for Novartis, BeiGene, Kite Pharma, Tessa, and Juno/Bristol Myers Squibb. S.K.B. served as a consultant to Acrotech, Kyowa Kirin, Daiichi Sankyo, and Seagen. S.D.N. received research funding from Pharmacyclics, Roche, Rafael, and FortySeven/Gilead. D.J.L. received research funding from Curis, Takeda, and Triphase; and served on the board of directors, advisory committees, or data and safety monitoring board for Incyte, ADC Therapeutics, Karyopharm, and MorphoSys. S.J.S. served as a consultant to AstraZeneca, BeiGene, Celgene, Genentech, Genmab, Fate Therapeutics, Roche, Incyte, Juno Therapeutics, Legend Biotech, Loxo Oncology, MorphoSys, Mustang Biotech, Nordic Nanovector, Novartis, and Regeneron; received research funding from AbbVie, Adaptive Biotechnologies, Celgene, DTRM Biopharma, Genentech, Roche, Juno Therapeutics, Merck, Novartis, Incyte, Pharmacyclics, and TG Therapeutics; received honoraria from Celgene and Novartis; and holds patents related to CD19 CARTs and autologous costimulated T cells. D.L.P. reports membership on an entity's board of directors or advisory committees for the National Marrow Donor Program; reports membership on an entity's board of directors or advisory committees for Kite/Gilead, Janssen, Incyte, DeCART Therapeutics, American Society of Hematology, and Novartis; reports patents with, and royalties from, Novartis and Tmunity; is a current equity holder in publicly traded company (Genentech), and ended employment in the past 24 months at Genentech; received honoraria from the American Society for Transplantation and Cellular Therapy and Wiley and Sons Publishing; and received research funding from Novartis. A.G. received research support (via institution) from Janssen, Novartis, Tmunity, and CRISPR Therapeutics; reports consultancies for, and honoraria from, Janssen, Novartis, Bristol Myers Squibb, GlaxoSmithKline, and Legend Bio; and reports data and safety monitoring board membership for Janssen, AbbVie, and Regeneron. The remaining authors declare no competing financial interests.
Correspondence: Marco Ruella, Division of Hematology and Oncology and Center for Cellular Immunotherapies, University of Pennsylvania, 3400 Civic Center Blvd, Perelman Center for Advanced Medicine, SPE 8-112, Philadelphia, PA 19104; email: mruella@upenn.edu.
References
Author notes
∗S.J.S. and M.R. are joint last authors.
All requests for raw and analyzed preclinical data and materials will be promptly reviewed by the University of Pennsylvania to determine whether they are subject to intellectual property or confidentiality obligations. Patient-related data may be subject to patient confidentiality. Any data and materials that can be shared will be released via a material transfer agreement. Other data generated from this study are available on reasonable request from the corresponding author, Marco Ruella (mruella@upenn.edu).
The full-text version of this article contains a data supplement.


![Toxicities after CD28–costimulated CART19 infusion according to LD regimen administered. (A) Incidence of CRS (grade [G] 1-2: light purple; G ≥ 3: purple), ICANS (G1-2: light purple; G ≥ 3: purple), infections, and neutropenic fever events according to LD within 30 days after axi-cel infusion in the entire cohort; (B) incidence of CRS (G1-2: light purple; G ≥ 3: purple), ICANS (G1-2: light purple; G ≥ 3: purple), infections, and neutropenic fever events according to LD within 30 days after axi-cel infusion in the LBCL cohort; (C) incidence of CRS (G1-2: light purple; G ≥ 3: purple), ICANS (G1-2: light purple; G ≥ 3: purple), infections, and neutropenic fever events according to LD within 30 days after axi-cel infusion in the FL cohort. ∗P < .050 and ∗∗∗P < .001; ns, not statistically significant. CRS, cytokine-release syndrome; ICANS, immune cell associated neurotoxicity syndrome; G, grade.](https://ash.silverchair-cdn.com/ash/content_public/journal/bloodadvances/8/3/10.1182_bloodadvances.2023011492/2/m_blooda_adv-2023-011492-gr2.jpeg?Expires=1770711727&Signature=tqy5fx0gXI0offN97fruCIRgSE2GI731DPmWJ4EmVsiJ7cFOgHxST559jlqJ8LS-sjQ7liymRygR-I9qy4mAA3and3BqyasDSU-poMsTtMwgQPT8wgm7XeTxP4TOXDu6wvTt-2pTpJTp2UwyIMz3YE5n9gn3ZFlLvH5Z2mMB-BNtkPZNL~RONzwFVnfveR2rDSMRbaS1WYFf7vZHFWnGFsFINOs9nThmOL~~EwT-qlt~XtMQsHJ4C8bO0R3~O9H~YRN99MeT8gTBA8b8cQNZWzE2GSgtviZehmdcD3Zq7XgUgGKp2GP6oj1R3qqWEiolbcR5tvZ5jKoHX8T5dT6kcQ__&Key-Pair-Id=APKAIE5G5CRDK6RD3PGA)

