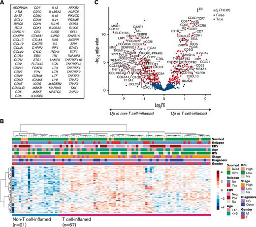
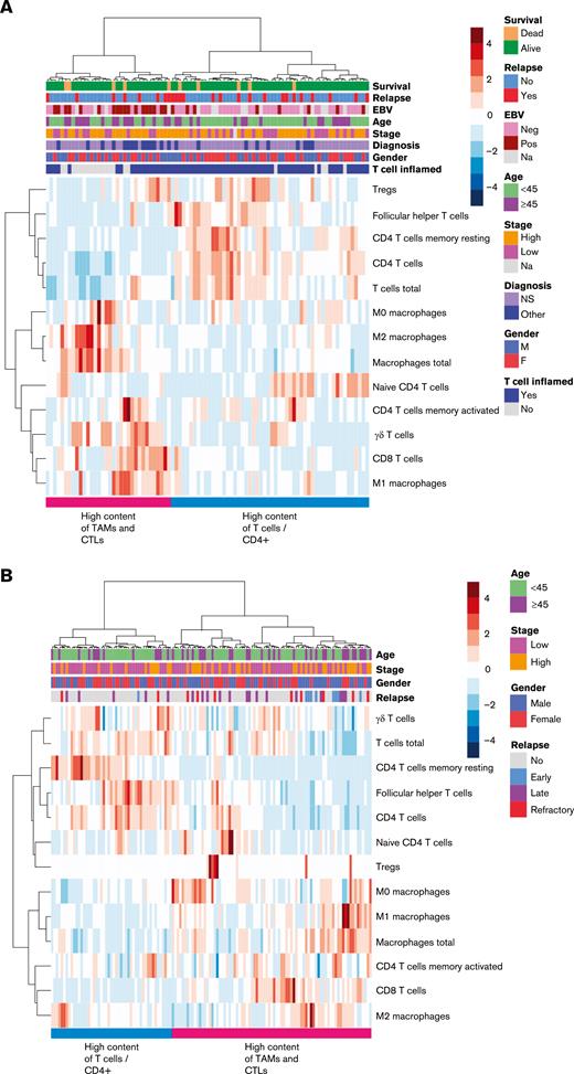
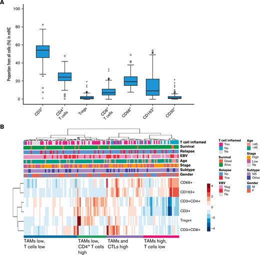
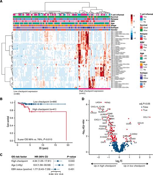
In the color legends for Figures 2B, 3A, 4B and 5A, the colors for “Alive” and “Dead” under “Survival” were transposed. “Dead” should be orange, and “Alive” should be green. The corrected Figures 2-5 are shown below.
Figure 2.
Figure 3.
Figure 4.
Figure 5.
© 2023 by The American Society of Hematology. Licensed under Creative Commons Attribution-NonCommercial-NoDerivatives 4.0 International (CC BY-NC-ND 4.0), permitting only noncommercial, nonderivative use with attribution. All other rights reserved.
2023



