Key Points
Our study identifies the susceptibility of NK cell phenotype and function to the leukemic proinflammatory microenvironment.
BCR::ABL1– NK cells from CML chimeric mice correlate with NK cells in high-risk CML patients and acquire TNFα-induced gene signature.
Visual Abstract
Natural killer (NK) cells play an integral role in immunosurveillance against myeloid malignancies, with their mature phenotype and abundance linked to prolonged treatment-free remission in chronic myeloid leukemia (CML). However, NK cell function is suppressed during the disease, and the orchestrators of this impairment are not fully understood. Using a chimeric BCR::ABL1+ CML mouse model, we characterized the impact of the leukemic microenvironment on NK cell function. We showed that NK cells have reduced counts, immature phenotype, poor cytotoxicity, and altered expression of activating and inhibitory receptors in CML mice, which revert to a steady state upon BCR::ABL1 inhibition. Single-cell RNA sequencing revealed an inflammatory cytokine response in CML-exposed NK cells, highlighted by the tumor necrosis factor α (TNFα)-induced gene signature, upregulation of TNFα receptor 2, and enrichment of suppressor of cytokine signaling family genes such as Cish, the critical NK cell checkpoint. Ex vivo exposure of healthy NK cells to leukemic soluble factors compromised target-specific NK cell degranulation, which was partially rescued by targeting Cish or TNFα. In alignment with these findings, NK cells from healthy donors displayed suppressed cytotoxicity when exposed to plasma from untreated patients with CML, with a partial restoration upon Cish or TNFα inhibition. Furthermore, NK cells from newly diagnosed patients with CML predestined for blast crisis showed an enrichment of the TNFα-induced proinflammatory gene signature identified in CML mice. These results suggest that targeting inflammatory signaling could enhance NK cell-based immunotherapies for CML.
Introduction
Immune dysregulation is thought to account for relaxed tumor control in myeloid malignancies.1-3 Interferon (IFN) alfa, a cytokine with immunomodulating properties, was a preferred treatment for patients with chronic myeloid leukemia (CML) until tyrosine kinase inhibitors (TKIs) became a frontline therapy.3-5 TKIs effectively target BCR::ABL1 oncogene and induce a major molecular response in >90% of patients with CML.6,7 Despite that, primary resistance to TKIs, insufficient rates of deep molecular response (DMR), and securing treatment-free remission (TFR) remain significant challenges in the CML field.8-14
Prolonged TFR in CML includes the duration of DMR, depth of treatment response, and the absence of resistance to first-generation TKIs.15-19 The most critical immunological parameter predicting TFR was mature natural killer (NK) cell counts at TKI withdrawal, suggesting that these cells play a role in clearing drug-resistant leukemic cells.20-26 NK cells elicit cytotoxicity against malignant and virally infected cells via an intricate interplay between signals from inhibitory (KIRs and NKG2A) and activating receptors (NKG2C, NKG2D, NKp46, and DNAM-1).27-29 The maturation status of NK cells is associated with their effector function. The main subsets in humans include immature CD56brCD16lowCD57– NK cells with a high potential to produce cytokines, and mature cytotoxic CD56dimCD16hiCD57+/− cells that lyse target cells by releasing cytotoxic granules.30,31
NK cells are compromised in patients with CML, reflecting in decreased numbers, lower expression of activating receptors NKp46 and DNAM1, impaired degranulation, and poor cytokine production, with the rejuvenation of these after successful TKI treatment.20-22,32-35 Further supporting NK cells as a prognostic marker is the higher NKG2C (KLRC2) gene expression that predicts optimal response, whereas NKG2A (KLRC1) expression is associated with resistance to TKI treatment and early relapse.36,37
Despite NK cell antileukemic potential, no mouse models have been examined, to our knowledge, to explore the effect of CML on BCR::ABL1– NK cells, hindering the progress of NK cell immunomodulation in patients. Here, we characterize NK cells in a preclinical chimeric CML mouse model generated by transplanting SCL-tTA/BCR-ABL double-transgenic cells into congenic mice.38,39 This model recapitulates human CML and demonstrates suboptimal responses to TKIs, highlighting its suitability for studying refractory disease.40-42 Moreover, establishing chimeras allows for investigating the effect of CML on nonmutant hematopoietic cells,39 which is critical considering that the vast majority of patients’ NK cells lack BCR::ABL1.43,44 In this study, we confirm the feasibility of this mouse model for studying NK cells and identify inflammatory signaling pathways as candidate targets to potentiate NK cells within CML. Tumor necrosis factor α (TNFα) emerged as the key cytokine predicted to induce this CML-specific gene signature. Furthermore, NK cell cytokine checkpoint Cish (encodes cytokine-inducible SH2-containing protein, Cis), which can be targeted to potentiate NK cell functionality, was enriched across all NK cell maturation stages in CML.45,46 Validating these findings, we observed the enrichment of proinflammatory signatures in NK cells of newly diagnosed patients with CML who further demonstrated TKI resistance. The induction of inflammation-induced genes in NK cells in CML could serve as a barometer of dysregulated cytokine signaling to inform prospective therapies.
Methods
BCR::ABL1 mouse model of CML
C57BL/6 and B6.SJL-Ptprca Pepcb/BoyJ mice were maintained under specific-pathogene-free conditions at The University of Alabama at Birmingham, and all procedures were performed under the Institutional Animal Care and Use Committee-approved protocol. Double-transgenic CD45.2+ BCR-ABL×SCL-tTA or single-transgenic SCL-tTA cells were used for transplanting to establish CML or control chimeras, respectively.38,39 Males and females were represented equally.
Bone marrow transplant
Bone marrow transplant, tetracycline, and TKI treatment are described in the supplemental Methods.
Flow cytometry and cell sort
Flow cytometry and cell sorting were performed as described in the supplemental Methods.
RNAseq and RT-PCR
RNA isolation, reverse transcription polymerase chain reaction (RT-PCR), bulk RNA sequencing (RNAseq), 10× single-cell RNAseq (scRNAseq), and analysis were performed as described in the supplemental Methods.
Cytokine microarray
The cytokine array was performed as described in the supplemental Methods.
AUMsilence mRNA silencing
2′-deoxy-2-fluoro-D-arabinonucleic acid antisense oligonucleotides targeting mouse and human Cish messenger RNA (mRNA) were designed and synthesized by AUM BioTech, LLC (Philadelphia, PA). Cells were treated with 2μM of silencing oligonucleotide for 24 hours before performing assays. mRNA depletion was confirmed by RT-PCR using Cish-targeting primers.
Statistical analysis
All statistical analyses were performed with GraphPad Prism (10.2.0), and P ≤ .05 was considered significant. The applied statistical tests can be found in the respective figure legends.
Results
Healthy NK cell differentiation and maturation are severely impaired in CML chimeric mice
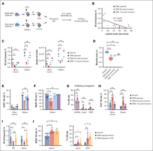
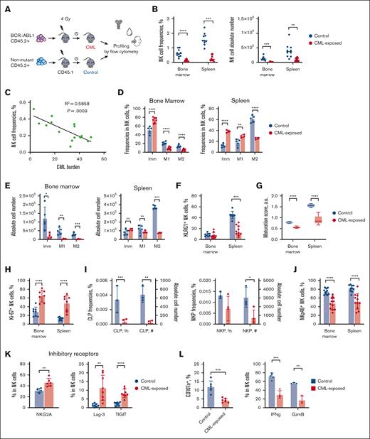
We comprehensively studied host NK cells’ phenotypic and functional features in a chimeric BCR::ABL1+ murine model of CML (Figure 1A; supplemental Figure 1A).38,39 Briefly, sublethally irradiated CD45.1+ B6.SJL-Ptprca Pepcb/BoyJ (host) mice were transplanted with CD45.2+ SCL-tTa/BCR-ABL cells or control CD45.2+ cells lacking the oncogene. Experiments were performed 8 to 10 weeks after, when animals developed leukemia with pronounced myeloid expansion, splenomegaly (supplemental Figure 1B), and anemia. Consistent with existing data on newly diagnosed patients,22 NK cell frequencies and counts were reduced in CML mice, including the blood, spleen, and bone marrow (Figure 1B; supplemental Figure 1C). Moreover, NK cell abundance in the spleen negatively correlated with CML burden defined by the percentage of leukemic myeloblasts (Figure 1C). Due to the scarcity of blood NK cells in CML, further analyses focused on the marrow and spleen.47,48 Given the association of mature CD56dim NK cell counts with prolonged TFR in patients with CML,20-22 we defined the maturation status of CML-exposed NK cells. Mouse NK cell maturation subsets are distinguished by differential expression of CD27 and CD11b, with the progression from immature (CD27+CD11b–, “Imm”) to intermediate (CD27+CD11b+, “M1”) to mature (CD27–CD11b+, “M2”) populations (supplemental Figure 1A).49 We found that NK cells exhibit a higher frequency of immature phenotype during leukemia (Figure 1D) whereas all the absolute counts tend to decrease across all stages (Figure 1E). To validate this phenotype, we measured a marker of terminal NK cells maturation KLRG1.50 Frequencies of KLRG1+ NK cells were significantly lower in CML mice than in controls (Figure 1F), confirming the hypomature NK cell state (Figure 1G) seen in patients predisposed to relapse upon TKI discontinuation. Furthermore, CML-exposed and control NK cells did not significantly differ in annexin-V binding with no bias across maturation stages (supplemental Figure 1D), suggesting that the altered subset distribution reflects a maturation block rather than an increased turnover of mature cells. Surprisingly, we observed a drastic increase in the nuclear marker of proliferation Ki-67 (Figure 1H), suggesting that NK cells in CML have an activated cell cycle despite the reduced numbers.
Host NK cell differentiation, maturation, and function are severely impaired in CML chimeric mice. (A) Schematic of experimental setup. Bone marrow cells from C57BL/6 CD45.2 transgenic BCR::ABL1 (CML) mice are transplanted into sublethally irradiated B6.SJL-Ptprca Pepcb/BoyJ mice. Nonmalignant CD45.2 cells were used to establish the control group. Splenic, blood, and bone marrow NK cells were collected at the end point (∼8-10 weeks after treatment) for further analysis. (B) The frequencies in total host cells (left) and absolute numbers (right) of bone marrow and splenic NK cells determined by flow cytometry. (C) Simple linear regression analysis showing a negative correlation between NK cell frequencies of total CD45.1+ cells in the spleen., and CML burden defined as frequencies of CML Gr1+CD11b+ myeloid cells of total CD45 splenic cells. Frequencies (D) and absolute numbers (E) of main NK cell maturation subsets in the spleen and bone marrow. (F) Frequencies of KLRG1+ cells in total host NK cells in control and CML mice. (G) NK cell maturation score (arbitrary units) in control and CML mice. Median with a range, unpaired 2-tailed t test. (H) Frequencies of Ki-67+ NK cells. (I) Frequencies (left Y-scale) and absolute counts (right Y-scale) of CLP (left plot) and NKP (right plot) in CML mice compared with control, mean ± standard deviation (SD). (J) Frequencies of NKp46+ cells in total host NK cells in the spleen. (K) Altered expression of inhibitory receptors on CML-exposed NK cells from spleen. (L) Left: target-specific degranulation in NK cells from control and leukemic mice. NK cells were sorted from the spleen and incubated with Yac-1 cells at an effector-to-target (E:T) ratio of 1:2 or alone for 4 hours. Degranulation was assessed by the presence of surface CD107a on NK cells measured by flow cytometry. Right: frequencies of IFN-γ+ and granzyme B+ NK cells after a 4-hour PMA/ionomycin stimulation. For panels B, D-F, H-L: mean ± SD, unpaired 2-tailed t test. For all experiments, ∗P ≤ .05; ∗∗P ≤ .01; ∗∗∗P ≤ .001; ∗∗∗∗P ≤ .0001; n = 3 to 12 mice per group. CLP, common lymphoid progenitors; GzmB, granzyme B; Imm, immature; Lag-3, lymphocyte activating gene 3; M1, intermediate; M2, mature NK cell subset; NKP, NK cell progenitors; TIGIT, T-cell immunoreceptor with immunoglobulin and tyrosine-based inhibitory motif domains.
Host NK cell differentiation, maturation, and function are severely impaired in CML chimeric mice. (A) Schematic of experimental setup. Bone marrow cells from C57BL/6 CD45.2 transgenic BCR::ABL1 (CML) mice are transplanted into sublethally irradiated B6.SJL-Ptprca Pepcb/BoyJ mice. Nonmalignant CD45.2 cells were used to establish the control group. Splenic, blood, and bone marrow NK cells were collected at the end point (∼8-10 weeks after treatment) for further analysis. (B) The frequencies in total host cells (left) and absolute numbers (right) of bone marrow and splenic NK cells determined by flow cytometry. (C) Simple linear regression analysis showing a negative correlation between NK cell frequencies of total CD45.1+ cells in the spleen., and CML burden defined as frequencies of CML Gr1+CD11b+ myeloid cells of total CD45 splenic cells. Frequencies (D) and absolute numbers (E) of main NK cell maturation subsets in the spleen and bone marrow. (F) Frequencies of KLRG1+ cells in total host NK cells in control and CML mice. (G) NK cell maturation score (arbitrary units) in control and CML mice. Median with a range, unpaired 2-tailed t test. (H) Frequencies of Ki-67+ NK cells. (I) Frequencies (left Y-scale) and absolute counts (right Y-scale) of CLP (left plot) and NKP (right plot) in CML mice compared with control, mean ± standard deviation (SD). (J) Frequencies of NKp46+ cells in total host NK cells in the spleen. (K) Altered expression of inhibitory receptors on CML-exposed NK cells from spleen. (L) Left: target-specific degranulation in NK cells from control and leukemic mice. NK cells were sorted from the spleen and incubated with Yac-1 cells at an effector-to-target (E:T) ratio of 1:2 or alone for 4 hours. Degranulation was assessed by the presence of surface CD107a on NK cells measured by flow cytometry. Right: frequencies of IFN-γ+ and granzyme B+ NK cells after a 4-hour PMA/ionomycin stimulation. For panels B, D-F, H-L: mean ± SD, unpaired 2-tailed t test. For all experiments, ∗P ≤ .05; ∗∗P ≤ .01; ∗∗∗P ≤ .001; ∗∗∗∗P ≤ .0001; n = 3 to 12 mice per group. CLP, common lymphoid progenitors; GzmB, granzyme B; Imm, immature; Lag-3, lymphocyte activating gene 3; M1, intermediate; M2, mature NK cell subset; NKP, NK cell progenitors; TIGIT, T-cell immunoreceptor with immunoglobulin and tyrosine-based inhibitory motif domains.
Next, we profiled early NK cell precursors in the marrow and revealed a decrease in common lymphoid progenitors and NK cell progenitors (Figure 1I), suggesting that NK cell scarcity arises from perturbed lymphopoiesis.51 So far, basic quantitative NK cell metrics in this chimeric mouse model align with those in untreated or high-risk patients with CML, warranting a more in-depth NK cell characterization.
CML-exposed NK cells display altered phenotypes and impaired function
NK cells recognize targets by activating and inhibitory surface receptors.27 The expression of the activating receptor NKp46 is known to decrease in NK cells of patients with CML compared with healthy donors.20 We observed a similar phenotype in our CML chimeras (Figure 1J) with all maturation subsets showing lower NKp46 expression (supplemental Figure 1E). Moreover, we observed a trend toward decreased expression of an activating receptor Ly49D (supplemental Figure 1F), whereas frequencies of another activating receptor DNAM-1, with described roles in myelodysplastic syndrome and acute myeloid leukemia immunosurveillance,52,53 were slightly increased without significance (supplemental Figure 1F).
Immune checkpoints are the well-established mechanism of immune evasion in cancer. We found that NK cells retain the expression of the inhibitory receptor NKG2A in CML (Figure 1K) at all maturation subsets (supplemental Figure 1G). This phenotype has been associated with failure to achieve major molecular response in patients with CML.36 In addition, NK cells acquired the expression of the T-cell immunoreceptor with immunoglobulin and tyrosine-based inhibitory motif domains (TIGIT) and lymphocyte activation gene-3 (Lag-3) implicated in NK cell suppression in leukemia (Figure 1K).33,37
Further investigation revealed profound alterations in NK cell functionality during CML. First, we observed a significantly lower Yac-1-specific ex vivo degranulation rate in NK cells sorted from CML chimeras (Figure 1L), suggesting compromised cytotoxicity. This effect could only partially be explained by skewed maturation (supplemental Figure 1H) underscoring the severity of the functional NK cell perturbations. Second, phorbol 12-myristate 13-acetate (PMA)/ionomycin-activated NK cells from CML mice produced less IFN-γ and contained significantly lower amounts of granzyme B (Figure 1L). These results further correlate with the dysfunctional NK cell biology seen in patients with CML with TKI resistance, highlighting the urgency to understand and counteract these perturbations.
BCR::ABL1 loss gradually restores NK cell phenotype
Individuals who respond to TKI treatment show a restoration of NK cell numbers, surface receptor expression, and cytotoxicity.20-22 Therefore, we asked whether CML mice replicate this during BCR::ABL1 inhibition. BCR::ABL1 expression in our chimeras is regulated by the Tet-Off system in which dietary tetracycline deactivates oncogene expression,38 mimicking a successful treatment with TKIs (Figure 2A). We observed a gradual decrease in chimerism and myeloid skewing of transgenic CD45.2+ cells after BCR::ABL1 repression; conversely, NK cell abundance restored over time (Figure 2B). NK cell frequencies, counts, maturation, and other features were all partially restored after 6 weeks of BCR-ABL reversion, reaching a baseline level in 11 weeks (Figure 2C-H; supplemental Figure 1I-K). Notably, there were no signs of myeloid skewing and aberrant expansion of CD45.2+ transplanted cells in the marrow, spleen, and blood at the 6-week point of BCR::ABL1 reversion (supplemental Figure 1L), whereas the NK cell phenotype was not fully restored at that time.
NK cell abundance and phenotype gradually revert upon BCR-ABL loss. (A) Schematic of BCR-ABL reversion experiment. After acquiring CML, mice were treated with tetracycline water and analyzed at different posttreatment time points. (B) Simple linear regression analysis showing a negative correlation between bone marrow NK cell frequencies of total CD45.1+ cells (y-axis) and CML burden defined as frequencies of CD45.2 Gr1+CD11b+ cells of total hematopoietic cells in the bone marrow (x-axis). (C) NK cell frequencies and absolute counts in control and CML mice at the diseased stage and 6 and 11 weeks after silencing the oncogene. (D) Restoration of maturation upon reverting CML. (E-H) Restoration of KLRG1 (E), NKp46 (F), inhibitory receptors (G), and Ki-67 (H) expression in NK cells during tetracycline treatment. (I) NK cell frequencies in total host cells in the spleen and blood of control, vehicle-treated CML, and 3-week post-TKI CML mice. (J) The expression of inhibitory receptors NKG2A (left), Lag-3, and TIGIT (right) in host NK cells derived from control, vehicle-treated CML, and TKI-treated CML mice. For all experiments, mean ± SD was plotted. One-way analysis of variance (ANOVA) with Dunnett post-hoc correction, ∗P ≤ .05; ∗∗P ≤ .01; ∗∗∗P ≤ .001; ∗∗∗∗P ≤ .0001; n = 3 to 14 mice per group. Lag-3, lymphocyte activation gene 3; ns, non-significant; TIGIT, T-cell immunoreceptor with immunoglobulin and tyrosine-based inhibitory motif domains.
NK cell abundance and phenotype gradually revert upon BCR-ABL loss. (A) Schematic of BCR-ABL reversion experiment. After acquiring CML, mice were treated with tetracycline water and analyzed at different posttreatment time points. (B) Simple linear regression analysis showing a negative correlation between bone marrow NK cell frequencies of total CD45.1+ cells (y-axis) and CML burden defined as frequencies of CD45.2 Gr1+CD11b+ cells of total hematopoietic cells in the bone marrow (x-axis). (C) NK cell frequencies and absolute counts in control and CML mice at the diseased stage and 6 and 11 weeks after silencing the oncogene. (D) Restoration of maturation upon reverting CML. (E-H) Restoration of KLRG1 (E), NKp46 (F), inhibitory receptors (G), and Ki-67 (H) expression in NK cells during tetracycline treatment. (I) NK cell frequencies in total host cells in the spleen and blood of control, vehicle-treated CML, and 3-week post-TKI CML mice. (J) The expression of inhibitory receptors NKG2A (left), Lag-3, and TIGIT (right) in host NK cells derived from control, vehicle-treated CML, and TKI-treated CML mice. For all experiments, mean ± SD was plotted. One-way analysis of variance (ANOVA) with Dunnett post-hoc correction, ∗P ≤ .05; ∗∗P ≤ .01; ∗∗∗P ≤ .001; ∗∗∗∗P ≤ .0001; n = 3 to 14 mice per group. Lag-3, lymphocyte activation gene 3; ns, non-significant; TIGIT, T-cell immunoreceptor with immunoglobulin and tyrosine-based inhibitory motif domains.
Interestingly, treatment with TKIs fails to achieve complete remission in this mouse model, making it suitable for studying leukemic resistance.42 This agrees with the correlation of phenotypic traits of mouse CML-NK with NK cells from patients with TKI resistance or patients who fail to sustain remission after TKI cessation. Although we did observe the partial restoration of several parameters including NK cell frequencies and maturation after a 3-week TKI treatment course (Figure 2I; supplemental Figure 1M), the expression of inhibitory receptors was not reverted (Figure 2J). This may suggest a suboptimal effect of TKI treatment in this model, or that a prolonged treatment may be required to restore NK cell phenotype.
CML-exposed NK cells demonstrate an immature, proinflammatory gene signature
To investigate possible mechanisms underlying these above-observed alterations, we characterized the transcriptomic signature of CML-exposed NK cells. We sequenced fluorescence-activated cell sorted host single NK cells (CD45.1+Lin–CD122+NK1.1+) from the spleen and marrow of control and CML mice (Figure 3A; supplemental Figure 2A-B). We filtered Il12rb− and Nkg7low cells to exclude contaminating lineages. CML-exposed NK cells clustered apart from control (Figure 3B), and immature cells were well distinguishable from mature by Cd27 and Itgam expression (Figure 3B). K-means clustering analysis identified 3 clusters that we classified as Mature (K1), Immature (K2), and Cycling (K3) based on gene markers (Figure 3B; supplemental Figure 2C; supplemental Table 1). More CML-exposed cells belonged to Immature and Cycling clusters (Figure 3C); furthermore, the Cycling cluster was predominantly composed of CML-exposed cells (Figure 3C). The abundance of cell cycle–related transcripts (Mki67, Cks1b, Top2a) caused “Cell cycle” to be the second from the top-enriched Kyoto Encyclopedia of Genes and Genomes (KEGG) pathway in CML-exposed NK cells (supplemental Figure 2D; supplemental Table 2). To identify therapeutic targets, we narrowed further analyses to canonical NK cells represented by K1 and K2 clusters. In alignment with flow data, immune checkpoint genes Tigit and Lag3 were among differentially expressed genes (DEGs) significantly upregulated in CML along with other inhibitory molecules including CD200r1 and Lilr4a/b (Figure 3D), whereas CD27 and the NKG2A-coding gene Klrc1 were only moderately elevated (fc = 1.44; P = 8.04e−8 and fc = 1.27; P = 4.88E−7, respectively). NK cells from healthy mice were enriched in maturation markers such as S1pr5, Gzma, and transcription factors Zeb2 and Klf2 (Figure 3D). Among 48 KEGG pathways significantly enriched in K1 + K2 NK cells in CML (supplemental Table 3), many were involved in cytokine signaling and inflammatory processes (Figure 3E). The genes involved in these pathways and significantly enriched in CML-exposed NK cells included cytokine receptors Il2ra, Il2rb, and Il7r; cytokine-encoding genes Csf2, Tnf, Tnfsf14, and Tnfsf8; soluble mediators of inflammation S100A8 and S100A9; chemoattractants Lta/b and Xcl1, and suppressor of cytokine signaling (SOCS)-family cytokine checkpoint genes Cish and Socs1/2 (Figure 3D-E; supplemental Figure 2E). To avoid bias caused by the source tissue or impaired NK cell maturation in CML, we compared gene expression of control vs CML for K1 and K2 clusters in marrow- and spleen-derived NK cells independently, which identified 13 genes that were upregulated in CML (fold change ≥2; P < .05; Figure 3F) including Cish, a known NK cell cytokine checkpoint that limits NK cell persistence and function (supplemental Figure 3A).46,54-56 We validated this increase by RT-qqPCR on sorted immature (CD11b–) and M1+M2 (CD11b+) cells (Figure 3G). Enhanced expression of Cish and SOCS genes is an expected feature in immune cells subjected to inflammation. Notably, among genes expressed at a greater level in CML, we observed genes for cytokine receptors capable of inducing Cish expression via STAT5 activation (Il2rb and Il7r; Figure 3D-E; supplemental Figure 3B).
CML-exposed NK cells demonstrate an immature, proinflammatory gene signature. (A) Schematic of scRNAseq experiment. Control and CML-exposed CD45.1+ bone marrow (BM) and spleen NK cells were fluorescence-activated cell-sorted for further 10× workflow and Illumina sequencing. (B) Two-dimensional t-distributed stochastic neighbor embedding (t-SNE) plots of recovered single NK cells colored by condition (left plot), K-means cluster assignment (middle plot), or individual gene expression (right plot). (C) Bar plots of frequencies of each cluster in control and CML-exposed NK cells (left); bar plots of frequencies of control and CML-exposed NK cells in each cluster (right). (D) Volcano plot of DEGs between control and CML-exposed K1+K2 NK cells. (E) Pathways significantly enriched in CML-exposed NK cells. (F) Venn diagram of genes significantly upregulated in CML-exposed NK cells and overlapping across tissue-cluster combinations. K1_Spl, cluster 1 NK cells from spleen; K1_BM, cluster 2 NK cells from bone marrow; similar for cluster 2 (K2). (G) RT-PCR analysis validating overexpression of Cish in immature (left) and CD11b+ M1+M2 (right) NK cells sorted from control or CML mice. Median with a range, unpaired 2-tailed t test. (H) NK cell active degranulation score in control vs CML-exposed K1+K2 NK cells. Median, unpaired 2-tailed t test; ∗P ≤ .05; ∗∗P ≤ .01; ∗∗∗P ≤ .001; ∗∗∗∗P ≤ .0001.
CML-exposed NK cells demonstrate an immature, proinflammatory gene signature. (A) Schematic of scRNAseq experiment. Control and CML-exposed CD45.1+ bone marrow (BM) and spleen NK cells were fluorescence-activated cell-sorted for further 10× workflow and Illumina sequencing. (B) Two-dimensional t-distributed stochastic neighbor embedding (t-SNE) plots of recovered single NK cells colored by condition (left plot), K-means cluster assignment (middle plot), or individual gene expression (right plot). (C) Bar plots of frequencies of each cluster in control and CML-exposed NK cells (left); bar plots of frequencies of control and CML-exposed NK cells in each cluster (right). (D) Volcano plot of DEGs between control and CML-exposed K1+K2 NK cells. (E) Pathways significantly enriched in CML-exposed NK cells. (F) Venn diagram of genes significantly upregulated in CML-exposed NK cells and overlapping across tissue-cluster combinations. K1_Spl, cluster 1 NK cells from spleen; K1_BM, cluster 2 NK cells from bone marrow; similar for cluster 2 (K2). (G) RT-PCR analysis validating overexpression of Cish in immature (left) and CD11b+ M1+M2 (right) NK cells sorted from control or CML mice. Median with a range, unpaired 2-tailed t test. (H) NK cell active degranulation score in control vs CML-exposed K1+K2 NK cells. Median, unpaired 2-tailed t test; ∗P ≤ .05; ∗∗P ≤ .01; ∗∗∗P ≤ .001; ∗∗∗∗P ≤ .0001.
Next, we asked whether the decrease in target-specific NK cell degranulation observed in CML could be identified at the transcriptomic level. We constructed a degranulation gene signature by bulk RNAseq from CD107a+ and CD107a– NK cells cocultured with Yac-1 targets (supplemental Figure 3C). We applied this “degranulation” gene list to our scRNAseq data set and identified 63 genes differentially expressed between control and CML-exposed K1+K2 NK cells. Surprisingly, only 3 genes (Vegfa, Fos, and Snhd4) were upregulated in control, and the remaining upregulated in CML (supplemental Figure 3D). Furthermore, CML-exposed NK cells had a significantly higher degranulation score calculated for the entire gene list (Figure 3H), suggesting that NK cells display chronic degranulation activity in CML, possibly contributing to their lower target-specific degranulation (Figure 1L).
CML suppression of NK cell cytotoxicity is partially restored by targeting cytokine signaling
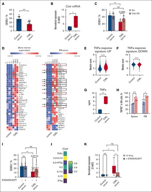
Given that cytokine signaling pathways were among the top enriched in CML-exposed NK cells, we asked whether the leukemic cytokine milieu affects NK cell function. We treated healthy NK cells with equal concentrations of peripheral blood serum from control or CML mice for 24 hours. NK cells exposed to CML serum displayed decreased degranulation and killing capacity in cocultures with Yac-1 cells (Figure 4A; supplemental Figure 4A) whereas the baseline (no target) degranulation level tended to increase (supplemental Figure 4B), supporting earlier suggested chronic NK cell activation in CML. The distribution of NK cell maturation subsets was unchanged upon the treatments (supplemental Figure 4C), emphasizing that the CML is suppressive for NK cell cytotoxicity rather than depleting mature cells. We also observed no changes in the expression of surface markers KLRG1, NKp46, or TIGIT (supplemental Figure 4C), suggesting a 24-hour exposure to CML soluble factors insufficient to acquire a profoundly altered phenotype seen in diseased animals. Furthermore, Cish mRNA levels were significantly higher in healthy NK cells treated with CML serum than in controls (Figure 4B). To explore the role of Cish in restraining NK cell cytotoxicity in CML, we targeted its transcript using 2′-deoxy-2-fluoro-D-arabinonucleic acid antisense oligomers (CishKD). CishKD or scrambled oligo-treated NK cells were then exposed to CML or control serum for 24 hours followed by a degranulation assay. We observed a partial restoration of NK degranulation capacity in CML serum-treated CishKD NK cells (Figure 4C).
CML suppression of NK cell cytotoxicity is partially restored by targeting cytokine signaling. (A) The effect of CML soluble factors on target-specific NK cell degranulation. NK cells were sorted from healthy C57BL/6 CD45.2 mice and treated with peripheral blood serum samples from control or CML mice for 24 hours. Yac-1-specific degranulation was measured as described in Figure 2. (B) Cish transcript evaluation by RT-PCR in healthy wild-type NK cells exposed to serum from control or CML mice for 4 hours. Median with a range. (C) Target-specific degranulation in CishKD (shaded bars) or scrambled-treated NK cells preexposed to control or leukemic serum. Mean ± SD. (D) Soluble molecules differentially present in peripheral blood (PB serum) and bone marrow fluid of control and CML mice. Evaluated by enzyme-linked immunosorbent assay microarray from RayBiotech. All presented analytes besides those highlighted in gray in PB serum have significantly different concentrations between control and CML fluids. Highlighted in black (black arrow) are the cytokines previously described in patients with CML or mouse models. Cytokines highlighted in red (red arrow) signal through STAT5 and therefore have a potency to tonically induce Cish expression in NK cells. (E) NK cell “in vivo response to the TNFα” scores in control vs CML-exposed NK cells. Genes upregulated in NK cells upon in vivo treatment with TNFα are upregulated in CML-exposed NK cells,57 suggesting the sensitivity of NK cells to TNFα in leukemia in CML. Median. (F) Genes negatively regulated in NK cells upon in vivo treatment with TNFα are downregulated in CML-exposed NK cells.57 Median. (G) TNFα concentrations in blood serum samples of control and CML mice. Median with a range. (H) TNFR2+ cells in the blood and splenic NK cells of control and CML mice. Mean ± SD. (I) Target-specific degranulation in etanercept-treated (shaded) and untreated NK cells preexposed to control or leukemic serum. Mean ± SD. (J) Cytokines inducing Cish expression in NK cells in vivo.57 Z-scores are normalized to the baseline Cish expression in phosphate-buffered saline injection controls. Statistics and images were obtained at https://www.immune-dictionary.org/app/home. Only the cytokines and cytokine combinations upregulated in CML mice are displayed. (K) Cish expression in healthy wild-type NK cells, untreated or treated with etanercept (shaded), exposed to serum from control or CML mice for 6 hours. Median with a range. For all experiments, unpaired t test or 2-way ANOVA with Fisher's least significant difference test; ∗P ≤ .05; ∗∗P ≤ .01; ∗∗∗P ≤ .001; ∗∗∗∗P ≤ .0001; n = 3 to 14 mice per group. ns, nonsignificant.
CML suppression of NK cell cytotoxicity is partially restored by targeting cytokine signaling. (A) The effect of CML soluble factors on target-specific NK cell degranulation. NK cells were sorted from healthy C57BL/6 CD45.2 mice and treated with peripheral blood serum samples from control or CML mice for 24 hours. Yac-1-specific degranulation was measured as described in Figure 2. (B) Cish transcript evaluation by RT-PCR in healthy wild-type NK cells exposed to serum from control or CML mice for 4 hours. Median with a range. (C) Target-specific degranulation in CishKD (shaded bars) or scrambled-treated NK cells preexposed to control or leukemic serum. Mean ± SD. (D) Soluble molecules differentially present in peripheral blood (PB serum) and bone marrow fluid of control and CML mice. Evaluated by enzyme-linked immunosorbent assay microarray from RayBiotech. All presented analytes besides those highlighted in gray in PB serum have significantly different concentrations between control and CML fluids. Highlighted in black (black arrow) are the cytokines previously described in patients with CML or mouse models. Cytokines highlighted in red (red arrow) signal through STAT5 and therefore have a potency to tonically induce Cish expression in NK cells. (E) NK cell “in vivo response to the TNFα” scores in control vs CML-exposed NK cells. Genes upregulated in NK cells upon in vivo treatment with TNFα are upregulated in CML-exposed NK cells,57 suggesting the sensitivity of NK cells to TNFα in leukemia in CML. Median. (F) Genes negatively regulated in NK cells upon in vivo treatment with TNFα are downregulated in CML-exposed NK cells.57 Median. (G) TNFα concentrations in blood serum samples of control and CML mice. Median with a range. (H) TNFR2+ cells in the blood and splenic NK cells of control and CML mice. Mean ± SD. (I) Target-specific degranulation in etanercept-treated (shaded) and untreated NK cells preexposed to control or leukemic serum. Mean ± SD. (J) Cytokines inducing Cish expression in NK cells in vivo.57 Z-scores are normalized to the baseline Cish expression in phosphate-buffered saline injection controls. Statistics and images were obtained at https://www.immune-dictionary.org/app/home. Only the cytokines and cytokine combinations upregulated in CML mice are displayed. (K) Cish expression in healthy wild-type NK cells, untreated or treated with etanercept (shaded), exposed to serum from control or CML mice for 6 hours. Median with a range. For all experiments, unpaired t test or 2-way ANOVA with Fisher's least significant difference test; ∗P ≤ .05; ∗∗P ≤ .01; ∗∗∗P ≤ .001; ∗∗∗∗P ≤ .0001; n = 3 to 14 mice per group. ns, nonsignificant.
Next, we asked whether the CML microenvironment is enriched in proinflammatory factors that could cause the observed perturbations in NK cells. We measured concentrations of 200 soluble molecules in blood serum and marrow using a mouse cytokine array Q4000 (RayBiotech). Factors upregulated in CML included proinflammatory cytokines interleukin-1β (IL-1β), IL-6, IL-3, IL-2, IL-15, TNFα, granulocyte-macrophage colony-stimulating factor, and IFN-γ, which reflects previous findings in patients with CML (Figure 4D; supplemental Figure 4D).58-62 Cytokines TNFα, IL-15, IL-10, IL-2, and IL-6 were present at higher concentrations in both tissues (Figure 4D).
Next, we referred to the single-cell data to evaluate the expression of receptors for identified soluble factors. The putative list of binding partners for CML-specific soluble molecules was obtained using CellphoneDB.63 Among 21 genes differentially expressed between CML-exposed and control K1+K2 NK cells, 18 were enriched in CML (supplemental Table 4). Among these, we found genes encoding cytokine receptors Tnfrsf1b, IL-2ra, IL-2rb, IL-3ra, and IL-6st (supplemental Figure 4E), suggesting that NK cells are equipped to sense CML inflammation.
Because of the complexity of the CML cytokine network, we attempted to predict the most pronounced cytokine-induced signaling pathway in CML-exposed NK cells based on the scRNAseq dictionary of immune response to cytokines.57 Using the input of a complete list of DEGs enriched in K1+K2 NK in CML, we identified TNFα (key candidate), IFN-α/β, IL-18, IL-15, and IL-1α/β as the top predicted triggers of global transcriptional changes (supplemental Figure 4F; Figure 4E-F). Among these, TNFα, IL-15, and IL-1α/β were found elevated in our CML model (Figure 4D,G; supplemental Figure 4D), suggesting they are candidate factors that directly or indirectly induce CML-specific gene signature in NK cells. Among corresponding binding partners, TNFα receptor TNFR2 and its gene Tnfrsf1b (but not TNFR1 or corresponding gene Tnfrsf1a) were significantly upregulated in CML-exposed NK cells (Figure 4H; supplemental Figure 4E,G; and data not shown). Supporting the notion of TNFα as the top factor, we observed a partial restoration of degranulation capacity in CML serum–exposed NK cells treated with TNFα-blocking agent etanercept (Figure 4I).
According to the dictionary, IL-15, IL-15 + IL-2, IL-2, and, surprisingly, TNFα were the top predicted cytokines to induce Cish expression in CML (Figure 4J).57 Despite that IL-15 and IL-2 are important for NK cell expansion, maintenance, and activation, the chronic exposure of NK cells to these cytokines is known to perturb NK cell fitness and function.64-68 Furthermore, the interplay with other CML cytokines can shape NK cell responses to IL-15, potentially exacerbating exhaustion.69-73 In agreement, we observed that treatment with etanercept abrogated the robust induction of Cish upon exposure of NK cells to CML serum (Figure 4K).
Human NK cells display similar sensitivity to the CML microenvironment
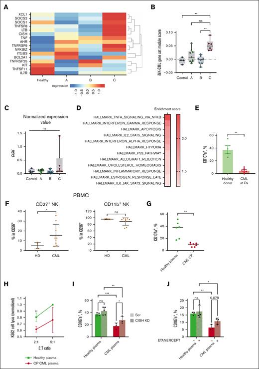
Next, we used a scRNAseq data set on bone marrow mononuclear cells derived from newly diagnosed patients with CML with known clinical outcomes to interrogate the relevance of our findings.36 Patients were stratified into 3 groups based on the response to imatinib: group A and group B with optimal and suboptimal responses to the drug, respectively, and group C patients who subsequently displayed TKI resistance.36 Using DEGs associated with inflammatory pathways and enriched in CML-exposed NK cells (Figure 3I; supplemental Table 5), we generated a corresponding human gene set (iNK-CML). A substantial number of genes from the iNK-CML list were upregulated in newly diagnosed high-risk patients with CML from group C compared with other groups (Figure 5A). Notably, the iNK-CML module score was significantly higher in group C NK cells than healthy individuals, but not in NK cells from group A and group B patients (Figure 5B). CISH was 1 of the genes enriched in group C NK cells (Figure 5C). These findings suggest a correlation of transcriptomic signatures between the mouse CML-NK cells and NK cells from patients resistant to treatment. In addition to the alignment with mouse-derived iNK-CML signature, an unbiased DGE analysis of human NK cells revealed the enrichment of inflammation-associated pathways in group C patients when compared with healthy donors (Figure 5D). We speculate that this transcriptomic signature of an aberrant cytokine activation reflects the inflammation-mediated perturbation in immune cells before TKI treatment and correlates with inferior response to therapy.
Human NK cells display similar sensitivity to the CML microenvironment. (A) Heat map showing the expression of iNK-CML genes in NK cells across healthy donors and 3 CML prognostic groups. Figure created with http://scdbm.ddnetbio.com. (B) iNK-CML gene set module score is significantly enriched in group C patients' NK cells compared with healthy controls. Kruskal-Wallis test with Dunn multiple comparisons test. (C) CISH expression in NK cells across different prognostic groups. Kruskal-Wallis test with Dunn multiple comparisons test. (D) Top pathways enriched in group C NK cells compared with healthy controls identified by gene set enrichment analysis. (E) Target-specific degranulation in NK cells sorted from healthy or PBMCs from newly diagnosed patients with CML. Mann Whitney U test, mean ± SD. (F) The altered expression of CD27 (left) and CD11b (right) in peripheral blood NK cells from patients with CML. Mann Whitney U test, mean ± SD. (G) Target-specific NK cell degranulation in healthy NK cells preexposed to plasma samples of age-matched healthy donors or untreated chronic phase (CP) patients with CML. Median; Kruskal-Wallis test with Dunn multiple comparisons test. (H) K562 cell killing by healthy NK cells preconditioned with healthy plasma (green) or CML plasma (dark red). Mean ± SD; multiple unpaired t test. (I) Target-specific degranulation in CISHKD (shaded) or scrambled-treated NK cells preexposed to healthy or CML CP plasma. Mean ± SD; 2-way ANOVA with Fisher's least significant difference test. (J) Degranulation in etanercept-treated (shaded) or untreated NK cells preexposed to healthy or CML CP plasma. Mean ± SD; 2-way ANOVA with Fisher's least significant difference test. For all experiments, ∗P ≤ .05; ∗∗P ≤ .01; ∗∗∗P ≤ .001; ∗∗∗∗P ≤ .0001; n = 3 to 9 individuals per group. HD, healthy donor; ns, nonsignificant; PBMCs, peripheral blood mononuclear cells.
Human NK cells display similar sensitivity to the CML microenvironment. (A) Heat map showing the expression of iNK-CML genes in NK cells across healthy donors and 3 CML prognostic groups. Figure created with http://scdbm.ddnetbio.com. (B) iNK-CML gene set module score is significantly enriched in group C patients' NK cells compared with healthy controls. Kruskal-Wallis test with Dunn multiple comparisons test. (C) CISH expression in NK cells across different prognostic groups. Kruskal-Wallis test with Dunn multiple comparisons test. (D) Top pathways enriched in group C NK cells compared with healthy controls identified by gene set enrichment analysis. (E) Target-specific degranulation in NK cells sorted from healthy or PBMCs from newly diagnosed patients with CML. Mann Whitney U test, mean ± SD. (F) The altered expression of CD27 (left) and CD11b (right) in peripheral blood NK cells from patients with CML. Mann Whitney U test, mean ± SD. (G) Target-specific NK cell degranulation in healthy NK cells preexposed to plasma samples of age-matched healthy donors or untreated chronic phase (CP) patients with CML. Median; Kruskal-Wallis test with Dunn multiple comparisons test. (H) K562 cell killing by healthy NK cells preconditioned with healthy plasma (green) or CML plasma (dark red). Mean ± SD; multiple unpaired t test. (I) Target-specific degranulation in CISHKD (shaded) or scrambled-treated NK cells preexposed to healthy or CML CP plasma. Mean ± SD; 2-way ANOVA with Fisher's least significant difference test. (J) Degranulation in etanercept-treated (shaded) or untreated NK cells preexposed to healthy or CML CP plasma. Mean ± SD; 2-way ANOVA with Fisher's least significant difference test. For all experiments, ∗P ≤ .05; ∗∗P ≤ .01; ∗∗∗P ≤ .001; ∗∗∗∗P ≤ .0001; n = 3 to 9 individuals per group. HD, healthy donor; ns, nonsignificant; PBMCs, peripheral blood mononuclear cells.
We then took advantage of banked samples from patients with CML to follow-up on the altered CD27/CD11b NK cell phenotype we found in CML mice. These markers have been associated with different maturation stages in human NK cells.74 First, we profiled patients’ NK cells to confirm the CML-NK cell phenotype previously described (Figure 5E; supplemental Figure 5A-B).20 Similar to murine CML, we observed a higher percentage of CD27+ NK cells in patients (Figure 5F). Further work will be needed to investigate the feasibility of these receptors as markers of NK dysfunction.
To test the impact of the CML milieu on human NK cells, we used plasma samples from newly diagnosed patients with CML who subseqently failed to achieve major molecular response (supplemental Table 6). CML plasma samples imposed a suppressive effect on healthy NK cell ex vivo degranulation and cytotoxicity (Figure 5G-H) and induced a slight upregulation of CISH (supplemental Figure 5C). We targeted CISH in healthy donor NK cells with antisense oligomers and exposed CISHKD and scrambled oligo-treated NK cells to CP-CML plasma samples. CISH knockdown potentiated the degranulation capacity of NK cells exposed to CML plasma (Figure 5I).
Finally, we referred to the human scRNAseq data set to identify candidate sources of soluble mediators sensed by NK cells in CML. Using the list of molecules upregulated in murine CML, we compiled a CML-ligand gene set (supplemental Table 7) and calculated the expression scores in group C patients’ marrow myeloid cells, plasmacytoid dendritic cells, and progenitor cells. Among various cell types, classical monocytes displayed the highest CML-ligand score (supplemental Figure 5D-E). We thus performed NicheNet analysis using classical monocytes as sender cells and NK cells as receiver cells to predict signaling circuits establishing iNK-CML signature.75 Although the receptor gene set (supplemental Table 8) score did not differ between healthy and group C patients’ NK cells, the score tended to decrease in NK cells from group A patients with CML who effectively responded to imatinib (supplemental Figure 5F). NicheNet analysis again revealed TNFα, IL-15, and IL-1β as candidates to trigger inflammatory gene expression within group C patients’ NK cells when secreted by classical monocytes (supplemental Figure 5G), aligning with findings in mice. Similarly, we observed a modest restoration of degranulation capacity in CML plasma-exposed healthy NK cells upon TNFα blockade (Figure 5J). Altogether, our findings indicate a cytokine-activated, proinflammatory signature in NK cells during CML with the activation of an NK cell–intrinsic brake system including CISH, resulting in chronic NK cell stimulation and anergy.
Discussion
NK cells became significant in CML due to the robust correlation of NK cell biology with patient response to TKIs and prolonged TFR.20-22,24,25,36 Urgent questions arise about what mechanisms underlie the relaxed NK cell immunosurveillance and how they can be targeted. In this study, we aimed to evaluate the contribution of the CML microenvironment to NK cell dysfunction. We characterized NK cells in chimeric BCR::ABL1+ mice to confirm the feasibility of this model. We found that many metrics including lower NK cell numbers, decreased NKp46 expression, and poor degranulation and IFN-γ production replicate NK cell biology in untreated patients with CML.20-22,32-35 Consistent with these data, a previously published scRNAseq study showed decreased mRNA levels of cytotoxic marker granzyme B in NK cells from newly diagnosed patients compared with individuals treated with dasatinib.76 Furthermore, NK cells from patients with an optimal response to dasatinib had a higher granzyme B content and enhanced degranulation and cytokine production than patients who subsequently failed to achieve major molecular response.76 We demonstrated that NK cells gain inhibitory receptors in CML mice; similarly, immune checkpoints such as T-cell immunoglobulin and mucin domain-containing protein 3 (TIM3), TIGIT, and programmed cell death protein 1 were found overexpressed by NK cells in patients with CML.22,33,34,37 Higher NKG2A mRNA expression by NK cells at diagnosis was predictive of refractory disease with >80% accuracy36; furthermore, this transcript was enriched in individuals who relapsed after TKI cessation compared with those with prolonged TFR.37
Intriguingly, we observed an impairment of NK cell maturation in CML mice, the phenotype associated with treatment-free relapse.20-23 We speculate that the hypomature status of NK cells contributes to inferior NK cell cytotoxicity. All the above suggests that NK cells in our mouse model correlate with high-risk patients with CML, emphasizing the feasibility of this model for studying the mechanisms of immune dysregulation and testing immunotherapies.
scRNAseq revealed cytokine signaling and inflammation-associated pathways in CML-exposed NK cells. We observed that NK cells sense inflammatory signals enriched in the leukemic microenvironment, upregulate genes involved in the cell cycle, cytokine signaling, and negative regulation of cytokine response such as Cish. Cish is induced by cytokines that signal through STAT5 and is known to limit effector responses in cytotoxic cells.46,54,77,78 In CML, Cish upregulation could indicate chronic NK cell stimulation and exhaustion. This proinflammatory immune state may contribute to leukemic progression because of nonspecific NK cell activation and failure to clear TKI-resistant cells. Our data suggest that TNFα is the top candidate affecting NK cells in mice and patients with CML. The effect of TNFα on NK cells in the leukemic microenvironment is unclear. Outside of myeloid malignancies, TNFα has been shown to impose dual effects on NK and other effector lymphocytes, from activation of NK cell cytotoxicity and cytokine production to induction of inhibitory receptor expression such as Tim3 and apoptosis upon prolonged exposure to this cytokine in the tumor microenvironment.68,79-82 Intriguingly, TNFR2, found upregulated by CML-exposed NK cells, was proposed as a novel NK cell checkpoint in gastrointestinal tumors.81 Blocking CML-associated cytokines (IL-6, IL-1β, and TNFα) or corresponding signaling pathways to prevent leukemic cells from feeding off these signaling axes and sensitize resistant cells to TKI has been proposed.83-87 We speculate that this approach may also restrain immune cell exhaustion aiding in the elimination of residual leukemia by cytotoxic immune effector cells. Besides, shielding immune cells from excessive inflammation by genetic engineering could improve the efficacy of adoptive therapy. CISH deletion appears to be 1 such strategy, considering the superior antitumor activity of CISH-knockout NK cells in preclinical studies.46,54-56,78
In conclusion, our study highlights the susceptibility of NK cells to the inflammatory environment orchestrated by CML, revealing new paths for therapeutic intervention. By uncovering the interplay between inflammation and NK cell dysfunction, we lay the groundwork for developing immunotherapies that could disrupt the immune evasion cycle.
Acknowledgments
The authors thank Christopher Klug for reviewing the original draft of the manuscript; the University of Alabama at Birmingham Flow Cytometry and Single Cell Core Facility, especially Vidya Sagar Hanumanthu and Shanrun Liu, for their assistance; and the patients and University of Alabama at Birmingham Hospital personnel involved in this study.
R.S.W. received grants from the National Institutes of Health (R01HL150078 and 1PO1HL131477) and the Mark Foundation Endeavor award.
Authorship
Contribution: V. Kuznetsova and R.S.W. conceptualized the study; V. Kuznetsova, V. Krishnan, A.C., X.R., R.S.W., and R.B. were responsible for the study methodology; V. Kuznetsova, V. Krishnan, and X.R. were responsible for formal analysis; V. Kuznetsova, V. Krishnan, A.C., X.R., S.B.P., A.N.C., P.G., J.P.K., F.L., and A.M.F. performed study investigation; S.B.P., T.D.R., R.B., S.P., and R.S.W. provided resources; R.S.W. was responsible for funding acquisition and project administration; R.S.W., S.T.O., and L.L.F.-P. supervised the study; and V. Kuznetsova, A.N.C., R.S.W., V. Krishnan, and R.B. were responsible for reviewing and editing the manuscript.
Conflict-of-interest disclosure: The authors declare no competing financial interests.
Correspondence: Robert S. Welner, Department of Medicine, The University of Alabama at Birmingham, 1824 6th Ave S, Wallace Tumor Institute 420C, Birmingham, AL 35233; email: rwelner@uab.edu.
References
Author notes
RNA sequencing data have been deposited in the Gene Expression Omnibus database (accession number GSE283212).
The human single-cell RNA sequencing data from Krishnan et al36 can be accessed at http://scdbm.ddnetbio.com. Tabulated data are provided in supplemental Tables 1-8. All other data needed to support the paper's conclusions are present in the paper or the supplemental Materials.
The full-text version of this article contains a data supplement.










