Key Points
Chronic inflammation promotes CLL by activating NF-κB, PI3Kδ, and MAPK via BCR and CD40, enhancing leukemic cell survival.
Research with in vivo and patient-derived xenograft models, including Eμ-TCL1/S100A9–/– mice, supports S100A9 targeting as a CLL therapy.
Visual Abstract
Chronic lymphocytic leukemia (CLL) presents challenges in treatment despite advancements in targeted therapies, often facing resistance or relapse. Chronic inflammation plays a significant role in CLL biology, with heightened inflammatory responses and immune dysfunction. Elevated levels of inflammatory cytokines support this notion. Activating signaling pathways such as NF-κB, Phosphoinositide 3-kinase delta (PI3Kδ), and MAPK via B-cell receptors and CD40 confers advantages to leukemic lymphocytes. Our research focuses on the proinflammatory protein S100A9 in CLL progression. We previously described that patients with CLL release exosomes containing S100A9 during disease progression, correlating with NF-κB activation. S100A9, known for its role in autoimmune diseases and cancers, modulates the antitumor immune response by influencing myeloid-derived suppressor cells. Receptors for S100A9 include Toll-like receptor 4, receptor for advanced glycation end products, and extracellular matrix metalloproteinase inducer (EMMPRIN). We identified a novel molecular mechanism involving the S100A9-EMMPRIN interaction in CLL using primary cells and an in vivo CLL mouse model (Eμ-TCL1). Additionally, we developed an Eμ-TCL1/S100A9–/– mouse model and explored pharmacological targeting of S100A9 in a patient-derived xenograft model, highlighting S100A9 as a promising therapeutic target in CLL with potential clinical applications.
Introduction
Chronic lymphocytic leukemia (CLL) is characterized by the accumulation of mature CD19+CD5+ B lymphocytes in the peripheral blood (PB), bone marrow, and secondary lymphoid tissues.1 Although new targeted therapies have led to favorable responses in many patients,2 treatment resistance and toxicity remain significant challenges.2 Understanding disease progression mechanisms is therefore critical for developing improved therapies. Chronic inflammation plays a key role in CLL, in which excessive activation of inflammatory responses to self-antigens coexists with impaired immune clearance. Elevated inflammatory cytokines are commonly found in the plasma of patients with CLL.3-5 Moreover, B-cell receptor and CD40 stimulation enhances NF-κB,6,7 Phosphoinositide 3-kinase-delta (PI3Kδ),8 and MAPK9 signaling, promoting leukemic cell survival and proliferation. Our group previously described that exosomes containing the proinflammatory protein S100A9 are released by B cells from patients with CLL exclusively during disease progression.10 S100A9 is a damage-associated molecular pattern that promotes the inflammatory response in autoimmune diseases and acts as a potent mediator of inflammation in cancer.11 S100A9 also reduces the antitumor immune response by recruiting and regulating myeloid-derived suppressor cells (MDSCs).12,13 Several S100A9 receptors have been described, including Toll-like receptor 4 (TLR4), receptor for advanced glycation end products (RAGE), and extracellular matrix metalloproteinase inducer (EMMPRIN).14
S100A9 expression is elevated in several solid tumors and is linked to cancer progression, invasion, and metastasis.11,15-17 In hematologic malignancies, it promotes MDSC accumulation and contributes to myelodysplastic syndromes.18 S100A9 is also highly expressed in acute myeloid leukemia and is associated with resistance to the b-cell-leukemia-lymphoma-2 (BCL-2) inhibitor venetoclax.19,20 Similarly, in multiple myeloma (MM), S100A9 promotes disease progression by inducing TNF Superfamily Member 13b (TNFSF13B)21 and expanding megakaryocytes.22 These findings support S100A9 as a therapeutic target in cancer. Quinoline-3-carboxamides such as tasquinimod (TasQ) and paquinimod (PaQ) block S100A9-receptor interactions, thereby preventing the activation of inflammatory signaling.23 TasQ significantly reduced tumor burden and extended survival in MM-bearing mice.24 It is currently being evaluated in 2 phase 3 trials for castration-resistant prostate cancer (www.ClinicalTrials.gov identifiers: NCT01234311 and NCT02057666) and a phase 1 trial for MM (www.ClinicalTrials.gov identifier: NCT04405167). In this study, we provide evidence for the role of the proinflammatory protein S100A9 in CLL progression using primary CLL cells and Eμ-TCL1 mice. We propose a molecular mechanism involving the S100A9-EMMPRIN interaction. Additionally, we developed a novel Eμ-TCL1/S100A9–/– mouse model and evaluated the pharmacological targeting of S100A9 in a patient-derived xenograft (PDX) model of CLL for the first time, to our knowledge. Overall, this work validates S100A9 as a potential therapeutic target in this leukemia.
Methods
Samples from patients with CLL
Peripheral blood mononuclear cells (PBMCs) from patients with CLL were collected based on International Workshop on CLL criteria. Patients were classified into 2 groups: the indolent group, characterized by Binet stage A, lymphocyte doubling time >1 year, no treatment required after 5 years, and negative activation-induced cytidine deaminase or lipoprotein lipase messenger RNA (mRNA) in PB; and the progressive group, which includes Binet stage B/C, lymphocyte doubling time <6 months, treatment required within 5 years or CLL-associated death, and activation-induced cytidine deaminase or lipoprotein lipase positive mRNA in PB. Clinical details are provided in Table 1. The study was approved by ethical boards (Hospital Maciel, Centro de Asistencia del Sindicato Médico del Uruguay (CASMU), Institut Pasteur, and Moffitt Cancer Center), and all participants provided written informed consent in accordance with the Declaration of Helsinki.
In vitro stimulation of primary CLL cells
PBMCs from patients with CLL were incubated with recombinant human S100A9 (rhS100A9) or in-house rhS100A9 (supplemental Methods) for 72 hours in RPMI 1640 medium with 10% heat-inactivated fetal bovine serum and antibiotics at 37°C, 95% humidity, and 5% CO2. Flow cytometry (FC) was used to assess the antiapoptotic proteins myeloid cell leukemia-1 and BCL-2 (after 48 hours) and phosphorylation of AKT1(Ser473/Thr308), IKK(Ser176/180), and JNK(Thr183/185) (after 72 hours). For inhibitor experiments, TasQ or PaQ (10 μM) and α-EMMPRIN antibody (10 μg/mL) were added. EMMPRIN expression was evaluated after activation with CpG oligodeoxynucleotide (CpG-ODN) (2 μM), interleukin-15 (IL-15; 15 ng/mL), and anti–immunoglobulin M (anti-IgM; 20 μg/mL) for 48 hours or CD40L (1 μg/mL) plus IL-4 (5 ng/mL) for 6 days. Unstimulated cells served as controls.
FC
Immunophenotyping analysis was performed by multiparametric FC. Cells were first stained with a Live/Dead fixable dye in phosphate-buffered saline. Subsequently, surface staining was performed with the corresponding antibodies in fluorescence-activated cell sorter buffer. Cells were fixed and permeabilized after surface staining using the Cyto-Fast/Perm kit when intracellular protein detection was needed. A complete list of antibodies used is provided in supplemental Table 1. All markers were gated according to fluorescence minus one or isotype controls. The acquisition was performed on a BD FACSymphony or an Attune NxT flow cytometer, and data were analyzed with FlowJo software, version 10.8.1.
Multiplex cytokine assay
PBMCs from patients with CLL were stimulated in vitro with 10 μg/mL of rhS100A9 for 24 hours. Then, the supernatant was used for the Bio-Plex Pro Human Immunotherapy panel. Data were acquired using xMAP Intelliflex equipment and analyzed using the ProcartaPlex analysis application.
mRNA expression analysis
RNA extraction was performed from CLL PBMCs using Trizol. Complementary DNA synthesis was done using Moloney Murine Leukemia Virus (M-MLV) reverse transcriptase (Invitrogen) with the ribonuclease inhibitor RNasin. Quantitative polymerase chain reaction (qPCR) amplification was performed using SYBR Green, with glyceraldehyde-3-phosphate dehydrogenase (GAPDH) serving as endogenous control.27 Supplemental Table 2 provides EMMPRIN, JUN, FOS, and GAPDH primers. All qPCR reactions were run on the QuantStudio3 Real-time PCR system.
EMMPRIN expression analysis
CLL PBMCs were lysed with Radioimmunoprecipitation Assay buffer (RIPA) buffer, and protein concentration was measured using the bicinchoninic acid method. Equal amounts of protein were separated on a 10% sodium dodecyl sulfate–polyacrylamide gel electrophoresis, transferred to nitrocellulose membranes, and blocked with 5% nonfat milk in phosphate-buffered saline–Tween 20 at 37°C for 1 hour. Membranes were incubated overnight at 4°C with horseradish peroxidase–conjugated anti-EMMPRIN antibody. Protein bands were detected via enhanced chemiluminescence and captured with Image Quant 800. Band density was normalized to GAPDH, and fluorescence intensity was quantified using ImageJ.
S100A9-deficient CLL murine model
Eμ-TCL1 and S100A9-deficient (S100A9–/–) mice were crossed to generate a new Eμ-TCL1/S100A9–/– double transgenic mouse model. This novel mouse colony was homozygous for the T-cell leukemia 1 (Tcl1) and S100A9 genes. Splenocytes from pooled 3-5 Eμ-TCL1 or Eμ-TCL1/S100A9–/– mice aged between 10-12 months were obtained for the accelerated murine model. B chronic lymphocytic leukemia (B-CLL) cells (CD19+CD5+) were isolated by a 2-step magnetic cell separation and adoptively transferred via the tail vein injection (TVI) into 8- to 10-week-old NOD/SCID/IL2rγnull (NSG) mice at 5 × 106 B-CLL cells per mouse. The CD19+CD5+B220low B lymphocytes were assessed weekly in PB using FC.
Adoptive transfer model of CLL
A total of 10 × 106 splenocytes from aged Eμ-TCL1 mice were transferred via TVI into wild-type (WT) C57BL/6 mice (aged 6-8 weeks). CD19+CD5+B220low B lymphocytes were monitored weekly in PB by FC. Treatments began once leukemic cells reached ≥30% of total CD45+ leukocytes in PB. After treatment, mice were either observed for survival or euthanized to assess spleen infiltration. Survival analyses were conducted until end point criteria were met. Mice were housed under pathogen-free conditions and handled per Animal Experiment Guidelines.
In vivo treatments
For all in vivo treatments with PaQ (TargetMol, Wellesley Hills, MA) or TasQ (TargetMol), the inhibitors were resuspended at 25 mg/kg in distilled water containing 2% hydroxypropyl-β-cyclodextrin and administered per orally ad libitum for 3 to 4 weeks.
PDX model of CLL
Xenogeneic transplantation was performed as described previously.28 T cells were isolated from cryopreserved PBMCs from patients with CLL using anti-CD3 magnetic microbeads and cultured (1 × 106 CD3+ cells per mL) for 8 days with CD3/CD28 activators and IL-2. On day 8, activated CD3+ cells were mixed with thawed CLL PBMCs (1:40 ratio), and 20 × 106 cells were injected via TVI into NSG mice. Engraftment was confirmed in PB by FC after 8 days. Mice were randomly assigned to treatment groups based on human CD45+ PB levels, and TasQ or vehicle was administered in drinking water for 3 weeks.
NanoString analysis
Fluorescence-activated cell sorting (BD FACSAria II) was used to isolate CD19+ cells from NSG mice adoptively transferred with Eμ-TCL1 or Eμ-TCL1/S100A9–/– B-CLL cells, as well as from the accelerated murine CLL model treated with PaQ or vehicle. Three mice per group were included in the analysis. Post–cell sorting purity was >98% in all samples. RNA extraction was performed using RNeasy Mini Kit (Qiagen) with on-column DNase digestion. Extracted RNA was processed using the nCounter Mouse PanCancer Immune Profiling panel. Raw data were analyzed using the Rosalind bioinformatics platform. Differentially expressed genes were defined as a false discovery rate <0.05 and a fold change >1.5 for upregulated genes and less than –1.5 for downregulated genes.
Statistical analysis
Statistical analyses were performed using GraphPad software version 10.1.2 and presented as mean ± standard deviation or standard error of the mean. All in vitro studies were performed with at least 3 technical and 3 biological replicates. A paired or unpaired 2-tailed Student t test was applied for 2-group comparisons. An ordinary 2- or 1-way analysis of variance test was performed for multiple-group analysis, followed by the Šídák multiple comparisons test. The log-rank (Mantel-Cox) test was used for survival comparison in human and mouse experiments. In all cases, P value <.05 was considered statistically significant.
We have both Institutional Animal Care and Use Committee (IACUC) and institution review board approvals from our institution.
Results
S100A9 promotes the activation of proinflammatory pathways in primary B-CLL cells in patients with progressive disease
We previously reported that exosomes isolated from the plasma of patients with CLL with progressive disease activate the NF-κB pathway in primary CLL cells.10 These exosomes contained high levels of the proinflammatory protein S100A9 and other proteins.10 To confirm that S100A9 activates NF-κB and to explore other signaling pathways, we cultured PBMCs from patients with CLL with rhS100A9 for 72 hours. Subsequently, we evaluated the median fluorescence intensity of phosphorylated--IKKser176/180, phosphorylated-AKTser473, phosphorylated-AKTthr308, and phosphorylated-JNKthr182/185 by FC. Our data show that S100A9 promotes the activation of the NF-κB pathway (Figure 1A) and increases phosphorylation of the AKT kinase (Figure 1B) and JNK (Figure 1C) in B-CLL cells from patients with progressive disease. Conversely, no significant changes in the phosphorylation pattern of these proteins were observed in B-CLL cells from indolent CLL cases (Figure 1A-C). Because JUN and FOS, 2 transcription factors belonging to the activator protein-1 family, are tightly regulated by NF-κB and MAPK signaling cascades,29 we evaluated whether S100A9 modulates the expression of these transcription factors. Our data from qPCR analysis show an increased expression of both in CLL PBMCs after stimulation with rhS100A9 (Figure 1D).
S100A9 promotes the activation of proinflammatory pathways in primary B-CLL cells from patients with progressive disease. CLL PBMCs were incubated with and without rhS100A9 for 72 hours, and several parameters were assessed. (A-C) Phosphorylation levels of AKT1 (Ser473 and Thr308), IKK (Ser176/180), and JNK (Thr183/185) were measured in CD19+CD5+ cells by FC. (D) JUN and FOS mRNA expression was assessed by qPCR. (E) Expression of the antiapoptotic proteins MCL-1 and BCL-2 in CD19+CD5+ was also evaluated by FC. (F) A multiplex cytokine assay was performed in PBMCs from patients with CLL after S100A9 in vitro stimulation for 24 hours. ∗∗∗∗P < .0001; ∗∗∗P < .001; ∗∗P < .005; ∗P < .05 (paired t test). Ctrl, Control of unstimulated cells; MCL-1, myeloid cell leukemia-1; MFI, median fluorescence intensity; ns, not significant.
S100A9 promotes the activation of proinflammatory pathways in primary B-CLL cells from patients with progressive disease. CLL PBMCs were incubated with and without rhS100A9 for 72 hours, and several parameters were assessed. (A-C) Phosphorylation levels of AKT1 (Ser473 and Thr308), IKK (Ser176/180), and JNK (Thr183/185) were measured in CD19+CD5+ cells by FC. (D) JUN and FOS mRNA expression was assessed by qPCR. (E) Expression of the antiapoptotic proteins MCL-1 and BCL-2 in CD19+CD5+ was also evaluated by FC. (F) A multiplex cytokine assay was performed in PBMCs from patients with CLL after S100A9 in vitro stimulation for 24 hours. ∗∗∗∗P < .0001; ∗∗∗P < .001; ∗∗P < .005; ∗P < .05 (paired t test). Ctrl, Control of unstimulated cells; MCL-1, myeloid cell leukemia-1; MFI, median fluorescence intensity; ns, not significant.
Several studies have shown that activation of the PI3K and NF-κB signaling pathways is pivotal in B-CLL cell survival.30,31 Interestingly, our results indicate that expression of the antiapoptotic proteins BCL-2 and myeloid cell leukemia-1 (MCL-1) is increased in B-CLL cells after exposure to rhS100A9 in vitro (Figure 1E), suggesting that this could be a mechanism by which S100A9 participates in B-CLL cell survival. Additionally, higher concentrations of proinflammatory chemokines and cytokines such as CCL3, CCL4, IL-6, IL-8, and IL-10 were found in the supernatant of PBMCs from patients with CLL upon S100A9 stimulation (Figure 1F). Even though it has been demonstrated that S100A9 can activate the NF-κB, PI3K/AKT, and MAPK/JNK signaling pathways in inflammatory diseases,32 our results show, to our knowledge, for the first time that S100A9 promotes the phosphorylation of these signaling pathways and the release of proinflammatory cytokines in patients with CLL.
EMMPRIN blocking prevents S100A9-mediated activation of proinflammatory pathways
Subsequently, our goal was to assess the expression of the 3 main S100A9 receptors, TLR4, RAGE, and EMMPRIN, in primary B-CLL cells. Consistent with prior studies,33,34 TLR4 expression was low in our cohort of patients with CLL, with no significant difference compared to age-matched healthy donors (Figure 2A). In contrast, RAGE and EMMPRIN expression was observed in B-CLL cells compared to B cells from healthy donors (Figure 2B-C).
EMMPRIN blocking prevents S100A9-mediated activation of proinflammatory pathways. (A-C) Expression levels of S100A9 receptors TLR4, RAGE, and EMMPRIN were compared between B cells from HDs and CD19+CD5+ cells from thawed PBMCs using FC. (D-G) CLL PBMCs were stimulated with rhS100A9 and treated with S100A9 inhibitors (TasQ [10 μM] or PaQ [10 μM]) or EMMPRIN-blocking antibody [10 μg/mL] for 72 hours. Phospho-AKT1(Ser473 and Thr308), phospo-IKK(Ser176/180), and phospo-JNK(Thr183/185) were assessed in CD19+CD5+ cells by FC. Cells without rhS100A9 stimulation were used as control. ∗∗∗∗P < .0001; ∗∗∗P < .001; ∗∗P < .005; ∗P < .05 (panels A-C, unpaired t test; panels D-G, 1-way analysis of variance). Ctrl, Control of unstimulated cells; HD, healthy donor; MFI, median fluorescence intensity; ns, not significant.
EMMPRIN blocking prevents S100A9-mediated activation of proinflammatory pathways. (A-C) Expression levels of S100A9 receptors TLR4, RAGE, and EMMPRIN were compared between B cells from HDs and CD19+CD5+ cells from thawed PBMCs using FC. (D-G) CLL PBMCs were stimulated with rhS100A9 and treated with S100A9 inhibitors (TasQ [10 μM] or PaQ [10 μM]) or EMMPRIN-blocking antibody [10 μg/mL] for 72 hours. Phospho-AKT1(Ser473 and Thr308), phospo-IKK(Ser176/180), and phospo-JNK(Thr183/185) were assessed in CD19+CD5+ cells by FC. Cells without rhS100A9 stimulation were used as control. ∗∗∗∗P < .0001; ∗∗∗P < .001; ∗∗P < .005; ∗P < .05 (panels A-C, unpaired t test; panels D-G, 1-way analysis of variance). Ctrl, Control of unstimulated cells; HD, healthy donor; MFI, median fluorescence intensity; ns, not significant.
RAGE primarily binds the S100A8/S100A9 heterodimer among other S100 proteins,14 whereas EMMPRIN exhibits a higher affinity for S100A9.35 Based on this information and our previously published findings showing that the S100A9 homodimer is present in exosomes from the plasma of patients with CLL with progressive disease,10 we decided to evaluate whether blocking EMMPRIN could prevent S100A9-mediated activation of the NF-κB, PI3K/AKT, and MAPK/JNK signaling pathways in CLL. Thus, PBMCs from patients with CLL were stimulated in vitro with rhS100A9 in the presence or absence of an anti–EMMPRIN-blocking antibody. Our results demonstrate that IKK, AKT, and JNK phosphorylation levels return to basal levels when anti-EMMPRIN is added to the culture (Figure 2D-G). Similar results are obtained when the S100A9 inhibitors TasQ or PaQ are used (Figure 2D-G). These findings suggest that EMMPRIN plays a critical role in CLL's S100A9-mediated activation of proinflammatory pathways.
HG-EMMPRIN is upregulated in patients with progressive CLL
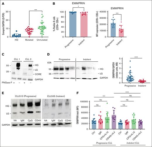
Because S100A9-mediated activation of signaling pathways is exclusively observed in patients with progressive CLL, we decided to explore whether EMMPRIN expression differs in patients with CLL with different clinical profiles. Analysis of EMMPRIN mRNA expression by qPCR revealed a higher EMMPRIN pattern in PBMCs from patients with unmutated (UM) immunoglobulin heavy chain variable region (IGHV) gene than in PBMCs from mutated (M) patients (Figure 3A). In addition, FC data showed that EMMPRIN expression was higher in B-CLL cells from progressive CLL cases than in indolent CLL (Figure 3B).
HG-EMMPRIN is upregulated in patients with progressive CLL. (A) EMMPRIN mRNA expression levels were quantified by qPCR in HDs and M-IGHV and UM-IGHV patients with CLL. (B) EMMPRIN protein levels in B-CLL cells of progressive and indolent patients were assessed by FC. Relative expression of percent positive cells and MFI analysis demonstrated higher levels of EMMPRIN in B-CLL cells of progressive patients than indolent patients. (C) CLL PBMC protein lysates were treated with PNGase F, and EMMPRIN expression was analyzed by western blot. GAPDH detection (bottom) was performed as loading control. The HG and LG forms are visible in untreated samples. The protein core is exposed after PNGase F treatment, confirming N-type glycosylation. (D) Representative blot of EMMPRIN in patients with progressive and indolent CLL, and relative protein expression was normalized to GAPDH. (E) Representative western blot of EMMPRIN expression in 1 patient with progressive CLL and 1 with indolent CLL after PBMC stimulation with IgM, CPG+IL15, and CD40L+IL4. (F) FC analysis of EMMPRIN expression upon stimulation with IgM, CPG+IL-15, and CD40L+IL-4 (n = 10 per group). ∗∗∗∗P < .0001; ∗∗∗P < .001; ∗∗P < .005; ∗P < .05 panels A-E, unpaired t test; panel G, t test. Ctrl, control of unstimulated cells; LG, low glycosylated; MFI, median fluorescence intensity; NA, not activated; ns, not significant; PNGase F, peptide N-glycosidase F; WB, western blot.
HG-EMMPRIN is upregulated in patients with progressive CLL. (A) EMMPRIN mRNA expression levels were quantified by qPCR in HDs and M-IGHV and UM-IGHV patients with CLL. (B) EMMPRIN protein levels in B-CLL cells of progressive and indolent patients were assessed by FC. Relative expression of percent positive cells and MFI analysis demonstrated higher levels of EMMPRIN in B-CLL cells of progressive patients than indolent patients. (C) CLL PBMC protein lysates were treated with PNGase F, and EMMPRIN expression was analyzed by western blot. GAPDH detection (bottom) was performed as loading control. The HG and LG forms are visible in untreated samples. The protein core is exposed after PNGase F treatment, confirming N-type glycosylation. (D) Representative blot of EMMPRIN in patients with progressive and indolent CLL, and relative protein expression was normalized to GAPDH. (E) Representative western blot of EMMPRIN expression in 1 patient with progressive CLL and 1 with indolent CLL after PBMC stimulation with IgM, CPG+IL15, and CD40L+IL4. (F) FC analysis of EMMPRIN expression upon stimulation with IgM, CPG+IL-15, and CD40L+IL-4 (n = 10 per group). ∗∗∗∗P < .0001; ∗∗∗P < .001; ∗∗P < .005; ∗P < .05 panels A-E, unpaired t test; panel G, t test. Ctrl, control of unstimulated cells; LG, low glycosylated; MFI, median fluorescence intensity; NA, not activated; ns, not significant; PNGase F, peptide N-glycosidase F; WB, western blot.
Because the high-glycosylated (HG) form of EMMPRIN (HG-EMMPRIN) has been associated with worse prognosis in several neoplasms,36 we aimed to evaluate the glycosylation pattern of this receptor in patients with CLL by western blot. We predominantly found a protein band between 40 and 60 kDa, which, by size, would correspond to HG-EMMPRIN (Figure 3C). We treated protein lysates from patients with CLL with peptide N-glycosidase F to confirm the composition of this glycosylation. Our results show that peptide N-glycosidase F effectively hydrolyzes EMMPRIN glycopeptides in patients with CLL, confirming that the HG-EMMPRIN pattern predominant in CLL mainly comprises complex-type, N-linked glycans (Figure 3C). Additionally, a higher proportion of this glycosylated form was found in progressive CLL cases than the indolent group (Figure 3D). Because glycosylation is a posttranscriptional process tightly modulated by the tumor microenvironment (TME), we stimulated PBMCs from patients with CLL with CD40L+IL-4, CpG-ODN+IL-15, or anti-IgM. Our results show that CD40L+IL-4 increases EMMPRIN expression in the progressive group compared with the indolent counterpart, whereas no changes were found after stimulation with anti-IgM or CpG-ODN+IL-15 (Figure 3E-F).
Genetic silencing of S100A9 in murine B-CLL cells delays disease progression
To further assess the biological role of S100A9 in CLL, we used the Eμ-TCL1 transgenic mice. This murine model develops a CLL-like phenotype characterized by high white blood count and splenomegaly at age 10 to 13 months.37 We observed higher expression levels of S100A9 (Figure 4A) and its receptors, EMMPRIN, RAGE, and TLR4 (Figure 4B), in B-CLL cells from Eμ-TCL1 mice than in B cells from age-matched WT mice (Figure 4A-B). Subsequently, Eμ-TCL1 mice were crossed with S100A9–/– mice. The Eμ-TCL1/S100A9–/– colony exhibited no structural abnormalities and developed a CLL-like phenotype as they aged. However, B-CLL infiltration in the spleen of the 10-month-old mice was significantly lower in the Eμ-TCL1/S100A9–/– group than Eμ-TCL1 mice (Figure 4C). Similarly, longer overall survival was observed in Eμ-TCL1/S100A9–/– mice (Figure 4D).
Genetic silencing of S100A9 in murine B-CLL cells delays disease progression. (A-B) Splenocytes from 10- to 12-month-old Eμ-TCL1 or C57BL6 mice were used to evaluate S100-A9, EMMPRIN, RAGE, and TLR4 expression in CD19+CD5+ leukemic lymphocytes and CD19+CD5– normal murine B cells. (C) We created a novel Eμ-TCL1/S100A9–/– mouse model, and leukemic infiltration of CD19+CD5+ cells in the spleen of 10-month-old mice was compared between Eμ-TCL1 and the Eμ-TCL1/S100A9–/– mice. (D) Aged Eμ-TCL1/S100A9–/– mice show longer survival than the aged Eμ-TCL1 mouse model. (E-K) CD19+/CD5+ B cells isolated from Eμ-TCL1 or Eμ-TCL1/S100A9–/– mice were transferred via TVI into NSG mice. (E-F) The tumor burden in PB was assessed weekly; the percentage of CD19+CD5+ cells and the absolute count of B-CLL cells were measured by FC. (G) Spleen size from both groups after 5 weeks of adoptive transfer. (H) Malignant B-cell infiltration in the spleen and bone marrow at week 5 after adoptive transfer. (I) Longer survival was observed in the Eμ-TCL1/S100A9–/– group (n = 4) compared to the Eμ-TCL1 recipient mice (n = 5). (J) B cells were isolated from NSG mice after 5 weeks of adoptive transfer (AT), and then the mRNA was used for NanoString analysis. Volcano plot showing upregulated (red) and downregulated (blue) genes in S100A9–/– B cells vs B cells from NSG adoptive transfer Eμ-TCL1 mice. (K) Downregulated genes in S100A9–/– B cells relative to B cells from NSG adoptive transfer Eμ-TCL1 mice, belonging to the TNF-α signaling via NF-κB from the MSigDB Hallmark genes. ∗∗∗∗P < .0001; ∗∗∗P < .001; ∗∗P < .005; ∗P < .05. MSigDB, Molecular Signatures Database; ns, not significant; TNF-α, tumor necrosis factor α.
Genetic silencing of S100A9 in murine B-CLL cells delays disease progression. (A-B) Splenocytes from 10- to 12-month-old Eμ-TCL1 or C57BL6 mice were used to evaluate S100-A9, EMMPRIN, RAGE, and TLR4 expression in CD19+CD5+ leukemic lymphocytes and CD19+CD5– normal murine B cells. (C) We created a novel Eμ-TCL1/S100A9–/– mouse model, and leukemic infiltration of CD19+CD5+ cells in the spleen of 10-month-old mice was compared between Eμ-TCL1 and the Eμ-TCL1/S100A9–/– mice. (D) Aged Eμ-TCL1/S100A9–/– mice show longer survival than the aged Eμ-TCL1 mouse model. (E-K) CD19+/CD5+ B cells isolated from Eμ-TCL1 or Eμ-TCL1/S100A9–/– mice were transferred via TVI into NSG mice. (E-F) The tumor burden in PB was assessed weekly; the percentage of CD19+CD5+ cells and the absolute count of B-CLL cells were measured by FC. (G) Spleen size from both groups after 5 weeks of adoptive transfer. (H) Malignant B-cell infiltration in the spleen and bone marrow at week 5 after adoptive transfer. (I) Longer survival was observed in the Eμ-TCL1/S100A9–/– group (n = 4) compared to the Eμ-TCL1 recipient mice (n = 5). (J) B cells were isolated from NSG mice after 5 weeks of adoptive transfer (AT), and then the mRNA was used for NanoString analysis. Volcano plot showing upregulated (red) and downregulated (blue) genes in S100A9–/– B cells vs B cells from NSG adoptive transfer Eμ-TCL1 mice. (K) Downregulated genes in S100A9–/– B cells relative to B cells from NSG adoptive transfer Eμ-TCL1 mice, belonging to the TNF-α signaling via NF-κB from the MSigDB Hallmark genes. ∗∗∗∗P < .0001; ∗∗∗P < .001; ∗∗P < .005; ∗P < .05. MSigDB, Molecular Signatures Database; ns, not significant; TNF-α, tumor necrosis factor α.
Given that the Eμ-TCL1/S100A9–/– mouse model is a global knockout, with S100A9 ablated in all murine cells, we decided to confirm that the observed prolonged survival was dependent on the effect of S100A9 on the leukemic lymphocytes. CD19+CD5+ cells from age-matched Eμ-TCL1 or Eμ-TCL1/S100A9–/– mice were adoptively transferred into NSG mice. Our results show that B-CLL cells from Eμ-TCL1 mice were detected earlier in the PB of recipient mice than S100A9-deficient B-CLL cells (Figure 4E-F). In addition, spleen size was reduced in mice that received S100A9–/– B-CLL cells (Figure 4G), and the total number of leukemic cells in the spleen and bone marrow was lower in the Eμ-TCL1/S100A9–/– cohort than in the Eμ-TCL1 group (Figure 4H). Increased overall survival was also achieved in NSG mice bearing S100A9–/– B-CLL cells compared with NSG mice that received B-CLL cells from Eμ-TCL1 mice (Figure 4I).
Next, we compared gene expression between murine S100A9–/– B cells and B cells from Eμ-TCL1 mice using the NanoString Mouse PanCancer Immune Profiling panel. We found that Mapk8, Jun, and Fos, 3 critical genes involved in the JNK/MAPK pathway, were downregulated in S100A9-deficient B cells (Figure 4J). Additionally, 13 genes from the tumor necrosis factor α signaling via NF-κB (Figure 4K) and 17 gene members of the interferon gamma response pathway (supplemental Figure 1A) were downregulated in S100A9-deficient B cells, according to the Molecular Signatures Database hallmark gene set collection. These results align with the data found in primary CLL cells, supporting the role of S100A9 in promoting activation of the NF-κB and MAPK signaling cascades.
Pharmacological inhibition of S100A9 prolongs survival in adoptive transfer Eμ-TCL1 mice
To evaluate the potential of S100A9 as a therapeutic target in CLL, we tested the S100A9 inhibitors PaQ and TasQ in the Eμ-TCL1 mouse model. To perform this experiment, splenocytes from aged Eμ-TCL1 mice were injected into young WT mice to establish CLL disease. Similar to S100A9-deficient B-CLL cells, PaQ- and TasQ-treated groups displayed a lower PB tumor burden than the vehicle-treated group (Figure 5A). Splenomegaly (Figure 5B-C) and leukemic infiltration in the spleen (Figure 5D) were also decreased in mice that received TasQ or PaQ after 4 weeks of treatment, and prolonged overall survival was observed in the PaQ and TasQ cohorts compared with the vehicle-treated group (Figure 5E).
Pharmacological inhibition of S100A9 prolongs survival in adoptive transfer Eμ-TCL1 mice. Splenocytes from Eμ-TCL1 mice were transferred via TVI into C57BL/6 mice, and PaQ and TasQ were administered at 25 mg/kg in drinking water for 4 weeks. (A) Tumor burden assessment in the PB using FC. (B) Representative picture of the 3 mice groups after 4 weeks of treatment. (C-D) Spleen weight and infiltration after 4 weeks of treatment. (E) Mice treated with PaQ or TasQ show longer survival than the control group. (F) Volcano plot showing differential gene expression in B cells from PaQ vs vehicle using NanoString PanCancer Immune Profiling panel. (G) Downregulated genes in PaQ-treated B cells relative to B cells from vehicle-recipient mice, belonging to the TNF-α signaling via NF-κB from the MSigDB Hallmark genes. ∗∗∗∗P < .0001; ∗∗∗P < .001; ∗∗P < .005; ∗P < .05. ns, not significant.
Pharmacological inhibition of S100A9 prolongs survival in adoptive transfer Eμ-TCL1 mice. Splenocytes from Eμ-TCL1 mice were transferred via TVI into C57BL/6 mice, and PaQ and TasQ were administered at 25 mg/kg in drinking water for 4 weeks. (A) Tumor burden assessment in the PB using FC. (B) Representative picture of the 3 mice groups after 4 weeks of treatment. (C-D) Spleen weight and infiltration after 4 weeks of treatment. (E) Mice treated with PaQ or TasQ show longer survival than the control group. (F) Volcano plot showing differential gene expression in B cells from PaQ vs vehicle using NanoString PanCancer Immune Profiling panel. (G) Downregulated genes in PaQ-treated B cells relative to B cells from vehicle-recipient mice, belonging to the TNF-α signaling via NF-κB from the MSigDB Hallmark genes. ∗∗∗∗P < .0001; ∗∗∗P < .001; ∗∗P < .005; ∗P < .05. ns, not significant.
Gene expression in B cells from PaQ- and vehicle-treated groups was evaluated using the NanoString Mouse PanCancer Immune Profiling panel. Similar to S100A9–/– B cells, pharmacological targeting of S100A9 decreased several genes belonging to the tumor necrosis factor α signaling pathway via NF-κB (Figure 5F-G) and interferon gamma response (supplemental Figure 1B), including genes coding for Jun and Fos transcription factors. As shown in Figure 1, stimulation of PBMCs with rhS100A9 promotes the release of cytokines and chemokines relevant to CLL pathogenesis. Interestingly, in vivo treatment with PaQ decreased the expression of Ccl3, Ccl4, and IL-10 in murine B cells from AT Eμ-TCL1 mice (Figure 5F). These data suggest that pharmacological inhibition of S100A9 resulted in a therapeutic benefit in our murine CLL model and shifted B cells to a less inflammatory phenotype.
TasQ eliminates B-CLL cells in a PDX model
Because the PBMC + activated T-cell xenograft model (PDX) of CLL has been shown to be a valuable technique for testing treatments in a preclinical setting,28,38 we decided to use this xenograft model to evaluate the therapeutic activity of TasQ against primary human CLL cells from both IGHV-M and IGHV-UM patients with progressive disease (Figure 6A). After confirming cell engraftment, mice were randomly allocated into TasQ or vehicle groups, and treatments were administered for 3 weeks. Consistent with the results obtained in the Eμ-TCL1 murine model, TasQ significantly decreased splenomegaly and CLL infiltration in the spleen of CLL-recipient NSG mice (Figure 6C-F). Both patients observed these responses independently of their IGHV mutational status.
TasQ eliminates B-CLL cells in a PDX model. (A) Clinical information of patient samples from the 2 donors used in this experiment. (B) Schematic representation of the experiment design. (C-D) Representative spleen pictures and FC dot plots after 3 weeks of treatment. (E-F) Spleen weight and absolute count of splenic B cells at week 3 after treatment. ∗∗∗∗P < .0001; ∗∗∗P < .001 (paired t test). FISH, fluorescence in situ hybridization; hCD19, human CD19; mCD45, mouse CD45; WBC, white blood cells. Uriepero-Palma, A. (2025) https://BioRender.com/04mb8cm. Panel B created with BioRender.com.
TasQ eliminates B-CLL cells in a PDX model. (A) Clinical information of patient samples from the 2 donors used in this experiment. (B) Schematic representation of the experiment design. (C-D) Representative spleen pictures and FC dot plots after 3 weeks of treatment. (E-F) Spleen weight and absolute count of splenic B cells at week 3 after treatment. ∗∗∗∗P < .0001; ∗∗∗P < .001 (paired t test). FISH, fluorescence in situ hybridization; hCD19, human CD19; mCD45, mouse CD45; WBC, white blood cells. Uriepero-Palma, A. (2025) https://BioRender.com/04mb8cm. Panel B created with BioRender.com.
Discussion
Despite significant improvements in the treatment landscape of CLL with BH3 mimetics and Bruton tyrosine kinase inhibitors, therapy discontinuation remains a major clinical challenge. Nearly 50% of patients with CLL treated with venetoclax and covalent Bruton tyrosine kinase inhibitors ultimately relapse on both drugs.39 Therefore, developing novel treatment strategies remains an urgent and unmet need in CLL.
In this study, we investigated the role of the S100A9 protein in CLL using patient-derived samples and in vivo models. Our findings reveal that S100A9 represents a promising therapeutic target in CLL. Genetic silencing of S100A9 or pharmacological disruption of its interaction with cognate receptors significantly delayed disease progression in murine models of CLL. Importantly, TasQ, a known S100A9-targeting agent, demonstrated efficacy in both patients with IGHV-M and IGHV-UM CLL in our preclinical models. Prior phase 3 studies of TasQ in metastatic prostate cancer showed prolonged progression-free survival compared to placebo,40 with therapeutic activity attributed to S100A9 inhibition in MDSCs and suppression of angiogenesis through binding to histone deacetylase 4.41,50 However, because histone deacetylase 4 is not expressed in human B-CLL cells42 (supplemental Figure 2), the in vivo efficacy of TasQ in CLL appears to be primarily mediated through S100A9 targeting. To further evaluate the specificity of S100-A9 inhibitor’s effects, we conducted adoptive transfer experiments using splenocytes from S100A9-knockout Eμ-TCL1 mice into S100A9-knockout recipients, followed by PaQ treatment. Unlike WT recipients, in whom PaQ significantly reduced disease burden, S100A9-KO recipients exhibited only modest reductions (supplemental Figure 3). These results highlight S100A9 as a key mediator of PaQ's antileukemic activity. However, residual effects may reflect off-target or S100A9-independent mechanisms.
S100A9 participates in cytoskeletal rearrangement and migration of myeloid cells and is secreted during inflammation.32 Our data suggest that its extracellular activity likely drives the deleterious effects of S100A9 in CLL. rhS100A9 stimulation of primary CLL cells led to phosphorylation of key signaling molecules in the NF-κB, PI3K/AKT, and MAPK/JNK pathways. However, some of these effects of S100A9 were not observed in murine ex vivo models, which may reflect the differences between murine and human systems (data not shown). For instance, TLR4, one of the proposed S100A9 receptors, is overexpressed in CLL-like murine cells but is expressed at very low levels in human CLL cells,43 potentially influencing the cellular response to S100A9 stimulation. These intrinsic disparities complicate the direct translation of murine findings to human disease contexts. Despite this, elevated JUN and FOS expression was observed in human CLL samples stimulated with rhS100A9. Supporting this, both transcription factors were among the most downregulated genes in S100A9-deficient murine B-CLL and B cells from PaQ-treated mice. This aligns with literature linking increased activator protein-1 activity, including JUN and FOS, to inflammation and oncogenesis via enhanced cell proliferation, migration, and cytokine production.29
Beyond intracellular signaling, S100A9 also promoted the secretion of inflammatory cytokines and chemokines, including CCL3, CCL4, IL-6, and IL-10, from PBMCs of patients with CLL. Elevated plasma levels of IL-6, IL-10, and CCL3 have been associated with poor prognosis in CLL.44,45 IL-6 supports B-CLL survival through STAT3 and NF-κB activation,4 whereas IL-10 inhibits antitumor T-cell responses,46 and CCL3/CCL4 promote the recruitment of prosurvival accessory cells to lymphoid organs.47,48 Supporting these findings, PaQ treatment in mice reduced CCL3 and CCL4 expression, and both genetic and pharmacological inhibition of S100A9 reduced IL-10 expression in murine B cells. S100A9 binds multiple receptors, including TLR4, RAGE, and EMMPRIN. Although TLR4 was upregulated only in murine cells, both RAGE and EMMPRIN were overexpressed in human and murine B-CLL cells, and high EMMPRIN expression correlated with UM-IGHV status and advanced disease. Receptor expression was further induced by CD40L and IL-4, mimicking signals from the CLL TME. Disrupting the S100A9-EMMPRIN interaction effectively blocked downstream signaling in B-CLL cells, underscoring the therapeutic relevance of this axis, although contributions from other receptors warrant further exploration.
This study is, to our knowledge, the first to demonstrate that S100A9 inhibition controls CLL progression and shifts leukemic cells toward a less inflammatory phenotype. The concept of targeting inflammation in CLL is not new; high-dose methylprednisolone combined with chemoimmunotherapy was once a mainstay for relapsed CLL.49 However, steroid use is hampered by toxicity and resistance.49 Therefore, targeting specific proinflammatory proteins such as S100A9 offers a promising alternative strategy to mitigate chronic inflammation in CLL.
Based on our preclinical findings, encouraging clinical results in other cancers, and favorable safety profiles, we propose that oral S100A9 inhibitors represent a promising therapeutic opportunity for CLL. Further clinical evaluation is warranted, either as monotherapy or in combination with other targeted agents.
Although our work focuses on the role of S100A9 within leukemic cells, it is important to acknowledge a key limitation: our experiments do not delineate which immune cell subsets are primarily responsible for S100A9 production or its downstream effects in CLL pathogenesis. Because our primary aim was to dissect the leukemic-intrinsic effects of S100A9, we used a xenograft model demonstrating that S100A9 inhibition reduced human CLL infiltration, independent of the murine TME. Nonetheless, the role of S100A9 in bystander immune cells remains an open question and a critical area for future investigation. To overcome the limitations of global knockout models, we are now developing immune cell–specific S100A9-deficient mouse models targeting myeloid and T-cell compartments. These tools will enable a more precise dissection of S100A9's multifaceted role in leukemic and nonleukemic cells within the CLL microenvironment.
Acknowledgments
The authors thank the patients with chronic lymphocytic leukemia who participated in this study and Mercedes Lassus, Raul Gabus, and Cecilia Guillermo for their clinical assistance. The authors gratefully acknowledge the Flow Cytometry, Molecular Genomics, and Comparative Medicine Cores at Moffitt Cancer Center (P30-CA076292), and the Cell Biology and Protein Engineering Units at the Institut Pasteur de Montevideo, including Agustin Correa, for their support and assistance in the present work. The authors specially thank Tiffany Razabdouski for technical support.
This work was funded by the Agencia Nacional de Investigación e Innovación (ANII), grants Fondo Sectorial GlaxoSmithKline (FSGSK_1_2017_1_146663) and Fondo Clemente Estable (FCE_1_2021_1_166493) awarded to P.O; Fondo María Viñas (FMV_3_2022_1_172460) awarded to M.E.M; Mercosur Structural Convergence Fund (FOCEM) (COF 03/11); and ANII (PEC_3_2019_1_158811). The authors also thank Jorge and Silvia Ferioli for their generous philanthropic contributions to this project. Additionally, the authors extend their sincerest appreciation to Ms. Lisa Hale for her generous philanthropic contribution.
Authorship
Contribution: A.U.-P., M.E.M., and E.P. designed and conducted research, analyzed and interpreted data, and wrote the manuscript; M.M.-V., K.M., W.G., J.P., and S.S. conducted research; E.E. edited the manuscript; C.Ortega. conducted technical activities; F.P. and J.Q. contributed to interpretation of flow cytometry results; R.U. collected chronic lymphocytic leukemia (CLL) samples and performed technical activities; G.D.S., C.Oliver, J.C., and A.I.L. performed clinical activities and data collection for patients with CLL; and E.S., P.O., and J.P.-I. conceived and designed research, interpreted data, and edited the manuscript.
Conflict-of-interest disclosure: The authors declare no competing financial interests.
Correspondence: Eva Sahakian, Department of Malignant Hematology, H. Lee Moffitt Cancer Center & Research Institute, 12902 Magnolia Dr, Tampa, FL 33647; email: eva.sahakian@moffitt.org.
References
Author notes
A.U.-P., M.E.M., and E.P. are joint first authors.
E.S., P.O., and J.P.-I. are joint senior authors.
Data are available on request from the corresponding author, Eva Sahakian (eva.sahakian@moffitt.org).
The full-text version of this article contains a data supplement.


![EMMPRIN blocking prevents S100A9-mediated activation of proinflammatory pathways. (A-C) Expression levels of S100A9 receptors TLR4, RAGE, and EMMPRIN were compared between B cells from HDs and CD19+CD5+ cells from thawed PBMCs using FC. (D-G) CLL PBMCs were stimulated with rhS100A9 and treated with S100A9 inhibitors (TasQ [10 μM] or PaQ [10 μM]) or EMMPRIN-blocking antibody [10 μg/mL] for 72 hours. Phospho-AKT1(Ser473 and Thr308), phospo-IKK(Ser176/180), and phospo-JNK(Thr183/185) were assessed in CD19+CD5+ cells by FC. Cells without rhS100A9 stimulation were used as control. ∗∗∗∗P < .0001; ∗∗∗P < .001; ∗∗P < .005; ∗P < .05 (panels A-C, unpaired t test; panels D-G, 1-way analysis of variance). Ctrl, Control of unstimulated cells; HD, healthy donor; MFI, median fluorescence intensity; ns, not significant.](https://ash.silverchair-cdn.com/ash/content_public/journal/bloodadvances/9/20/10.1182_bloodadvances.2025016061/2/m_blooda_adv-2025-016061-gr2.jpeg?Expires=1769152180&Signature=FjkEdwzlQBV44bgoyWThENQuFm~TLqV7-XXriF0ymju-M04DrEY53z83TogUduefz8ba6W0Fa~W94yHunaBobB9q5L2gJvUJbk1YTnyaJ7fvREnuDlwxDsRu6CPqyPUwWQbGRX7gmezJp6hkGfs~-rVhL9v8Y~T0Uu6fbCKUKTcZxd5To1g5-ysOMerVmmpqdBVWSK-~5AhlVIj97-6H1HLGwaVJS6Tg9QHV6k-fqXhJYBAEODavzgJ0lZvI0dHD2U4GRqy9wPLOU4Fr4tZy7cWk~BDTF-bVaKgitqpTlyaeUbnDZ6n~HtMyYKD2-1cWzraBTXsEBcMPw5ZS9e17~A__&Key-Pair-Id=APKAIE5G5CRDK6RD3PGA)






![EMMPRIN blocking prevents S100A9-mediated activation of proinflammatory pathways. (A-C) Expression levels of S100A9 receptors TLR4, RAGE, and EMMPRIN were compared between B cells from HDs and CD19+CD5+ cells from thawed PBMCs using FC. (D-G) CLL PBMCs were stimulated with rhS100A9 and treated with S100A9 inhibitors (TasQ [10 μM] or PaQ [10 μM]) or EMMPRIN-blocking antibody [10 μg/mL] for 72 hours. Phospho-AKT1(Ser473 and Thr308), phospo-IKK(Ser176/180), and phospo-JNK(Thr183/185) were assessed in CD19+CD5+ cells by FC. Cells without rhS100A9 stimulation were used as control. ∗∗∗∗P < .0001; ∗∗∗P < .001; ∗∗P < .005; ∗P < .05 (panels A-C, unpaired t test; panels D-G, 1-way analysis of variance). Ctrl, Control of unstimulated cells; HD, healthy donor; MFI, median fluorescence intensity; ns, not significant.](https://ash.silverchair-cdn.com/ash/content_public/journal/bloodadvances/9/20/10.1182_bloodadvances.2025016061/2/m_blooda_adv-2025-016061-gr2.jpeg?Expires=1769264183&Signature=YNQIXS3rp8gcMJaCnCYefhKIwr6-cM1FQMW-3Bm7t5VZXoCIQo1Q5GaCIYwwaFZCMDe0D4msr0UkZVlI4GPg3k4blcLDCFR29xg44swMEjUKcv5wp9Oea4zhFLvZksoRDHzODZf7JizqiKXH4RIuaolrcZnB10HEDr98p7wadrnTjCSsqdcN9RgT8xl9Dtbh4U59KnR9zzJr8GC8tvSh~4EjKSvJv8hS6brfoFp-OwZGYslrIktkIamhmxJamSRaCSs0-JEONpWgOxI44XC~tKjfZFfCNN5YWZkMRqCyr~fhOqOHpfFTMve53vFCACMON-qY8AKQah1Kw6N0~vdbFA__&Key-Pair-Id=APKAIE5G5CRDK6RD3PGA)



