Key Points
EMD in MM is characterized by a near-universal presence of MAPK pathway alterations.
Extramedullary MM is genomically complex with a higher tumor mutational burden, enriched in 1q gain/amplification and MAX alterations.
Visual Abstract
Extramedullary disease (EMD) is associated with an inferior prognosis and lower response rates to conventional multiple myeloma (MM)–directed therapies compared to MM without EMD. A deeper understanding of the molecular landscape and underlying drivers of EMD is essential to identify potential targets for novel therapeutic strategies. To address this, we performed whole-exome sequencing on EMD tumor tissue from 18 unique patients and bone marrow aspirates (BMAs) from 20 patients at the time of EMD development. Notably, paired EMD and BMA samples were collected from 6 patients at the point of EMD diagnosis, allowing for direct comparison of molecular profiles. Our analysis revealed a near-universal presence of mutations within the MAPK pathway in EMD samples (94%), compared to BMAs (60%; odds ratio, 10.7; P = .02; q < 0.1). Additionally, mutations in established driver genes (NRAS, KRAS, and BRAF) were common and frequently clonal, suggesting their central role in EMD pathogenesis. We also identified alterations in genes associated with cell adhesion and migration (ROBO1, ROBO2, and FAT1) and the SWI/SNF complex and epigenetic regulators (ARID1A, KMT2C, KMT2D, and EP300), although these were predominantly subclonal. Furthermore, we frequently detected biallelic alterations in the tumor suppressor genes MAX (22%), a binding partner for MYC, and CDKN2C (17%). Genomic complexity was significantly higher in EMD samples than BMAs, as evidenced by increased tumor mutational burden and the enrichment of 1q gain/amplifications. These findings underscore the distinct molecular profile of EMD compared to BMA and highlight the genomically complex and heterogeneous nature of extramedullary disease in MM.
Introduction
The development of novel combination therapies has steadily improved survival outcomes for patients with multiple myeloma (MM).1 With longer survival, a higher proportion of heavily pretreated patients with relapsed/refractory (R/R) disease present with extramedullary disease (EMD). Recent clinical trial enrollment data for heavily pretreated MM show the presence of EMD in up to 20% to 30% of patients.2,3 De novo presentation with EMD is much less common and identified in 2% to 7% of all patients with newly diagnosed MM (NDMM).4,5 Patients with both de novo (at diagnosis) and secondary (at relapse) EMD have inferior outcomes, with a lack of durable responses with existing therapies, including novel agents. Secondary EMD, with fewer available treatment options, is particularly difficult to treat, with a median overall survival of less than a year from the development of EMD.4,6 Recently, incorporation of immune effector therapies has led to unprecedented and sustained responses in R/R MM. However, the presence of EMD portends inferior outcomes even in this setting. Patients with EMD treated with idecabtagene vicleucel, a B-cell maturation antigen (BCMA)-directed chimeric antigen receptor T-cell therapy, had a median progression-free survival (PFS) of just 5.3 months, compared to 11 months for patients without EMD.7 Similar inferior outcomes have been demonstrated with bispecific antibodies and other chimeric antigen receptor T-cell therapies.8-10 A real-world cohort of 123 patients with R/R MM treated with teclistamab (BCMA-directed bispecific antibody) demonstrated a median PFS of 2.1 months for patients with EMD, compared to an estimated median PFS of 8.7 months for the entire cohort, with an independent hazard ratio of 3.0 (95% confidence interval [CI], 1.6-5.5) for progression.10 A recent study of the combination of a GPRC5D bispecific antibody, talquetamab, and the BCMA-directed antibody, teclistamab, demonstrated overall response rates of 61% in those with EMD, compared with a response rate of 80% in the overall cohort.11
A major challenge in studying EMD has been the inconsistent definition of this condition. Paraskeletal disease, in which the soft tissue involvement extends from lytic bony disease, is often classified with EMD, despite evidence that true EMD carries significantly worse outcomes.7 A well-defined cohort of true EMD is essential to uncover molecular drivers and novel pathways involved in its pathogenesis. The current information on the mutational landscape of true EMD is limited to case series that mostly describe secondary EMD. These studies often compare bone marrow (BM) aspirates (BMAs) collected at diagnosis, rather than at EMD onset, or use R/R MM without EMD as a comparator, complicating the assessment of mutational and copy number abnormalities specific to EMD evolutionary trajectory.12 In addition, de novo EMD remains understudied, with limited understanding of its molecular differences from secondary EMD. Here, we present the mutational profile, tumor mutational burden (TMB), and copy number alterations (CNAs) in a cohort of patients with de novo and secondary EMD and compare it with the molecular profile of BM plasma cells collected at the time of EMD development.
Methods
This study was conducted in accordance with the Declaration of Helsinki, with all methods following relevant guidelines and regulations. Institutional review board approval was obtained from Mayo Clinic (21-007249). Individual informed consent was secured per institutional requirements. We analyzed available fresh frozen paraffin-embedded (FFPE) tumor tissues from true EMD biopsies (non–bone-contiguous disease) using whole-exome sequencing (WES). Biopsies from paraskeletal or bone-contiguous soft tissue were excluded. To compare the the molecular profiles of EMD and BMA tumors, we performed WES on CD138+-sorted (Miltenyi Biotec) cryopreserved BMAs collected at EMD onset, including paired EMD and BMA samples when available. Germ line mutations were assessed using cryopreserved peripheral blood mononuclear cells (PBMCs) collected at the time of initial MM diagnosis. After standard DNA extraction and library construction protocols, WES was performed on EMD, BMA, and PBMC samples (supplemental Methods). The mean coverage depth was 142× (107× for EMD, 163× for BMA, and 152× for PBMCs). Variant calls were included in downstream analysis if detected by at least 2 of 3 callers (Mutect2, VarScan, and Strelka2). Synonymous, low-impact, and germ line variants were filtered out. CNAs were estimated using FACETS, whereas GISTIC2.0 identified significantly amplified or deleted regions (supplemental Methods). Pathway analysis was conducted using the PanCancer driver gene sets and compared via Fisher exact test.13
Results
We sequenced EMD tumor tissue from 18 unique patients and BMAs at the time of EMD development from 20 patients. Among these, 6 patients had paired EMD and BMA samples collected simultaneously at EMD onset, and the remaining 14 BMAs were from patients with EMD, collected at the time of the EMD development, but did not have paired EMD tissue (Figure 1A). The median age at EMD was 65.6 years (range, 46.2-86), and 14 patients (78%) were male. Seven patients (39%) had de novo (previously untreated) EMD, and 11 (61%) had secondary EMD (developed at relapse). Baseline characteristics, disease sites, and outcomes of patients with extramedullary tumors sequenced are depicted in Table 1. The baseline characteristics of the BMA-sequenced patients are depicted in supplemental Table 1. BM fluorescence in situ hybridization (FISH) data from aspirates performed at initial MM diagnosis were available for 16 of the 18 patients with EMD biopsies. Of the 16 patients, 8 (50%) had hyperdiploid cytogenetics on BM FISH at diagnosis, 4 had a 1q gain/amplification, and 1 had a monosomy 17 (Table 1).
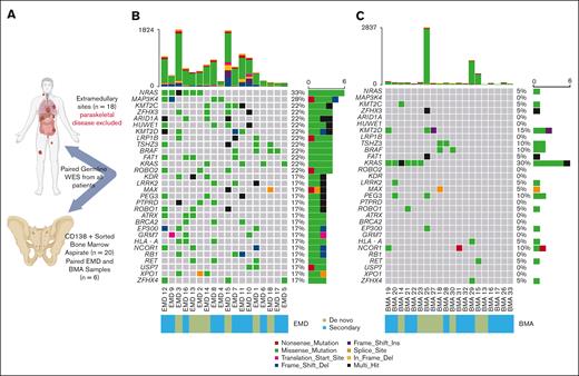
Study cohort and mutational landscape of extramedullary (EMD) and bone marrow aspirate (BMA) samples. (A) The study cohort included 18 extramedullary tumor samples and 20 CD138+-sorted BMA samples, with 6 paired EMD and BMA samples collected from the same time point from the same patient. (B) The top genes with mutations in EMD are displayed, highlighting the prevalence of MAPK pathway mutations and alterations in genes involved in the epigenetic regulation and SWI/SNF complex. (C) Mutation frequency of the top genes identified in EMD samples is depicted for the BMA samples. The proportion of mutations in de novo vs secondary samples is indicated at the bottom of panels B-C.
Study cohort and mutational landscape of extramedullary (EMD) and bone marrow aspirate (BMA) samples. (A) The study cohort included 18 extramedullary tumor samples and 20 CD138+-sorted BMA samples, with 6 paired EMD and BMA samples collected from the same time point from the same patient. (B) The top genes with mutations in EMD are displayed, highlighting the prevalence of MAPK pathway mutations and alterations in genes involved in the epigenetic regulation and SWI/SNF complex. (C) Mutation frequency of the top genes identified in EMD samples is depicted for the BMA samples. The proportion of mutations in de novo vs secondary samples is indicated at the bottom of panels B-C.
The landscape of commonly altered genes in EMD is depicted in the oncoplot in Figure 1B. Overall, 17 of 18 EMD samples (94%) were noted to have an MAPK alteration. The commonly mutated MAPK pathway genes included NRAS (n = 6 [33%]), KRAS (n = 4 [22%]), and BRAF genes (n = 4 [22%]). We noted the NRAS, KRAS, and BRAF gene mutations to be more frequently clonal (50% each) in EMD samples than in BMAs (Figure 2A-B; supplemental Figure 1A-B). In EMD17, a clonal BRAFG649A mutation was identified that was not detected in the paired BMA (BMA17) after the initial filtering but was noted at a very low variant allelic frequency ([VAF] of 0.027; supplemental Figure 1C). Notably, among the 4 patients with a BRAF mutations in EMD, only 1 was a class I (BRAFV600E) mutation (supplemental Table 2). Similarly, although half of the KRAS mutations were clonal, no KRASG12C mutations were noted. NRAS mutations were significantly less frequent in BMAs compared to EMDs (5% vs 33%; P = .038; q = 0.5; supplemental Figure 2A). We also noted that among the paired samples, 2 BMAs (BMA13 and BMA16) did not harbor the NRAS.Q61K mutation identified in the corresponding EMD tissue, even at a lower VAF threshold of <0.05 (supplemental Figure 1C). Mutations in MAP3K4 were frequent in EMD but were universally subclonal and unlikely to have biologic consequence. Similarly, subclonal variants in epigenetic modulators were frequently noted in EMD, with the most prevalent alterations seen in ARID1A (n = 4 [33%]), KMT2C (n = 5 [28%]), EP300 (n = 4 [22%]), and KMT2B (n = 4 [22%]; Figure 1B; supplemental Figure 1A). Interestingly, no variants were detected in ARID1A in the BMAs (0% vs 22% in EMD; P = .041; q = 0.5). Mutations in the roundabout (ROBO) genes ROBO1 and ROBO2, postulated to play a role in cellular adhesion and extramedullary spread of myeloma cells, were frequently identified in EMD (17% and 22% of EMD samples, respectively) and frequently co-occurred. TP53 mutations were infrequent in EMD samples (n = 2 [11%]). One patient (EMD12) had a biallelic inactivation (mutation in 1 allele and loss of TP53 in the other), and 17p13.1 deletion was identified in 2 additional patients (EMD7 and EMD9). Notably, the rate of TP53 mutations in EMD (11%) was comparable to that noted in BMAs (10%). The frequency of the commonly mutated genes in EMD, compared to the frequency in BMAs collected at the time of EMD development, is depicted in supplemental Figure 2A. In the 6 paired samples (EMD and BMA from the same patient at same time point), ARID1A (identified in 3 EMD samples) and ROBO1 variants (identified in 2 EMD samples) were not identified in the corresponding BMAs (supplemental Figure 2B). As noted above, 2 patients with an NRAS mutation in the EMD samples did not have a detectable mutation in the paired BMA, suggesting either a very small NRAS clone in the BMA below the detection threshold or preferential selection of the NRAS variant in the EMD site (supplemental Figure 1C).
Comparison of mutational profiles between EMD and BMA samples. (A) Cancer cell fraction (CCF) analysis of commonly mutated genes in EMD samples reveals that mutations in NRAS, KRAS, and BRAF exhibit clonal patterns in ∼50% of cases. (B) The CCF of select genes mutated in EMD and BMAs are demonstrated. In BMAs, mutations in NRAS, KRAS, and BRAF are less likely to be clonal compared to their counterparts in EMD samples. (C) TMB is significantly elevated in EMD samples compared to BMA samples collected at the same time point as EMD development (r = 0.63; P = .0001). (D) No significant difference in TMB is observed between de novo (previously untreated) and secondary (posttreatment) EMD samples (r = 0.16; P = .5). (E) Among mutational pathways, alterations in the MAPK pathway are the most frequent, occurring in 94% of EMD samples vs 60% in BMAs (P = .02). Other frequently affected pathways in EMD include transcriptional machinery (83%), chromatin histone modifiers (78%), RNA abundance (72%), and immune signaling (66%).
Comparison of mutational profiles between EMD and BMA samples. (A) Cancer cell fraction (CCF) analysis of commonly mutated genes in EMD samples reveals that mutations in NRAS, KRAS, and BRAF exhibit clonal patterns in ∼50% of cases. (B) The CCF of select genes mutated in EMD and BMAs are demonstrated. In BMAs, mutations in NRAS, KRAS, and BRAF are less likely to be clonal compared to their counterparts in EMD samples. (C) TMB is significantly elevated in EMD samples compared to BMA samples collected at the same time point as EMD development (r = 0.63; P = .0001). (D) No significant difference in TMB is observed between de novo (previously untreated) and secondary (posttreatment) EMD samples (r = 0.16; P = .5). (E) Among mutational pathways, alterations in the MAPK pathway are the most frequent, occurring in 94% of EMD samples vs 60% in BMAs (P = .02). Other frequently affected pathways in EMD include transcriptional machinery (83%), chromatin histone modifiers (78%), RNA abundance (72%), and immune signaling (66%).
Extramedullary samples demonstrated a significantly higher TMB (median, 14.5 mutations per megabase [m/Mb]; 95% CI, 7.2-23.5) than BMA samples (median, 2.1 m/MB; 95% CI, 1.5-2.75; r = 0.63; P = .0001; Figure 2C). Within the EMD cohort, the TMB was comparable between de novo (n = 7; median, 13.4; 95% CI, 11.7-49.4) and secondary EMDs (n = 11; median, 15.6; 95% CI, 4.3-25.2; r = 0.16; P = 0.5; Figure 2D). Multiple cellular pathway genes were differentially mutated in EMDs compared to BMAs, including the MAPK pathway (94% vs 60%; odds ratio, 10.7; P = .02; q = 0.07), chromatin histone modifier pathway (78% vs 40%; P = .02; q = 0.07), transcriptional regulation (83% vs 40%; P = .009; q = 0.07), immune signaling (66% vs 25%; P = .02; q = 0.07), and RNA abundance (72% vs 25%; P = .008; q = 0.07; Figure 2E).
The EMD tumors were genomically complex. There were in general fewer CNAs in BMAs than in EMD samples (Figure 3A). Weighted copy number burden (CNB) analysis also demonstrated a significantly higher CNB in EMD samples (median CNB, 17 493; 95% CI, 14 356-22 244.5) than BMAs (median CNB, 7888; 95% CI, 2663-12 472; Figure 3B). A significant and prominent amplification peak noted in chromosome 1q across EMD samples (Figure 3C), which is consistent with previous data suggesting a higher risk of development of EMD in patients with 1q duplications.6,14 In contrast, although BMA samples also demonstrated 1q gain, the amplitude and frequency were notably lower (Figure 3C). Among the 6 paired samples, we also noted a pattern of 8q gain (location for MYC) in the EMD samples compared to BMAs, whereas, interestingly, a 1p deletion was observed in one of the BMA samples (BMA15) but not in the paired EMD sample (supplemental Figure 3). To further delineate the impact of CNAs in EMD, we integrated CNA and mutational data to assess the prevalence of biallelic alterations in key tumor suppressor genes. Biallelic alterations in the tumor suppressor gene MAX, a critical heterodimerization partner for MYC, were frequent, occurring in 4 EMD samples (22%; Figure 3D). Notably, although no recurrent mutational hot spot was identified in MAX, all detected MAX mutations were clonal, suggesting a possible selective advantage in EMD pathogenesis. Biallelic alterations in CDKN2C, a key negative regulator of the cyclin-dependent kinase pathway, were noted in 17% of EMD samples (n = 3).
Copy number abnormalities in EMD and BMA samples, including significant CNAs and biallelic deletions specific to EMD. (A) Copy number abnormalities were more prevalent in EMD samples compared to BMAs. (B) Weighted CNB analysis revealed a significantly higher CNB in EMD samples than in BMA samples, reflecting the increased prevalence of genomic alterations. (C) Among EMD samples, significant gain/amplifications (red) were observed in the 1q region, whereas notable deletions/loss (blue) occurred in the 17p13 and 1p36 regions, among others. BMAs also demonstrated a significant peak in the 1q region, but the amplitude and frequency were notably lower than in EMD. (D) Select genes with biallelic alterations (mutation in 1 allele with loss of the other allele or biallelic loss) are shown. MAX was the most commonly affected putative tumor suppressor gene.
Copy number abnormalities in EMD and BMA samples, including significant CNAs and biallelic deletions specific to EMD. (A) Copy number abnormalities were more prevalent in EMD samples compared to BMAs. (B) Weighted CNB analysis revealed a significantly higher CNB in EMD samples than in BMA samples, reflecting the increased prevalence of genomic alterations. (C) Among EMD samples, significant gain/amplifications (red) were observed in the 1q region, whereas notable deletions/loss (blue) occurred in the 17p13 and 1p36 regions, among others. BMAs also demonstrated a significant peak in the 1q region, but the amplitude and frequency were notably lower than in EMD. (D) Select genes with biallelic alterations (mutation in 1 allele with loss of the other allele or biallelic loss) are shown. MAX was the most commonly affected putative tumor suppressor gene.
Discussion
In this study, we report that EMD is a genomically complex entity, enriched with MAPK pathway alterations and marked by extensive genomic heterogeneity. Patients with MM frequently exhibit mutations in the MAPK pathway, with alterations in the RAS/RAF genes cumulatively identified in up to 50% to 60% of patients with NDMM and R/R MM.15 Despite the lack of a definitive prognostic impact of these mutations in NDMM and R/R MM,16,17 an increasing prevalence of MAPK pathway alterations has been observed as the disease progresses from precursor states to active MM, suggesting a role in disease evolution.18 Targeting the druggable BRAF mutations has shown promise,19 but these mutations in NDMM are frequently subclonal. In EMD, we observed a near-universal presence of MAPK pathway alterations, a finding that has been previously reported.12,20 Our study expands on this by providing detailed characterization of NRAS, KRAS, and BRAF mutations, demonstrating their higher clonal frequency in EMD than their BMA counterparts. Notably, KRAS mutations were exclusively non-G12C, and only a single BRAF mutation was classified as a class I mutation, indicating that MAPK pathway inhibition alone may be insufficient as a therapeutic approach in EMD.
Patients with EMD exhibited a heterogeneous mutational landscape, and although MAPK pathway alterations were ubiquitous, no single unifying genomic driver of EMD was identified. Certain mutations were enriched in EMD tumor tissue, particularly in paired sample data. ARID1A, a key member of the SWI/SNF chromatin remodeling complex, functions as a tumor suppressor and is critical in maintaining genomic stability.21 Large-scale sequencing studies of BM specimens in MM have previously reported ARID1A mutations at a frequency of <5%.22 A recent limited gene panel study reported preferential enrichement of ARID1A mutations in EMD samples, with ARID1A mutations identified in 17% of tumor samples.20 Recent evidence has implicated ARID1A in the regulation of interferon regulatory factor 4 (IRF4) expression in plasma cells, underscoring its role in plasma cell identity and differentiation.23 Similarly, EP300, another chromatin modifier, has been shown to regulate IRF4 expression, and its inhibition has been explored as a potential therapeutic strategy in MM via disruption of IRF4 signaling.23,24 Most EP300 mutations and all ARID1A mutations in EMD were subclonal, and their role in EMD pathogenesis remains to be established. The role of stromal adhesion and cell migration genes, including ITGA2 and ITGA4, has been hypothesized in EMD pathogenesis,25 but we did not identify these alterations as frequent events in our cohort. Conversely, we observed frequent mutations in the ROBO family genes, specifically ROBO1 and ROBO2, in approximately one-third of EMD samples; however, these alterations were comparatively rare in BM. ROBO1 has been implicated to have a role in MM cell adhesion to BM stromal and endothelial cells, with knockout models demonstrating a proclivity for solitary lesions rather than the classic disseminated marrow involvement.26ROBO1 has been identified as a candidate driver gene in previous larger sequencing studies in MM but at a lower frequency.27ROBO1 was also identified as one of the genes highly correlated with MMSET/t(4;14) myeloma, an abnormality associated with a higher incidence of EMD development in matched cohorts.6,28ROBO2 has been studied in the context of pancreatic tumors, in which ROBO2 loss in the pancreatic epithelim leads to increased transforming growth factor β signaling and an immune suppressive stroma.29 These mutations may have a role in the extramedullary egress of malignant plasma cells and merit additional functional studies. Corroborative gene expression data are needed to validate these findings.
Interestingly, TP53 mutation rates in EMD samples were comparable to those in BMAs (11% vs 10%), which is lower than previous reports.12,30 This could be due to a proportion of patients being de novo, whereas the previous reports included secondary EMD with R/R MM. Overall, only 1 of the 18 patients with EMD had evidence of del17p on baseline BM FISH evaluation, possibly suggesting a selection bias with a low proportion of TP53 altered tumors in this cohort. CDKN2C loss was relatively common in EMD, consistent with recent reports linking del(1p32) to EMD and overall high-risk MM.31 Clonal mutations (n = 3 [17%]) and biallelic alterations in MAX (n = 4 [22%]), a gene located on chromosome 14q23, were common in EMD samples. MAX, a key regulator of cell proliferation and apoptosis, forms heterodimers with MYC to maintain cellular homeostasis.32 In a large study of 1305 patients with MM with targeted sequencing of MAX at a depth of 700×, up to 2.5% of the samples harbored a MAX mutation, with the majority being subclonal.33 A previous analysis of the CoMMpass database, which included 805 WES MM samples, found MAX mutations in 3% of the samples.34 Although MAX mutations have been previously identified in a small subset of patients with MM (2.5%-3%), our findings suggest that these mutations may be more frequent and clonal in EMD.33,34 Notably, bulk RNA sequencing data revealed downregulation of MYC in the WES samples with a MAX mutation.34 The role of MAX alterations in the context of EMD warrants further investigation. CNAs were significantly more pronounced in EMD than in BM samples. The most notable peaks were observed in 1q21+, a region implicated in EMD pathogenesis.5,6,12 This association may stem from large-scale genomic rearrangements involving 1q, such as chromothripsis and templated insertions, which have been implicated in genomic instability and aggressive disease progression.14 The mutational load has been demonstrated to increase with the progression of disease from asymptomatic state to active and relapsed disease.35 We identified a significantly higher TMB even in de novo EMD, suggesting a more complex biology akin to advanced myeloma. An elevated mutational burden in solid tumors (>10 m/MB) has been used as a biomarker for response to immune checkpoint inhibitors. Further investigation is needed to determine whether the higher TMB confers increased immunogenicity and/or susceptibility to immune checkpoint inhibitors in EMD.36
Our study is limited by the small sample size and the intrinsic heterogeneity within the EMD cohort, which includes both de novo and secondary EMD cases. Although we did not observe significant differences in the mutational profile, TMB, or CNAs between de novo and secondary EMD samples, the limited sample size precludes a robust comparative analysis. We analyzed BMAs collected at the time of EMD diagnosis, including both de novo and secondary EMD cases, to evaluate the molecular landscape in both compartments simultaneously. However, paired BMAs from the same patient and time point were available for only 33% of patients, limiting direct comparison in all cases. Nonetheless, our strategy of using BMAs from the time point of EMD development overcomes the limitation of previous studies that used NDMM BMAs for comparison, which do not capture the same time point in the disease, or BMAs from R/R MM without EMD as comparison cohorts, which are likely biologically distinct from EMDs, making them a suboptimal comparison cohort.12,20 Intratumoral cellular heterogeneity, combined with the limitations of bulk sequencing technologies, may lead to the inclusion of mutations originating from non–plasma cell compartments. We try to limit this impact by accounting for tumor purity and CNAs while estimating the cancer cell fraction. Ideally, laser capture microdissection of the tumor tissue to selectively enrich for malignant plasma cells would have likely improved the specificity of our data, but given that EMDs typically consist of sheets of tumor cells, the incremental value for this is limited. This represents a methodological limitation and warrants validation by orthogonal methods. The EMD samples were derived from FFPE tissue, whereas BMAs consisted of cryopreserved, CD138-sorted cells, which can lead to higher artifacts in EMD. Due to the lack of additional tumor tissue availability, we could not validate certain mutations and CNAs of interest using alternative techniques. The potential for confounding effects of FFPE artifacts, particularly for low variant allele frequency mutations and CNAs, merit confirmation on fresh or frozen EMD tissue, ideally with whole-genome sequencing and FISH/microarrays. Notwithstanding these limitations, our study overcomes limitations of some of the recently reported sequencing studies for EMD by incporporating BMAs from patients with EMDs as comparators. Most of the existing data for genomic alterations in EMD are specific to secondary EMD, and we demonstrate de novo EMDs to be similarly enriched in MAPK alterations with a high mutational burden. Given the limited efficacy of existing treatment options for EMD, exploration of newer biology-driven targets is critical. The near ubiquitous presence of MAPK alterations highlights a promising therapeutic target. Future strategies exploring downstream MEK inhibition need to be explored in rational combinations with other active agents.37,38 Small-molecule inhibitors of MYC-MAX interactions and EP300 represent emerging avenues worthy of investigation.39-41 A major limitation in advancing EMD therapeutics is the absence of a robust preclinical model system, which significantly hampers drug development. As the incidence of EMD continues to rise, addressing this gap remains a critical unmet need.
In conclusion, extramedullary myeloma exhibits genomic complexity with a near universal presence of MAPK pathway alterations and frequent 1q gain/amplification.
Acknowledgment
The authors thank the Fifth District Cancer Telethon Fraternal Order of Eagles for providing funding assistance for this study.
Authorship
Contribution: S.Z. and S.K. conceived the project, critically analyzed and interpreted the results, and wrote the initial draft of the manuscript; S.Z., J.N., M.H., and S.D. performed primary analysis; W.G., M.B., W.G., E.B., S.V.R., and D.J. critically reviewed the manuscript and suggested modifications; and all authors approved the final version of the manuscript.
Conflict-of-interest disclosure: S.K. reports membership on an entity's board of directors or advisory committees for Celgene, Takeda, Kite, MedImmune/AstraZeneca, Adaptive Biotechnologies, AbbVie, and Janssen; research funding from Celgene, Roche, Merck, Takeda, Kite, MedImmune/AstraZeneca, Adaptive Biotechnologies, AbbVie, Janssen, Novartis, and Sanofi; and independent review committee participation for Oncopeptides. The remaining authors declare no competing financial interests.
Correspondence: Shaji Kumar, Division of Hematology, Mayo Clinic, 200 1st St SW, Rochester, MN 55905; email: kumar.shaji@mayo.edu.
References
Author notes
S.Z. and J.N. contributed equally as first authors to this study.
Original data are available on request from the corresponding author, Shaji Kumar (kumar.shaji@mayo.edu).
The full-text version of this article contains a data supplement.







