Key Points
The use of melphalan-based conditioning regimen was associated with a significantly reduced risk of relapse.
A model combining pre-HCT blast percent, ICC criteria, and melphalan stratifies patients into low-, intermediate-, and high-risk categories.
Visual Abstract
Allogeneic hematopoietic stem cell transplant (alloHCT) is considered for all patients with myeloid neoplasms (MNs) harboring TP53 mutations (TP53mut). The aim of this international study across 7 transplant centers in the United States and Australia was to identify factors associated with improved post-alloHCT survival. Of 134 TP53mut MN cases who underwent alloHCT, 80% harbored complex karyotype; 94% of TP53 variants were localized to the DNA-binding domain (DBD). Most common comutations were ASXL1 (7%), TET2 (7%), and DNMT3A (6%). Median post-HCT survival was 1.03 years, and overall survival (OS) at 1 year, 2 years, and 3 years was 51.4%, 35.1%, and 25.1%, respectively. A total of 103 cases (76.9%) met the International Consensus Classification (ICC) criteria for MN with mutated TP53 (referred to as ICC-defined TP53mut MN hereafter). The 3-year OS of ICC-defined TP53mut was significantly shorter compared with that of other TP53mut MNs (3-year OS, 16.9% vs 54.9%; P = .002). ICC-defined TP53mut MNs was independently associated with inferior OS (hazard ratio [HR], 2.62; P = .019). The presence of non-DBD TP53mut only (HR, 3.40; P = .005), DNMT3A comutation (HR, 2.64; P = .016), and pre-alloHCT bone marrow blasts ≥5% (HR, 2.76; P = .006) was independently associated with inferior relapse-free survival (RFS), whereas melphalan-based conditioning was associated with superior RFS (HR, 0.52; P = .005). Combining these variables, we constructed a hierarchical model that stratified patients into low-, intermediate-, and high-risk categories with 1-year RFS of 81.3%, 31.3%, and 6.7%, respectively (P < .001). In conclusion, a subset of MN harboring TP53mut who have low blasts pre-alloHCT and received melphalan-based conditioning derived long-term benefit from alloHCT.
Introduction
Alterations in TP53, the “guardian of the genome,” are invariably associated with poor prognosis across cancer types. Accordingly, prognosis of TP53-mutated (TP53mut) acute myeloid leukemia (AML) and myelodysplastic syndrome (MDS) remains poor.1,2 Recognizing these particularly poor outcomes, the fifth edition of the World Health Organization (WHO)3 and the International Consensus Classification (ICC)4 recognized “myelodysplastic syndrome with biallelic TP53 inactivation” and “myeloid neoplasms with mutated TP53 (TP53mut MNs),” respectively.
Allogeneic hematopoietic stem cell transplantation (alloHCT) is the only potentially curative treatment modality for patients with TP53mut MDS or AML.aml AlloHCT in these patients may be associated with improved outcomes compared with those not undergoing alloHCT.5,6 However, studies evaluating alloHCT outcomes in TP53mut AML/MDS have revealed divergent results, with most suggesting survival of ∼1 year.5,7-11 Moreover, the presence of complex karyotype (CK), found in most TP53mut MNs, is associated with particularly poor survival of 4.8 months.12 The poor outcomes are driven by an exceptionally high risk of early relapse, suggesting that TP53mut drive rapid disease progression that outpaces the opportunity for the donor cells to engraft and exert graft-versus-leukemia effect.
Attempts have been made to identify genomic and molecular characteristics associated with inferior outcomes. In a recent multicenter analysis of TP53mut MNs with blasts ≥10%, comutation in CUX1, U2AF1, EZH2, TET2, CBL, or KRAS was associated with inferior survival.13 In a European Society for Blood and Marrow Transplantation study of TP53mut AML receiving alloHCT in first complete remission, CK or loss of 17p was associated with poorer outcomes, and those with TP53mut AML without these abnormalities had survival comparable to those with wild-type TP53.14 A recent study assessed the impact of TP53mut variant allele frequency (VAF) in AML to demonstrate that the benefit of alloHCT was highest in those with TP53mut VAF <40%.6
However, a comprehensive multicenter study evaluating the impact of morphologic, genomic, and molecular characteristics of TP53mut on alloHCT outcomes has not been performed. In this multicenter retrospective study, we analyzed survival stratified by the ICC classification of TP53mut MNs and focused on modifiable factors associated with improved posttransplant survival.
Methods
Patients
The study was approved by the institutional review boards of the respective institutions. All consecutive patients with MDS and AML (defined by the revised fourth edition of the WHO classification) harboring TP53mut VAF ≥2% were identified by chart review and retrospectively classified into MDS, MDS/AML, and AML using the ICC classification. Multihit TP53 loss was required for MDS cases (0%-9% bone marrow [BM] and peripheral blood blasts) defined as 2 TP53mut 10% to 49% VAF, or 1 TP53mut with VAF ≥50%, or 1 TP53mut VAF 10% to 49% in the context of 17p loss across TP53 locus. One TP53mut VAF 10% to 49% with CK were considered multihit equivalent. Although for TP53mut cases with ≥10% blood or BM blasts, the presence of VAF ≥10% was sufficient to classify as TP53mut MN.4 Patients not meeting these criteria or those without sufficient molecular information were classified as other MN, as would have been done in standard clinical practice. Patient demographics, disease characteristics, characteristics of TP53mut and other comutations, treatment-related variables, and survival outcomes were extracted using the electronic medical record. TP53mut were designated as DNA-binding domain (DBD) if involving 100 to 300 amino acid sequence of p53, and others were considered to be non-DBD mutations.15
Statistical methods
Patient and disease characteristics were summarized using descriptive statistics. The statistical comparison of categorical variables was performed using χ2 test. For continuous variables, Kruskal-Wallis test was used for comparison of medians and t test was used for comparison of means. Relapse/refractory disease was defined as detection of disease after alloHCT by morphologic, cytogenetic, or molecular analyses. Kaplan-Meier and log-rank tests were used to estimate overall survival (OS) and relapse-free survival (RFS). Median follow-up time was determined using the reverse Kaplan-Meier method. Cox proportional hazard model was used to determine the effect on OS and RFS. The Benjamini-Hochberg correction was used for multiple comparisons. Multicollinearity was determined using evaluation of variance inflation factor from the “rms” package; variance inflation factor ≥5 was considered high. The cumulative incidence of nonrelapse mortality (NRM) and relapse incidence (RI) from the time of alloHCT was determined using the competing risks method using the Fine-Gray method. Only those genes that were mutated in at least 5 patients (≈5% of the entire cohort) were included in the univariate analyses. Variables with P ≤ .10 on univariate analysis were included in multivariate analysis. Classification and Regression Tree (CART) analysis was performed using the R 4.2.0 (rpart package, R Foundation for Statistical Computing, Vienna, Austria). Findings of the CART analysis were confirmed using the conditional inference trees (CITs) analysis (supplemental Methods). Level of significance was set at P < .05.
Results
Clinical characteristics
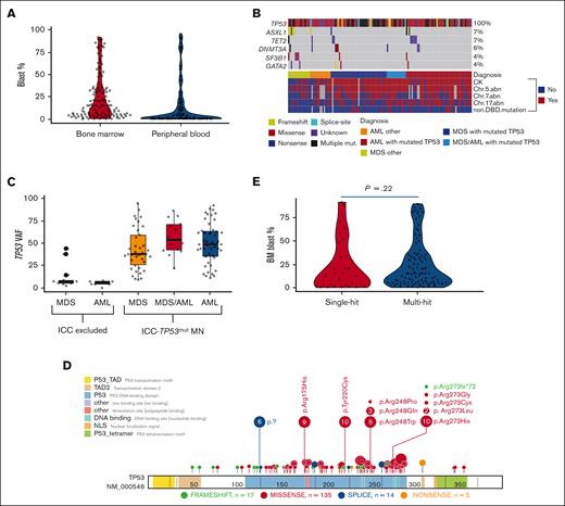
A total of 134 patients with TP53mut MNs underwent alloHCT (Table 1). Six institutes with information available regarding all consecutive TP53mut MN cases were evaluated during the same interval: 117 of 780 cases (15%) underwent alloHCT. The median age at diagnosis was 62 years (interquartile range [IQR], 55-67), and the median time from diagnosis to HCT was 6 months (IQR, 5-8). In addition, 79 (59%) were males and 51 (38.1%) were classified as therapy-related MNs, defined as patients receiving previous chemotherapy or radiation therapy. Furthermore, 63 patients (47%) had AML and 71 patients (53%) had MDS. Median BM blast percentage at diagnosis was 14.5% (IQR, 4.9%-33.2%; Figure 1A).
Biological characteristics of TP53mut MDS and AML. (A) Blast percent in BM and peripheral blood. (B) Oncoplot depicting comutations, associated chromosomal abnormalities, non-DBD mutations, and allelic status. Top 5 associated gene mutations are illustrated. (C) TP53mut VAF stratified using the ICC classification. (D) Lollipop plot of the associated TP53 mutations. Most variants were in the DBD. (E) BM blast percentage stratified by single-hit or multihit TP53. Chr.5.abn, chromosome 5 abnormalities.
Biological characteristics of TP53mut MDS and AML. (A) Blast percent in BM and peripheral blood. (B) Oncoplot depicting comutations, associated chromosomal abnormalities, non-DBD mutations, and allelic status. Top 5 associated gene mutations are illustrated. (C) TP53mut VAF stratified using the ICC classification. (D) Lollipop plot of the associated TP53 mutations. Most variants were in the DBD. (E) BM blast percentage stratified by single-hit or multihit TP53. Chr.5.abn, chromosome 5 abnormalities.
Cytogenetic characteristics
At diagnosis, 118 patients (88.1%) had a cytogenetic abnormality, whereas 10 (7.5%) had normal karyotype; 6 (4.5%) did not have cytogenetic information available. One hundred eight patients (80.6%) had CK, and 47 (35.1%) had 17p loss. Among those with CK, concurrent abnormalities of chromosomes 5, 7, and 17 were present in 94.1%, 61.4%, and 51.9%, respectively (Figure 1B).
Mutational landscape and classification using the ICC
A total of 91 patients (68%) had next-generation sequencing (NGS) performed at diagnosis or before first disease-modifying therapy (DMT), whereas 31 patients (23.1%) had NGS available after first DMT; data on timing of NGS were not available for 12 patients (9%). Median time to NGS testing from diagnosis was 1 day (IQR, 0-60 days). In contrast to structural chromosomal abnormalities, only 54 patients (40.2%) had presence of another comutation. ASXL1 and TET2 were the most frequently comutated genes (n = 9; 7% each), followed by DNMT3A (n = 8; 6%; Figure 1B). Median TP53mut VAF was 37% (IQR, 17%-50%; Figure 1C). Patients with CK had a higher TP53mut VAF compared with those without CK (median, 45% vs 8.5%; P < .001). Information regarding the type of TP53mut was available in 127 patients (94%). As expected, most variants localized to the DBD of TP53 (n = 160; 93.6%; Figure 1D). Of the 171 TP53 variants noted, 135 (79%) were missense, whereas 36 (21%) were truncating mutations (frameshift, nonsense, and splice site).
We first analyzed the TP53 hit status as defined by the ICC: 53 (39.6%) and 81 (60.4%) cases were determined to be single hit and multihit, respectively. Stratified by blast percentage, of 63 AML, 14 MDS/AML, and 57 MDS, 48 (76.2%), 14 (100%), and 41 (71.9%) had multihit TP53 inactivation, whereas 15 (23.8%), 0 (0%), and 16 (28.1%) were classified as Other AML, MDS/AML, and MDS neoplasms, respectively (supplemental Table 1). Following the ICC criteria, all MDS/AML and AML with at least 1 TP53mut VAF ≥10% cases were classified as ICC-TP53mut MN. Among 41 cases with ICC-defined multihit MDS, 13 (31.7%), 17 (41.5%), 3 (7.3%), and 8 (19.5%) had 2 TP53mut (VAF ≥ 10% each), 1 TP53mut (VAF ≥ 10%) with 17p loss, TP53mut VAF ≥50% VAF, and CK (multihit equivalent), respectively.
The BM blast percent among patients with multihit TP53 loss was similar compared with patients without multihit TP53mut (median, 15% vs 12%; P = .22; Figure 1E). Furthermore, 48 (35.8%), 14 (10.4%), and 41 (30.6%) patients had ICC-defined TP53mut AML, AML/MDS, and MDS, respectively. However, 15 AML (11.2%) and 16 MDS (11.9%) cases did not meet the ICC criteria for TP53mut MNs.
DMT and pretransplant characteristics
One hundred twenty-two patients (91%) received DMT pre-alloHCT and 12 patients (9%) did not. Of those receiving therapy, 67 (50.8%) received nonintensive chemotherapies, whereas 55 (44.7%) received at least 1 cycle of intensive chemotherapy. Venetoclax was used in 48 cases (36.1%, information not available for 1 patient). At pre-alloHCT evaluation, median BM blast percentage was 1% and 121 patients (90.3%) had <5% blasts. Among patients who did not meet the ICC criteria for TP53mut AML or MDS, pre-alloHCT treatment with venetoclax was associated with a cytogenetic response (supplemental Figure 1).
Patients with TP53mut AML were less likely to have CK pre-alloHCT compared with those with TP53mut MDS (P < .001). MDS cases were more likely to have detectable disease before alloHCT compared with those with AML and MDS/AML cases (95.1% vs 43.8% vs 71.4%; P < .001; supplemental Table 1). Patients with CK were at comparable rate of achieving cytogenetic remission compared with those without CK (32.7% [35/107] vs 50% [12/24]; P = .17; supplemental Table 2).
Posttransplant outcomes
Primary outcomes of interest were OS, RI, and RFS at 3 years.
Factors associated with OS
After a median post-HCT follow-up of 3.68 years (95% confidence interval [CI], 3.05-5.52), median survival was 1.03 year (95% CI, 0.74-1.68; Figure 2A). OS at 1, 2, and 3 years was 51.4%, 35.1%, and 25.1%, respectively. OS was comparable between MDS and AML (median, 0.75 vs 1.30 years; P = .17) and was comparable across the institutions (data not shown).
OS at 3 years after transplant. (A) Entire cohort and stratified by (B) CK, (C) meeting the ICC for “TP53mut MN,” (D) the use of venetoclax before alloHCT, (E) pre-alloHCT BM blast percent, and (F) cytogenetic response before transplant.
OS at 3 years after transplant. (A) Entire cohort and stratified by (B) CK, (C) meeting the ICC for “TP53mut MN,” (D) the use of venetoclax before alloHCT, (E) pre-alloHCT BM blast percent, and (F) cytogenetic response before transplant.
For patients with ICC-defined TP53mut MNs, survival was worse for those undergoing transplant <4 months compared with those undergoing transplant ≥4 months from diagnosis (3-year OS, 11.2% vs 17.6%; P = .047). However, no such difference was observed when 6-month threshold was used (3-year OS, 18.5% vs 14.7% for <6 months vs ≥6 months; P = .55).
CK at diagnosis was associated with numerically inferior 3-year post-alloHCT survival (23% vs 40.3%; P = .1), and median survival was also inferior (0.87 vs 2.87 years; P = .14; Figure 2B), though neither was statistically significant. Other common karyotypic abnormalities were not significantly associated with post-alloHCT survival (supplemental Figure 2A-F). Similarly, comutation pattern did not have any significant effect on survival (supplemental Table 3), and the type of TP53mut did not affect post-HCT survival.
In total, 19 patients (14.2%) had a maximum TP53mut VAF <10% (supplemental Table 4). Stratified by maximum TP53mut VAF <10% compared with ≥10%, those with larger clone size harbored fewer comutations but had a significantly higher proportion of chromosomal abnormalities (including chromosome 5 abnormalities and CK). Interestingly, TP53 VAF <10% was not significantly associated with a higher probability of achieving remission pre-alloHCT. TP53mut MN satisfying ICC criteria (ICC-TP53mut MN) had a significantly shorter survival compared with those who did not meet the criteria (3-year OS rate, 16.9% vs 54.9%; P = .002; Figure 2C).
IMPACT OF PRE-ALLOHCT THERAPIES AND MORPHOLOGIC/CYTOGENETIC RESPONSE
DMT
Survival at 3 years post-HCT was similar among patients receiving DMT compared with those who did not (3-year OS rate, 24.8% vs 30.9%; P = .88; supplemental Figure 3A). Among patients receiving DMT, survival was similar among those receiving intensive chemotherapy compared with those receiving nonintensive treatment (3-year OS rate, 23.4% vs 26.1%; P = .8). RFS was also similar among those receiving intensive compared with those receiving nonintensive treatment (3-year OS rate, 19.2% vs 19.0%; P = .9).
Pre-alloHCT venetoclax
A total of 48 patients (35.8%) received venetoclax before transplant. Median survival among patients receiving venetoclax was 10 months, compared with 16 months in those who did not receive venetoclax pre-alloHCT. The 3-year post-HCT survival was similar among patients who received venetoclax compared with those who did not (18.5% vs 27.3%; P = .79; Figure 2D). The RFS was also similar among those receiving venetoclax compared with those who did not receive venetoclax (3-year RFS rate, 17.3% vs 19.4%; P = .8).
Pre-alloHCT BM blasts
Fifteen patients (11.2%) had BM blasts ≥5% pre-alloHCT. Of these patients, 14 (93.3%) had previous DMT. Pre-alloHCT blast percentage did not differ significantly between those receiving previous DMT compared with those who did not (P = 1; supplemental Figure 3B). Median survival among those with pre-alloHCT BM blasts ≥5% was 4.6 months, compared with 16 months in those with blasts ≤5% (3-year OS rate, 13.3% vs 27.1%; P = .006; Figure 2E). Interestingly, patients with <5%, 5% to 9%, and ≥10% BM blast pre-alloHCT had progressively poor survival (median OS, 16 vs 6 vs 2 months; P = .0012; supplemental Figure 3C).
Cytogenetic response
Compared with patients who did not have CK at any point of time, survival was worse among patients who had CK at diagnosis but not pre-alloHCT (“clearance of CK”) and the worst for those who had pre-alloHCT CK (3-year OS, 44.5% vs 29.1% vs 18.8%; P = .01; Figure 2F). Pairwise comparison revealed that survival was comparable between those without CK at diagnosis and those who cleared CK (P = .33) and was worse for those with CK pre-alloHCT (P = .04).
We found that a higher TP53mut VAF was suggestive of worsening post-HCT survival (Figure 3A). A maximum TP53mut VAF <10% was associated with a superior post-alloHCT survival compared with those with TP53mut VAF ≥10% (3-year OS rate, 65.4% vs 17.7%; P = .008; Figure 3B). On the basis of these findings of the univariate analysis (supplemental Table 3) and the associated interactions among the cytogenetic abnormalities (supplemental Figure 4), BM blast ≥5% pre-alloHCT, melphalan-based conditioning, pre-alloHCT cytogenetic response, and ICC-defined TP53mut MNs were included in multivariate model.
Factors affecting 3-year post-alloHCT OS. (A) Impact of TP53mut VAF on 3-year OS. (B) OS stratified by TP53mut VAF ≥10%.
Factors affecting 3-year post-alloHCT OS. (A) Impact of TP53mut VAF on 3-year OS. (B) OS stratified by TP53mut VAF ≥10%.
Multivariate analysis identified that meeting the ICC criteria for TP53mut MNs (hazard ratio [HR], 2.62; 95% CI, 1.18-5.83; P = .019) was independently associated with an inferior 3-year post-alloHCT survival. More importantly, achieving a cytogenetic response was independently not associated with an improved post-alloHCT survival (Table 2).
Factors associated with long-term post-HCT survival
In total, 21 patients (15.6%) had ≥3 years post-alloHCT follow-up and were alive. However, 58 patients (43%) died within 1 year of alloHCT, of whom 43 (74.1%) had relapse and 15 (25.9%) experienced NRM. Among the patients who died within 1 year, those with TP53 VAF ≥10% (n = 52) were more likely to die of relapse (41 patients, 78.8%), whereas, among patients with TP53 VAF <10% (n = 4), NRM was the primary cause of death (3 patients, 75%; P = .07); information on TP53 VAF was not available in 2 patients. Furthermore, 19 patients (14.2%) received donor lymphocyte infusion after transplant. We argued that the benefit of alloHCT may be considered suboptimal for patients who died within 1 year after transplant. Therefore, we compared patient-, disease-, and transplant-related variables between the 2 cohorts (Table 3). Demographic and laboratory characteristics at diagnosis were balanced between the 2 cohorts, except that the early death cohort had a higher white blood cell count (3.15 vs 1.85; P = .034). Long-term survivors were more likely to have a lower TP53mut VAF (26% vs 48.3%; P = .002), and more patients in the early death cohort had TP53mut VAF ≥10% (89.7% vs 57.1%; P = .015). There was a statistical trend toward enrichment of pre-alloHCT CK in those who died within 1 year of alloHCT compared with longer term survival (48.3% vs 33.3%; P = .063), though it did not meet the prespecified threshold for significance. Other pre-alloHCT disease characteristics, including measurable residual disease (MRD) status, were comparable between the 2 cohorts. Finally, the impact of posttransplant cyclophosphamide (PTCy)–based graft-versus-host disease (GVHD) prophylaxis could not be assessed as none of the patients receiving PTCy had 3 years of follow-up.
Factors associated with RI
Median time to relapse after alloHCT was 4.5 months (IQR, 2.7-8). The 3-year cumulative RI and NRM were 63.8% and 17.6%, respectively (supplemental Table 5). Compared with patients with no CK at diagnosis or pre-alloHCT, the 3-year RI was significantly higher for those who had CK at diagnosis and pre-alloHCT CK (67.5% vs 38%; P = .018), and a trend toward increased RI was noted even for those who “cleared” CK pre-alloHCT (3-year RI, 62.5% vs 28.8%; P = .06; Figure 4A; supplemental Table 6). Furthermore, 69 patients (51.5%) received melphalan-containing conditioning regimen, all in the context of reduced-intensity conditioning. Melphalan-based conditioning, compared with non–melphalan-containing regimen, was associated with a significantly lower risk of 3-year RI (52.7% vs 76.9%; P = .002; Figure 4B), whereas PTCy-based GVHD prophylaxis (3-year RI, 93.6% vs 57.7%; P = .008; Figure 4C) and non-DBD TP53mut only (3-year RI, 85.7% vs 59.9%; P = .006; Figure 4D) were associated with an increased RI.
Nonrelapse mortality and relapse incidence stratified by risk factors. Competing risk analysis for NRM and RI stratified by (A) pre-alloHCT cytogenetic response, (B) inclusion of melphalan in conditioning regimen, (C) PTCy for GVHD prophylaxis, and (D) presence of only non-DBD TP53mut.
Nonrelapse mortality and relapse incidence stratified by risk factors. Competing risk analysis for NRM and RI stratified by (A) pre-alloHCT cytogenetic response, (B) inclusion of melphalan in conditioning regimen, (C) PTCy for GVHD prophylaxis, and (D) presence of only non-DBD TP53mut.
On the basis of univariate analysis (supplemental Table 6), we performed multivariate competing risk analysis with variables available at 2 different time points: (1) at diagnosis and (2) pre-alloHCT. Multivariate analysis for factors available at diagnosis included CK, ICC-defined TP53mut MNs, harboring non-DBD TP53mut only, and DNMT3A comutation. Multivariate analysis revealed that DNMT3A comutation was associated with an increased risk of post-HCT relapse (HR, 2.47; 95% CI, 1.15-5.32; P = .021; Table 4). Multivariate analysis using factors available pre-alloHCT included pre-alloHCT BM blasts ≥5%, cytogenetic response, melphalan-based conditioning, and PTCy-based GVHD prophylaxis. Among these, melphalan-based conditioning was the only factor independently associated with a decreased risk of post-HCT relapse (HR, 0.56; 95% CI, 0.33-0.95; P = .032). There was a trend toward an increased risk of relapse in those with pre-alloHCT CK compared with those without CK; however, it did not reach prespecified statistical significance (Table 4).
RFS analysis
On the basis of the findings of univariate analysis for 3-year RFS (supplemental Table 7), we evaluated factors affecting RFS at 2 different time points: (1) at diagnosis and (2) pre-alloHCT. Factors at available diagnosis included in the multivariate analysis were as follows: DNMT3A comutation, ICC-defined TP53mut MNs, harboring non-DBD TP53mut only, and CK. CK was included in the analysis because of its well-known impact on relapse. Multivariate analysis revealed that harboring non-DBD TP53mut only (HR, 3.40; 95% CI, 1.44-8.06; P = .005) and DNMT3A comutation (HR, 2.64; 95% CI, 1.20-5.79; P = .016) were independently associated with an inferior RFS (Table 5). Factors available pre-alloHCT included in multivariate analysis were pre-alloHCT BM blasts ≥5%, cytogenetic response, melphalan-based conditioning, and PTCy-based GVHD prophylaxis. Melphalan-based conditioning was associated with a significantly superior RFS (HR, 0.52; 95% CI, 0.33-0.82; P = .005), whereas pre-alloHCT BM blasts ≥5% was associated with an inferior RFS (HR, 2.76; 95% CI, 1.33-5.34; P = .006; Table 5).
Finally, we performed CART analysis for 3-year RFS, including pre-alloHCT BM blasts ≥5%, melphalan-containing conditioning, ICC-defined TP53mut MNs, harboring non-DBD TP53mut only, and DNMT3A comutation. The presence of ≥5% blasts was at the top of the hierarchical structure. The benefit of melphalan-based conditioning was limited to patients with <5% pre-alloHCT BM blasts, with the best response found among non–multihit TP53mut MNs and received melphalan-based conditioning regimen. Thus, CART analysis stratified the cohort in 3 categories of low, intermediate, and high risk comprising 13%, 75%, and 12% of the cohort (Figure 5A) with predicted 1-year RFS of 81.3% vs 31.3% vs 6.7%, respectively (P < .001; Figure 5B). The concordance index of the model was 0.61.16 We confirmed the findings of our CART analysis with CIT analysis that uses survival data with censoring. Factors significantly associated with RFS on univariate analysis were included for the unbiased CIT analysis (supplemental Methods). CIT analysis identified melphalan-based conditioning, meeting the ICC criteria for TP53mut MNs, and pre-alloHCT BM blasts ≥5% as factors associated with RFS, substantiating the CART approach (supplemental Figure 5).
CART analysis. (A) Factors associated with RFS at 3 years post-alloHCT, and (B) 3-year RFS stratified in 3 categories identified by recursive partitioning (RPART) analysis in panel A.
CART analysis. (A) Factors associated with RFS at 3 years post-alloHCT, and (B) 3-year RFS stratified in 3 categories identified by recursive partitioning (RPART) analysis in panel A.
Discussion
Although alloHCT is associated with survival advantage in TP53mut MN, our contemporary multicenter analysis suggests that post-HCT outcomes remain dismal. Relapse remained the most pressing challenge with approximately two-thirds of patients experiencing relapse within 3 years. Therefore, we focused on identifying factors associated with post-HCT relapse/RFS. Factors common to high relapse and inferior RFS were as follows: (1) the presence of non-DBD mutations only, (2) DNMT3A comutation, and (3) non–melphalan-containing conditioning regimen. Of these, the status of the first 2 is available at diagnosis and melphalan is a potentially modifiable factor. Using the universally available variables (ICC classification of TP53mut, pre-alloHCT blast percentage, and conditioning regimen), we propose a hierarchical risk-stratification tool that grouped patients by widely divergent post-HCT outcomes.
The impact of DMTs and residual disease on post-HCT outcomes remains an area of active debate. There is a lack of consensus as to whether achieving morphologic, cytogenetic, or even MRD negative status is associated with improved survival.5,8,12,17 The use of DMT, whether nonintensive, intensive, or B-cell lymphoma-2 inhibitor venetoclax, was high (>90%) and was not associated with differential survival. Relatively small proportion of patients (7.5% and 3.7%) underwent HCT with BM blasts 5% to 9% and ≥10%, respectively. However, the median survival of those with higher blast burden was progressively inferior. This observation is critical as an international task force consisting of experts from the European Society for Blood and Marrow Transplantation, European LeukemiaNet, and Blood and Marrow Transplant recommended upfront HCT in higher risk patients with <10% BM blasts and suggests a major knowledge gap that will need to be addressed. This finding should also be placed in the context that patients who “cleared” CK had a trend toward increased relapse but comparable survival when compared with those who did not have CK at diagnosis. Therefore, whether the inability to achieve morphologic and/or cytogenetic remission represents an inherent aggressiveness of the disease or a true impact of the cytotoxic therapies remains to be confirmed. It must be emphasized that given the retrospective nature, it cannot be deduced that in patients with ≥5% blasts, pre-transplant therapy to achieve <5% blasts would improve posttransplant survival. Such an approach may delay transplant, expose patients to ineffective therapies, and lead to complications precluding transplantation at all.
The utility of myeloablative conditioning in improving outcomes of TP53mut MN is unclear; although some studies have revealed reduced risk of relapse, most do not have survival benefit.8,10,18 A single-institution study of TP53mut MDS by Aldoss et al revealed that predominantly used melphalan-based conditioning was associated with higher RFS and OS compared with other studies. Though the impact of melphalan could not be isolated, the authors suggested that melphalan-based conditioning may be associated with a lower relapse rate and superior progression-free survival.7 Combined, these studies suggest that encouraging the inclusion of melphalan in fit patients may improve outcomes. Although PTCy was associated with an increased risk of relapse in univariate analysis, an independent effect was not confirmed in multivariate analysis. A potential explanation is that only 23.9% patients received PTCy and that the follow-up was shorter compared with the non-PTCy cases. Conflicting evidence regarding the relapse risk is emerging in this context, although the updated analysis of Blood and Marrow Transplant Clinical Trials Network 1703 suggests comparable risk of relapse with PTCy use (compared with tacrolimus/methotrexate-based GVHD prophylaxis). In contrast, a single-institute analysis suggested increased risk of relapse in PTCy group in cases with TP53mut, CK or monosomal karyotype, or chromosome 17 abnormality.19 Additional studies incorporating a larger PTCy cohort may help address this question.
We systematically studied the impact of the interplay of blast percentage, cytogenetic response, hit status, and VAF on post-HCT outcomes. We propose a clinically useful risk-stratification model that stratifies TP53mut AML/MDS into 3 categories with distinct 1-year RFS ranging from 81.3% to 6.7%. The risk-stratification tool uses readily available pre-alloHCT variables. Assuming validation, availability of a risk-stratification tool will facilitate pre-alloHCT counseling and help transplant centers account for poor survival within 1 year of transplant.
Two additional hypothesis-generating observations include the following: the absence of DBD TP53mut was associated with an increased risk of relapse and inferior RFS. Only 7 patients harbored a non-DBD mutation in the absence of any DBD mutations. Of these, 6 (85.7%) experienced relapsed within 3 years, whereas 1 (14.3%) experienced NRM. The higher risk of relapse based on the localization of mutation raises the possibility of interplay with the immune system. Biological basis of this observation is not clear. Given the rare nature of the non–DBD-only TP53mut, larger studies are needed to confirm this finding.
Second, DNMT3A comutation was observed in 6% patients in our cohort and up to 12% to 15% in previous studies.11,20DNMT3A comutation was associated with 2.34-fold higher risk of relapse and a similar decrease in RFS. Mutated DNMT3A denotes a higher risk of post-HCT relapse in general21 and in fms-like tyrosine kinase (FLT3)–mutated AML.22 However, the mechanism by which mutant DNTM3A may be contributing to the increased risk of relapse remains unknown.
Our retrospective analysis has notable limitations. The choice of alloHCT timing, donor, conditioning, GVHD prophylaxis, and supportive care was according to physician and institutional practices that may have been biased by factors beyond our consideration. Second, although this is one of the largest studies of its kind, the number of variables that could be analyzed simultaneously was limited due to sample size and heterogeneity. Third, recurrent chromosomal abnormalities, including CK, were highly interconnected, and we were not able to isolate the impact of each of these abnormalities separately.17,23 Fourth, an inherent limitation of a retrospective study is the inability to characterize the impact of patient-, disease-, and treatment-related variables that may have precluded the patient from undergoing alloHCT in the first place. This is a critical concern as only 15% of patients underwent alloHCT, which is comparable to 8% to 26% utilization of alloHCT historically.6,8,13,17,23,24 Finally, given the emerging evidence regarding TP53mut MN classification,25-27 it is possible that some cases would not meet the WHO-5 or ICC criteria for TP53mut MN and be retrospectively classified as otherTP53mut MDS or AML. However, all harbored MN would not be classified as TP53mut clonal hematopoiesis or clonal cytopenia of undetermined significance.
Acknowledging these limitations, our study confirms that even in the era of improving outcomes across the board, survival of TP53mut MN has not improved meaningfully. Approximately 25% of the patients undergoing alloHCT derive long-term benefit, and the efforts should focus on identifying and prioritizing these patients pre-alloHCT. To that end, our novel findings include use of melphalan in conditioning regimen as a modifiable risk factor that deserves validation in an independent cohort. A small subset of patients who did not meet the ICC criteria for TP53mut MN and received melphalan for conditioning appear to have the longest post-HCT survival. For the remaining majority, focus will be on improving treatments that achieve deeper pre-alloHCT response and early use of effective maintenance strategies.28
Acknowledgments
The authors are grateful to patients and their families.
M.V.S. was supported by the Bridget Kiely Clinician Career Development in Transplant Research and Kennedy Bacon Funds for Leukemia and Bone Marrow Transplant Research.
Authorship
Contribution: A. Baranwal, K.J.L., V.G., G.S.G.M., A.P., A. Bajel, and D.K.H. collected the data; A. Baranwal performed statistical analysis and wrote the first draft of the manuscript; C.H.K. reviewed the analyses and performed the conditional inference tree analysis; C.S., M.N., T.B., M.A.K.-D., E.A., V.R., J.M.F., H.S.M., M.I., J.P., L.Z.S., S.C., N.K., M.H., A.M., W.H., M.L., A.T., G.S.G.M., A.P., D.K.H., H.A., and M.V.S. contributed the patients and edited the manuscript; D.K.H. and M.V.S. conceived the study; and all authors agreed to the final draft of the manuscript.
Conflict-of-interest disclosure: M.V.S. reports receiving research funding to institution from Astellas, AbbVie, Celgene, and Marker Therapeutics. A.A.P. reports receiving research funding from Pfizer, Sumitomo, and Kronos Bio, and honoraria from AbbVie, Bristol Myers Squibb, and Sobi. M.A.K.-D. reports receiving research/grant from Bristol Myers Squibb, Novartis, and Pharmacyclics, and lecture/honorarium from Kite Pharma. The remaining authors declare no competing financial interests.
Correspondence: Mithun Vinod Shah, Division of Hematology, Mayo Clinic, 200 1st SW, Rochester, MN 55906; email: shah.mithun@mayo.edu; and Devendra Hiwase, Royal Adelaide Hospital and South Australian Health and Medical Research Institute, Adelaide, South Australia 5000, Australia; email: devendra.hiwase@sa.gov.au.
References
Author notes
Original data are available on request from the corresponding author, Mithun Vinod Shah (shah.mithun@mayo.edu).
The full-text version of this article contains a data supplement.











