PEAR1 and CBL variants demonstrate time-specific genetic influences on platelet count throughout the course of pregnancy.
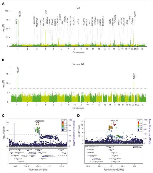
PEAR1 and TUBB1 variants play a major role in contributing to the genetic predisposition for GT and severe GT.
Visual Abstract
Platelet count reduction occurs throughout pregnancy, with 5% to 12% of pregnant women being diagnosed with gestational thrombocytopenia (GT), characterized by a more marked decrease in platelet count during pregnancy. However, the underlying biological mechanism behind these phenomena remains unclear. Here, we used sequencing data from noninvasive prenatal testing of 100 186 Chinese pregnant individuals and conducted, to our knowledge, the hitherto largest-scale genome-wide association studies on platelet counts during 5 periods of pregnancy (the first, second, and third trimesters, delivery, and the postpartum period) as well as 2 GT statuses (GT platelet count < 150 × 109/L and severe GT platelet count < 100 × 109/L). Our analysis revealed 138 genome-wide significant loci, explaining 10.4% to 12.1% of the observed variation. Interestingly, we identified previously unknown changes in genetic effects on platelet counts during pregnancy for variants present in PEAR1 and CBL, with PEAR1 variants specifically associated with a faster decline in platelet counts. Furthermore, we found that variants present in PEAR1 and TUBB1 increased susceptibility to GT and severe GT. Our study provides insight into the genetic basis of platelet counts and GT in pregnancy, highlighting the critical role of PEAR1 in decreasing platelet counts during pregnancy and the occurrence of GT. Those with pregnancies carrying specific variants associated with declining platelet counts may experience a more pronounced decrease, thereby elevating the risk of GT. These findings lay the groundwork for further investigation into the biological mechanisms and causal implications of GT.
Introduction
Platelets contribute to various physiological processes, including bleeding and thrombosis.1 Platelets also play an important role in pregnancy by activating chemokine receptor2 and releasing platelet-derived factors such as epidermal growth factor3 in the first trimester, promoting trophoblast infiltration of maternal spiral arteries for sufficient placental perfusion. Epidemiological studies have demonstrated a progressive decline in platelet count from the first trimester to delivery during pregnancy.4 However, the biological mechanism underlying this phenomenon remain elusive, although hypotheses such as increased blood volume causing platelet dilution and platelet accumulation in the spleen and placental intervillous4,5 have been proposed.
Thrombocytopenia, defined as a platelet count < 150 × 109/L,6 is a common hematological disorder during pregnancy, affecting 5% to 12% of all pregnancies.6,7 The most common cause of thrombocytopenia during pregnancy is gestational thrombocytopenia (GT), accounting for 75% to 76% of the cases.7,8 GT affects >9 million worldwide annually.8 Despite its high prevalence, the pathogenesis of GT remains unclear. Several potential mechanisms have been proposed, including plasma volume expansion leading to dilution,9 inadequate thrombopoietin response,10 platelet autoantibody formation,11,12 changes in von Willebrand factor expression and survival,13 alterations in ADAMTS13 activity,14 and enhanced platelet adhesion under high-shear blood flow.8,15
Notably, platelet count is highly heritable, with an estimated heritability of 0.45 to 0.54 across diverse ethnicities.16-18 Furthermore, the risk of recurrent GT in subsequent pregnancies is 14.2 times higher than that of normal pregnancies,4 highlighting a potential genetic component in platelet count variations during pregnancy and GT development. However, because of financial and logistical challenges of human genetic study, no prior studies have explored the genetic basis of platelet count during pregnancy and GT.
In this study, we leveraged advanced methods previously developed for genome-wide association studies (GWASs) using sequencing data from noninvasive prenatal tests (NIPTs).19 We integrated NIPT data and time-dependent platelet count measurements in 5 periods of pregnancy and conducted, to the best of our knowledge, the first and the hitherto largest-scale GWAS on platelet count and GT during pregnancy, among 100 186 Chinese pregnant women from 2 hospitals at Shenzhen, China. We focus on identifying genes (1) associated with platelet count during pregnancy, (2) contributing to altering platelet counts, and (3) involved in GT development during pregnancy.
Methods
Study population
The study population encompassed 70 739 pregnancies from Longgang District Maternity and Child Healthcare Hospital of Shenzhen City (referred to as Longgang) and 50 948 pregnancies from Shenzhen Baoan Women's and Children's Hospital (referred to as Baoan). All participants received NIPT and provided written informed consent. After excluding women potentially involving multiple gestations and without available platelet count measurements, our study included 100 186 pregnant women who had at least 1 platelet count assessment during pregnancy (Figure 1). Detailed information on the study population can be found in the supplemental Methods, available on the Blood website.
Flowchart summarizing the study design and inclusion and exclusion criteria of participants. HBV, hepatitis B virus; HCV, hepatitis C virus; HELLP syndrome, hemolysis, elevated liver enzymes, and low platelet count syndrome; ITP, primary immune thrombocytopenia; MPV, mean platelet volume; PLT_delivery, platelet counts at delivery; PLT_postpartum, platelet counts during the postpartum period; T1_PLT, platelet counts during the first trimester; T2_PLT, platelet counts during the second trimester; T3_PLT, platelet counts during the third trimester.
Flowchart summarizing the study design and inclusion and exclusion criteria of participants. HBV, hepatitis B virus; HCV, hepatitis C virus; HELLP syndrome, hemolysis, elevated liver enzymes, and low platelet count syndrome; ITP, primary immune thrombocytopenia; MPV, mean platelet volume; PLT_delivery, platelet counts at delivery; PLT_postpartum, platelet counts during the postpartum period; T1_PLT, platelet counts during the first trimester; T2_PLT, platelet counts during the second trimester; T3_PLT, platelet counts during the third trimester.
Phenotype definition
Platelet counts were determined using complete blood count tests conducted during pregnancy and the postpartum period.
GT was defined as having at least 1 platelet count < 150 × 109/L in the second or third trimester of pregnancy.6 In routine clinical practice in China, 100 × 109/L is the typical cutoff value for clinical attention.20 In supplemental Figure 1, we confirm that 100 × 109/L represents the 99th percentile for platelet counts among pregnant women during the third trimester in our study population. Therefore, we further categorized pregnant women with at least 1 platelet count <100 × 109/L during pregnancy as severe GT cases. Pregnancies complicated by preeclampsia; hemolysis, elevated liver enzymes, and low platelet count syndrome; primary immune thrombocytopenia; HIV infection; hepatitis B virus infection; and hepatitis C virus infection or with ≥1 incidences of platelet count <50 × 109/L during pregnancy were excluded. This resulted in a final cohort of 11 138 GT cases and 85 294 controls as well as 906 severe GT cases and 97 283 controls.
See supplemental Methods for details of the inclusion and exclusion criteria of GT.
Genotyping and quality control
We analyzed the NIPT data from the 100 186 selected pregnant women. Our previous study has demonstrated that when integrated with a reference panel, NIPT data can exhibit high accuracy in genotype imputation, comparable with or surpassing that of an array.19 We used population linkage (PLINK,21 version 2.0; www.cog-genomics.org/plink/2.0/) to perform principal components analysis on single-nucleotide polymorphisms (SNPs) with minor allele frequency ≥ 0.05 after linkage disequilibrium (LD) pruning.
Statistical analyses
To compare the declining percentage and the mean decline rate of platelet count from the first trimester to delivery among controls, mild GT cases, and severe GT cases, we applied the Jonckheere-Terpstra test. We constructed 2 linear mixed models to compare the platelet count changes among mild GT cases, severe GT cases, and controls during pregnancy and assess the platelet count changes across gestation age. In model 1, the fixed-effect terms included 1 nominal variate (hospitals: Baoan and Longgang), 1 ordinal variate (groups: control, mild GT case, and severe GT case), and 2 continuous variates (maternal age and gestation day). The random effect included the random intercepts of participants. To evaluate whether the rate of change in platelet counts differed between GT cases and control groups, model 2 integrated 2 interaction terms: mild GT cases interacting with gestational days and severe GT cases interacting with gestational days as additional fixed effects.
GWAS
We conducted GWAS using PLINK21 (version 2.0). The 1st to 10th principal components and maternal age were used as covariates for GT and severe GT. For platelet count during each period of pregnancy, we also incorporated gestation age corresponding to the time of the measurements. Moreover, all quantitative phenotypes were rank-based transformed to ensure adherence to a normal distribution.
To combine results of the GWASs conducted in the 2 cohorts, we performed meta-analyses using meta-analysis tool for genome-wide association scans (METAL,22 v2011-03-25) with an inverse-variance weighted fixed-effect model.
After filtering variants with minor allele frequency (MAF) < 0.01, we used the genome-wide complex trait analysis–conditional and joint association analysis (GCTA COJO)23 to identify independent genome-wide significant signals using a stepwise model selection (--cojo-slct) and a collinearity threshold of 0.2.
Replication of independent genome-wide significant loci
As for the internal replication, a lead SNP was considered replicated if it showed the same beta direction and a P value reaching the Bonferroni significant threshold in both cohorts.
As for the external comparison, we compared the genome-wide significant locus to a GWAS of platelet count from the BioBank Japan Project24 (BBJ), which is the largest GWAS of platelet count among nonpregnant East Asians, with 148 623 participants. Lead SNP or its proxy SNP meeting the following 2 criteria were regarded as consistent: (1) the genetic effect direction matched that of the BBJ data and (2) the P value remained significant after Bonferroni correction in our studies.
Identification of genetic variants with time-dependent genetic effect
If the 95% confidence intervals (CIs) of genetic effect for a genome-wide significant SNP did not overlap during the first, second, and third trimester of pregnancy, we defined it as an SNP with a time-dependent genetic effect during pregnancy.
TrajGWAS analyses
We conducted TrajGWAS26 analyses to discover genetic variants affecting the mean and variance of platelet counts during pregnancy and the postpartum period. We used rank-based transformed platelet count for TrajGWAS analyses and adjusted for the top 10 principal components, age, and gestation age corresponding to the time of the platelet count test. Detailed information about the TrajGWAS analyses can be found in the supplemental Methods.
PRS
We derived polygenic risk score (PRS) models in an independent NIPT PLUS cohort with 4642 pregnant women (these participants are characterized by a deeper sequencing depth in comparison to conventional NIPT). We used the genome-wide clumping and thresholding method implemented in PRSice-227 to construct PRSs for platelet counts of the 5 periods during pregnancy and GT. Details about the PRSs can be found in the supplemental Methods.
Results
Platelet counts change during pregnancy in GT case and control
A total of 100 186 pregnant women with at least 1 platelet count record during pregnancy and the postpartum period were included in our analysis. Based on the inclusion and exclusion criteria detailed in “Methods,” we identified 10 908 pregnancies as GT cases and 82 523 individuals as controls. Among the GT cases, 870 were classified as severe GT cases and the remaining 10 038 individuals as mild GT. Information on prenatal screening indicators and maternal and neonatal outcomes associated with GT is provided in supplemental Notes.
As illustrated in Figure 2 and supplemental Table 1, the platelet counts of all pregnancies displayed a gradual decline throughout gestation, reaching their lowest point at the time of delivery, and subsequently showing signs of recovery during the postpartum period. These trends align with the changes in mean platelet counts during pregnancy from prior large-scale studies involving European population4 (N = 15 723) and a case-control study on GT15 (N = 3500). After adjusting for maternal age, gestation day, and hospital, the mean platelet counts of mild GT cases and severe GT cases were 75 × 109/L and 110 × 109/L lower than those of controls, respectively (P < 2 × 10–16; supplemental Table 2). On average, platelet counts of pregnant women decline by 11 × 109/L in each trimester (P < 2 × 10−16). The platelet count declined by 27.1% in mild GT cases and 37.5% in severe GT cases from the first trimester to delivery, compared with a 16.4% decline in controls. The mean decline rate of platelet count in mild and severe GT cases was 3.55 and 3.77 times higher than that of controls (supplemental Table 3). Both the declining percentage and the mean decline rate of platelet count from the first trimester to the time of delivery increased with the severity of GT (P = .022; and P = .015). The mean platelet counts of severe and mild GT cases dropped by 7.13 × 109/L and 4.51 × 109/L per trimester more than controls (both P < 2 × 10−16; supplemental Table 4). The same pattern was observed when we restricted the analysis to 14 712 participants with platelet counts measured at all 5 periods and when we analyzed and visualized the individual changes in platelet counts (supplemental Notes).
Mean platelet counts vs gestation age. Changes in mean platelet count during the first, second, and third trimesters, at delivery, and during the postpartum period in pregnancies diagnosed with severe GT (n = 870), mild GT (n = 10 038), and controls (n = 82 523) from 2 hospitals. The smoothing function is the generalized additive model. The ribbon around the smooth curve denotes the 95% CI. The first trimester refers to the time from conception until 14 weeks (98 days) of pregnancy, the second trimester is from week 14 to the end of week 28 (196 days), and the third trimester is from week 28 to delivery. The mean gestation age at delivery in our study is ∼273 days. D, delivery; P, postpartum; PLT, platelet count.
Mean platelet counts vs gestation age. Changes in mean platelet count during the first, second, and third trimesters, at delivery, and during the postpartum period in pregnancies diagnosed with severe GT (n = 870), mild GT (n = 10 038), and controls (n = 82 523) from 2 hospitals. The smoothing function is the generalized additive model. The ribbon around the smooth curve denotes the 95% CI. The first trimester refers to the time from conception until 14 weeks (98 days) of pregnancy, the second trimester is from week 14 to the end of week 28 (196 days), and the third trimester is from week 28 to delivery. The mean gestation age at delivery in our study is ∼273 days. D, delivery; P, postpartum; PLT, platelet count.
GWAS of platelet count during pregnancy, at delivery, and during the postpartum period
We conducted 3 separate GWASs on platelet count during the first, second, and third trimesters of pregnancy for 72 816 Chinese pregnant women from the 2 distinct hospitals. Additionally, we performed GWASs of platelet counts at delivery and during the postpartum period, involving 33 553 and 34 457 Chinese pregnancies (Figure 1).
Although the genomic inflation factor (λGC) surpassed 1 (supplemental Figure 2), the LD score28 regression intercepts closely approached 1, indicating a polygenic genetic architecture rather than statistical inflation due to population stratification28 (supplemental Table 5). The SNP heritability of platelet count during the 3 pregnancy periods was 32.3% to 33.3%, consistent with previously reported values in Europeans (30.2%)29 and Hispanic/Latino Americans (29.4%).30 High genetic correlations, ranging from 0.883 to 0.996, were observed between platelet counts during any 2 periods, indicating a consistent genetic influence throughout pregnancy (supplemental Table 6).
The GWAS meta-analyses of platelet count during the 3 trimesters revealed 138 independent genome-wide significant loci (161 signals; P < 5 × 10-8; Figure 3; supplemental Figure 3; supplemental Tables 7 and 8). Of these, 51 loci (69 signals) were associated with platelet count in all 3 trimesters (supplemental Figure 4). We also identified 37 genome-wide significant loci (44 signals) for platelet counts at delivery and 32 loci (35 signals) for the postpartum period (supplemental Figure 5). All 341 lead SNPs showed consistent directional effects in both cohorts, with 241 of 341 lead SNPs reaching Bonferroni-corrected significance level and almost all (334 of 341) being nominally significant in both cohorts (supplemental Figure 6; supplemental Table 7).
Manhattan plots of the genome-wide association study meta-analyses for platelet counts during the first, second, and third trimesters. A total of 72 816 Chinese pregnant women with at least 1 platelet count in each trimester from 2 hospitals were included in the GWAS meta-analyses. The Manhattan plots depict GWAS meta-analyses of platelet counts during the first trimester (A), the second trimester (B), and the third trimester (C). GWAS for each hospital was carried out with a linear regression model, and the 1st to 10th principal components, maternal age, and gestation age correspond to the time of the platelet count test as covariates. The x-axis shows the ordered chromosomes, and the y-axis indicates –log10(P value) for the association tests. The dashed black line represents the genome-wide significance threshold for GWAS (P = 5 × 10–8). A total of 138 genome-wide significant independent loci (161 independent signals) achieved the genome-wide significance threshold. Labels in black indicate the nearest gene of the novel loci, and labels in red highlight the 2 loci (PEAR1 and CBL) with time-dependent genetic effects during pregnancy.
Manhattan plots of the genome-wide association study meta-analyses for platelet counts during the first, second, and third trimesters. A total of 72 816 Chinese pregnant women with at least 1 platelet count in each trimester from 2 hospitals were included in the GWAS meta-analyses. The Manhattan plots depict GWAS meta-analyses of platelet counts during the first trimester (A), the second trimester (B), and the third trimester (C). GWAS for each hospital was carried out with a linear regression model, and the 1st to 10th principal components, maternal age, and gestation age correspond to the time of the platelet count test as covariates. The x-axis shows the ordered chromosomes, and the y-axis indicates –log10(P value) for the association tests. The dashed black line represents the genome-wide significance threshold for GWAS (P = 5 × 10–8). A total of 138 genome-wide significant independent loci (161 independent signals) achieved the genome-wide significance threshold. Labels in black indicate the nearest gene of the novel loci, and labels in red highlight the 2 loci (PEAR1 and CBL) with time-dependent genetic effects during pregnancy.
Furthermore, we identified 8 novel loci located in or around PCCB, NRSN1, ZNF184, ZBED9, FOCAD, CHST11, 1LINC00670, and MLLT, which had not been previously associated with platelet count in the GWAS catalog31 (supplemental Figure 7). Functional evidence for these novel loci is detailed in supplemental Table 9.
We further compared the lead SNPs of our GWAS meta-analyses of platelet counts during each trimester with the GWAS of platelet counts in BBJ.24 After excluding 10 lead SNPs without suitable proxy SNPs in BBJ, 242 of the remaining 331 lead SNPs (70.2%) in our studies exhibited genetic effects in the same direction as BBJ and had a P value below the Bonferroni-corrected significance threshold. Additionally, 297 of 331 (89.7%) of the lead SNPs or their proxy SNPs were nominally significant in BBJ (supplemental Figure 8; supplemental Table 7). We further performed colocalization to assess shared association signals between our study and BBJ24 nonpregnant individuals. A total of 160 of 331 genome-wide significant loci (48.3%) for platelet counts during the 5 periods of pregnancy were colocalized with the platelet counts in BBJ, with a posterior probability of ≥0.8 (supplemental Figure 9; supplemental Table 7). Seventy-two of 331 loci (21.8%) were colocalized with ≤5 variants in the 95% credible sets, including 15 identified with a single shared association variant (supplemental Table 10). It is noteworthy that even for the loci with the smallest posterior probability, both our study and BBJ exhibit significant signals (supplemental Figure 10). Therefore, the relatively lower rate of colocalization may be attributed to differences in LD structures between BBJ and our data set.
PEAR1 and CBL loci demonstrated time-dependent genetic effects throughout pregnancy
We postulated that the observed fluctuations in platelet counts during pregnancy were controlled by certain biological factors, including potential unknown genetic factors. To examine this hypothesis, we compared the 95% CIs of the genetic effects for significant SNPs in each trimester. Intriguingly, 2 loci showed nonoverlapping 95% CI of genetic effect across the 3 trimesters (Figure 4; supplemental Tables 11A and 12).
Forest plots and regional association plots for 2 variants with time-dependent genetic effects for platelet count during pregnancy. Forest plots showing the genetic effect of rs12041331-G allele at 1q23.1 (PEAR1) (A) and rs12276986-T allele at 11q23.3 (CBL) (B) on meta-analysis for platelet count during the first, second, and third trimester, at delivery, and during the postpartum period. Points represent genetic effect (β). Hollow points indicate a P value not reaching genome-wide significance (P = 5 × 10–8). The error bars indicate the 95% CI of β. Regional association plots from top to bottom represent the results of meta-analyses for platelet count during the first, second, and third trimesters at 1q23.1 (PEAR1) (C) and 11q23.3 (CBL) (D). The x-axis shows the chromosomal positions (GRCh38), and the y-axis indicates –log10(P value) for the association tests. The purple diamond indicates the lead SNP of each locus. The other SNPs are colored based on their LD r2 with the lead SNP. The dashed gray line represents the genome-wide significance threshold for GWAS (P = 5 × 10–8). The gene track highlighted in red shows the nearest gene for the lead SNP.
Forest plots and regional association plots for 2 variants with time-dependent genetic effects for platelet count during pregnancy. Forest plots showing the genetic effect of rs12041331-G allele at 1q23.1 (PEAR1) (A) and rs12276986-T allele at 11q23.3 (CBL) (B) on meta-analysis for platelet count during the first, second, and third trimester, at delivery, and during the postpartum period. Points represent genetic effect (β). Hollow points indicate a P value not reaching genome-wide significance (P = 5 × 10–8). The error bars indicate the 95% CI of β. Regional association plots from top to bottom represent the results of meta-analyses for platelet count during the first, second, and third trimesters at 1q23.1 (PEAR1) (C) and 11q23.3 (CBL) (D). The x-axis shows the chromosomal positions (GRCh38), and the y-axis indicates –log10(P value) for the association tests. The purple diamond indicates the lead SNP of each locus. The other SNPs are colored based on their LD r2 with the lead SNP. The dashed gray line represents the genome-wide significance threshold for GWAS (P = 5 × 10–8). The gene track highlighted in red shows the nearest gene for the lead SNP.
During the first trimester, rs12041331-G at PEAR1 did not show a significant association (β = −0.0383; P = 6.14 × 10−5). However, it reached genome-wide significance during the second trimester (β = −0.0862; P = 1.59 × 10−19) and exhibited the strongest association with platelet counts during the third trimester (β = −0.259; P = 3.64 × 10−163; Figure 4A,C). The rs12041331-G allele showed a 5.76-fold increase in absolute genetic effect across all 3 trimesters.
Conversely, the lead SNP, rs12276986-T, located in the CBL gene, was significantly associated with platelet count during the first and second trimesters but not the third trimester (β = 0.0933 [P = 1.02 × 10−32]; β = 0.0577 [P = 1.63 × 10−13]; and β = 0.0133 [P = .0895], respectively; Figure 4B,D). Compared with the first trimester, the genetic effect of the rs12276986-T allele decreased by 7.02 times during the third trimester.
In addition to the direct comparison of 95% CIs of genetic effects for significant SNPs to identify genetic variants influencing platelet count changes during pregnancy, we conducted TrajGWAS analyses using a total of 554 700 repeated, time-specific platelet count measurements from the 100 186 pregnancies (Figure 1). The distribution of the number of repeated measurements of platelet counts in the 2 hospitals was similar (supplemental Figure 11), with a median of 6 (interquartile range [IQR], 4-7) and 5 (IQR, 3-7). The null model results for the 2 cohorts are presented in supplemental Tables 13 and 14.
The TrajGWAS outcomes evaluating genetic variants affecting the mean of platelet counts across pregnancies coincided with the trimester-specific platelet count GWAS results (supplemental Figure 12A,C; supplemental Tables 15 and 16). Notably, SNPs associated with platelet count changes during pregnancy demonstrated consistent and significant associations within the PEAR1 locus at 1q23.1 across both hospital cohorts (supplemental Figure 13A,C; supplemental Tables 17 and 18). The lead SNPs in each cohort (Longgang: rs2182760-G allele, β = −0.15; τ = 0.1013; P = 6.29 × 10−11; and Baoan: rs12566888-G allele, β = −0.13; τ = 0.1584; P = 3.03 × 10−27; both alleles are in high LD with rs12041331-G, R2 > 0.93) were associated with a faster decline in platelet counts throughout pregnancy and the postpartum period.
PEAR1 and TUBB1 loci contribute to the genetic susceptibility of GT and severe GT
GWAS of GT and severe GT were performed based on 11 138 GT cases and 85 294 controls and 906 severe GT cases and 97 283 controls, respectively. The LD score intercepts were 1.02 and 1.05 (supplemental Table 5), respectively, indicating negligible statistical inflation. The SNP-based heritability estimates of GT and severe GT were 13.7% (SE = 0.0087) and 4.54 × 10–5 (SE = 0.0031), respectively.
GWAS meta-analyses of GT revealed 37 independent loci (47 signals) with genome-wide significance (Figure 5A; supplemental Table 19). The most significant signal was observed at PEAR1 (rs12048392-C allele: odds ratio [OR], 1.72; 95% CI 1.64-1.82; P = 2.84 × 10−97). The GWAS meta-analysis for severe GT yielded 22 genome-wide significant loci in PEAR1 and TUBB1 (Figure 5B; Table 1). The most significantly associated locus was PEAR1 at 1q23.1 (rs12566888-G allele: OR, 2.00; 95% CI 1.69-2.38; P = 1.07 × 10−15). This allele was in high LD with rs12041331-G associated with lower platelet count during the second and third trimesters and a faster decline of platelet count. Interestingly, another significant variant, rs415064-C, was identified on chromosome 20 (C allele: OR, 1.91; 95% CI 1.59-2.28; P = 2.08 × 10−12). This missense variant, located in exon 2 of TUBB1, results in an amino acid substitution from glutamine to histidine at the highly conserved residue 43 of the tubulin beta-1 chain. The variant demonstrated a scaled CADD32 score of 24.7 and is predicted to be possibly damaging (PolyPhen-233 score, 0.946) or deleterious (SIFT34 score, 0.008). This variant was also reported to be associated with MPV35 and platelet crit35,36 among individuals of European ancestry.
Manhattan plots and regional association plots for GWAS meta-analyses of GT and severe GT. Manhattan plots for GWAS meta-analysis of GT (11 138 cases and 85 294 controls) (A) and severe GT (906 cases and 97 283 controls) (B). GWAS for each hospital was carried out with a logistic regression model and the first to 10th principal components and maternal age as covariates. The x-axis shows the ordered chromosomes, and the y-axis indicates –log10 (P value) for the association tests. The dashed black line represents the genome-wide significance threshold of the P value for GWAS (P = 5 × 10–8). Labels in black indicate the nearest gene of the novel loci. Regional association plots for GWAS meta-analysis of severe GT at 1q23.1 (PEAR1) (C) and 20q13.32 (TUBB1) (D). The x-axis shows the chromosomal positions (GRCh38) and the y-axis indicates –log10(P value) for the association tests. The purple diamond indicates the lead SNP of each locus. The other SNPs are colored based on their LD r2 with the lead SNP. The horizontal dashed gray line represents the genome-wide significance threshold for GWAS (P = 5 × 10–8).
Manhattan plots and regional association plots for GWAS meta-analyses of GT and severe GT. Manhattan plots for GWAS meta-analysis of GT (11 138 cases and 85 294 controls) (A) and severe GT (906 cases and 97 283 controls) (B). GWAS for each hospital was carried out with a logistic regression model and the first to 10th principal components and maternal age as covariates. The x-axis shows the ordered chromosomes, and the y-axis indicates –log10 (P value) for the association tests. The dashed black line represents the genome-wide significance threshold of the P value for GWAS (P = 5 × 10–8). Labels in black indicate the nearest gene of the novel loci. Regional association plots for GWAS meta-analysis of severe GT at 1q23.1 (PEAR1) (C) and 20q13.32 (TUBB1) (D). The x-axis shows the chromosomal positions (GRCh38) and the y-axis indicates –log10(P value) for the association tests. The purple diamond indicates the lead SNP of each locus. The other SNPs are colored based on their LD r2 with the lead SNP. The horizontal dashed gray line represents the genome-wide significance threshold for GWAS (P = 5 × 10–8).
Genome-wide significant independent loci of GWAS meta-analysis for severe GT
| CHR . | BP . | SNP . | A1 . | A2 . | EAF . | Gene . | Consequence . | Effect . | Meta-analysis . | Longgang . | Baoan . | |||
|---|---|---|---|---|---|---|---|---|---|---|---|---|---|---|
| OR (95% CI) . | P . | OR (95% CI) . | P . | OR (95% CI) . | P . | |||||||||
| 1 | 156 899 255 | rs12566888 | G | T | 0.5868 | PEAR1 | intron_variant | MODIFIER | 2.00 (1.69-2.38) | 1.07 × 10–15 | 2.17 (1.75-2.70) | 2.79 × 10–12 | 1.78 (1.35-2.32) | 4.35 × 10–5 |
| 20 | 59 022 916 | rs415064 | C | G | 0.0888 | TUBB1 | missense_variant | MODERATE | 1.91 (1.59-2.28) | 2.08 × 10–12 | 2.01 (1.61-2.51) | 7.37 × 10–10 | 1.72 (1.27-2.34) | 4.97 × 10–4 |
| CHR . | BP . | SNP . | A1 . | A2 . | EAF . | Gene . | Consequence . | Effect . | Meta-analysis . | Longgang . | Baoan . | |||
|---|---|---|---|---|---|---|---|---|---|---|---|---|---|---|
| OR (95% CI) . | P . | OR (95% CI) . | P . | OR (95% CI) . | P . | |||||||||
| 1 | 156 899 255 | rs12566888 | G | T | 0.5868 | PEAR1 | intron_variant | MODIFIER | 2.00 (1.69-2.38) | 1.07 × 10–15 | 2.17 (1.75-2.70) | 2.79 × 10–12 | 1.78 (1.35-2.32) | 4.35 × 10–5 |
| 20 | 59 022 916 | rs415064 | C | G | 0.0888 | TUBB1 | missense_variant | MODERATE | 1.91 (1.59-2.28) | 2.08 × 10–12 | 2.01 (1.61-2.51) | 7.37 × 10–10 | 1.72 (1.27-2.34) | 4.97 × 10–4 |
A1, effect allele; A2, noneffect allele; BP, base pair position; CHR, chromosome; EAF, effect allele frequency.
PRSs predicting GT during pregnancy
We further evaluated our predictive capability for GT in an independent cohort consisting of 4642 pregnancies (supplemental Notes; supplemental Tables 20 and 21). On comparing the performances of 4 models, including (1) the optimal GT PRS; (2) the optimal PRS for platelet count during the first, second, and third trimesters; (3) the optimal PRS for GT combined with the 3 optimal PRSs of platelet count; and (4) the optimal PRS for GT combined with the 3 optimal PRSs for platelet count, adjusted for covariates such as the top 10th principal component and maternal age to predict GT (supplemental Figure 14; supplemental Table 22), we observed that the PRS model for platelet count during the third trimester yielded the highest C statistics (0.664; 95% CI, 0.603-0.726) among the 3 periods. Moreover, in the integrated model, after covariate adjustments, the PRS for GT combined with the PRS for platelet count during the third trimester exhibited the best performance (C statistics, 0.723; 95% CI, 0.664-0.783).
Discussion
To explore the genetic basis of platelet count during pregnancy and GT, a long-known but illy characterized clinical condition, we conducted a large-scale GWASs on platelet counts during 5 periods of pregnancy among 100 186 pregnancies from 2 hospital cohorts and identified 138 independent genomic loci with significant associations. The high consistency of genetic effect between the 2 independent cohorts implies high fidelity of the genetic discoveries. Comparing our findings with the GWAS of platelet count in the general population (BBJ), we observed that 89.7% of the lead SNPs demonstrated consistent genetic effects, and 48.3% were colocalized with BBJ loci, suggesting both shared and distinct genetic basis of platelet count between pregnant women and the general population. The discrepancies can be attributed to differences in age, sex, ancestry, LD structure, and physiological status between the 2 cohorts.
Notably, 2 loci, PEAR1 and CBL, displayed time-dependent genetic effects on platelet counts across the 3 trimesters of pregnancy. Particularly, the lead intronic rs12041331-G variant at the PEAR1 locus is associated with a faster decline in platelet counts throughout pregnancy. rs12041331 has been identified as a cis-expression quantitative trait locus for PEAR1,37 with the G allele positively affecting PEAR1 expression in platelets38 by introducing a CpG site that enhances PEAR1 enhancer activity through allele-specific methylation.39PEAR1 encodes the platelet endothelial aggregation receptor 1, a transmembrane receptor highly expressed in platelets and endothelial cells.40 Prior studies have reported associations between the rs12566888-G and the rs12041331-G variants in PEAR1 with increased platelet aggregation induced by adenosine diphosphate,41-44 epinephrine,41 and collagen.42,45 Furthermore, our additional GWAS revealed time-dependent genetic effects of rs12566888-G on a faster increase in MPV (Longgang: β = 0.19; τ = 0.08340; P = 4.19 × 10−9; and Baoan: β = 0.19; τ = 0.0836; P = 3.68 × 10−10; supplemental Figures 22-24; supplemental Tables 12, 28, and 29), an indicator of platelet activation and turnover, during pregnancy. This evidence suggests that the association between the rs12041331-G variant in PEAR1 and the faster platelet count decline may be linked to increased platelet aggregation, activation, and turnover during pregnancy. CBL, on the other hand, acts as an E3 ubiquitin ligase and is associated with the negative regulation of megakaryocytopoeisis through the thrombopoietin signaling.46 The rs12276986-T variant is a cis-expression quantitative trait locus for CBL37 and downregulates its expression. As expected, our study found that the rs12276986-T variant was associated with an increased platelet count during early stages of pregnancies, suggesting that the CBL variants may influence platelet count by modulating platelet production by megakaryocytes.
To shed light on the potential pathogenesis of GT, we further performed a GWAS on GT and severe GT. Two loci in PEAR1 and TUBB1 were identified. TUBB1 encodes tubulin beta-1 chain, which is expressed exclusively in platelets and megakaryocytes, and localizes to microtubules and the microtubule ring within proplatelets.47 β1-tubulin−/− mice exhibit thrombocytopenia due to defective platelet generation, with altered platelet morphology and prolonged bleeding time.48 In our study, we found that rs34524896-T allele and a missense mutation rs415064-C allele in this locus were associated with an increased risk of GT and severe GT in humans.
We would like to emphasize the noteworthy role of PEAR1 polymorphisms in the regulation of altered platelet counts and their contribution to GT during pregnancy. The rs12048392-C allele and rs12566888-G allele were associated with an increased risk of GT and severe GT. Both SNPs and rs12041331-G were located within the intron of PEAR1, with LD R2 exceeding 0.7 (supplemental Figure 15). The genetic effect of rs12041331 on platelet count becomes more pronounced and reaches genome-wide significant threshold in the second and third trimesters, consistent with the fact that GT occurs most frequently in the late second or early third trimester.6,7 These combined findings suggest new insight into the pathogenesis of GT. GT should not be simplistically attributed to a straightforward physiological consequence resulting from reduced platelet counts during pregnancy in women whose prepregnancy platelet counts already fall within the lower end of the normal range, influenced by genetic factors such as mutations in PEAR1 and TUBB1. More precisely, pregnancies with GT may possess particular genetic variants associated with an accelerated decline in platelet count, as exemplified by PEAR1. Consequently, these pregnancies exhibit a considerably greater reduction in platelet counts over the course of gestation.
There are some limitations in our studies. First, platelet counts of patients with GT usually return to normal within 1 to 2 months after delivery.6 Because we do not have access to platelet counts before pregnancy and there are missing platelet counts during the postpartum period for many pregnancies, we are unable to diagnose GT exactly as the guideline suggested. However, it should be noted that the guideline itself may not be entirely accurate, because there was a limited biological understanding of GT before this study. In addition, the median measurements of longitudinal platelet count during pregnancy are 5 to 6 in the 2 hospitals. The limited number of longitudinal repeated measurements throughout pregnancy reduces the ability of TrajGWAS to identify more variants associated with within-subject variability. In this study, we report the 2 most prominent genetic associations. However, we cannot conclude that we have found all the influential genetic factors of altered platelet count, GT, and severe GT in our study. Despite being, to the best of our knowledge, the largest GWAS on platelet count and GT during pregnancy, our study did not account for the entire phenotypic variation. We have made full GWAS summary statistics and PRS models publicly available for future research. Because GT lacks specific laboratory tests for diagnosis,6 our predictive models built with PRS may assist in preconception risk assessment of GT.
Overall, to the best of our knowledge, this study represents the first investigation into the genetic basis of platelet counts in pregnant women and GT, revealing a robust and strong association between platelet count and the PEAR1 locus at 1q23.1. The time-dependent genetic effects of PEAR1 and other associated loci provide valuable insights into the pathogenesis of GT, paving the way for further investigations into the biological mechanisms underlying this condition and the establishment of causal relationships using methodologies such as Mendelian randomization.
Acknowledgments
The study was supported by the Shenzhen Science and Technology Program (20220818100717002), the Guangdong Basic and Applied Basic Research Foundation (2022B1515120080 and 2020A1515110859), the National Natural Science Foundation of China (31900487), and the Shenzhen Health Elite Talent Training Project. The computation was supported by the BrightWing High-performance Computing Platform of School of Public Health (Shenzhen).
Authorship
Contribution: S.L., F.W., and L.X. conceptualized the study; Z.Y., L.H., J.Z., Y.W., and S.H. curated the data; Z.Y. and S.L. conducted investigation; Z.Y., Y.G., Y.L., Y.W., H.Z., and X.G. conducted formal analysis; Z.Y. and Y.G. visualized the data; S.L. and Z.Y. designed the methodology; Z.Y. and S.L. wrote the original draft; S.L., F.W., and L.X. supervised the work; S.L., G.-B.C., Y.Y. wrote and edited the revised draft; F.W., L.X., and S.L. provided the resources; and S.L., F.W., and L.X. administrated the project.
Conflict-of-interest disclosure: The authors declare no competing financial interests.
Correspondence: Siyang Liu, School of Public Health (Shenzhen), Sun Yat-sen University, No. 66 Gongchang Rd, Guangming District, Shenzhen, Guangdong 518107, China; email: liusy99@mail.sysu.edu.cn; Fengxiang Wei, The Genetics Laboratory, Longgang District Maternity and Child Healthcare Hospital of Shenzhen City, Shenzhen, Guangdong 518172, China; email: haowei727499@163.com; and Likuan Xiong, Central Laboratory, Shenzhen Baoan Women's and Children's Hospital, Shenzhen, Guangdong 518102, China; email: xionglk@sina.cn.
References
Author notes
Z.Y., L.H., and J.Z. contributed equally as joint first authors.
The GWAS summary statistics for the 12 traits examined in this study, encompassing platelet count and mean platelet volume across 5 distinct pregnancy periods, as well as GT and severe GT, are accessible via the GWAS catalog (https://www.ebi.ac.uk/gwas/) under accession numbers GCST90302224 to GCST90302235. Four PRS models for platelet count during the first, second, and third trimesters, as well as GT, can be accessed through the Polygenic Score Catalog (https://www.pgscatalog.org/publication/PGP000563/) under accession number PGP000563. The aforementioned GWAS summary statistics and polygenic score models are also available for access in the GWAS atlas (https://ngdc.cncb.ac.cn/gwas/browse/GVP000021) under accession number GVP000021. The release of the data is approved by the Ministry of Science and Technology of the People's Republic of China under permission number 2024BAT00232.
The online version of this article contains a data supplement.
There is a Blood Commentary on this article in this issue.
The publication costs of this article were defrayed in part by page charge payment. Therefore, and solely to indicate this fact, this article is hereby marked “advertisement” in accordance with 18 USC section 1734.






This feature is available to Subscribers Only
Sign In or Create an Account Close Modal