Background
More effective combination therapy is emerging needed owing to the high mortality and poor outcome in acute myeloid leukemia (AML). The genomic amplification and overexpression of Enhancer of zeste homolog 2 (EZH2) occur in AML patients, and high expression of the Casein kinase 2 (CK2) is associated with poor survival in AML patients. Both EZH2 inhibitor and CK2 inhibitors are reported to inhibit cell proliferation and induce apoptosis in AML, however, the anti-leukemia effect of EZH2 inhibitor in combination with CK2 inhibitor has not been reported. The present study aims to investigate the effect of the combination of the EZH2 inhibitor DZNeP with CK2 inhibitor CX4945 in AML and possible underlying mechanisms.
Methods
A total of 40 newly diagnosed AML patients and 40 bone marrow control from healthy donors were obtained from our institute with the approval of the Ethics Committee. Cell Counting Kit-8 assay (CCK8), Cell cycle assay, and apoptosis assays were applied in THP-1 AML cells treated with control, DZNeP, CX4945, and CX4945+DZNeP. Global transcriptome analysis by RNA-seq was performed in U937 cells treated with 2μM DZNeP; 12.5μM CX4945 or vehicle for 48 hours. FOSL1 mRNA level was examined by qPCR; R2 genomics analysis and visualization application were used for comparison of the expression difference and the Kaplan-Meier overall survival analysis was conducted by the Gene Expression Profiling Interactive Analysis (GEPIA) platform.
Results
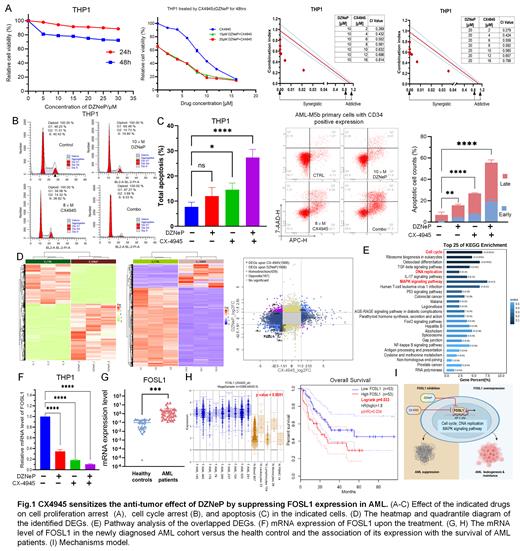
DZNeP only has little effect on cell proliferation arrest in THP-1 cells, but it significantly sensitized the effect of CX4945, and CalcuSyn analysis showed the synergistic effect of the CX4945+DZNeP (Fig.1A). The treatment of CX4945+DZNeP combination induced the G0/G1 phase arrest in THP-1 cells versus single-drug control (Fig. 1B). The combination also significantly increased the % of the apoptotic cells in THP-1 cells as well as the AML-5b primary cells from the patient compared to single-drug controls (p<0.0001) (Fig.1C). These data indicate the synergistic anti-tumor effect of CX4945+DZNep combination in AML. To understand the molecular mechanism underlying the synergy, the global transcriptome was identified in U937 cells. The significantly different expression genes (DEGs) were identified upon CX4945 treatment (∣log2FC∣>1.5, FDR<0.05), or DZNeP treatment (∣log2FC∣>1.0, FDR<0.05) versus vehicle-control; and 1908 overlapped DEGs are identified upon either drug treatment, in which 596 were intersected (429 genes changed in the same direction but 167 changed in the opposite (Fig. 1D). KEGG enrichment analyses showed the overlapped DEGs upon the drug treatment mainly involved in cell cycle, DNA replication, and MAPK signaling pathway. (Fig.1E). It is worth noting that FOSL1 is dramatically downregulated in U937 cells upon treatment of either DZNeP or CX4945 (Fig1.D); and qPCR data showed that the mRNA level of FOSL1 is significantly downregulated by CX4945+DZNeP, DZNeP or CX4945 compared to the vehicle control (p<0.0001) in THP-1 cells (Fig. 1F). These data indicated that the combination exerts its anti-tumor effect by down-regulation of FOSL1 expression in AML. FOSL1 is a key component of the AP-1 transcriptional complex, and overexpression of FOSL1 is associated with invasion, migration, proliferation, and stemness in human solid cancers. We also examined the FOSL1 mRNA level in 40 newly diagnosed patients with AML versus 40 normal bone marrow controls. Results showed the mRNA level of FOSL1 is significantly higher in AML patients than that of normal controls (p<0.001) (Fig1.G). Metadata analysis showed that FOSL1 high expression is associated with short overall survival (p=0.033) (Fig.1H). These results not only suggested the oncogenic role of FOSL1 in AML but also further supported the CX4945+DZNeP combination-induced anti-tumor effect mediated by suppressing FOSL1 expression in AML. The mechanism model is summarized in Fig. 1E.
Conclusion
The combination of EZH2 inhibitor DZNeP and CK2 inhibitor CX4945 exerts a potent synergistic effect on proliferation arrest, cell cycle arrest, and apoptosis in AML by suppressing FOSL1 expression. Our results reveal the oncogenic role of FOSL1 in AML. Our data also provide experimental hints for the potential clinical trial of the novel combination in AML patients.
Disclosures
No relevant conflicts of interest to declare.

This feature is available to Subscribers Only
Sign In or Create an Account Close Modal