Introduction:
The chemotherapeutic agents are effective in destroying cancerous cells for patient with hematological malignancies, but can damage the germinal cells. Hence, the infertility is the therapy-induced complication, which can be transient or permanent, depending on type of treatment protocol used and other factors. The aim of the study was to assess the fertility status among patients treated for Hodgkin lymphoma (HL) and Non-Hodgkin lymphoma (NHL).
Methods:
A chart review was done for patients followed up in hematology clinic. All male patients treated for hematological malignancies during the period from 2004-2014 were assessed. The infertility status was assessed using WHO infertility criteria. The fertility status was defined based on semen analysis or having a child post chemotherapy. The data was captured for type of protocol, number of cycles, fertility status, having a child pre and post chemotherapy, and sperm bank utilization. Results were summarized as frequency and percentages. Data was analyzed using SAS.
Results:
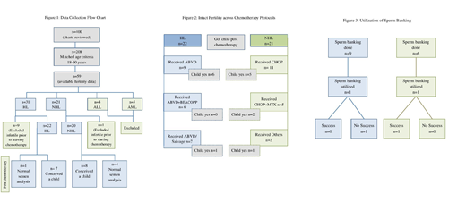
400 medical charts were reviewed. 208/400 were included based on age inclusion criteria (18-60 years). 59/208 included based on available fertility data, of which 31 were diagnosed with HL, 21 NHL, 4 acute lymphocytic leukemia, and 3 acute myeloid leukemia. Only HL and NHL were considered for further analysis. 9/31 (29%) with HL and 1/21 (4.7%) with NHL had infertility prior to starting chemotherapy based on semen analysis with no follow-up fertility assessment done post-treatment. The final sample consisted of 42 patients who had data available on their fertility status post-treatment (22 HL and 20 NHL) (Figure 1). The mean age was 38 ± 8 years. 25(68%) had advanced disease.
Among HL, 8/22 (36.36%) were fertile (7 conceived a child and 1 with normal semen analysis) (Figure 2). This includes 6 out of 9 (66.7%) patients who received ABVD protocol alone, 0 out of 6 who received ABVD + BEACOPP protocol, and 2 (28.6%) out of 7 who received salvage chemotherapy. Among the NHL, 11/20 (55%) were fertile (8 conceived a child and 3 with normal semen analysis) (Figure 2). This includes 7 out of 11 (63.6%) who received CHOP +/-Rituximab protocol, 3 out of 5 (60%) who received CHOP + other chemotherapy (MTX/CVP), 1 out of 3 (33.3%) who received only other chemotherapies (Hyper CVAD/MTX) (Figure 2).
9 out of 22( 41%) HL and 6 out of 20 NHL patients had sperm banking done, and only two utilized their sperms with one successful conception in a patient with NHL (Figure 3).
Conclusion:
Although the sample size is very small, we found a trend that may suggest HL to affect fertility and that ABVD protocol may not be as safe as it thought to be on fertility. The advanced stage of the disease being the majority may have influenced this finding. We found the documentation of fertility status among patients receiving chemotherapy to be scarce. Hence, it is important to educate physicians and dedicate a protocol for assessment of fertility pre- and post-treatment with encouragement to utilize sperm banking.
No relevant conflicts of interest to declare.
Author notes
Asterisk with author names denotes non-ASH members.

This feature is available to Subscribers Only
Sign In or Create an Account Close Modal