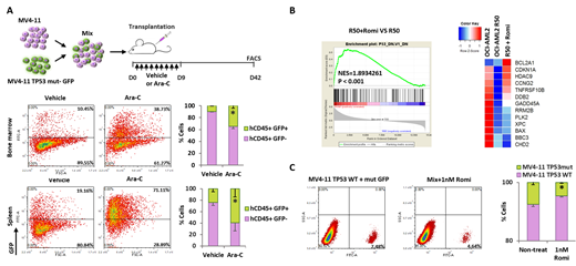
TP53 mutation (TP53mut) associates with poor survival in AML patients. However, the risk of residual TP53mut has not fully characterized. We found there are around 3% of patients have detectable residual (less than 25%) TP53mut reads from TCGA AML patient exon sequencing data under current sequencing depth. Importantly, these patients also showed worse outcome as compared to the TP53 wild type patients. We therefore studied the effect of residual p53 mutation using two AML cell lines, OCI-AML2 and MV4-11. Both cell lines have been characterized as p53 wild type cells. However, a distinct p53 single hotspot mutation transcripts were detected in low frequency with RNA-seq analysis in both cells. TP53mut cells isolated from the parental cells show higher drug tolerance and have higher population of stem cell maker positive cells, a characteristic of chemoresistant cells. When mixed with p53 wild type cells, the TP53mut cells also show survival advantage under chemo-drug pressure in vitro and vivo (Fig. A), suggesting its advantage to become chemoresistant cells. Interestingly, the chemo-drug resistant cell lines derived from both lines have homogeneous TP53mut at same spot as parental residual mutation cells. Further, we found two p53 target genes p21 and GADD45A contribute to cell survival and chemoresistance. Decrease of these genes leads to cell less sensitive upon chemo-drug treatment. We previously showed that histone deacetylase inhibitor Romidepsin can resensitize chemoresistant cells. Here we further show that Romidepsin can reactivate p53 targeted genes which are failed to be activated by mutant p53 (Fig. B), including p21 and GADD45A, through increasing gene promotor histone acetylation. Moreover, it can preferentially target p53 mutant cell subpopulation (Fig. C). Therefore, either single treatment or combination with chemotherapy drug, Romidepsin can potentially cure or prevent residual p53 mutation caused chemoresistance and relapse in patient. Taking together, our study raise importance on previous under looked residual p53 mutation in AML patient and shed lights on therapeutic strategies for treatments on chemoresistance.
No relevant conflicts of interest to declare.
Author notes
Asterisk with author names denotes non-ASH members.

This feature is available to Subscribers Only
Sign In or Create an Account Close Modal