Abstract
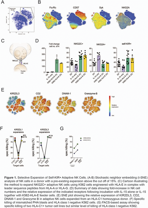
Natural killer (NK) cells hold great promise as a source for allogeneic cell therapy against hematological malignancies, including acute myeloid leukemia (AML) and myelodysplastic syndrome (MDS). NK cell recognition of allogeneic tumors is strictly regulated by inhibitory killer cell immunoglobulin-like receptors (KIR) that bind to groups of HLA class I alleles. However, KIR expression on NK cells is highly diverse due to variation in gene content, polymorphism and copy number in combination with stochastic expression of the protein in individual cells. As a consequence, the number of efficacious allogeneic NK cells within a product isolated and expanded from random donors can vary a great deal and potentially be negligible. Our group has defined a repertoire of NK cells that is uniquely found in individuals with prior exposure to cytomegalovirus (CMV). Interestingly, these cells were shown to share many attributes usually reserved for adaptive immune cells including increased longevity, memory, and serial killing. We have previously described a 14-day protocol to enrich for adaptive NKG2C+CD57+ NK cells from CMV sero-positive donors with a homogenous expression of one single self-HLA specific KIR (self KIR). Here, we present new data on the GMP-transfer and clinical scale-up of this protocol, providing a route to off-the-shelf adaptive NK cell therapy for refractory high-risk AML/MDS. By screening >250 healthy donors, we first established the prerequisites for robust expansion of adaptive NK cells from peripheral blood of CMV+ donors and found that donors with >15% pre-existing adaptive NK cells showed efficient expansion of adaptive NK cells (Figure 1A-B). Apheresis products from a pool of pre-screened third-party donors are currently being collected for GMP freezing and use in an off-the-shelf setting intended for HLA mismatched patients to maximize alloreactivity by "missing" self. The GMP compatible protocol led to a robust expansion of clinical doses of self-KIR+ adaptive NK cells, with an average frequency of 60% self-specific KIR+ cells in the end product (Figure 1C-D). Based on the expression of self-KIR the expanded cells were educated, showing large dense-core granules and high levels of granzyme B. Further characterization in CyTOF using 36 phenotypic and functional markers revealed a highly activated state with high expression of DNAM-1 and CD2, which are critical for NK cell adhesion and function (Figure 1E). Notably, the expanded adaptive NK cells were negative for the HLA-E binding inhibitory receptor NKG2A, which is a major check point for T- and NK-cell based therapies. A microchip single-cell imaging platform revealed high serial killing capacity of the expanded adaptive NK cells. In flow cytometry-based killing assays and long-term killing assays this enhanced capacity for serial killing correlated with highly efficient targeting of mismatched PHA blasts (Figure 1F), tumor cell lines (Figure 1G), and MDS blasts. These pre-clinical data demonstrate the feasibility of off-the-shelf therapy with a non-engineered and yet highly specific NK cell population, representing the first route to clinical testing of missing self-recognition as it was originally defined over thirty years ago.
Valamehr:Fate Therapeutics Inc.: Employment. Alici:Vycellix: Consultancy, Equity Ownership, Patents & Royalties, Research Funding; Intellia: Membership on an entity's Board of Directors or advisory committees. Ljunggren:Fate Therapeutics: Patents & Royalties; Vycellix: Equity Ownership, Membership on an entity's Board of Directors or advisory committees. Malmberg:Fate Therapeutics Inc.: Consultancy, Research Funding.
Author notes
Asterisk with author names denotes non-ASH members.

This feature is available to Subscribers Only
Sign In or Create an Account Close Modal