Abstract
Introduction. In comparison toCLL, single agent clinical efficacy of venetoclax (a Bcl-2 inhibitor; Bcl-2i) in multiple myeloma (MM) has been modest (ORR of ~12%; Kumar et al ASCO 2016). Clinical experience to date unequivocally directs towards a combination strategy in MM for venetoclax. Our prior work has demonstrated that interaction between tumor and stromal cells upregulates phospho-Bcl-2 (pBcl-2, more stable than Bcl-2) which undermines activity of Bcl-2i. We also noted that this can be overcome using agents such as lenalidomide, which can impair the protective effect of stromal cells. Our goal in this investigation was to determine if the antitumor effect of lenalidomide/dexamethasone (Ld) regimen can be further optimized through leveraging the Bcl-2 targeting properties of venetoclax thereby sensitizing MM cells to enhanced lethality. Given the known effects of Ld on activating host immune effector cells, we hypothesized that immune mediated cytotoxicity (engaged by Ld) can be further enhanced through concurrent treatment with venetoclax. Data presented here provides preclinical rationale and proof-of-principle for clinical development of Bcl-2i in combination with Ld.
Methodology. Malignant plasma cell cancer models (MM1.S, BCWM.1, KMS11) and stromal cell line (HS5) were used. Bcl-2 and pBcl-2 were determined by flow cytometry. Drug cytotoxicity was determined by MTS assay and/orAnnexin-V/PI staining. SCID mice were used for xenograft studies. Bcl-2 inhibitors (venetoclax; Bcl-2 specific inhibitor, AT-101; pan Bcl-2 inhibitor) as well asLd were purchased from commercial sources.
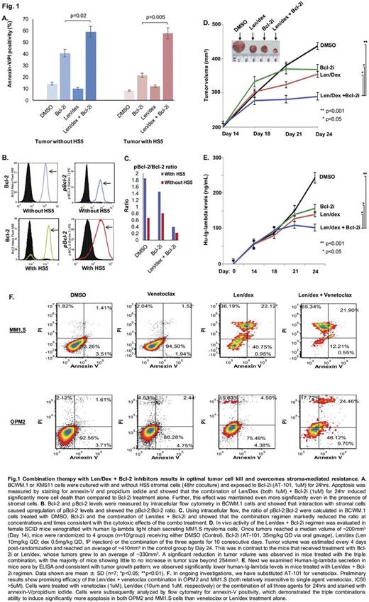
Results. Tumor cell lines were treated with Bcl-2i for 24hrs and showed significant loss of viability (51 - 68%) and induction of apoptosis (~40%) in vitro. To replicate microenvironment conditions, we co-cultured tumor and stromal cells for 48hrs followed by treatment with Bcl-2i (1uM). Under these conditions, we noted a significant reduction in apoptosis (~50%) in Bcl-2i-treated cells indicating the protective effect of the stroma (Fig.1a). Under similar settings, we examined Bcl-2 species in tumor cells +/- stromal cells. The ratio of pBcl-2:Bcl-2 in tumor cells without stromal contact was 0.7, whereas, the ratio increased to 1.8 when tumor and stromal cells were cocultured suggesting increased pBcl-2 as a protective mechanism (Fig.1b,c). We then investigated the potential of Ld (1uM) +/- Bcl-2i to downregulate pBcl-2:Bcl-2 and whether this correlated with increased tumor lethality. While solo Bcl-2i treatment of tumor + stromal cells downregulated pBcl-2 and Bcl-2 (ratio 1.5), a marked reduction was noted in Ld + Bcl-2i treated tumor cells (ratio of 0.3). And this correlated with enhanced tumor cell apoptosis; analogous to that observed in tumor cells without stroma (Fig.1a and c). As these experiments indicated the triple combination to overcome protective effects of the stroma through decreasing bioavailability of pBcl-2 in vitro, we next validated these observations in a xenograft model. MM1.S cells were subcutaneously implanted in SCID mice with local tumor growth monitored by caliper measurement and systemic dissemination measured by Human-Ig lambda levels. DMSO-treated mice demonstrated tumors averaging ~410mm3 by Day 24 post-tumor implantation, whereas mice treated with Bcl-2i (35mg/kg QD, oral gavage) or Ld alone (Len 10mg/kg QD; Dex 0.5mg/kg QD, IP injection) showed tumors ~330mm3. In Ld + Bcl-2i- treated mice, tumor size was ~250mm3- significantly lower than DMSO (p<0.001) or Bcl-2i orLd group mice (p<0.054) (Fig.1d). A similar trend was seen when systemic Human-Ig-lambda was measured (Fig.1e). Notably, mice tolerated the triple combination treatment well; with no significant weight loss or other toxicities noted.
Conclusions. Regulation of the Bcl-2 pathway is an important approach for controlling tumor cell proliferation; most recently validated with the approval of venetoclax for treatment of CLL. Herein we demonstrateLd as an attractive partner regimen to enhance the effects of not only Bcl-2i but also that ofLd in MM. Ongoing work is investigating the combination ofLd + venetoclax and preliminary in vitro results in venetoclax-insensitive MM cells (IC50 >5uM) show significant apoptosis induction with combination therapy (Fig.1f). Altogether our studies provide the rationale for clinical evaluation of this combination platform (Len/Dex + Bcl-2i).
Ailawadhi:Pharmacyclics: Consultancy; Novartis: Consultancy; Amgen Inc: Consultancy; Takeda Oncology: Consultancy.
Author notes
Asterisk with author names denotes non-ASH members.

This feature is available to Subscribers Only
Sign In or Create an Account Close Modal