Abstract
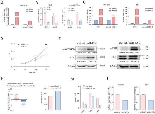
Acute promyelocytic leukemia (APL) is characterized by the presence of PML-RARA fusion protein. The PML-RARA oncoprotein is known to be the initiating factor for APL development. We have previously found that miR-125b is highly expressed in APL and upregulated by PML-RARA. However, the molecular mechanisms by which PML-RARA controls miR-125b expression had been uncharacterized. In the present study, we further confirmed that expression of PML-RARA resulted in a significant increase in primary miR-125b expression, and we found that the nuclear transcription factor E2-related factor 2 (Nrf2) targeting genes (HO1) was also upregulated (Figure 1A). Consistently, HO1 and miR-125b are transcriptionally upregulated by proteasome inhibitor (MG132) which has been showed to activate Nrf2 (Figure 1B). Knockdown of Nrf2 can inhibit the effect of PML-RARA expression and MG132 (Figure 1C). Thus, these results indicated that Nrf2 may mediate PML-RARA-induced miR-125b expression. Furthermore, we demonstrated the importance of miR-125b in APL cell proliferation (Figure 1D), we showed that promoting leukemic cell grow is associated with AKT pathway and MAPK signaling (Figure 1E). Subsequent bioinformatic and RNA-seq data analysis (Figure 1F and G) identified CEBPA as a putative target of miR-125b, and we further experimentally verified using luciferase reporter constructs (Figure H). In conclusion, we identified the mechanisms responsible for the high expression and the function of miR-125b in APL, suggesting that the expression of miR-125b could be a primary oncogenic event in APL leukemogenesis.
This study was supported by grants from the National Natural Science Foundation of China (No.81400102), the China Postdoctoral Science Foundation (No.2015M570751), and the Medical Scientific Research Foundation of Guangdong Province, China (A2015420).
No relevant conflicts of interest to declare.
Author notes
Asterisk with author names denotes non-ASH members.

This feature is available to Subscribers Only
Sign In or Create an Account Close Modal