Abstract
BACKGROUND: Diffuse large B-cell lymphoma (DLBCL) and Burkitt lymphoma (BL) have characteristic cellular, phenotypic, and genetic characteristics that reflect their distinctive biology. These distinctions are attributable, in part, to differential activity of defined oncogenic signaling pathways, including TCF3/ID3, NFkB, MYC, and BCL2 (Carey et al, JMD, 2015). B-cell lymphoma, unclassifiable, with features intermediate between DLBCL and BL (BCL-U) encompasses a group of tumors with ambiguous features and likely heterogeneous biology. We used targeted gene expression profiling and a molecular classifier based on the major signaling networks active in DLBCL and/or BL to address the biological heterogeneity of BCL-U.
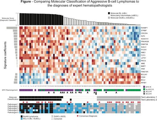
METHODS: We analyzed RNA isolated from paraffin-embedded tissue sections of 72 aggressive B-cell lymphomas (BCLs) selected according to original pathological diagnoses of BL (12 cases), DLBCL (20 cases), BCL-U (22 cases), and 'large B-cell lymphoma with high grade features' (18 cases). Sixteen genetic double hit lymphomas (DHLs) that combine a MYC -rearrangement with a BCL2 - and / or BCL6 -rearrangement were included in the series. Five hematopathologists reviewed each case to separate those with a consensus diagnosis from those where there was no consensus. We profiled the RNA in 2 laboratories and used a molecular diagnostic classifier to provide a "probability score" for the diagnosis of BL or DLBCL. Cases with a diagnostic score of >0.75 were categorized as "molecular BL" (mBL), between 0.25 and 0.75 as intermediate between BL and DBLCL (intBCL), and ≤0.25 as "molecular DLBCL" (mDLBCL). Finally, we compared the results of expert review with the results of molecular classification.
RESULTS: Eight of 8 consensus diagnoses of BL classified molecularly as mBL and 13/13 consensus diagnoses of DLBCL classified as mDLBCL (100%). Seventy of 72 cases (97.2%) were molecularly classified with consensus upon profiling in 2 laboratories. Consensus pathological diagnoses that agreed with the original diagnoses were reached in 6/9 BL (66.7%), 6/12 DLBCL (50%) and 2/22 BCL-U (9.1%). Cases classified as BCL-U by two or more expert pathologists (29) were assigned to all molecular diagnostic categories, including 11 (15.7%) to mBL, 12 (41.4%) to intBCL, and 6 (20.7%) to mDLBCL. Similarly, subsets of DHLs with molecular consensus (14) classified as mBL (21.4%), intBCL(64.3%) and mDLBCL (14.3%). Among cases without a consensus pathological diagnosis, 9 (34.6%) were classified as mBL with high probability, 14 (53.8%) were classified as mDLBCL with high probability, and 3 (11.5%) were classified as intBCL.
CONCLUSIONS: We find that the quantitative analysis of oncogenic signaling pathways using targeted expression profiling accurately and reproducibly 1) segregates BL from DLBCL, 2) assigns a subset of BCLs that are not diagnosed with consensus by traditional methods to mBL and mDLBCL and 3) identifies subsets of DHLs with molecular signatures of mBL, intBCL, and mDLBCL. Targeted molecular profiling and molecular classification of aggressive B-cell lymphomas is a useful new ancillary test in the diagnostic evaluation of aggressive B-cell lymphomas that provides a biological framework for designing rational treatment strategies.
Rodig:Perkin Elmer: Membership on an entity's Board of Directors or advisory committees; Bristol Myers Squibb: Research Funding.
Author notes
Asterisk with author names denotes non-ASH members.

This feature is available to Subscribers Only
Sign In or Create an Account Close Modal