Abstract
Platelets are small anucleate blood cells that aggregate to seal leaks at sites of vascular injury and are important in the pathology of atherosclerosis, acute coronary syndromes, rheumatoid arthritis, cancer, and the regulation of angiogenesis. In all cases, platelet aggregation requires release of stored proteins from α-granules. However, how proteins with potentially antagonistic functions are packaged within α-granules is controversial. One possibility is the packaging of functional agonists and antagonists into different α-granule populations. By quantitative immunofluorescence colocalization, we found that pair-wise comparisons of 15 angiogenic-relevant α-granule proteins displayed little, if any, pattern of functional coclustering. Rather, the data suggested a Gaussian distribution indicative of stochastic protein delivery to individual granules. The apparent physiologic paradox raised by these data may be explained through alternate mechanisms, such as differential content release through incomplete granule fusion or dampened and balanced regulatory networks brought about by the corelease of antagonistic factors.
Introduction
α-Granules, the major storage and secretory organelle of human platelets,1 contain hundreds of proteins.2 The apparently conflicting functions of the proteins stored in α-granules raises the important question of how release of opposing activities is physiologically balanced. An attractive proposal resolving this paradox is that functionally antagonistic (eg, proangiogenic and antiangiogenic) factors are packaged into different α-granule populations,3-6 which are preferentially released in response to different stimuli. Electron tomography of thick plastic and cryosections provides evidence for both morphologic and molecular heterogeneity in the α-granule population.7 The major α-granule class by tomography consists of a large ovoid granule containing an electron dense core and eccentrically localized von Willebrand factor (VWF). VWF can be recognized morphologically as long, tubular strands with a characteristic diameter in electron tomograms.7 Morphologically, long, tubular α-granules are also present.7 These are reported to be a separate class of α-granules composing approximately 16% of the total. Remarkably, these are found in only about half the platelet population. In no case is the section examined sufficiently thick to encompass the entire organelle7 ; and hence, the morphologic record to date is based on inferences from organelle fragments. In sum, there are qualitative data but little to no quantitative data on which to assess the coclustering of α-granule proteins into possible distinct granule populations in whole platelets.
Here, we applied the quantitative, whole platelet approach of protein codistribution mapping based on 3-dimensional (3D), confocal fluorescence microscopy datasets to test for the presence of distinct α-granule populations in human platelets.6,8 Our expectation was that quantitative pair-wise comparisons of 15 α-granule stored proteins would identify sets of α-granule proteins exhibiting high colocalization indices (ie, a strong indication of distinct α-granule populations) and would reveal preferential clustering of physiologically synergistic, α-granule proteins. Instead, little, if any, patterns of coclustering were apparent by quantitative fluorescence microscopy. These results raise the possibility that there are either many individual α-granule populations or a major population of large granules in which proteins are differentially segregated in a zonal manner. We favor the later interpretation as the simplest explanation of the data.
Methods
Purification of resting state platelets
Freshly drawn, citrated human blood was fixed immediately with room temperature paraformaldehyde and platelets then purified by centrifugation.4 All experiments were approved by the University of Arkansas for Medical Sciences Institutional Review Board.
Antibodies used, immunostaining, spinning disk confocal microscopy, 3D-SIM, and image processing
Supplemental Figure 1 contains the pertinent data (available on the Blood Web site; see the Supplemental Materials link at the top of the online article).
Results and discussion
Quantitative colocalization analysis of α-granule proteins shows little evidence for coclustering into functionally distinct α-granule populations
To test quantitatively protein coclustering, we used antibodies to 15 different human α-granule proteins and quantified 28 different pair-wise comparisons (Figures 1–2). Proteins were stratified for proangiogenic versus antiangiogenic properties (Figure 1) or megakaryocyte synthesized versus endocytized (supplemental Figure 1) based on the literature with proangiogenic and antiangiogenic functionalities color-coded as green and red, respectively. All results were corrected for a small pixel shift and normalized against positive and negative controls.
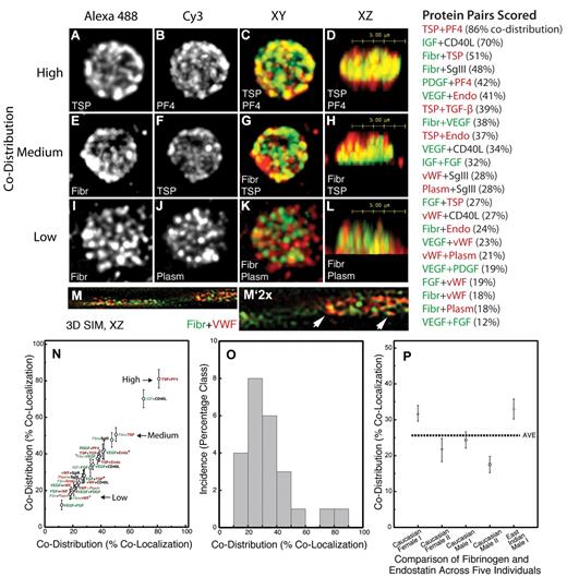
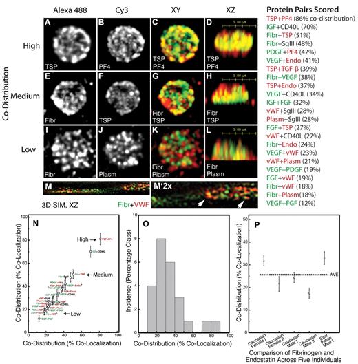
Quantitative codistribution data indicate a stochastic pattern to the intermixing of α-granule proteins in resting human platelets. Resting human platelets were isolated and the distribution of 13 different platelet α-granule content proteins determined by pair-wise immunolabeling followed by Z-series spinning disk confocal microscopy. (A-L) Qualitative distribution of representative high, medium, and low codistribution pairings: (A-D) thrombospondin and platelet factor 4; (E-H) fibrinogen and thrombospondin; (I-L) fibrinogen and plasminogen. (A-L) Images are maximum intensity projections of confocal image stacks. Note that the XZ images are stretched in the Z dimension because of the approximately 3-fold lower resolution of confocal microscopy in the Z than XY dimension. (M,M′) 3D-SIM of human platelets stained for fibrinogen (Fibr, green channel) and VWF (red channel). (M′) Two times higher magnification. Arrows point to examples of zoned fluorescence within an apparently continuous structure (red vs yellow, green vs red). Single-plane XZ image slices are shown. (N-P) The quantitative confocal microscopy outcomes are tabulated in the right-hand column and then plotted in panel N. (N) Quantitative codistribution of the respective content protein pairings color-coded for proangiogenic (green) and antiangiogenic (red) properties. There is little, if any, codistribution trend based on physiologic function. (O) Quantitative codistribution of the 23 pairings plotted as a histogram displaying a near Gaussian pattern. (P) Quantitative codistribution data indicate that there is little, if any, variation in the extent of fibrinogen and endostatin colocalization between persons. Micrograph image details: Figure 1A-L,N-P; Microscope, Zeiss Axiovert 200M (Carl Zeiss); Objective lens, Zeiss planapochromat 100×/1.40NA oil objective, Imaging medium, buffered Mowiol containing 1% N-propylgallate as anti-fade reagent, Camera QImaging Retiga EXi (QImaging); Image acquisition software, iVision-Mac (Biovision Technologies) Version 4.0.16; Image deconvolution and colocalization software, Huygens Professional (Scientific Volume Imaging) Version 3.6. Figure 1M, M'; Microscope, OMXa (construction, design and software, University of California San Fransisco); Objective lens, Olympus UPlanSApo 100×/1.40 NA oil objective, Camera, Andor iXon3 897 EMCCD; Image acquisition and color channel alignment software,10 University of California San Fransisco, simplex algorithm for channel alignment. All pairings are quantified for a minimum of 30 individual platelets, averaged, and presented as the ± SEM.
Quantitative codistribution data indicate a stochastic pattern to the intermixing of α-granule proteins in resting human platelets. Resting human platelets were isolated and the distribution of 13 different platelet α-granule content proteins determined by pair-wise immunolabeling followed by Z-series spinning disk confocal microscopy. (A-L) Qualitative distribution of representative high, medium, and low codistribution pairings: (A-D) thrombospondin and platelet factor 4; (E-H) fibrinogen and thrombospondin; (I-L) fibrinogen and plasminogen. (A-L) Images are maximum intensity projections of confocal image stacks. Note that the XZ images are stretched in the Z dimension because of the approximately 3-fold lower resolution of confocal microscopy in the Z than XY dimension. (M,M′) 3D-SIM of human platelets stained for fibrinogen (Fibr, green channel) and VWF (red channel). (M′) Two times higher magnification. Arrows point to examples of zoned fluorescence within an apparently continuous structure (red vs yellow, green vs red). Single-plane XZ image slices are shown. (N-P) The quantitative confocal microscopy outcomes are tabulated in the right-hand column and then plotted in panel N. (N) Quantitative codistribution of the respective content protein pairings color-coded for proangiogenic (green) and antiangiogenic (red) properties. There is little, if any, codistribution trend based on physiologic function. (O) Quantitative codistribution of the 23 pairings plotted as a histogram displaying a near Gaussian pattern. (P) Quantitative codistribution data indicate that there is little, if any, variation in the extent of fibrinogen and endostatin colocalization between persons. Micrograph image details: Figure 1A-L,N-P; Microscope, Zeiss Axiovert 200M (Carl Zeiss); Objective lens, Zeiss planapochromat 100×/1.40NA oil objective, Imaging medium, buffered Mowiol containing 1% N-propylgallate as anti-fade reagent, Camera QImaging Retiga EXi (QImaging); Image acquisition software, iVision-Mac (Biovision Technologies) Version 4.0.16; Image deconvolution and colocalization software, Huygens Professional (Scientific Volume Imaging) Version 3.6. Figure 1M, M'; Microscope, OMXa (construction, design and software, University of California San Fransisco); Objective lens, Olympus UPlanSApo 100×/1.40 NA oil objective, Camera, Andor iXon3 897 EMCCD; Image acquisition and color channel alignment software,10 University of California San Fransisco, simplex algorithm for channel alignment. All pairings are quantified for a minimum of 30 individual platelets, averaged, and presented as the ± SEM.
Granule membrane proteins display a limited codistribution with α-granule content proteins. (A-L) Qualitative comparisons of the distributions of VEGF versus CD40L (membrane protein, A-D), fibrinogen versus p-selectin (membrane protein, E-H), and fibrinogen versus VAMP8 (membrane protein, I-L). Images are maximum intensity projections of confocal image stacks. (M) Quantification of the limited codistribution. Microscope, Zeiss Axiovert 200M (Carl Zeiss); Objective lens, Zeiss planapochromat 100×/1.40NA oil objective, Imaging medium, buffered Mowiol containing 1% N-propylgallate as anti-fade reagent, Camera QImaging Retiga EXi (QImaging); Image acquisition software, iVision-Mac (Biovision Technologies) Version 4.0.16; Image deconvolution and colocalization software, Huygens Professional (Scientific Volume Imaging) Version 3.6. All pairings are quantified for a minimum of 30 individual platelets, averaged, and presented as the mean ± SEM.
Granule membrane proteins display a limited codistribution with α-granule content proteins. (A-L) Qualitative comparisons of the distributions of VEGF versus CD40L (membrane protein, A-D), fibrinogen versus p-selectin (membrane protein, E-H), and fibrinogen versus VAMP8 (membrane protein, I-L). Images are maximum intensity projections of confocal image stacks. (M) Quantification of the limited codistribution. Microscope, Zeiss Axiovert 200M (Carl Zeiss); Objective lens, Zeiss planapochromat 100×/1.40NA oil objective, Imaging medium, buffered Mowiol containing 1% N-propylgallate as anti-fade reagent, Camera QImaging Retiga EXi (QImaging); Image acquisition software, iVision-Mac (Biovision Technologies) Version 4.0.16; Image deconvolution and colocalization software, Huygens Professional (Scientific Volume Imaging) Version 3.6. All pairings are quantified for a minimum of 30 individual platelets, averaged, and presented as the mean ± SEM.
As shown in Figure 1A through L, visually by confocal microscopy, α-granule content proteins showed considerable variation in their codistribution patterns whether viewed in XY (columns 1-3) or XZ projections (column 4) with thromobospondin and platelet factor 4 showing extensive codistribution (high), fibrinogen and thromobospondin showing less (medium), and fibrinogen and plasminogen showing little codistribution (low). The number of structures labeled appeared constant from pairing to pairing. When examined qualitatively at the 8-fold higher voxel resolution of 3D structured illumination microscopy (3D-SIM),9 a resolution approximately 2 times better than that of an α-granule, platelets stained for fibrinogen and VWF showed, as expected, little overlap (Figure 1M, 2× higher magnification; Figure 1M′). However, strikingly, we did observe the occurrence within apparently continuous structures of adjacent immunofluorescence zones that were either red and yellow or green and red (Figure 1M′ arrows), suggestive of distinct zones of protein packaging within an individual α-granule. When compared quantitatively by confocal microscopy (Figure 1N-P), there was no obvious clustering of the 13 α-granule content proteins based on proangiogenic versus antiangiogenic function (green vs red labeling of the pairs). Indeed, there was no obvious coclustering across the entire set of pair-wise comparisons (Figure 1N). Rather, the data suggested a Gaussian distribution indicative of stochastic protein delivery to α-granules of proteins present in limited amounts (Figure 1O). Consistent with previous studies, VWF appeared to show little intermixing with other α-granule content proteins in multiple pair-wise comparisons. VWF is know to self-polymerize and would be expected to show limited codistribution because of its location, by thin section immunoelectron microscopy, in an eccentric zone within α-granules.11 Visually, the range of staining intensities observed in the gray scale images presented in Figure 1 suggested that there was considerable variation in the concentration per unit volume of any given protein within an α-granule. Finally, to control for the possibility of donor-to-donor variation, we prepared platelets from 5 donors and determined the extent of codistribution of a fibrinogen and endostatin pairing. In all cases, the quantitative result was approximately 25% codistribution with no statistically significant variation being noted (Figure 1P).
We expected at the resolution of confocal microscopy that every α-granule content protein would be associated with membrane proteins known to localize to α-granules. As shown in Figure 2A through L, this frequently was not the case. Visual pair-wise comparisons of VEGF with CD40L (also known as CD154), fibrinogen with p-selectin, and fibrinogen with VAMP8 (a v-SNARE protein involved in membrane fusion) showed that many content positive staining areas were membrane protein marker negative. Because α-granule membrane proteins are also associated with the membranes of other organelles (ie, dense granules),11,12 to obtain a quantitative assessment for colocalization, we chose to score for the frequency of α-granule content proteins associated with the marker membrane protein rather than making a pixel-by-pixel comparison. Quantitatively, we found that approximately 50% of the content-stained areas were also positive for the membrane protein. By electron tomography, we found that the frequency of dense granules in human platelets relative to α-granules is low, < 10% (B.S., J.K., and C. Gilpin, unpublished data 2010). Hence, we consider that membrane protein signal is predominantly from α-granules. There is probably significant clustering of these proteins within the granule membrane.
In conclusion, we propose that the simplest interpretation of our quantitative data are that α-granule content proteins are packaged into distinct zones, perhaps in a manner similar to VWF within large, relatively homogeneous α-granules in humans. Electron tomography points to such a population being the major α-granule population in humans.7 Furthermore, we suggest that examples from other systems may give models to resolve the apparent physiologic paradox raised by copackaging within α-granules of proteins with conflicting function. One possibly instructive example is the chromaffin granule in which the proteins, copackaged within the same granule, can be differentially released by kiss-and-run exocytosis.13-15 A second and alternative rationale comes from Caenorhabditis elegans where the copresence of agonists and antagonists are important physiologic regulators of the differentiation process by dampening and balancing activated signaling responses.16 By analogy, dampening and balancing of angiogenic responses may be a significant regulatory mechanism of platelets.
An Inside Blood analysis of this article appears at the front of this issue.
The online version of this article contains a data supplement.
The publication costs of this article were defrayed in part by page charge payment. Therefore, and solely to indicate this fact, this article is hereby marked “advertisement” in accordance with 18 USC section 1734.
Acknowledgments
The authors thank Marie Chow (Department of Microbiology and Immunology, University of Arkansas for Medical Sciences) and Jerry Ware (Department of Physiology and Biophysics, University of Arkansas for Medical Sciences) for repeated conversations on the nature of platelets.
This work was supported in part by the American Heart Association and the National Institute of Standards and Technology (grant-in-aid).
Authorship
Contribution: J.K. drew blood, performed experiments, analyzed data, and prepared figures; P.C. and B.S. collected 3D-SIM micrographs; P.C. aligned the 2-color channels in these images; S.S. did p-selectin experiments and prepared figures; and B.S. designed experiments, analyzed data, and wrote and edited the manuscript.
Conflict-of-interest disclosure: The authors declare no competing financial interests.
Correspondence: Brian Storrie, Department of Physiology and Biophysics, University of Arkansas for Medical Sciences, 4301 W Markham St, Little Rock, AR 72205; e-mail: storriebrian@uams.edu.


This feature is available to Subscribers Only
Sign In or Create an Account Close Modal