Abstract
Mantle cell lymphoma (MCL) is an aggressive B-cell malignancy with a short median survival despite multimodal therapy. FTY720, an immunosuppressive drug approved for the treatment of multiple sclerosis, promotes MCL cell death concurrent with down-modulation of phospho-Akt and cyclin D1 and subsequent cell-cycle arrest. However, the mechanism of FTY720-mediated MCL cell death remains to be fully clarified. In the present study, we show features of autophagy blockage by FTY720 treatment, including accumulation of autolysosomes and increased LC3-II and p62 levels. We also show that FTY720-induced cell death is mediated by lysosomal membrane permeabilization with subsequent translocation of lysosomal hydrolases to the cytosol. FTY720-mediated disruption of the autophagic-lysosomal pathway led to increased levels of CD74, a potential therapeutic target in MCL that is degraded in the lysosomal compartment. This finding provided rationale for examining combination therapy with FTY720 and milatuzumab, an anti-CD74 mAb. Treatment of MCL cell lines and primary tumor cells with FTY720 and milatuzumab resulted in statistically significant enhanced cell death, which was synergistic in blastic variant MCL cell lines. Significant in vivo therapeutic activity of combination treatment was also demonstrated in a preclinical, in vivo model of MCL. These findings support clinical evaluation of this combination in patients with MCL.
Introduction
Mantle cell lymphoma (MCL) is a B-cell malignancy that comprises 3%-8% of non-Hodgkin lymphoma cases diagnosed each year.1 Whereas the current treatment approach of using combination chemotherapeutic regimens can lead to complete remission, virtually all MCL patients relapse and outcome remains poor, with a median survival of only 3 years.2 The aggressive clinical behavior of MCL may be because of the complex pathophysiology of the disease, which includes cell-cycle dysregulation driven by cyclin D1 overexpression, alteration in the DNA-damage response, and constitutive activation of key antiapoptotic pathways such as PI3K/Akt and NF-κB.3-6 Given the absence of curative therapy and the limited number of options for patients with relapsed/refractory MCL, it will be essential to improve our understanding of the complex biology of this disease so that novel treatment approaches can be developed.
FTY720 (fingolimod), is a synthetic analog of sphingosine that was developed as an immunosuppressive agent.7,8 Based on the results of a recent phase 3 clinical trial, FTY720 has been approved by the US Food and Drug Administration (FDA) to treat relapsed multiple sclerosis.9 We have recently reported that FTY720 has in vitro and in vivo activity in MCL.10 FTY720 promotes death of MCL cell lines and primary MCL tumor cells via caspase-independent radical oxygen species (ROS) generation, down-modulation of phospho-Akt and cyclin D1, with accumulation of cells in G0/G1 and G2/M phases of the cell cycle. Whereas these data provided information explaining the antitumor activity of FTY720, the effects of this drug on the pathophysiology of MCL required further characterization.
In the present study, we show that FTY720 inhibits autophagic flux and induces MCL cell death through lysosomal membrane permeabilization and subsequent translocation of lysosomal hydrolases in the cytosol. Because the autophagy-lysosomal pathway represents an important regulatory mechanism governing the cellular proteome, we hypothesized that disruption of this pathway would lead to the identification of other proteins that could be targeted to enhance FTY720 antitumor activity. We examined CD74, a type II transmembrane glycoprotein that acts as an MHC class II chaperone.11 After synthesis, CD74 associates with the MHC class IIα and MHC class IIβ heterodimers in the endoplasmic reticulum, exits the endoplasmic reticulum, and transfers to the lysosomal compartment, where it is released from MHC class II molecules and degraded.11 CD74 also plays an important role as a survival receptor in the maturation/proliferation of B cells by activating the PI3K/Akt and NF-κB pathways.11-13 We have recently reported that CD74 is expressed on MCL cell lines and primary tumor cells and that milatuzumab, a fully humanized mAb specific for CD74, has significant anti-MCL activity in vitro and in vivo.14 In the present study, we show that FTY720 treatment increases CD74 expression by blocking its degradation in the lysosomal compartment, generating more CD74 available for milatuzumab binding and providing rationale for exploring this combination strategy in MCL.10,14
Methods
Reagents
Primary tumor cells and cell lines
Primary tumor cells were isolated from the peripheral blood/lymph nodes of patients with MCL after obtaining informed consent in accordance with the Declaration of Helsinki detailed in a protocol approved by The Ohio State University (OSU) Institutional Review Board. All patients studied were diagnosed with MCL according to the World Health Organization classification of tumors.16 All samples contained at least 85% of CD19+/CD20+ B cells detected by flow cytometry. Characteristics of MCL cell lines have been described previously.17
Immunoblot analysis
Immunoblots were performed as described previously.14 Abs to the following proteins were used: actin and CD74 (Santa Cruz Biotechnology); microtubule-associated protein 1 light chain 3 (LC3) and Beclin-1 (Sigma-Aldrich); and p62/SQSTM1 (Medical & Biological Laboratories). Further details are available in supplemental Methods (available on the Blood Web site; see the Supplemental Materials link at the top of the online article).
Quantitative real-time RT-PCR
RNA extraction and quantitative real-time RT-PCR were performed following standard methods.18 Further details are available in supplemental Methods.
Synthesis of fluorescence labeled milatuzumab
Fluorescence labeled milatuzumab was synthesized as described previously.14 Further details are available in supplemental Methods.
Confocal fluorescence microscopy and live-cell imaging
MCL cells for confocal microscopy were fixed and stained as described previously.14 Further details are available in supplemental Methods.
Analysis by flow cytometry
CD74 mean fluorescence intensity (MFI) and cell viability were evaluated as described previously.14,19 To assess lysosomal volume, FTY720-treated cells were incubated with LysoTracker Green DND-26 (Invitrogen); to assess lysosomal membrane permeability, FTY720-treated cells were incubated with acridine orange (AO; Sigma-Aldrich). Further details are available in supplemental Methods.
TEM
For transmission electron microscopy (TEM), monolayer cells were grown in chamber slides in medium containing chloroquine (40μM) or FTY720 (10μM) for 12 hours. Before processing, the cells were fixed for 30 minutes in 2.5% glutaraldehyde in 0.1M phosphate buffer, pH 7.4. Further processing was thereafter performed by the OSU Campus Microscopy and Imaging Facility. Images were obtained with a FEI Technai G2 Spirit transmission electron microscope.
Evaluation of the in vivo therapeutic activity of FTY720 in combination with milatuzumab
To examine the in vivo activity of FTY720 and milatuzumab, our previously described preclinical model of human MCL using the SCID mouse was used.10 Further details are available in supplemental Methods.
Statistical analysis
Details of the statistical analysis are available in supplemental Methods.
Results
FTY720 blocks the autophagic flux in MCL cell lines
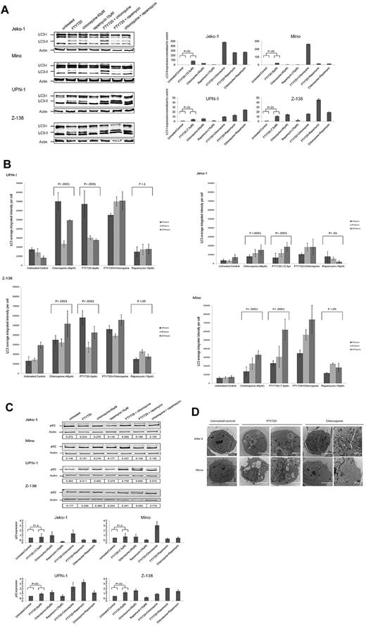
Autophagic flux describes a physiologic sequential process through which cells degrade and recycle proteins and cytoplasmic organelles, thus promoting cell survival in stressful conditions.20,21 Recent work has demonstrated that FTY720 induces autophagy in ovarian cancer cell lines and acute lymphoblastic leukemia (ALL) cells, an effect that protected tumor cells from FTY720-mediated cell death.22,23 We therefore evaluated the influence of FTY720 treatment on autophagic flux in MCL cells by examining changes in LC3, Beclin-1, and p62 expression. LC3 is typically expressed in 2 forms: LC3-I, an 18-kDa form distributed throughout the cytosol under normal growth conditions, and LC3-II, a 16-kDa form that is incorporated into the membrane of expanding autophagosomes.24 Therefore, the intracellular levels of LC3-II is typically used as a marker for autophagosome formation.25 Beclin-1 also participates in autophagosome formation and its expression is increased when autophagy is induced.26 The ubiquitin-binding protein p62 (SQSTM1) directly binds proteins destined for autophagy-dependent degradation and facilitates protein localization in the autophagosomes by direct association with LC3-II.27 Both LC3-II and p62 are efficiently degraded by the autophagic-lysosome pathway.27
Given the variable biology of MCL, 4 MCL cell lines were used in our experiments. The Mino cell line was derived from a patient with classic variant MCL28 ; Jeko-1, UPN-1, and Z-138 were derived from patients with blastoid variant MCL.29-31 Whole-cell lysates from MCL cell lines were evaluated by Western blot for changes in LC3 isoforms after incubation with FTY720, chloroquine, rapamycin, or a combination of these for 24 hours. Chloroquine inhibits acidification inside lysosomes and blocks the fusion of autophagosomes and lysosomes, leading to inhibition of autophagic flux.32 Rapamycin, an mTOR inhibitor, is a well-established agent that accelerates autophagy.33 As shown in Figure 1A, treatment with either FTY720 or chloroquine32 resulted in a significant increase in LC3-II levels. The differences in the amount of LC3-II between chloroquine-treated cells and untreated control cells represent the amount of LC3 that is delivered to the lysosome for degradation.25 The combination of FTY720 and chloroquine treatment resulted in a further increase of LC3-II levels, which may be because of either autophagy induction or inhibition of autophagic flux.25 In support of FTY720 as an autophagy blocker, treatment with rapamycin in combination with either FTY720 or chloroquine resulted in an increase of LC3-II compared with rapamycin alone (Figure 1A), suggesting that FTY720 and chloroquine both block autophagic flux. Whereas the LC3-turnover assay should clarify if a drug induces or blocks autophagy, it has been proposed that this assay should not be the single method for evaluating autophagic flux.25 Because the amount of total cellular LC3 is inversely correlated with autophagic flux,25 confocal microscopy was used to evaluate the expression of total LC3 in Jeko-1, Mino, UPN-1, and Z-138 cells treated with FTY720, chloroquine, rapamycin, or the combination of FTY720 and chloroquine for 4, 8, and 24 hours. Fluorescence intensity was measured in 4 microscopic fields and integrated intensity was averaged relative to the number of cells per field. As shown in Figure 1B, incubation of MCL cell lines with FTY720 or chloroquine resulted in a statistically significant increase in LC3 fluorescence intensity compared with untreated control cells for each of the 4 cell lines averaged across the 3 time points examined (P < .0001). Representative images (supplemental Figure 1) show an increase in LC3 fluorescence, suggesting autophagosome/autolysosome accumulation in the presence of FTY720 or chloroquine.
FTY720 treatment blocks autophagy in MCL cells. (A) Four MCL cell lines were treated with FTY720 (Jeko-1, 12.5μM; Mino, 7.5μM; UPN-1, 12.5μM; and Z-138, 7.5μM), chloroquine (40μM), rapamycin (10μM), or combinations, harvested at 24 hours, and immunoblotted for the microtubule-associated protein light-chain 3 (LC3-I and LC3-II). Actin was used as a loading control. Representative histograms summarizing 3 independent experiments are also shown. Histograms were obtained using densitometry data for LC3-II levels in treated samples relative to untreated samples and normalized to the actin control. (B) The amount of total cellular LC3 was determined by confocal microscopy. Jeko-1, Mino, UPN-1, and Z-138 cells were treated with FTY at the indicated doses, chloroquine (40μM), rapamycin (10μM), or the combination of FTY720 and chloroquine for 4, 8, and 24 hours. LC3 fluorescence intensity was measured in 4 microscopic fields and integrated intensity was averaged relative to the number of cells per field (approximately 180-220 cells per condition). Representative histograms summarizing LC3 fluorescence intensity are shown. P values were calculated comparing FTY720, chloroquine, and rapamycin treatment with the untreated control. (C) Jeko-1, Mino, UPN-1, and Z-138 cells were treated with FTY720 at the doses indicated in panel A, chloroquine (40μM), rapamycin (10μM), or combinations, harvested at 24 hours, and immunoblotted for p62. Actin was used as loading control. Levels of p62 normalized with actin are also shown in panel C. Representative histograms summarizing 3 independent experiments are also shown. Histograms were obtained using densitometry data for p62 levels in treated samples relative to untreated samples and normalized to the actin control. (D) Representative TEM images showing ultrastructural changes observed with Jeko-1 and Mino cells treated with or without FTY720 at the indicated concentrations for 8 hours. The arrows indicate accumulation of autophagic vacuoles containing cytoplasmic material after exposure to FTY720 or chloroquine.
FTY720 treatment blocks autophagy in MCL cells. (A) Four MCL cell lines were treated with FTY720 (Jeko-1, 12.5μM; Mino, 7.5μM; UPN-1, 12.5μM; and Z-138, 7.5μM), chloroquine (40μM), rapamycin (10μM), or combinations, harvested at 24 hours, and immunoblotted for the microtubule-associated protein light-chain 3 (LC3-I and LC3-II). Actin was used as a loading control. Representative histograms summarizing 3 independent experiments are also shown. Histograms were obtained using densitometry data for LC3-II levels in treated samples relative to untreated samples and normalized to the actin control. (B) The amount of total cellular LC3 was determined by confocal microscopy. Jeko-1, Mino, UPN-1, and Z-138 cells were treated with FTY at the indicated doses, chloroquine (40μM), rapamycin (10μM), or the combination of FTY720 and chloroquine for 4, 8, and 24 hours. LC3 fluorescence intensity was measured in 4 microscopic fields and integrated intensity was averaged relative to the number of cells per field (approximately 180-220 cells per condition). Representative histograms summarizing LC3 fluorescence intensity are shown. P values were calculated comparing FTY720, chloroquine, and rapamycin treatment with the untreated control. (C) Jeko-1, Mino, UPN-1, and Z-138 cells were treated with FTY720 at the doses indicated in panel A, chloroquine (40μM), rapamycin (10μM), or combinations, harvested at 24 hours, and immunoblotted for p62. Actin was used as loading control. Levels of p62 normalized with actin are also shown in panel C. Representative histograms summarizing 3 independent experiments are also shown. Histograms were obtained using densitometry data for p62 levels in treated samples relative to untreated samples and normalized to the actin control. (D) Representative TEM images showing ultrastructural changes observed with Jeko-1 and Mino cells treated with or without FTY720 at the indicated concentrations for 8 hours. The arrows indicate accumulation of autophagic vacuoles containing cytoplasmic material after exposure to FTY720 or chloroquine.
We also evaluated the expression of Beclin-1 because the intracellular level of this protein is correlated with induction of autophagy.25 Beclin-1 levels remained unchanged after FTY720 treatment (1 and 4 hours incubation, supplemental Figure 2; 24 hours' incubation, data not shown), providing additional evidence that autophagy was not induced by FTY720 treatment.
To further clarify the effect of FTY720 treatment on autophagy in MCL, we measured the expression of p62, which is inversely correlated with autophagic flux.25 As shown in Figure 1C, incubation with either FTY720 or chloroquine for 24 hours resulted in a significant increase of p62 levels in UPN-1 and Z-138 cells, but not in the Jeko-1 or Mino cell lines. However, it must be noted that incubation of Jeko-1 and Mino cell lines with FY720 did not result in a decrease of p62 levels, which would otherwise suggest increase in autophagic flux. Interestingly, the combination of FTY720 and chloroquine resulted in a further increase of p62 levels in Mino and UPN-1 cell lines, confirming inhibition of autophagic flux in these cell lines.
We next examined ultrastructural morphologic changes in Jeko-1 and Mino cell lines treated with FTY720 using TEM. Normally growing cells are not expected to show accumulation of autophagosomes if autophagic flux operates efficiently. However, induction or blockage of autophagy results in accumulation of autophagosomes in the cytosol. In agreement with this, chloroquine-treated cells showed increased accumulation of autophagosomes compared with untreated cells (Figure 1D). Interestingly, Jeko and Mino cells treated with FTY720 for 24 hours developed enlarged, autolysosome-like vesicles with characteristic enclosed cytoplasmic ultrastructures,25 supporting the notion that FTY720 treatment results in blockade of the terminal stages of autophagy.
FTY720 is phosphorylated in vivo by sphingosine kinase 2 and converted to p-FTY720, which binds to sphingosine 1 phosphate (S1P) receptors.10 As previously reported, p-FTY720 induces autophagy in prostate cancer cell lines through its interaction with S1P receptors.34 A nonphosphorylatable FTY720 derivative, OSU-2S, was recently developed at OSU.15 OSU-2S exhibited cytotoxicity in MCL cell lines (not shown), but because it is unable to be phosphorylated, will not interact with S1P receptors. We therefore sought to determine whether OSU-2S had the same effect as FTY720 on LC3 processing. Western blotting analysis was used to determine these effects in Jeko-1, Mino, and Z-138 cell lines treated with OSU-2S for 24 hours. As shown in supplemental Figure 3, OSU-2S as well as FTY720 and chloroquine treatment, resulted in increased levels of LC3-II. These observations led us to conclude that FTY720 phosphorylation and its interaction with SP1 receptors are not required for FTY720-mediated cell death and blockage of autophagy in MCL cells.
In summary, we have shown that FTY720 increases the amount of total LC3 and p62 in UPN-1 and Z-138 and conversion of LC3-I to LC3-II without affecting Beclin-1 levels. These data, combined with our TEM images, suggest that FTY720 blocks the autophagic flux at a late stage, thus affecting the degradation process of autophagic cargo in MCL cells.
FTY720-mediated MCL cytotoxicity requires lysosomal membrane permeabilization and cathepsin activity
It is now well established that perturbation of the lysosomal membrane plays a central role in inducing nonapoptotic cell death.35 Therefore, to characterize the involvement of the lysosomal compartment in FTY720-mediated cell death, FTY720-treated Jeko-1 (supplemental Video 1) and Mino cells (not shown) were stained with LysoSensor, a lysosome-specific dye that emits green fluorescence in the presence of acidic pH. The images shown in supplemental Video 1 were collected every 10 minutes for 5 hours. These experiments revealed that LysoSensor green fluorescence increased progressively after the addition of FTY720, suggesting an enlargement of the lysosomal compartment. To correlate the lysosomal changes with cell death, 4 MCL (Jeko-1 and Mino, Figure 2A; UPN-1 and Z-138, data not shown) cells were treated with FTY720 for 8 hours, labeled with the lysosome-specific dye LysoTracker Green, stained with annexin V–PE, and then analyzed by flow cytometry. As shown in Figure 2A, incubation of Jeko-1 and Mino cells with FTY720 induced an increase in LysoTracker fluorescence, confirming an enlargement of lysosomes. Furthermore, the increase of LysoTracker fluorescence coincided with annexin V positivity, suggesting a link between lysosomal enlargement and FTY720-mediated cell death. Unexpectedly, incubation of Jeko-1 and Mino cells with FTY720 for 8 and 24 hours was not associated with loss of mitochondrial transmembrane potential (ΔΨm), as determined by JC-1 staining and flow cytometry (not shown). This observation led us to hypothesize that the FTY720-induced ROS generation we reported previously10 was more likely a consequence of a FTY720-mediated lysosomal membrane permeabilization rather than mitochondrial membrane disruption. To characterize the effects of FTY720 treatment on the lysosomal membrane, 4 MCL cell lines (Jeko-1 and Mino, Figure 2B; UPN-1 and Z-138, data not shown) were treated with FTY720 for 8 hours and stained with AO to label lysosomes. AO at acidic pH (ie, lysosomal) fluoresces red; however, when AO leaks into a neutral pH (ie, cytosolic), it causes an increase in green fluorescence that can be detected by flow cytometry. Representative histograms summarizing AO fluorescence intensity (Figure 2B right panels) show that FTY720 treatment of Jeko-1 and Mino cells followed by AO staining resulted in a statistically significant increase of green fluorescence (FL1; P < .0001) compared with the untreated control cells. As shown in Figure 2B, rapamycin did not induce an increase of green fluorescence. Interestingly, chloroquine treatment did induce a significant increase of green fluorescence, although this was less pronounced compared with FTY720, suggesting that FTY720 and chloroquine have similar effects on the lysosomal membrane. This led us to hypothesize that FTY720-mediated cell death was a consequence of the release of lysosomal contents into the cytosol. Cathepsins are the major lysosomal proteases.36 To evaluate the relevance of cathepsin activity in FTY720-mediated cell death, Jeko-1 and Mino cells were incubated with FTY720 in the presence or absence of a specific cathepsin inhibitor (cathepsin inhibitor cocktail III) for 8 hours. As shown in Figure 2C, the addition of the cathepsin inhibitor led to statistically significant increases in the viability of FTY720-treated Jeko-1 and Mino cells compared with FTY720 treatment alone (P < .0001).
FTY720-mediated cell death is dependent on lysosomal membrane permeabilization and cathepsin activity. (A) To determine the relationship between lysosomal volume and cell death, Jeko-1 and Mino cells were treated with FTY720 or chloroquine at the indicated concentrations for 8 hours. Cells were then labeled with LysoTracker Green and costained with annexin V-PE. Changes in lysosomal volume (FL1) and cell death (FL2) were assessed by 2-channel flow cytometry. Representative histograms summarizing the percentage of LysoTracker+/annexin V+ cells are also shown. (B) Jeko-1 and Mino cells were treated with FTY720, chloroquine, rapamycin, or combinations at the indicated concentrations for 8 hours. Cells where then stained with AO (1 μg/mL) for 15 minutes. The relative changes in FL1 fluorescence were assessed by flow cytometry. Flow cytometric data from single experiments are shown in the left panels; representative histograms summarizing AO fluorescence intensity of MCL treated with FTY720, chloroquine, rapamycin, or combinations are shown in the right panels (MFI of treated cells is normalized to the untreated controls). (C) Jeko-1 and Mino cells were treated with FTY720 at the indicated concentration in the presence or absence of cathepsin inhibitor III (5 and 10μM). Cell death was determined by annexin V/propidium ioidie staining and flow cytometry at 8 hours. Data are shown as the percentage of annexin V−/propidium iodide− cells (live cells).
FTY720-mediated cell death is dependent on lysosomal membrane permeabilization and cathepsin activity. (A) To determine the relationship between lysosomal volume and cell death, Jeko-1 and Mino cells were treated with FTY720 or chloroquine at the indicated concentrations for 8 hours. Cells were then labeled with LysoTracker Green and costained with annexin V-PE. Changes in lysosomal volume (FL1) and cell death (FL2) were assessed by 2-channel flow cytometry. Representative histograms summarizing the percentage of LysoTracker+/annexin V+ cells are also shown. (B) Jeko-1 and Mino cells were treated with FTY720, chloroquine, rapamycin, or combinations at the indicated concentrations for 8 hours. Cells where then stained with AO (1 μg/mL) for 15 minutes. The relative changes in FL1 fluorescence were assessed by flow cytometry. Flow cytometric data from single experiments are shown in the left panels; representative histograms summarizing AO fluorescence intensity of MCL treated with FTY720, chloroquine, rapamycin, or combinations are shown in the right panels (MFI of treated cells is normalized to the untreated controls). (C) Jeko-1 and Mino cells were treated with FTY720 at the indicated concentration in the presence or absence of cathepsin inhibitor III (5 and 10μM). Cell death was determined by annexin V/propidium ioidie staining and flow cytometry at 8 hours. Data are shown as the percentage of annexin V−/propidium iodide− cells (live cells).
These data demonstrate that FTY720 treatment of MCL cells induces lysosomal membrane permeabilization and cathepsin release, which contribute to FTY720-mediated cell death.
FTY720 treatment increases CD74 levels in MCL cells
We showed recently that MCL cell lines and primary MCL tumor cells express CD74 with a certain degree of variability (Jeko-1, 10 000 molecules/cell; Mino, 50 000 molecules/cell).14 We also demonstrated that the CD74-specific mAb milatuzumab has significant antitumor preclinical activity in MCL, and that the response to milatuzumab is strongly correlated with Ag density.14
Because CD74 is degraded in the lysosomal compartment and because FTY720 blocks autophagy and induces lysosomal membrane permeabilization, we hypothesized that CD74 expression would increase after treatment of MCL cells with FTY720. Western blot analysis was used to determine the total cellular levels of CD74 in Jeko-1 and Mino cell lines treated with FTY720. As shown in Figure 3A top and middle panels, FTY720 treatment significantly increased the amount of CD74 in Jeko-1 and Mino cells. Chloroquine and rapamycin were used as controls for autophagic flux. RT-PCR data (Figure 3A bottom panels) indicated that no change in CD74 mRNA levels occurred in Jeko-1 or Mino cells treated with FTY720, fostering the hypothesis that FTY720 induced an increase of CD74 levels through inhibition of its degradation rather than increased synthesis. To determine the influence of FTY720 treatment on CD74 surface levels, Jeko-1, Mino, UPN-1, and Z-138 cells were incubated with FTY720, chloroquine, or rapamycin for 8 and 24 hours. CD74 MFI values were determined by CD74-FITC staining and flow cytometry. Figure 3B shows that FTY720 treatment of Jeko-1 and Mino cells induced a significant increase of CD74 MFI at 8 and 24 hours in both cell lines compared with untreated control or rapamycin. Interestingly, chloroquine, but not rapamycin, also induced a slight increase of CD74 MFI, once again suggesting that FTY720 modulated CD74 expression by inhibiting its degradation. By 24 hours, rapamycin led to decreased CD74 MFI, suggesting that enhancing autophagic flux leads to more rapid loss of CD74 expression. To verify these results, we performed the same experiment and evaluated CD74 levels in Jeko-1, Mino, UPN-1, and Z-138 cells using confocal microscopy. As expected, incubation of Jeko-1 and Mino cells with nonimmobilized rhodamine-conjugated milatuzumab (5 μg/mL) led to rapid internalization of CD74 (Figure 3C). Incubation with nonimmobilized rhodamine-conjugated milatuzumab and FTY720 led to a significant increase in total CD74 levels (Figure 3D).
CD74 expression in FTY720-treated MCL cell lines. (A) Jeko-1 and Mino cell lines were treated with FTY720, chloroquine, rapamycin, or combinations at the indicated concentrations, harvested at 24 hours, and immunoblotted for CD74 (top panels). Actin was used as loading control. Representative histograms summarizing 3 independent experiments are also shown (middle panels). Histograms were obtained using densitometry data for CD74 levels in treated samples relative to untreated samples and normalized to the actin control. CD74 mRNA expression in MCL cell lines treated with FTY720 at the indicated concentrations for 8 or 24 hours was measured by real-time RT-PCR (bottom panels). The bar graph shows normalized fold expression of CD74 mRNA relative to untreated controls using GAPDH as an internal control. (B) CD74 MFI of MCL cells treated with FTY720, chloroquine, or rapamycin at the indicated concentrations after 8 and 24 hours. Cells were stained with an anti-CD74 Ab (FITC conjugated) and CD74 MFI was measured by flow cytometry. Flow cytometric data from single experiments are shown in the top panels; representative histograms summarizing the MFI of untreated and treated Jeko-1, Mino, UPN-1, and Z-138 cells are shown in the bottom panels. (C-D) Binding, internalization, and CD74 fluorescence intensity in Jeko-1 and Mino cells were examined by laser-scanning confocal microscopy. MCL cells were incubated with 5 μg/mL of rhodamine-conjugated milatuzumab (red) in the absence (C) or presence (D) of FTY720 at the indicated concentrations for 8 hours at 37°C. MCL cells were also stained with a primary Ab (anti-LC3) and a secondary Ab (Alexa Fluor 488–conjugated, green). DAPI was used for nuclear staining (blue). (E) The amount of total cellular CD74 was determined by confocal microscopy. Jeko-1, Mino, UPN-1, and Z-138 cells were treated with FTY720 at the indicated doses, chloroquine (40μM), rapamycin (10μM), or the combination of FTY720 and chloroquine for 4, 8, and 24 hours. CD74 fluorescence intensity was measured in 4 microscopic fields and integrated intensity was averaged relative to the number of cells per field (approximately 180-220 cells per condition). Representative histograms summarizing CD74 fluorescence intensity are shown. P values were calculated comparing FTY720, chloroquine, and rapamycin treatment with the untreated controls.
CD74 expression in FTY720-treated MCL cell lines. (A) Jeko-1 and Mino cell lines were treated with FTY720, chloroquine, rapamycin, or combinations at the indicated concentrations, harvested at 24 hours, and immunoblotted for CD74 (top panels). Actin was used as loading control. Representative histograms summarizing 3 independent experiments are also shown (middle panels). Histograms were obtained using densitometry data for CD74 levels in treated samples relative to untreated samples and normalized to the actin control. CD74 mRNA expression in MCL cell lines treated with FTY720 at the indicated concentrations for 8 or 24 hours was measured by real-time RT-PCR (bottom panels). The bar graph shows normalized fold expression of CD74 mRNA relative to untreated controls using GAPDH as an internal control. (B) CD74 MFI of MCL cells treated with FTY720, chloroquine, or rapamycin at the indicated concentrations after 8 and 24 hours. Cells were stained with an anti-CD74 Ab (FITC conjugated) and CD74 MFI was measured by flow cytometry. Flow cytometric data from single experiments are shown in the top panels; representative histograms summarizing the MFI of untreated and treated Jeko-1, Mino, UPN-1, and Z-138 cells are shown in the bottom panels. (C-D) Binding, internalization, and CD74 fluorescence intensity in Jeko-1 and Mino cells were examined by laser-scanning confocal microscopy. MCL cells were incubated with 5 μg/mL of rhodamine-conjugated milatuzumab (red) in the absence (C) or presence (D) of FTY720 at the indicated concentrations for 8 hours at 37°C. MCL cells were also stained with a primary Ab (anti-LC3) and a secondary Ab (Alexa Fluor 488–conjugated, green). DAPI was used for nuclear staining (blue). (E) The amount of total cellular CD74 was determined by confocal microscopy. Jeko-1, Mino, UPN-1, and Z-138 cells were treated with FTY720 at the indicated doses, chloroquine (40μM), rapamycin (10μM), or the combination of FTY720 and chloroquine for 4, 8, and 24 hours. CD74 fluorescence intensity was measured in 4 microscopic fields and integrated intensity was averaged relative to the number of cells per field (approximately 180-220 cells per condition). Representative histograms summarizing CD74 fluorescence intensity are shown. P values were calculated comparing FTY720, chloroquine, and rapamycin treatment with the untreated controls.
Representative histograms summarizing CD74 fluorescence intensities in Jeko-1, Mino, UPN-1, and Z-138 cells treated with FTY720, chloroquine, rapamycin, or the combination of FTY720 and chloroquine for 4, 8, and 24 hours are shown in Figure 3E. Fluorescence was measured in 4 microscopic fields and integrated intensity was averaged relative to the number of cells per field. As shown in Figure 3E, incubation of the 4 MCL cell lines with FTY720 resulted in a statistically significant increase in CD74 fluorescence intensity compared with untreated control cells for each of the 2 cell lines averaged across the 3 time points examined (P < .0001). A similar effect was observed in the presence of chloroquine, confirming that both drugs inhibited CD74 degradation. Combination of FTY720 and chloroquine led to a further increased accumulation of CD74 compared with the 2 drugs alone. In contrast, treatment of cells with rapamycin did not cause CD74 accumulation. These data demonstrate for the first time that FTY720 increases cytosolic as well as surface CD74 levels in MCL, thus potentially generating more CD74 available for milatuzumab-targeted binding.
FTY720 sensitizes MCL cell lines and primary patient tumor cells to milatuzumab-mediated cytotoxicity.
The in vitro survival of 4 MCL cell lines treated with FTY720, milatuzumab in the presence of a cross-linking antibody, and a combination was determined at 24 hours by annexin V/propidium iodide staining and flow cytometry. We previously performed dose titration experiments to determine the median lethal concentration (LC50) of the single-agent approach with FTY720 and milatuzumab in MCL.10,14 For Jeko-1, we used FTY720 at 10μM (LC50, 12.5μM); for Z-138 and UPN-1, we used 6μM (LC50, 7.5μM); and for Mino, we used 3.75μM (LC50, 7.5μM). The dose of milatuzumab was not decreased from 5-1μg/mL in Jeko-1 cells, which display the lowest CD74 expression. We used milatuzumab 1μg/mL for the other 3 cell lines. As shown in Figure 4A, incubation of the 4 MCL cell lines with FTY720 and milatuzumab at the indicated doses resulted in a statistically significant decrease in cell viability compared with either single agent alone for each of the 4 cell lines (P < .01). The Jeko-1, Z-138, and UPN-1 cell lines, which were derived from patients with blastoid variant MCL, were the cell lines in which combination treatment resulted in synergistic killing, although both FTY720 and milatuzumab as single agents showed only modest activity.
FTY720 sensitizes MCL cell lines and primary patient tumor cells to milatuzumab-mediated cytotoxicity. (A) Four MCL cell lines and primary cells from 6 patients were treated with FTY720 and/or milatuzumab plus cross-linking Abs at indicated the concentrations. (B) Patient characteristics. (C) Individual patient responses. (D) Representative histograms summarizing patient responses. Cell death was determined by annexin V/propidium iodide staining and flow cytometry at 24 hours. Data are shown as the percentage of annexin V−/propidium iodide− cells (live cells) and are normalized to untreated controls. Combination treatment resulted in a statistically significant enhanced induction of cell death compared with either agent alone in MCL cell lines and primary cells (P < .01). Combination treatment resulted in synergistic cell death in blastic variant–derived cell lines (Jeko-1, UPN-1, and Z-138), and was additive in a classic variant–derived cell line (Mino) and in primary MCL cells.
FTY720 sensitizes MCL cell lines and primary patient tumor cells to milatuzumab-mediated cytotoxicity. (A) Four MCL cell lines and primary cells from 6 patients were treated with FTY720 and/or milatuzumab plus cross-linking Abs at indicated the concentrations. (B) Patient characteristics. (C) Individual patient responses. (D) Representative histograms summarizing patient responses. Cell death was determined by annexin V/propidium iodide staining and flow cytometry at 24 hours. Data are shown as the percentage of annexin V−/propidium iodide− cells (live cells) and are normalized to untreated controls. Combination treatment resulted in a statistically significant enhanced induction of cell death compared with either agent alone in MCL cell lines and primary cells (P < .01). Combination treatment resulted in synergistic cell death in blastic variant–derived cell lines (Jeko-1, UPN-1, and Z-138), and was additive in a classic variant–derived cell line (Mino) and in primary MCL cells.
We next compared the effects of FTY720 and milatuzumab as single agents and in combination on primary tumor cells from 6 MCL patients, 3 patients with blastoid variant MCL and 3 patients with classic MCL (clinical characteristics summarized in Figure 4B), after 24 hours of incubation with FTY720 (2.5μM), immobilized milatuzumab (5 μg/mL), or combination treatment. Whereas the dose of FTY720 used was half the LC50 dose previously determined in primary MCL cells,10 combination treatment induced an average 78.5% cell death compared with 47% of FTY720-treated cells and 50% of milatuzumab-treated cells (P = .0005 and P = .0014, respectively; Figure 4C-D).
These data demonstrate that combination treatment with FTY720 and milatuzumab markedly enhances cell death in MCL cell lines and primary MCL tumor cells regardless of the histologic variant of MCL and the source of primary cells (PBMCs vs lymph nodes). We were able to significantly decrease the doses of FTY720 and milatuzumab compared with the LC50 previously published without affecting induction of cell death when these 2 agents were used in combination.
In vivo therapeutic activity of combination treatment with FTY720 and milatuzumab.
We next evaluated the in vivo effect of FTY720 in combination with milatuzumab in a preclinical model of human MCL. After natural killer cell depletion with IP injection of anti–mouse IL2Rβ antibody, 6- to 8-week-old female SCID mice (cb17 scid/scid) were engrafted with 40 × 106 Jeko cells via tail-vein injection. The primary end point of the study was overall survival defined as the time to develop symptoms, indicating lethal tumor burden after initiation of treatment. Mice (n = 10/group) were treated starting at day 15 after engraftment. Twenty control mice received either placebo (saline) or trastuzumab (15 mg/kg) treatment. The third group was treated with FTY720 (5 mg/kg) every day for 2 weeks via IP injection. The fourth group received milatuzumab (15 mg/kg) every 3 days via IP injection. The fifth group received the combination of FTY720 and milatuzumab. Figure 5 shows that the median survival for the combination-treated group was 36 days (95% confidence interval [95% CI], 31-36), compared with 28 days for the saline-treated mice (95% CI, 24-31), 27 days for the trastuzumab-treated mice (95% CI, 23-29), 31 days for the FTY720-treated mice (95% CI, 28-32), and 33.5 days for the milatuzumab-treated mice (95% CI, 23-34). The combination treatment significantly prolonged survival of this group compared with the control (P < .0001), FTY720 (P = .0001), and milatuzumab (P = .0048) groups.
Evaluation of in vivo therapeutic activity of FTY720 and milatuzumab in the preclinical MCL model. SCID mice were injected intravenously with 40 × 106 JeKo cells and observed daily for signs of tumor burden. The median survival for FTY720- and milatuzumab-treated mice (n = 10) was 36 days (95% CI, 31-36) compared with 31 days for the FTY720-treated mice (95% CI, 28-32) and 33.5 days for the milatuzumab-treated mice (95% CI, 23-34).
Evaluation of in vivo therapeutic activity of FTY720 and milatuzumab in the preclinical MCL model. SCID mice were injected intravenously with 40 × 106 JeKo cells and observed daily for signs of tumor burden. The median survival for FTY720- and milatuzumab-treated mice (n = 10) was 36 days (95% CI, 31-36) compared with 31 days for the FTY720-treated mice (95% CI, 28-32) and 33.5 days for the milatuzumab-treated mice (95% CI, 23-34).
Discussion
MCL is a B-cell lymphoma characterized by a high degree of biologic derangements, including genomic instability, major alterations in the cell-cycle control, and activation of key antiapoptotic mechanisms.2 For this reason, the natural history of MCL is a course of progressive relapses that are increasingly short-lived as the disease becomes more resistant to therapy.2 Therefore, the development of new therapeutic options targeting the complex pathophysiology of MCL is crucial to improving outcomes for patients with this incurable disease.
FTY720, an immunosuppressive agent recently approved by the FDA for the treatment of relapsed multiple sclerosis,9 has shown significant activity in several hematologic malignancies including MCL.10,23,37-39 Specifically, we have recently demonstrated that FTY720 promotes death of MCL cells through caspase-independent ROS generation and down-modulation of phospho-Akt and cyclin D1, with subsequent accumulation of cells in the G0/G1 and G2/M phases of the cell cycle.10 In the present study, we further elucidate the mechanism of action of FTY720 and show that FTY720 treatment of MCL cells induces features of autophagy blockage and lysosomal membrane permeabilization with subsequent translocation of lysosomal hydrolases in the cytosol, events that are all required for MCL cell death. We also demonstrate that FTY720 treatment of MCL cells increases CD74 expression by preventing its degradation in the lysosomal compartment. We have recently shown that milatuzumab, a fully humanized anti-CD74 mAb, has significant anti-MCL activity in vitro and in vivo, and that milatuzumab-mediated cell death is significantly correlated with Ag density.14 Therefore, we combined these 2 agents, and this approach resulted in statistically significant enhanced cell death in vitro and significantly prolonged survival in a mouse model of human MCL. The in vitro and in vivo dosing schemes were chosen based on the data we previously published for the single-agent approach and lead to drug concentrations that are achievable in patients.10,14
The FTY720 dose and schedule used in this study was determined based on a detailed in vivo pharmacokinetic (PK) study of FTY720 in rats that published previously.39-41 This rat PK study demonstrated that FTTY720 achieved a 3.5μM maximum plasma concentration at a 4 mg/kg single IV dose. Therefore, a regimen of 5 mg/kg daily dose for 2 weeks is very likely to achieve a steady-state concentration. Because there are no published preclinical data on the PK and pharmacodynamics of milatuzumab, the in vitro and in vivo dosing schedule used in our experiments were based on reported studies in non-Hodgkin lymphoma and multiple myeloma.42,43 A PK study performed in refractory/relapsed multiple myeloma patients treated with milatuzumab (1.5, 4, 8, or 16 mg/kg) twice weekly for 4 weeks showed that at the lowest human dose (1.5 mg/kg), the peak levels were 10-20 μg/mL, which is 2-4 times the in vitro concentration we used in our studies. The dosing in our mice was at 1.2 mg/kg a human equivalent dose, approximately the lowest dose used in the clinical study (1.5 mg/kg). In addition, both FTY720 and milatuzumab as single agents were used by our group in a Raji xenograph model and in the Jeko xenograph model.10,14,39 This dosage and delivery schedule did not cause any observed weight loss or other significant side effects. Therefore, we adopted the same regimen, perhaps making our findings more clinically relevant.
Autophagy describes a physiologic mechanism thought to be relevant to cancer cell survival because it provides an alternative source of energy during adverse conditions that may occur with exposure to cytotoxic agents.21,44 It has been shown that pharmacologic inhibition of autophagy enhances the antilymphoma activity of multiple chemotherapeutic agents.45 In the present study, we show that FTY720 can block the autophagic flux and sensitize MCL cells to milatuzumab-mediated cell death.
It has been reported recently that FTY720 induces autophagy in prostate, ovarian, and ALL tumor cells.22,23,34 In support of FTY720 as an inducer of autophagy, Zhang et al22 and Wallington-Beddoe et al23 showed that FTY720 treatment resulted in significant increase of LC3-II levels, which were further augmented by cotreatment with bafilomycin A1, a vacuolar H+-ATPase inhibitor that blocks autolysosome formation. Whereas we similarly show that accumulation of LC3-II in FTY720-treated MCL cells was increased by the addition of chloroquine, we also show that FTY720 and chloroquine treatment induce a similar accumulation of LC3-II in MCL cells treated with rapamycin, an autophagy inducer, suggesting a blockage of autophagic flux instead. Whereas all 4 cell lines showed accumulation of LC3-II after treatment, it is clear that FTY720 affects autophagy to various degrees in individual cell lines, which most likely reflects the biologic heterogeneity among the cell lines, a common feature of MCL. Furthermore, whereas Zhang et al reported increased levels of Beclin-1 after FTY720 treatment of ovarian cancer cells,22 Wallington-Beddoe CT et al reported that the levels of Beclin-1 remained unchanged after FTY720 treatment of ALL cells.23 The explanation was that FTY720 treatment decreased Mcl-1 levels, suggesting that the inhibitory control of Beclin-1 by this Bcl-2 family member was partially removed. Inhibition of Beclin-1 by antiapoptotic Bcl-2 family members is known to inhibit autophagy26 ; however, we not only show that Beclin-1 levels remain unchanged after FTY720 treatment, but also recently reported that FTY720 treatment did not affect Mcl-1/Bcl-2 levels in MCL,10 suggesting once again an inhibitory effect of FTY720 on autophagic flux. Furthermore, whereas Wallington-Beddoe et al did not evaluate p62 levels in FTY720-treated ALL cells,23 Zhang et al showed a significant decrease of p62 levels in FTY720-treated ovarian cancer cells.22 However, in agreement with our hypothesis that FTY720 blocks autophagic flux in MCL, we showed significant increases in p62 levels after FTY720 treatment in 2 of our MCL cell lines, which were further increased by the addition of chloroquine.
CD74 is a type II transmembrane glycoprotein that plays an important role as a survival receptor in the maturation/proliferation of B cells and is degraded in the lysosomal compartment.11-13 In the present study, we show that CD74 expression levels were significantly increased by FTY720 treatment via blockade of its lysosomal degradation and were further augmented by the addition of chloroquine, supporting our hypothesis that FTY720 functions as an autophagy blocker. The most clinically relevant aspect of these findings is that we have demonstrated that a potent anti-MCL agent (FTY720) also has the ability to modulate a druggable target (CD74) after blocking autophagy.
Based on our in vitro experiments and TEM images displaying MCL cells with enlarged autolysosomes with visible cytoplasmic structures enclosed after FTY720 treatment, we conclude that FTY720 most likely affects late stages of autophagosome maturation. We speculate that FTY720 may have a dual effect on autophagic flux: an activation of upstream steps in autophagic flux characterized by accumulation of LC3, followed by a blockage of a late step of the pathway with inhibition of autophagic protein degradation.
Our study provides further insight into the FTY720-mediated mechanism of cell death. Studies have shown that the use of detergents such as sphingosine and lysosomotropic antibiotics such as ciprofloxacin can disrupt the integrity of the lysosomal membrane and induce cell death.46,47 In the present study, we demonstrate that the lysosomal compartment and lysosomal membrane permeabilization play a critical role in FTY720-mediated cell death. Second, we showed that lysosomal hydrolases (ie, cathepsins) are key enzymes in caspase-independent, FTY720-mediated cell death. Third, we recently reported ROS generation as a consequence of FTY720 treatment in MCL, and our current data suggest that ROS generation is more likely because of lysosomal membrane permeabilization rather than mitochondrial membrane permeabilization. We have also recently shown that milatuzumab mediates MCL cell death through caspase-independent ROS generation, mitochondrial membrane potential loss, and disruption of the NF-κB pathway,14 providing the rationale for combining these 2 agents with independent mechanisms of action. Whereas FTY720 induces ROS generation through lysosomal membrane permeabilization, milatuzumab induces ROS generation as a consequence of its effect on the mitochondrial membrane. Furthermore, we showed that the milatuzumab response is correlated with CD74 density,14 making the combined approach with FTY720 and milatuzumab an ideal option for a disease with variability of CD74 expression.14 Because of the ability of FTY720 to increase CD74, providing more Ag to target, we were able to significantly decrease the dose of these 2 agents without affecting the synergistic effect on MCL cell viability, suggesting that lower dosages may be used in vivo, resulting in a more favorable toxicity. The combination treatment induced significant enhanced cell death in all MCL cell lines and patient samples regardless of MCL subtype (classic vs blastic variant).
It has been shown recently that the phosphorylated form of FTY720 induces autophagy in prostate cancer cell lines through its interaction with S1P receptors.34 Herein we have shown that, similar to FTY720, treatment of MCL cell lines with OSU-2S, a nonphosphorylatable FTY720 derivative recently developed at OSU,15 resulted in LC3-II accumulation, suggesting that interaction of FTY720 with SP1 receptors is not necessary for its effect on autophagy. Furthermore, FTY720 interaction with S1P receptors is responsible for its immunosuppressive effects, cardiovascular complications, and macular edema.9 Similar to FTY720, OSU-2S has significant cytotoxic activity in MCL cell lines and primary cells, suggesting that the S1P signaling is not necessary for FTY720-mediated cell death. Considering that OSU-2S has a safer toxicity profile compared with FTY720, this compound may provide antitumor activity without the S1P-mediated immune-suppressive properties.
Finally, the intriguing results obtained with the in vitro experiments led us to investigate the combination of FTY720 and milatuzumab in a preclinical murine model of human MCL. This model was used because it represents the most aggressive and stringent preclinical model to evaluate potential experimental therapeutic strategies in MCL. The combination of FTY720 and milatuzumab significantly prolonged survival compared with untreated controls (P < .0001), but also compared with the single-agent approach with FTY720 (P = .0001) and milatuzumab (P = .0048).
In summary, FTY720 and milatuzumab combination therapy resulted in enhanced cell death in MCL cell lines and primary tumor samples regardless of MCL subtype. Furthermore, enhanced survival was observed with combination therapy in an in vivo murine model of MCL. The combination strategy of FTY720 (or OSU-2S) and milatuzumab could potentially represent an ideal approach for the treatment of MCL patients, maximizing the chances of remission while reducing treatment-associated toxicities.
The online version of this article contains a data supplement.
The publication costs of this article were defrayed in part by page charge payment. Therefore, and solely to indicate this fact, this article is hereby marked “advertisement” in accordance with 18 USC section 1734.
Acknowledgments
This research was supported by grants from the Lymphoma Research Foundation's Mantle Cell Lymphoma Research Initiative (to R.A.B), the American Cancer Society (IRG-67-003-47 to M.P.-I.), and the Leukemia & Lymphoma Society and the D. Warren Brown Foundation (to J.C.B. and N.M.). TEM and fluorescence images were generated using the instruments and services at the OSU Microscopy and Imaging Facility. Quantification of immunofluorescence images was done using a computer algorithm developed by the Bioinformatics Core, OSU (Dr Metin Gurcan).
Authorship
Contribution: L.A. designed and performed the research, analyzed the data, wrote and reviewed the manuscript, and approved the final version of the manuscript; E.M. performed the research, analyzed the data, reviewed drafts, and approved the final version of the manuscript; J.P. performed the research, analyzed the data, and approved the final version of the manuscript; X.Z. performed the statistical analysis and approved the final version of the manuscript; L.H., C.T.E., R.M., Y.M., B.Y., C.Q., and W.H.T. performed the research and approved the final version of the manuscript; C-S.C. and D.M.G. provided the reagents, reviewed drafts, and approved the final version of the manuscript; K.A.B. provided the samples, reviewed drafts, and approved the final version of the manuscript; J.C.B. and N.M. designed the research, reviewed drafts, and approved the final version of the manuscript; M.P-I. designed and supervised the research, analyzed the data, reviewed drafts, and approved the final version of the manuscript; and R.A.B. designed and supervised the research, obtained funding for the research work, reviewed drafts, and approved the final version of the manuscript.
Conflict-of-interest disclosure: D.M.G is an officer and member of the Board of Directors of Immunomedics Inc, which owns milatuzumab. The remaining authors declare no competing financial interests.
Correspondence: Robert Baiocchi, MD, PhD, B420 Starling Loving Hall, 320 West 10th Ave, Columbus, OH 43210; e-mail: robert.baiocchi@osumc.edu; or Mette Prætorius-Ibba, PhD, 1645 Neil Ave, Rm 167, Columbus, OH 43210; e-mail: ibba.2@osu.edu.
References
Author notes
M.P.-I. and R.A.B. contributed equally to this study.





This feature is available to Subscribers Only
Sign In or Create an Account Close Modal