Abstract
Cross-presentation is an essential mechanism that allows dendritic cells (DCs) to efficiently present exogenous antigens to CD8+ T cells. Among cellular antigen sources, apoptotic cells are commonly considered as the best for cross-presentation by DCs. However, the potential of live cells as a source of antigen has been overlooked. Here we explored whether DCs were able to capture and cross-present antigens from live cells. DCs internalized cytosolic and membrane material into vesicles from metabolically labeled live cells. Using time-lapse confocal microscopy in whole spleens, we showed that DCs internalized material from live cells in vivo. After ovalbumin uptake from live cells, DCs cross-primed ovalbumin-specific naive OT-I CD8+ T cells in vitro. Injected into mice previously transferred with naive OT-I T cells, they also cross-primed in vivo, even in the absence of endogenous DCs able to present the epitope in the recipient mice. Interestingly, DCs induced stronger natural CD8+ T-cell responses and protection against a lethal tumor challenge after capture of antigens from live melanoma cells than from apoptotic melanoma cells. The potential for cross-presentation from live cells uncovers a new type of cellular intercommunication and must be taken into account for induction of tolerance or immunity against self, tumors, grafts, or pathogens.
Introduction
Dendritic cells (DCs) are professional antigen-presenting cells that can induce optimal activation of naive T lymphocytes. They have developed unique cross-presentation pathways allowing major histocompatibility complex (MHC) class I–restricted presentation of antigens of exogenous origin, taken up by endocytosis or phagocytosis. Cross-presentation is crucial for the stimulation of CD8+ T lymphocytes and therefore induction of immunity and tolerance to antigens that are not directly synthesized in the cytosol of DCs, such as antigens from other tissues, from tumors or from pathogens that do not infect DCs predominantly.1-5 DCs are required for cross-presentation in vivo.6 So understanding the mechanism of cross-presentation by DCs is an important issue to provide optimized immune therapies.
DCs participate in the phagocytic clearance of apoptotic debris, from which they cross-present antigens,7 a phenomenon observed in vivo.8,9 Apoptosis was thought to be tolerogenic, whereas necrosis was truly immunogenic through the release of nuclear or cytosolic molecules that serve as endogenous adjuvants.10,11 Indeed, cross-tolerization of tissue-restricted Ag is enhanced when proapoptotic stimuli are included, and conversely, is prevented by expression of an antiapoptotic molecule.12 Moreover, a DC-specific deficiency in uptake of apoptotic material inhibits cross-tolerization in vivo.13 However, cross-presentation from apoptotic cells can lead to immunogenicity in the presence of proinflammatory signals, CD4 help,14,15 infection,16 through the surface expression of ER molecules, such as calreticulin, or through the release of HMGB1 by apoptotic cells.17 The focus in the past years has been on the mechanism of cell death leading to cross-presentation. The current concept of “death-defying immunity” is fascinating and must have physiologic relevance.15,18 But is death necessary to induce cross-presentation?
We have shown that cross-presentation of HIV antigens from apoptotic infected CD4+ T lymphocytes, which are the main targets of viral replication, is a very efficient process in vitro. Surprisingly, transfer and cross-presentation of HIV antigens from live infected CD4+ T lymphocytes by human monocyte-derived DCs were found to be as efficient as cross-presentation from apoptotic cells.19 This novel mechanism of cross-presentation is currently not fully characterized but needs cell-to-cell contact, similarly to the “nibbling” process described previously that gave rise to tumor antigen cross-presentation.20,21 Although cross-presentation from live cells led to efficient restimulation of memory HIV-specific CD8+ T lymphocytes from HIV-infected patients,19 it is still unknown whether this mechanism could apply to naive T lymphocytes in vivo. Cross-presentation of antigens from live cells has never been taken into account, although live cells may be a major source of antigen in vivo. It was important to establish whether this new cross-presentation mechanism was only an artifact found in vitro, or whether in vivo, DCs could capture antigens from live cells and could really induce CD8+ T-cell responses. Here we show that cross-presentation of antigen from live cells by DCs indeed induces protective CD8+ T-cell priming in vivo.
Methods
Mice
C57Bl/6J mice were obtained from Harlan Laboratories, OT-I mice from Charles River, and Kbm1 mutant (B6.C-H2bm1/By) and C57Bl/6 rag2-deficient mice from The Jackson Laboratory. CD11c-EYFPhi mice were a kind gift from M. Nussenzweig. C57Bl/6 CD45.1 mice were bred in our specific pathogen-free animal facility. Experiments were done with the approval of the French Veterinary Department. To obtain chimeras, rag2-deficient mice were lethally γ-irradiated (950 cGy) and then received 4 hours later 5 × 106 bone marrow cells from wild-type or Kbm1 mutant C57Bl/6J mice intravenously Those bone marrow cells were previously depleted from T cells using anti-CD4 (GK 1.5, ATCC TIB-207) and -CD8 (53-6.72, ATCC TIB-105) monoclonal antibody (mAb), purified from hybridoma supernatants, and then magnetic beads coupled to antirat immunoglobulin (Invitrogen). Reconstitution was achieved after 8 to 10 weeks.
Cell labeling
For viability analysis, cells were incubated at 5 × 106/mL in phosphate-buffered saline (PBS) with 1 pg/mL fluorescein diacetate (FDA; Sigma-Aldrich) for 5 minutes at room temperature, then extensively washed with complete medium (RPMI 1640 Glutamax, 10% fetal calf serum, 2mM l-glutamine, 100 U/mL penicillin, 100 μg/mL streptomycin). Alternatively, cells were incubated at 5 × 106/mL in PBS with 5μM Cell Trace calcein red orange or Cell Trace calcein orange CMRA (5-(((4-chloromethyl)benzoyl)amino)tetramethyl rhodamine; Invitrogen) for 20 minutes at 37°C, and then extensively washed with complete medium. To assess apoptosis or necrosis, an annexin V–propidium iodide (PI) staining kit (BD Biosciences) was used.
For membrane lipid staining, cells were incubated in PBS with 5μM DiI or DiD (Invitrogen) at 37°C (5 × 106 cells/mL), or with PKH26GL (Sigma-Aldrich) using the PKH26 Red Fluorescent Cell Linker Kit for general cell membrane labeling, then cells were extensively washed with complete medium. Alternatively, cells were transiently transfected with pEGFP-F plasmid (using TransIT-3T3 Transfection Kit; Mirus) encoding farnesylated enhanced green fluorescent protein (EGFP), a modified form of EGFP that remains bound to the inner face of plasma membrane in both living and fixed cells (Clontech). The vector contains the 20-amino-acid farnesylation signal from c-Ha-Ras fused to the C-terminus of EGFP.
Cells were analyzed using a FACS CANTO or a BD LSR II flow cytometer and Diva software (Version 6.1.1; BD Biosciences) followed by FlowJo software (Version 7.2.5; TreeStar).
Cell culture and purification
EL4 (TIB-39, ATCC), L cells, and B16 F10 cells were maintained in complete medium. L ovalbumin (OVA) cells (L cells transfected with a form of OVA only expressed in the cytoplasm: OVA-EGFP-DAP) and their controls EGFP-DAP were a kind gift from K. Rock, University of Massachusetts Medical School, Boston, MA.22 They were maintained in complete medium and 500 μg/mL G418 (Sigma-Aldrich). To avoid caspase-mediated cell death, cells were cultured in the presence of 10μM z-VAD FMK (Sigma-Aldrich). Dead cells and debris were removed using the dead cell removal kit (Miltenyi Biotec). Contaminating dead cells in these live cell preparations were 3.1% plus or minus 0.6% annexin V+PI− cells (average of 4 experiments). Apoptosis was induced by γ-irradiation (100 Gy) and then 48-hour incubation in complete medium. The proportion of annexin V+PI− apoptotic cells was 56.6% plus or minus 1.7% in a total of 4 experiments.
For bone marrow–derived DC (BMDC) generation, bone marrow cells from C57Bl/6 mice were depleted of red blood cells using 0.84% ammonium chloride and plated for 6 hours in complete medium. Nonadherent cells were resuspended (0.2 × 106/mL) in complete medium with 30 μL/mL of hybridoma supernatant containing granulocyte-macrophage colony-stimulating factor (kind gift from David Gray, Royal Postgraduate Hospital, London). Medium was replaced after 2 and 4 days. Immature DCs were obtained after 6 days. BMDCs were cultured with live or apoptotic cells in the presence of lipopolysaccharide (LPS; 1 μg/mL) and DCs were purified using CD11c microbeads for positive immunomagnetic selection (Miltenyi Biotec). CD11chi DCs were also purified at 90% from spleen cells using the Dynabead Mouse DCs Enrichment Kit (Invitrogen) and then CD11c microbeads. Naive OT-I CD8+ T cells were purified from spleen cells using a CD8-negative selection kit (Invitrogen) and CD62L microbeads (Miltenyi). After staining with carboxyfluorescein succinimidyl ester (CFSE), they were either cultured at 106/mL with pure CD11c+ DCs for in vitro cross-presentation assays or injected (5 × 106 cells) intravenously into C57Bl/6 CD45.1 mice, which were injected 1 day before with 106 pure DCs. Three days later, they were analyzed in vitro or among spleen cells for in vivo cross-priming assays. Cells were labeled with anti-CD8, anti-CD45.2, and anti-Vα2 mAb to label OT-I cells and anti-CD44 mAb to assess activation. Spleen cells were also restimulated with 3 μg/mL OVA257-264 peptide during 4 hours and then labeled intracellularly with an interferon-γ (IFN-γ) mAb (Cytofix/Cytoperm kit; BD Biosciences).
Analysis of cell uptake mechanisms
To study live cell uptake in vitro, BMDCs were cultured with live or apoptotic cells that were previously stained with a lipophilic dye and FDA. Cultures were stopped by adding 5mM ethylenediaminetetraacetic acid at 4°C. Cells were then labeled with anti-CD11c mAb, and annexin V and labeling was studied by flow cytometry. We excluded doublets using forward scatter parameter analysis. Cultures were observed by live-cell confocal microscopy (TCS SP2 inverted confocal microscope; Leica Microsystems), using a chamber maintained at 37°C with constant 5% CO2 perfusion. Cell viability was assessed by FDA staining. For 4-dimensional analysis of cell internalization, stacks of 10 sections (z step = 1 μm) were acquired (Leica Confocal Software 2.61) every minute for 71 minutes using an HCX PL APO 63×/1.4 NA oil objective. DiI spatial localization and intensity were analyzed with the ImageJ Plugin 3D Surface Plot software. To visualize high resolution imaging of cellular material transfer, EGFP-farnesylated (F) transfected, calcein orange CMRA-labeled cells were cultured for 60 minutes with DCs on poly-D-lysine–coated coverslips, fixed and visualized with a wide-field microscope (Leica DMI 6000) equipped with a Micro MAX-1300YHS camera using an HCX PL APO 100×/1.4 NA oil objective (Princeton Instruments). Images were acquired and deconvoluted using Metamorph Software (Version 7.1.3; Maleu les Dences). To study material uptake from live donor cells by DCs in vivo, congenic mice were injected intravenously with 25 × 106 EL4 cells depleted of dead cells and debris and stained with DiI. Then spleen cells were collected and incubated with FDA and analyzed by flow cytometry or confocal microscopy. For the in vivo imaging of cellular material uptake, C57Bl/6 CD11c-EYFPhi mice23 were injected intravenously with DiD- and Cell Trace Calcein Red Orange (Invitrogen)–stained EL4 cells removed from dead cells and debris. Thirty minutes after cell injection, spleens were collected and cut into 2 slices maintained in a renewal perfusion chamber, perfused at 1 mL/min to ensure medium renewal, with 95% O2 and 5% CO2 at 37°C (set for microperfusion with multichannel manifold, DIPSI Industrie). Slices were visualized by confocal microscopy (TCS SP5 resonant scanner multiphoton microscope HCX PL APO 20×/0.7 oil objectives; Leica).24 For 4-dimensional analysis of cell interactions, stacks of several sections (z step = 1 μm) were acquired (LAS AF2.0; Leica) every 4 minutes for 80 minutes, at depths up to 40 μm. Dye colocalization between YFP and DiD was analyzed with ImageJ Plugin Colocalization, using a threshold of 100 (0-255) for the DiD channel. Three-dimensional reconstitution and analysis were performed using IMARIS 6.4 software (Bitplane).
Protection from tumoral challenge in vivo
DCs were cultured for 16 hours in the presence of LPS, either alone or with B16 MHC class I–restricted epitopes (gp10025-33 and TRP2181-188, 10μM each), or with live B16 cells in the presence of z-VAD, or with apoptotic B16 cells. DCs were then washed, purified, γ-irradiated (100 Gy) to eliminate any residual live tumor cells, and immediately injected intravenously into C57Bl/6 mice on day 0 (5 × 105) and 14 (3 × 105). On day 21, mice were challenged with 106 B16 cells intravenously to induce lung tumors. Two weeks later, lung tumors were counted and splenocytes were restimulated for 36 hours with γ-irradiated B16 cells or 1μM gp10025-33 or TRP2181-188. Stimulated cells were tested by IFN-γ ELISPOT. After B16 cell restimulation, splenocytes were also labeled with anti-CD3, anti-CD4, and anti-CD8 mAb, and intracellularly labeled with anti–IFN-γ mAb after 4 hours of phorbol myristate acetate/ionomycin restimulation.
Results
Material internalization from live donor cells in vitro
To explore the mechanisms of antigen uptake from live donor cells in a murine model, we cultured BMDCs from C57Bl/6 mice with L cells stained with the lipophilic dye DiI, using either purified live, z-VAD–treated L cells or apoptotic, γ-irradiated L cells. We observed high CD11c+ cell association with DiI at 37°C and not at 4°C (Figure 1A). From 1 hour of culture, almost 20% of the DCs were stained with DiI when cultured with live cells, and more than 20% when cultured with apoptotic cells (Figure 1B). This percentage increased and reached a plateau of approximately 50% and 60% of DiI-positive DCs, respectively, from 4 hours of culture. To check for potential phosphatidylserine exposure at the surface of the cells as an early sign of apoptosis during culture with DCs, we added annexin V, which bound to less than 5% of the z-VAD–treated L cells in the culture, and this percentage did not increase during culture in the presence of DCs for 16 hours (Figure 1C). Moreover, the absolute number of L cells remained constant throughout the culture (supplemental Figure 1A, available on the Blood Web site; see the Supplemental Materials link at the top of the online article), and their size and granularity remained unchanged (supplemental Figure 1B). Unapparent cell death might have been compensated by cell division, but this was not the case because there was no dilution of DiI intensity (ie, no secondary peak was observed; supplemental Figure 1C). So we can assume that L cells remained alive throughout the culture. Conversely, almost 60% of the γ-irradiated cells bound annexin V at the beginning of the culture and almost 70% after 16 hours of culture (Figure 1C). Therefore, DCs were able to bind cellular material from L-cell cultures that were more than 95% alive, without inducing L-cell apoptosis during the 16-hour culture period. Similar results were obtained using the PKH26 dye or EL4 cells.
Material internalization from live donor cells by DCs in vitro. (A-C) DCs were cultured with live or apoptotic DiI-stained L cells. (A, representative of 3 experiments): dot plots of DiI capture by DCs from live cells at 4°C and 37°C after 16 hours of culture. At different time points, cells were labeled with anti-CD11c mAb (B) and annexin V (C) and analyzed by flow cytometry. Data are mean ± SEM, representative of 2 independent experiments performed in triplicates.
Material internalization from live donor cells by DCs in vitro. (A-C) DCs were cultured with live or apoptotic DiI-stained L cells. (A, representative of 3 experiments): dot plots of DiI capture by DCs from live cells at 4°C and 37°C after 16 hours of culture. At different time points, cells were labeled with anti-CD11c mAb (B) and annexin V (C) and analyzed by flow cytometry. Data are mean ± SEM, representative of 2 independent experiments performed in triplicates.
To evidence individual cellular material internalization by DCs, cultures were observed using time-lapse confocal microscopy. L cells were stained using PKH26 and FDA, a nonpolar ester that passes through cell membranes and is digested by intracellular esterases into fluorescein. This latter is polar and thus trapped in the cell, testifying cell enzymatic activity and cell membrane integrity (Figure 2Ai-ii).25 Once a DC and an L cell were in contact, PKH26 from the L cell entered the DCs (Figure 2Aii), as attested by 3-dimensional representation of the fluorescence intensity on spatial cellular position in one focal plane crossing both cells (Figure 2Aiii). We analyzed several focal planes to ensure that PKH26 fluorescence was not next but inside the DCs. During all the acquisition and even after the transfer for at least 60 minutes, L cells stayed alive, as shown by fluorescein emission. The mechanism was dependent on energy, as shown by inhibition at 4°C compared with 37°C (Figure 1A). Small size material capture and cross-presentation were already evidenced from live or apoptotic cells through gap junctions with spreading into the DCs.26,27 Material transfer and cross-presentation were also evidenced through nibbling with internalization into vesicles.19-21 In this latter case, it was not certain whether only membrane-bound or cytosolic material also was taken up. To distinguish between these mechanisms, L cells were transiently transfected with a plasmid encoding a membrane form of GFP.28 To visualize cell viability, L cells were stained with calcein, which emits fluorescence if the cell displays esterase activity and membrane integrity and characterizes live cell morphology. Close membrane contacts and transfer of membrane and cytoplasmic material were evidenced from live calcein-positive L cells to DCs (Figure 2B-C). GFP-F was taken up into DCs through vesicles, surrounding calcein, showing internalization of cytosolic material inside membrane-bound material. These vesicles were not found alone around L cells, but only in DCs that were in contact with L cells. Spreading of fluorescent material into DCs may have happened but was not evidenced clearly compared with vesicular internalization. Therefore, cellular cytosolic and membrane material from live cells was taken up actively into vesicles by DCs, whereas the donor cells remained viable.
Cytosolic and membrane material internalization from live donor cells into vesicles by DCs in vitro. (A) DCs (transmission microscopy) were cultured with L cells previously stained with FDA (green, i; time-lapse confocal microscopy) and PKH 26 (red, ii). Capture of PKH 26 by DCs was represented as the MFI of PKH 26 per pixel in a single confocal plane every minute (iii). Pictures were taken from 71 minutes after the beginning of the culture. Results are representative of 2 independent experiments (original magnification ×63). (B-C) DCs (transmission microscopy) were cultured for 60 minutes with L cells transiently transfected with GFP-F (green) and stained with calcein orange CMRA (red). Results are representative of 2 independent experiments (original magnification ×160).
Cytosolic and membrane material internalization from live donor cells into vesicles by DCs in vitro. (A) DCs (transmission microscopy) were cultured with L cells previously stained with FDA (green, i; time-lapse confocal microscopy) and PKH 26 (red, ii). Capture of PKH 26 by DCs was represented as the MFI of PKH 26 per pixel in a single confocal plane every minute (iii). Pictures were taken from 71 minutes after the beginning of the culture. Results are representative of 2 independent experiments (original magnification ×63). (B-C) DCs (transmission microscopy) were cultured for 60 minutes with L cells transiently transfected with GFP-F (green) and stained with calcein orange CMRA (red). Results are representative of 2 independent experiments (original magnification ×160).
Material internalization from live donor cells by DCs in vivo
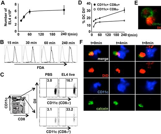
To check whether the cellular material internalization shown in vitro happened in vivo after live cell transfer, we injected C57Bl/6 CD45.1 mice with DiI-labeled EL4 cells and collected their spleens at different times (Figure 3). We chose EL4 cells, which are thymoma cells, because they were T cells susceptible to home to the spleen, autologous so that they would not be recognized by NK cells, and congenic as they express CD45.2, to distinguish them from recipient mouse cells. Fifteen minutes after injection of 25 × 106 EL4 cells that were more than 98% viable, we retrieved 3 × 106 of these cells in the recipient spleens, and 240 minutes after injection, 6 × 106 (Figure 3A). EL4 cells remained more than 92% viable, as assessed by FDA staining, throughout the experiment (Figure 3B). The dye from EL4 cells was mostly taken up by CD8α+ DCs, as the proportion of DiI-positive CD11c+ DCs increased and reached a plateau at 15% 15 to 30 minutes after injection in CD8α− DCs, whereas it kept increasing up to 30% at 240 minutes after injection in CD8α+ DCs (Figure 3C-D). Background fluorescence among DCs was assessed 240 minutes after PBS injection, and only 3% of DCs showed fluorescence in the DiI channel (Figure 3C). Internalization of DiI was evidenced by confocal microscopy in CD11c+ DCs sorted by immunomagnetic negative methods 240 minutes after injection (Figure 3E). This internalization might have happened from either a live cell or an apoptotic cell or fragment. To evidence uptake of DiI from a viable EL4 cell, we performed live confocal microscopy on half spleens from mice expressing enhanced yellow fluorescent protein (EYFP) under the control of the CD11c promoter23 maintained in viable conditions (ie, buffered RPMI, O2, and CO2).24 To visualize cell viability, EL4 cells were stained with calcein. Figure 3F and supplemental Figure 2A show indeed uptake of DiD from a viable, calcein+ EL4 cell into a previously DiD-negative EYFP-positive CD11c+ DC. We analyzed several focal planes to ensure that DiD fluorescence was not next but inside the DCs. After this strong interaction and cellular material passage from the EL4 cell to the DCs, cells detached and DCs still retained some DiD fluorescence (Figure 3F). The EL4 cell still showed viability almost an hour after the interaction (not shown). We also performed a 3-dimensional reconstitution of an event (supplemental Figure 2Bi) with a spatial section showing colocalization of the EL4 marker (DiD) and the DCs marker (EYFP) inside the DCs (supplemental Figure 2Bii). In the 2 experiments performed, there were, respectively, 36% and 35% of DC/EL4 cell contact among the DCs counted (n = 99 and 51, respectively). Of these cellular contacts, 50% to 67% were accompanied with cellular material transfer, and 83% to 75% occurred from a calcein-positive EL4 cell. The latter frequency corresponded to the transfer of material from a viable cell to a DC. The remaining 17% to 25% corresponded to the transfer of material from a nonviable (calcein-negative) cell. Therefore, uptake from viable cells by spleen DCs can occur in vivo.
Material internalization from live donor cells by DCs in vivo. C57Bl/6 CD45.1 mice were injected intravenously with live DiI-stained, CD45.2+ EL4 cells. At different times, spleens were collected, dissociated, and labeled. (A) Absolute numbers of EL4 cells, labeled by CD45.2 mAb, recovered from the spleen. Data are mean ± SEM (2 experiments, duplicates). (B) Viability of the EL4 cells was assessed by fluorescein intensity after esterase enzymatic activity on FDA. (C) DCs were gated on CD11c and CD8α expression to visualize CD11cCD8α+ and CD11cCD8α− populations, and analyzed for DiI expression. Data are representative dot plots of cells analyzed 240 minutes after EL4 or PBS injection. (D) Association of DiI from the injected EL4 cells with CD8α+ or CD8α− CD11c+ DCs. At 240 minutes later, spleen cells were labeled as described. Data are mean ± SEM (representative of 2 independent experiments performed in duplicates). (E) Spleen DCs were sorted 240 minutes after EL4 cell injection, labeled for CD11c, and observed by confocal microscopy. Six confocal planes were observed to ensure that live cell fragments were inside DCs. (F) Confocal microscopy imaging of the interaction between a spleen CD11c-EYFPhi DCs and a DiD-stained EL4 cell. A total of 25 × 106 EL4 cells stained with DiD (red, membrane staining) and with calcein red orange (green, cytoplasmic viability staining) were injected intravenously into CD11c-EYFPhi (blue) transgenic mice. Thirty minutes later, the spleen was collected, cut into 2 slices, maintained in viable conditions, and observed by time-lapse confocal microscopy. Different focal planes were analyzed to ensure visualization of the whole volume of the DCs (original magnification ×20). Data are representative of 2 independent experiments (supplemental Figure 2).
Material internalization from live donor cells by DCs in vivo. C57Bl/6 CD45.1 mice were injected intravenously with live DiI-stained, CD45.2+ EL4 cells. At different times, spleens were collected, dissociated, and labeled. (A) Absolute numbers of EL4 cells, labeled by CD45.2 mAb, recovered from the spleen. Data are mean ± SEM (2 experiments, duplicates). (B) Viability of the EL4 cells was assessed by fluorescein intensity after esterase enzymatic activity on FDA. (C) DCs were gated on CD11c and CD8α expression to visualize CD11cCD8α+ and CD11cCD8α− populations, and analyzed for DiI expression. Data are representative dot plots of cells analyzed 240 minutes after EL4 or PBS injection. (D) Association of DiI from the injected EL4 cells with CD8α+ or CD8α− CD11c+ DCs. At 240 minutes later, spleen cells were labeled as described. Data are mean ± SEM (representative of 2 independent experiments performed in duplicates). (E) Spleen DCs were sorted 240 minutes after EL4 cell injection, labeled for CD11c, and observed by confocal microscopy. Six confocal planes were observed to ensure that live cell fragments were inside DCs. (F) Confocal microscopy imaging of the interaction between a spleen CD11c-EYFPhi DCs and a DiD-stained EL4 cell. A total of 25 × 106 EL4 cells stained with DiD (red, membrane staining) and with calcein red orange (green, cytoplasmic viability staining) were injected intravenously into CD11c-EYFPhi (blue) transgenic mice. Thirty minutes later, the spleen was collected, cut into 2 slices, maintained in viable conditions, and observed by time-lapse confocal microscopy. Different focal planes were analyzed to ensure visualization of the whole volume of the DCs (original magnification ×20). Data are representative of 2 independent experiments (supplemental Figure 2).
Cross-presentation in vitro from live, not apoptotic, antigen-donor cells
To assess whether DCs could cross-present antigens from live cells, DCs were cultured with live cells in vitro. To avoid either direct antigen presentation or cross-dressing (ie, the direct transfert of Kb-OVA257-264 complexes from antigen donor cells to DCs29 ), we used allogeneic (H-2k) L cells expressing a cytoplasmic form of OVA (to avoid OVA secretion) as antigen-donor cells (L OVA cells22 ). These cells were either treated with the caspase inhibitor z-VAD to inhibit caspase-dependent apoptosis and ensure maximal viability, or γ-irradiated to ensure maximal apoptosis. They were then cultured 16 hours with BMDCs from C57Bl/6 mice in the presence of 1 μg/mL LPS to induce DC maturation and of z-VAD in the case of live antigen donor cells (supplemental Figure 3A). DCs were purified immunomagnetically (supplemental Figure 3B) and cultured with naive OT-I CD8+ T cells stained with CFSE (from mice transgenic for the Kb-OVA257-264 [SIINFEKL] specific T-cell receptor)30 to test in vitro cross-presentation of OVA by DCs. We obtained consistently higher proliferation (Figure 4A) and CD44 up-regulation (Figure 4B) using live rather than apoptotic L OVA cells (P < .01). As there were still up to 5% of contaminating dead cells in live cell cultures (Figure 1C), we sorted apoptotic cells and debris from the live L OVA cell culture and used them at numbers corresponding to 5%, 10%, or 15% of the live cells. We observed proliferation of few OT-I cells (5.3%, 11%, and 21.3%, respectively, compared with 64% using 100% live cells, Figure 4C). Thus, the number of contaminating apoptotic L OVA cells could not account for the proliferation observed using live cells.
Cross-presentation from live, not apoptotic, antigen-donor cells in vitro. DCs (5 × 104) were cultured for 16 hours with 15 × 104 live or apoptotic L OVA cells, L cells, or OVA257-264 peptide, and 1 μg/mL LPS. DCs were purified and cultured for 3 days with naive CFSE-stained OT-I CD8 T cells. At the end of the culture, cells were labeled with anti-CD8, anti-Vα2, and anti-CD44 mAb, to measure proliferation by CFSE dilution (A, mean ± SEM, representative of 3 independent experiments performed in triplicates) and activation (B, mean ± SEM, representative of 3 independent experiments performed in triplicates) by flow cytometry. (C) Cross-presentation from live, not apoptotic, antigen-donor cells in vitro. DCs were cultured with different numbers of dead cells, purified, and cultured with OT-I cells as in panels A and B, to measure the percentages of proliferating OT-I T cells (mean ± SEM, representative of 2 independent experiments performed in triplicates). **P < .01. n.d. indicates not determined.
Cross-presentation from live, not apoptotic, antigen-donor cells in vitro. DCs (5 × 104) were cultured for 16 hours with 15 × 104 live or apoptotic L OVA cells, L cells, or OVA257-264 peptide, and 1 μg/mL LPS. DCs were purified and cultured for 3 days with naive CFSE-stained OT-I CD8 T cells. At the end of the culture, cells were labeled with anti-CD8, anti-Vα2, and anti-CD44 mAb, to measure proliferation by CFSE dilution (A, mean ± SEM, representative of 3 independent experiments performed in triplicates) and activation (B, mean ± SEM, representative of 3 independent experiments performed in triplicates) by flow cytometry. (C) Cross-presentation from live, not apoptotic, antigen-donor cells in vitro. DCs were cultured with different numbers of dead cells, purified, and cultured with OT-I cells as in panels A and B, to measure the percentages of proliferating OT-I T cells (mean ± SEM, representative of 2 independent experiments performed in triplicates). **P < .01. n.d. indicates not determined.
Cross-priming in vivo by DCs cultured with antigen-donor live cells
We then tested cross-priming of OVA to naive OT-I CD8+ T cells in vivo. DCs were cultured with live or apoptotic L OVA cells as in “Cross-presentation in vitro from live, not apoptotic, antigen donor cells”; then they were purified immunomagnetically and injected intravenously into CD45.1 congenic C57Bl/6 mice that received previously CFSE-stained naive CD8+ OT-I cells. After 3 days, approximately 50% of OT-I cells had proliferated (Figure 5A-B), 60% overexpressed CD44 (not shown) and 60% produced IFN-γ specifically (Figure 5A-B), whether antigen donor cells were live or apoptotic. Therefore, even if DCs maturation was stronger in the presence of apoptotic cells (supplemental Figure 3A), cross-priming from live cells was as efficient as from apoptotic cells.
Cross-priming from live antigen-donor cells by DCs injected in vivo. BMDCs were cultured for 16 hours with live or apoptotic L OVA or L cells or OVA257-264 peptide. Then DCs were sorted and injected intravenously into C57Bl/6 CD45.1 mice that were adoptively transferred the day before with CFSE-stained naive OT-I T cells. Three days later, splenocytes were restimulated with 3 μg/mL of OVA257-264 peptide for 4 hours, and then labeled with anti-CD8, anti-CD45.2, anti-Vα2, and intracellularly with anti-IFN-γ mAb. Proliferation (A-B) and IFN-γ production (A,C) were measured by flow cytometry. Events were gated on CD8+Vα2+CD45.2− cells. (B-C) Data are mean ± SEM of 3 independent experiments performed each in duplicate. n.s. indicates not significant; and n.d., not determined.
Cross-priming from live antigen-donor cells by DCs injected in vivo. BMDCs were cultured for 16 hours with live or apoptotic L OVA or L cells or OVA257-264 peptide. Then DCs were sorted and injected intravenously into C57Bl/6 CD45.1 mice that were adoptively transferred the day before with CFSE-stained naive OT-I T cells. Three days later, splenocytes were restimulated with 3 μg/mL of OVA257-264 peptide for 4 hours, and then labeled with anti-CD8, anti-CD45.2, anti-Vα2, and intracellularly with anti-IFN-γ mAb. Proliferation (A-B) and IFN-γ production (A,C) were measured by flow cytometry. Events were gated on CD8+Vα2+CD45.2− cells. (B-C) Data are mean ± SEM of 3 independent experiments performed each in duplicate. n.s. indicates not significant; and n.d., not determined.
Antigens might have been cross-presented either by the injected DCs or secondarily by endogenous DCs. To test for this possibility, we performed the same experiment using Kbm1 mutant mice with antigen-presenting cells that could not present the SIINFEKL peptide.31 We could not use them directly because, when injected with DCs and OT-I cells expressing H-2Kb molecules, they rejected them through an allogeneic response.32 Therefore, we constructed chimeric mice reconstituted with mutant Kbm1 bone marrow cells to induce tolerance toward Kb expressing cells. As a control, spleen DCs isolated from these mice (Kbm1 → B6) were unable to present the OVA protein after overnight incubation and LPS activation to OT-1 cells in vitro, unlike those from control mice reconstituted with wild-type bone marrow (B6 → B6; Figure 6A). In control mice (B6 → B6), injection of H-2Kb DCs that took up antigen from live cells induced proliferation in 85% of OT-I cells (Figure 6B), CD44 up-regulation in 78% (not shown), and IFN-γ production in 71% of proliferating OT-I T cells (Figure 6C). In Kbm1 chimeras (Kbm1 → B6), injection of the same DCs also induced OT-I proliferation and activation, although at slightly lower levels (ie, lower numbers of proliferation cycles; Figure 6B). Therefore, cross-priming from live cells occurred even when endogenous DCs were unable to present the epitope.
Injected DCs, and not endogenous DCs, are responsible for the cross-priming of OVA from live cells. Lethally irradiated C57Bl/6 rag2-deficient mice were reconstituted with Kbm1 (Kbm1⇒ B6) or CD45.1 (B6⇒ B6) bone marrow cells. (A) Spleen CD11c+ DCs from chimeras were sorted immunomagnetically and cultured overnight with OVA and LPS. Then they were cultured for 3 days with naive CFSE-stained OT-I T cells. At the end of the culture, cells were labeled and gated for CD8 and Vα2 expression to measure proliferation. (B-C) Chimeras were injected with naive CFSE-stained OT-I T cells. They were immunized one day later with DCs cultured with live L or L OVA cells, or with OVA257-264 peptide, in the presence of LPS. Splenocytes were restimulated 3 days later with 3 μg/mL OVA257-264 peptide for 4 hours and were labeled for CD8, Vβ5, Vα2, CD4, and IFN-γ. Proliferation (B) and IFN-γ production (C) were measured by flow cytometry. Data are mean ± SEM of 3 independent experiments performed in duplicate (B-C) or triplicate (A).
Injected DCs, and not endogenous DCs, are responsible for the cross-priming of OVA from live cells. Lethally irradiated C57Bl/6 rag2-deficient mice were reconstituted with Kbm1 (Kbm1⇒ B6) or CD45.1 (B6⇒ B6) bone marrow cells. (A) Spleen CD11c+ DCs from chimeras were sorted immunomagnetically and cultured overnight with OVA and LPS. Then they were cultured for 3 days with naive CFSE-stained OT-I T cells. At the end of the culture, cells were labeled and gated for CD8 and Vα2 expression to measure proliferation. (B-C) Chimeras were injected with naive CFSE-stained OT-I T cells. They were immunized one day later with DCs cultured with live L or L OVA cells, or with OVA257-264 peptide, in the presence of LPS. Splenocytes were restimulated 3 days later with 3 μg/mL OVA257-264 peptide for 4 hours and were labeled for CD8, Vβ5, Vα2, CD4, and IFN-γ. Proliferation (B) and IFN-γ production (C) were measured by flow cytometry. Data are mean ± SEM of 3 independent experiments performed in duplicate (B-C) or triplicate (A).
Protection from tumoral challenge in vivo after injection with DCs loaded with live antigen-donor cells
As DCs that took up antigens from live cells were able to induce efficient in vivo cross-presentation, we tested their ability to protect mice against a lethal tumor challenge. BMDCs internalized cellular material from live melanoma B16 cells very efficiently without altering cell viability or percentage, even if less than from apoptotic cells (∼ 75% vs 95% of DCs were PKH26+; supplemental Figure 4A-B). BMDCs were cultured with live or apoptotic B16 cells, and then purified to 98% and irradiated at 100 Gy so as to avoid injecting any residual live tumor cell. They were injected to mice twice with a 2-week interval. One week after the last injection, we challenged the mice intravenously with B16 cells and 2 weeks later we counted lung B16 tumors. Surprisingly, DCs cultured with live tumor cells induced complete tumor protection, whereas DCs cultured with apoptotic tumor cells induced protection but not in all mice (Figure 7A). This result coincided with the IFN-γ response, that is, DCs cultured with live tumor cells induced better IFN-γ responses to B16 cells (Figure 7B) or to gp10025-33 or TRP2181-188 tumor CD8 epitopes (supplemental Figure 4C) than DCs cultured with apoptotic cells. These responses were essentially the result of CD8+ T cells, as shown by intracellular IFN-γ labeling (Figure 7C), but CD4+ T cells also produced IFN-γ albeit at a lower rate (Figure 7D). Therefore, DCs cultured with live tumor cell antigens, purified and strongly irradiated to prevent inoculation of proliferating tumor cells, induced better protection and immunity than DCs cultured with apoptotic tumor cells.
DCs cultured with live B16 cells induced a complete protection against tumor and a strong IFN-γ response. Five C57BL/6 mice per group were immunized twice (days 0 and 14) with DCs cultured with LPS and either medium alone, or gp10025-33 and TRP2181-188 (peptides), or live B16 cells (B16 z-VAD), or apoptotic B16 cells (B16γ). After culture, DCs were purified, irradiated, and injected. On day 21, mice were challenged with B16 cells intravenously 2 weeks later, lung tumors were counted (A), and splenocytes were restimulated with B16 cells or culture medium (c.m.) and tested in an IFN-γ ELISPOT (B). Splenocytes were also restimulated with phorbol myristate acetate and ionomycin before surface labeling, and then intracellular labeling with IFN-γ mAb (solid lines) or isotype control (dotted lines). Events were gated on CD3+CD8+ (C) or on CD3+CD4+ (D) splenocytes. **P < .01. n.s. indicates not significant. Data are mean ± SEM of 5 mice per group.
DCs cultured with live B16 cells induced a complete protection against tumor and a strong IFN-γ response. Five C57BL/6 mice per group were immunized twice (days 0 and 14) with DCs cultured with LPS and either medium alone, or gp10025-33 and TRP2181-188 (peptides), or live B16 cells (B16 z-VAD), or apoptotic B16 cells (B16γ). After culture, DCs were purified, irradiated, and injected. On day 21, mice were challenged with B16 cells intravenously 2 weeks later, lung tumors were counted (A), and splenocytes were restimulated with B16 cells or culture medium (c.m.) and tested in an IFN-γ ELISPOT (B). Splenocytes were also restimulated with phorbol myristate acetate and ionomycin before surface labeling, and then intracellular labeling with IFN-γ mAb (solid lines) or isotype control (dotted lines). Events were gated on CD3+CD8+ (C) or on CD3+CD4+ (D) splenocytes. **P < .01. n.s. indicates not significant. Data are mean ± SEM of 5 mice per group.
Discussion
This study shows that antigen uptake and cross-presentation by DCs are not only a phenomenon that can happen in vitro but also in vivo. For the first time, cross-priming was obtained using live cells as a source of antigen. Our experiments show that the small numbers of contaminating natural apoptotic cells present in the culture could not account for this cross-priming. They also show that antigen capture was not the result of apoptosis of the antigen donor cells during in vitro culture in the presence of DCs because they did not expose phosphatidylserine on their surface and their total numbers remained constant, without compensating proliferation. Moreover, time-lapse confocal microscopy in vitro showed cellular material transfer from viable, metabolically active L cells into DCs. In vivo, EL4 cells might have undergone apoptosis and DCs might have acquired material from these apoptotic cells before or after reaching the spleen. However, the absolute number of EL4 cells, viable at more than 90%, increased in the spleen after injection and then remained stable for 4 hours, whereas their marker was progressively acquired specifically by CD8α+DCs, which are supposed to be resident in mouse spleens.33 Finally, 3-dimensional analysis of fluorescence microscopy on the whole spleen evidenced cellular material transfer from viable, autologous EL4 cells into spleen DCs. Therefore, cellular material can really be transferred from viable cells to DCs in vitro and in vivo. The injected DCs were responsible for OT-I cell priming as shown by experiments in Kbm1 chimeras, and the higher proliferation and activation responses of OT-I cells found in control mice compared with chimeras probably reflected an amplification mechanism as shown previously for MHC class II–restricted responses.34
The mechanism of donor cell material uptake was active and may depend on several redundant molecules, as in the uptake of apoptotic cells.15,18,35,36 Videomicroscopic images evoked nibbling rather than microtubule-mediated cellular material transfer,37 as described by Harshyne et al,20,21 and as in our former study with human cells, where exosome or microparticle transfer were excluded.19 Information exchange and even cross-presentation occur by the passage of small molecules from either live or apoptotic cells through gap junctions, with spreading into the DCs,26,27 but larger material transfer was thought to require death of the antigen donor cells and phagocytosis of apoptotic bodies by antigen-presenting cells. In our experiments, fluorescence may indeed also spread into the DCs, but here the reproducible and clear event is internalization into vesicles. This internalization into DCs is not inhibited by the blocking peptide Gap 27, which inhibits material transfer through gap junctions26 (data not shown). This indicates that fluorescence does not seem to be internalized from live cells through gap junctions, but rather through nibbling. These results show that it is possible to transfer antigen from antigen donor cells to DCs without a requirement for death and that DCs are able to cross-present it.
Our results seem to be in contradiction with previous studies where in vivo DCs were unable to internalize and cross-present cellular material from live cells. In one of these studies,38 endogenous spleen DCs internalized material only from apoptotic, and not live, B lymphocytes or splenocytes. One explanation could be that we used immortalized cells that may express “eat me” signals, such as calreticulin or oxidized low-density lipoprotein, that could overpass the “don't eat me” signals normally expressed by steady-state cells, such as CD47.39 Indeed, steady-state cells, such as erythrocytes or lymphocytes, are not taken up by phagocytes, but this may happen if they lack CD47 expression. Calreticulin would be a good candidate because it is not only an “eat-me signal” in apoptotic cells and a good cross-presentation inducer, but it can also be expressed on viable cells.40 This balance between signals makes it possible for live stressed cells to be taken up at least partly by phagocytes. In a second study,41 only apoptotic, and not live, CFSE-labeled EL-4 cells were taken up by DCs. Our results may be explained by the injection of larger numbers of cells (25 instead of 5 million) labeled with a lipophilic, plasma membrane dye, which is much more efficient than a cytoplasmic dye, such as CFSE, to visualize cellular material exchange.22 Our results are indeed reinforced by previous in vivo studies, where live tumor cells were 20-fold times more immunogenic than apoptotic cells.42 In addition, DC-tumor cell fusion provided better immunogenicity than apoptotic or necrotic tumor cells.18,43,44 Finally, autophagic death was shown to favor cross-priming better than apoptosis,45 but the effect of autophagy without death is unknown. It should be noted that apoptosis is often not obtained in 100% of the antigen-donor cells in the different protocols from the literature,35 as well as in our hands. The participation of live cells in providing antigen is, however, never questioned.
Many promising murine studies for antitumoral immunotherapy using DCs cultured with apoptotic cells have shown good protection.14,18,46 Apoptotic cells can be tolerogenic,47 but with appropriate types of apoptosis induction, they can be immunogenic by providing maturation signals to DCs.17,35 However, in human therapeutic trials, the weakness of T-cell responses was disappointing.47,48 It was proposed that antigens from apoptotic or necrotic cells could be degraded to different extents depending on the treatment chosen to induce death.49,50 Indeed, preliminary studies showed that gp100 or tyrosinase was less abundant and/or degraded in γ-irradiated cells than in z-VAD-treated B16 cells (data not shown). Therefore, the better response to tumor cell antigen cross-presentation from live tumor cells compared with apoptotic tumor cells may be explained by better conservation of these antigens at the time when they are processed by DCs. It might also be explained by a potential absence of tolerogenic signals from live cells, such as transforming growth factor-β, which can be secreted by apopotic cells.15 We can speculate that the nibbling of material from living cells by DCs without danger/maturation signals (such as LPS) may be involved in maintaining tolerance. Conversely, if nibbling is associated with a danger signal, which could be the case if the cell is infected, it may lead to immunity. In the present study, experiments were performed with mature (LPS-stimulated) DCs, so as to obtain a simple readout (ie, proliferation and activation of CD8 T cells). This led to an immune response against the tumor. Without LPS stimulation, no proliferation or activation was found. Thus, after previous in vitro studies,19-21 this work brings out the concept that live cells can be an antigen source in vivo for cross-presentation by DCs, which results in either immunogenicity or tolerance depending on the context of antigen uptake.
Therefore, cross-presentation of antigens from live cells by DCs is relevant in vivo. Hence, the potential for live cells as a source of antigen has been overlooked. This may be important for tumor immunotherapy if DCs are strongly irradiated for safety before injection into patients. The fact that antigens from live cells can become immunogenic if DC maturation occurs may also be important to understand autoimmunity. More broadly, these data rechallenge the concept of information exchange between antigen donor cells and antigen-presenting cells. Indeed, information can be transferred as small molecules through communicating junctions, but also in the form of larger cellular material coming from apoptotic cells, able to form apoptotic bodies. These data show that large cellular material can also come from live cells, without a requirement of antigen donor cell death (ie, through a different mechanism of antigen capture). It underlines a new type of cellular intercommunication that needs to be explored.
The online version of this article contains a data supplement.
The publication costs of this article were defrayed in part by page charge payment. Therefore, and solely to indicate this fact, this article is hereby marked “advertisement” in accordance with 18 USC section 1734.
Acknowledgments
The authors thank E. Donnadieu, G. Lauvau, L. Zitvogel, M. Albert, S. Amigorena, R. Steinman, M. Sarfati, A. Le Bon, and C. A. Dutertre for excellent scientific advice; C. A. Dutertre for help with the manuscript; K. L. Rock, L. Shen, and the University of Massachusetts for DAP-OVA cells; D. Gray and S. Boudaly for granulocyte-macrophage colony-stimulating factor hybridoma; M. Nussenzweig, G. Milon, and P. Bousso for EYFP-CD11c mice; and C. Leguble for help in microscopic imaging.
This work was supported by ARC, ANRS, Centre National de la Recherche Scientifique, Inserm, and Région Ile de France.
Authorship
Contribution: D.M., V.F., and A.H. designed research; D.M., V.F., L.P., L.V., A.P.B., G.H., I.P., and C.M. performed research; D.M., V.F., L.P., L.V., G.H., I.P., C.M., P.B., L.R., B.L., and A.H. analyzed data; P.B., L.R., and B.L. contributed new reagents or analytic tools; and D.M., V.F., and A.H. wrote the paper.
Conflict-of-interest disclosure: The authors declare no competing financial interests.
The current affiliation for G.H. and L.R. is Singapore Immunology Network, Agency for Science, Technology and Research, Biopolis, Singapore. The current affiliation for C.M. is Instituto de Parasitología y Biomedicina, CSIC, Granada, Spain.
Correspondence: Anne Hosmalin, Immunology Department, Bâtiment Gustave Roussy, Institut Cochin, 27 rue du Faubourg Saint-Jacques, 75014 Paris, France; e-mail: anne.hosmalin@inserm.fr; and Vincent Feuillet, Immunology Department, Bâtiment Gustave Roussy, Institut Cochin, 27 rue du Faubourg Saint-Jacques, 75014 Paris, France; e-mail: vincent.feuillet@inserm.fr.
References
Author notes
V.F. and A.H. contributed equally to this study.







This feature is available to Subscribers Only
Sign In or Create an Account Close Modal