Abstract
Currently, no approved monoclonal antibody (mAb) therapies exist for human multiple myeloma (MM). Here we characterized cell surface CS1 as a novel MM antigen and further investigated the potential therapeutic utility of HuLuc63, a humanized anti-CS1 mAb, for treating human MM. CS1 mRNA and protein was highly expressed in CD138-purified primary tumor cells from the majority of MM patients (more than 97%) with low levels of circulating CS1 detectable in MM patient sera, but not in healthy donors. CS1 was expressed at adhesion-promoting uropod membranes of polarized MM cells, and short interfering RNA (siRNA) targeted to CS1 inhibited MM cell adhesion to bone marrow stromal cells (BMSCs). HuLuc63 inhibited MM cell binding to BMSCs and induced antibody-dependent cellular cytotoxicity (ADCC) against MM cells in dose-dependent and CS1-specific manners. HuLuc63 triggered autologous ADCC against primary MM cells resistant to conventional or novel therapies, including bortezomib and HSP90 inhibitor; and pretreatment with conventional or novel anti-MM drugs markedly enhanced HuLuc63-induced MM cell lysis. Administration of HuLuc63 significantly induces tumor regression in multiple xenograft models of human MM. These results thus define the functional significance of CS1 in MM and provide the preclinical rationale for testing HuLuc63 in clinical trials, either alone or in combination.
Introduction
Multiple myeloma (MM) is characterized by the accumulation of neoplastic plasma cells in the bone marrow (BM) in association with monoclonal protein in the blood and/or urine. The incidence of MM is increasing in recent years and remains an incurable malignancy, despite recent advances in conventional therapy and the availability of novel agents, such as thalidomide, lenalidomide, and bortezomib.1-5 Therefore, novel therapies are urgently needed.
In recent years, monoclonal antibodies (mAbs) have become important weapons in the arsenal of anticancer drugs, and in select cases are now the drugs of choice because of their efficacy and their favorable toxicity profiles. The development of effective cytotoxic mAb therapies against MM has been hampered by the lack of target molecules that are unique and constitutively expressed on all MM cells. For example, anti-CD20 mAb rituximab, which is widely used for the standard treatment of many B-cell malignancies, is not an effective treatment option for MM because of lack of CD20 expression on MM cells in the majority of these patients. Potential surface antigen targets on MM cells include CD40, CD56, CD138, and CD74. Preclinical studies have validated either humanized or murine Abs conjugated with toxin against these antigens. Clinical trials in MM to date include these humanized mAbs: anti-CD40 (SGN-40 and HCD122),6,7 anti-CD74 (hLL1, or doxorubicin-conjugated variant),8,9 anti-CD56 (conjugated to potent antimicrotubule agent DM1),10 and anti-HM1.24.11,12 Murine anti-CD138 mAb conjugated with DM1 (B-B4-DM1),13 anti-HLA-A (2D7-DB),14 anti–IL-6 receptor (NRI),15 as well as anti–beta2-microglobulin16 have also demonstrated significant antitumor activity in preclinical MM models in vivo. However, these antigens are either not expressed in high percentage of MM patient cells or lack specificity and are also expressed in other healthy tissues. Their clinical utility is therefore limited.
In the present study, we demonstrate that a cell surface glycoprotein CS1 (CD2 subset 1, CRACC, SLAMF7, CD319, or 19A24), a member of the immunoglobulin gene superfamily, is universally and highly expressed on patient MM cells. We defined the biologic function of CS1 in human MM cell adhesion and show that the novel humanized anti-CS1 mAb HuLuc63-induced antibody-dependent cellular cytotoxicity (ADCC) against human MM cells, providing the preclinical framework for clinical protocols of HuLuc63 to improve patient outcome in MM.
Methods
Cell culture
Cell lines were obtained from ATCC (Manassas, VA), the German Collection of Microorganisms and Cell Cultures (Braunschweig, Germany) or kindly provided by sources and maintained as previously described.17,18 Primary CD138+ MM cells from patients were obtained after IRB-approved (Dana-Farber Cancer Institute) informed consent protocol, in accordance with the Declaration of Helsinki, using positive selection with CD138 microbeads (Miltenyi Biotech, Auburn, CA). Residual CD138− bone marrow–derived mononuclear cells were cultured for 3 to 6 weeks to generate bone marrow stromal cells (BMSCs), as previously described.17
Reagents
Anti-CS1 mAbs HuLuc63 (humanized IgG1) and 1G9 mAb were provided by PDL BioPharma (Fremont, CA). Anti-CS1 mAb ChLuc90 (chimerized human IgG1-human Fc/mouse CDR) was generated by cloning variable heavy and light domains from MuLuc90 (mouse) hybridoma cell cDNA using standard recombinant DNA methods, sequencing, and PCR amplifying to append MluI and XbaI restrictions sites. The variable heavy and light domains were then cloned into MluI and XbaI digested pHuHCg1.D and pHuCkappa.rgpt.dE, respectively, for expression of recombinant ChLuc90 in SP2/0 cells as a chimera with human IgG1 and kappa constant regions. The anti-cytomegalovirus human IgG1 mAb MSL10919 was used as the isotype control antibody in all studies. Anti-CS1 mAb (mouse clone 235614)-phycoerythrin (PE) was obtained from R&D Systems (Minneapolis, MN). Lenalidomide, bortezomib, and Perifosine (NSC 639966) were obtained from Celgene (Summit, NJ), Millennium (Cambridge, MA), and Keryx Biopharmaceuticals (New York, NY), respectively. Other chemicals and Abs were obtained from Sigma-Aldrich (St Louis, MO) or Cell Signaling Technology (Beverly, MA).
Flow cytometric analysis
Direct and indirect immunofluorescence flow cytometric analysis was performed using a Coulter Epics XL with Cytomics FC500-RXP data acquisition software (Beckman Coulter, Miami, FL).20 The expression of CS1 was monitored using anti-CS1-PE mAb (R&D System), as well as ChLuc90 and HuLuc63 mAbs followed by PE-conjugated secondary Abs (Beckman Coulter). PE-conjugated mouse or human iso control IgG1 were used. The expression of CD138 and CD38 was confirmed using anti-CD138-PE and anti-CD38-fluorescein isothiocyanate (FITC) mAbs (Beckman Coulter), respectively.
Gene expression
Total RNA was extracted from CD138-expressing cells from 101 MM patient samples, as previously described.17 Affymetrix U133Plus2 arrays were hybridized with biotinylated in vitro transcription products (10 μg/chip), as per manufacturer's instructions. Microarray expression profiling was analyzed by the DNA-Chip Analyzer (Dchip)17 to determine CS1 mRNA levels.
CS1 ELISA
CS1 levels were measured in serum samples from MM patients and from healthy individuals (N = 40) by a sandwich enzyme-linked immunosorbent assay (ELISA) using HuLuc63 as a capture antibody and biotinylated MuLuc90 as the detection antibody. The CS1 concentration in the samples was determined by a standard protein titration curve using purified recombinant CS1. The lower limit of detection limit of the CS1 ELISA is approximately 1 ng/mL.
Cytotoxicity assays
CD138-purified patient MM cells were incubated with HuLuc63 or human isotype control IgG1 (0-100 μg/mL) in triplicate in 96-well plates for 3 days, in the presence or absence of BMSCs. Cell viability of CS1+CD138+ patient MM cells was assessed by the yellow tetrazolium MTT (3-(4, 5-dimethylthiazolyl-2)-2, 5-diphenyltetrazolium bromide) assay (ATCC). Absorbance of control MM cells without treatments at 570 nm was 100% cell survival. Absorbance of treated cells was divided by that of control MM cells to calculate the percentage of survival.
Cell adhesion assays
Cell adhesion assay was done as described previously.17,18 In brief, MM cells and patient MM cells (5 × 106/mL) were labeled with calcein-AM (Molecular Probes, Eugene, OR) for 30 minutes at 37°C, washed, and resuspended in culture medium. Cells were added to BMSC-coated 96-well plates, in the presence of HuLuc63 or iso IgG1 at 37°C for 45 minutes (MM cell lines) or 2 hours (MM patient CD138+ cells); unbound cells were removed by 4 washes with RPMI 1640. The absorbance of each well was measured using 492/520-nm filter set with a fluorescence plate reader (Wallac VICTOR2; PerkinElmer Life & Analytical Sciences, Waltham, MA).
ADCC
ADCC was measured by calcein-AM release assay, with sensitivity similar to traditional Cr51 assay, as described previously.7,20 After informed consent, peripheral blood mononuclear cells (PBMCs) including natural killer (NK) effector cells were isolated from leukophoresis products of healthy donors or peripheral blood from MM patients. Increasing concentrations (0-10 μg/mL) of either HuLuc63 or human isotype control IgG1 MSL109 mAbs were added at effector/target (E/T) ratios of 20:1, in a final volume of 200 μL per well. In some experiments, PBMC effector cells were pretreated with lenalidomide (0.2 μM) for 3 days; or target MM1R cells were pretreated with U0126 (5 μM), dexamethasone (Dex; 0.1 μM), perifosine (3 μM), bortezomib (3 nM), or lenalidomide (0.05, 0.2 μM) overnight before HuLuc63-mediated ADCC assays were performed. After 4 hours of incubation, 100 μL culture supernatants were transferred to a Black ViewPlate-96 plate and arbitrary fluorescent units (AFU) were read on a fluorometer (Wallac VICTOR2). This assay is valid only if (AFU mean maximum release − medium control release) ÷ (AFU mean spontaneous release − medium control release) is more than 7. Calculation of percent specific lysis from triplicate experiments was done using the following equation: % specific lysis = 100 × (AFU mean experimental release − AFU mean spontaneous release) ÷ (AFU mean maximal release − AFU mean spontaneous release), where “AFU mean spontaneous release” is calcein-AM release by target cells in the absence of antibody or NK cells, and “AFU mean maximal release” is calcein-AM release by target cells upon lysis by detergent.
The results are shown as percentage of specific lysis at various concentrations of Abs.
Immunoprecipitation and immunoblotting analysis
Total cell lysates were subjected to 10% sodium dodecyl sulfate-polyacrylamide gel electrophoresis and transferred onto polyvinylidene fluoride membranes, as previously reported.17 To confirm the presence of CS1 in serum of MM patients, serum samples were first immunoprecipitated with isotype control Ab, HuLuc63, or ChLuc90 covalently attached to Dynal Tosylactivated Dynabeads. The immunoprecipitated samples were then separated by sodium dodecyl sulfate-polyacrylamide gel electrophoresis, transferred to polyvinylidene fluoride, and immunoblotted with mouse anti-CS1 mAb Luc90 or 1G9 recognizing extracellular and intracellular domain of CS1, respectively.
Lentiviral CS1 siRNA
To directly identify the biologic function of CS1 in MM, lentiviral CS1 siRNA was first generated as described previously.21 The shRNA was kindly provided by the RNAi Concortium (RTC) of Dana-Farber Cancer Institute, and the sense oligonucleotide sequence for construction of CS1 siRNAs was as follows: clone 1, target sequence 5′-GCAGCCAATGAGTCCCATAAT-3′; clone 2, target sequence 5′-CCCTCACACTAATAGAACAAT-3′;clone 3, target sequence 5′-GTCGGGAAACTCCTAACATAT-3′; clone 4, target sequence 5′-GCTCAGCAAACTGAAGAAGAA-3′. pLKO.1 plasmid with target sequence CS1 shRNA or pLKO.1 control plasmid was cotransfected with pVSV-G and p8.9 plasmids into 293t packaging cells with Lipofectamine 2000 (Invitrogen Life Technologies, Carlsbad, CA). Down-regulation of CS1 was confirmed by immunoblotting using 293tflagCS1 cells transduced with lentiviral CS1 siRNA. Lentiviral CS1 siRNA was then transduced into MM1S or MM1R MM cells, along with control lentivirus, followed by immunofluorescence staining of CS1. Adhesion assays to BMSCs were performed in the presence or absence of HuLuc63 (0.1 μg/mL).
Immunostaining of cell membrane localization of CS1
To locate CS1 on uropods of polarized MM cell membranes, MM lines and MM patient cells were incubated for 1 hour at 4°C with 10 μg/mL HuLuc63-Alexa Fluor 488 conjugate (CS1-AF488; green). Cells were washed in PBS with 5% heat-inactivated healthy human serum and fixed with 3.7% formaldehyde. Cytospins were prepared with coverslips, mounted with Vectorshield Hardset, and viewed on a Zeiss microscope with a 40× objective.22 In addition, L363 MM cells were stained with anti-CD138 mAb, followed by secondary Ab conjugated with APC (red), to determine whether CS1 is colocalized with CD138 in the uropods. Staining with control iso IgG1-AF488 was negative.
In vivo xenograft mouse models
Six- to 8-week-old female IcrTac:ICR-Prkdcscid mice obtained from Taconic Farms (Germantown, NY) were inoculated with × 107 cells (L363, OPM2, or MM1S) into the lower right flank. Caliper measurements were performed twice weekly to calculate tumor volume using the following formula: L × W × H/2, where L (length) is the longest side of the tumor in the plane of the animal's back, W (width) is the longest measurement perpendicular to the length and in the same plane, and H (height) is taken at the highest point perpendicular to the back of the animal. When tumors reached an average size of approximately 100 mm3, animals were randomized into groups of 8 to 10 mice each and were treated with 0.1 to 10 mg/kg of antibody administered intraperitoneally twice a week for a total of 6 to 7 doses. Tumor growth was monitored for a period of 1.5 to 3 months. One-way analysis of variance with a Tukey posttest was used to compute differences between antibody and control treatments. Animal work was carried out under National Institutes of Health guidelines23 using Institutional Animal Care and Use Committee–approved protocols.
Quantitation of HuLuc63 in mouse serum by ELISA
Blood samples were collected from at least 3 animals per treatment group per bleed. A baseline bleed was taken before dosing began from randomized mice that were not dosed. Postdose bleeds were collected 6 to 8 hours after the first dose (C1, maximum), immediately before the second dose (C1, minimum), immediately before the seventh dose (C6, minimum), and 6 to 8 hours after the seventh dose (C7, maximum). Terminal bleeds were drawn one dosing interval after the final dose. HuLuc63 was captured from serum samples by a plate-bound fusion protein consisting of the human CS1 extracellular domain and a mouse IgG1 antibody Fc domain. HuLuc63 was detected with a goat anti-human kappa light chain conjugated to horseradish peroxidase and quantified by a standard curve using purified HuLuc63.
Statistical analysis
In vitro experiments were repeated in triplicates, and the results are reported as mean with standard error. Statistical significance of differences observed in experimental versus control cells was determined using the Student t test. The minimal level of significance was P less than .05. Association between CS1 detectability and MM was evaluated by χ2 test for 2 × 2 contingency table and Fisher exact test. CS1 levels were summarized as median (range) of values; comparisons among ISS groups were conducted using Wilcoxon rank sum test. Relationship between CS1 levels and ISS was also assessed using the Spearman correlation coefficient. The statistical analysis was undertaken using SAS version 9 (SAS Institute, Cary, NC); P less than .05 (2-sided) was considered statistically significant.
Results
CS1 is universally and highly expressed in MM cell lines and patient MM cells
Prior work has shown that CS1 gene expression is detected in small subsets of leukocytes but not in multiple healthy tissues.24-26 More recently, CS1 expression was detected in healthy and malignant plasma cells.27 We find that gene expression of CS1 appears most highly in primary myeloma cells and cell lines, and is not detected at significant levels in healthy body tissues, primary tumor tissues from a variety of cancers or cancer cell lines from both hematologic and nonhematologic sources (Figures S1Figure 2,Figure 3–4, available on the Blood website; see the Supplemental Materials link at the top of the article).
Flow cytometric analysis using a murine anti–CS1-PE mAb showed significant CS1 protein expression on the cell membrane of MM1S, MM1R, and H929 MM cell lines (Figure 1A). Overexpression of CS1 by a flagCS1 plasmid in CS1-nonexpressing 293t cells, 293tflagCS1, similarly illustrated membrane expression of CS1 (Figure 1A), whereas parental 293t cells lacked CS1 expression (Figure 3C). CS1 membrane expression was demonstrated in 9 additional MM lines by flow cytometric analysis using a human/mouse chimeric anti-CS1 mAb ChLuc90, followed by PE-conjugated secondary Abs (Figure 1B). The mean fluorescence intensity (MFI) of ChLuc90 reactivity was 0.95 to 17.1, whereas MFI of iso IgG1 was 0.24 to 1.26 (Figure S1B). Importantly, more than 97% of patient MM cells, purified by CD138 microbeads, strongly expressed CS1 mRNA (Figure 1C) and anti-CS1 mAb ChLuc90 bound to patient CD138-purified MM cells (Figure 1D,E). Dual expression of CD38 and CS1 in CD138-expressing patient MM cells confirmed cell membrane expression of CS1 in patient MM cells (Figure 1D). All CS1-expressing patient MM cells were immunoreactive with ChLuc90: MFI of ChLuc90 reactivity in 12 representative MM patients was 4.91-65.3, whereas isotype control was 0.6-1.2 (Figure S1C). A novel humanized anti-CS1 mAb, HuLuc63, similarly bound to CS1-expressing MM lines and patient MM cells (data not shown).
CS1 expression in MM cell lines and patient MM cells. (A) MM1S, MM1R, and H929 MM cell lines were washed and immunostained with anti-CS1 (mouse clone 235614)-PE (green histogram), -CD138-PE (red histogram), or -isotype control IgG1 (iso IgG1)-PE. Open histograms to the left of each panel are for iso IgG1. (B) Immunostaining with a chimeric anti-CS1 ChLuc90 mAb (red histogram) or control human IgG (open histogram) was performed in 9 MM lines. (C) Total RNA isolated from CD138-purified tumor cells of each MM patient was subjected to microarray analysis using Affymetrix U133 Plus 2.0 array data. Three probes for CS1 and 2 probes for CD138 are indicated. (D) Expression of both CS1 (PE) and CD38 (FITC) in CD138-purified MM patient cells is shown (top). Open histograms represent iso IgG1, whereas solid histograms are for indicated antigens (bottom). (E) Immunostaining with ChLuc90 mAb or iso IgG1 in patient MM cells. Open and solid histograms represent iso IgG1 and CS1, respectively. 293tflagCS1 overexpressing CS1 was used as a positive control.
CS1 expression in MM cell lines and patient MM cells. (A) MM1S, MM1R, and H929 MM cell lines were washed and immunostained with anti-CS1 (mouse clone 235614)-PE (green histogram), -CD138-PE (red histogram), or -isotype control IgG1 (iso IgG1)-PE. Open histograms to the left of each panel are for iso IgG1. (B) Immunostaining with a chimeric anti-CS1 ChLuc90 mAb (red histogram) or control human IgG (open histogram) was performed in 9 MM lines. (C) Total RNA isolated from CD138-purified tumor cells of each MM patient was subjected to microarray analysis using Affymetrix U133 Plus 2.0 array data. Three probes for CS1 and 2 probes for CD138 are indicated. (D) Expression of both CS1 (PE) and CD38 (FITC) in CD138-purified MM patient cells is shown (top). Open histograms represent iso IgG1, whereas solid histograms are for indicated antigens (bottom). (E) Immunostaining with ChLuc90 mAb or iso IgG1 in patient MM cells. Open and solid histograms represent iso IgG1 and CS1, respectively. 293tflagCS1 overexpressing CS1 was used as a positive control.
Serum level of circulating CS1 is detected only in myeloma patients. (A) CS1 ELISA-positive (MM6) or -negative (MM9) serum samples were immunoprecipitated (IP) with isotype control, HuLuc63, or ChLuc90 mAb covalently attached to Dynal Tosylactivated Dynabeads, followed by immunoblotting (IB) using anti-CS1 mAbs ChLuc90 (left) or 1G9 (right). (B) CS1 ELISA was done in serum samples from MM patients (n = 52) and healthy donors (n = 34). P was calculated by χ2 test from 2 × 2 contingency table (P < .001). N.D. indicates not detectable. (C) CS1 ELISA was performed in additional serum samples from newly diagnosed MM patients (n = 199). Patients with ISS I (n = 100) had significantly lower levels of CS1 than ISS II (n = 53) and III (n = 46; P = .006).
Serum level of circulating CS1 is detected only in myeloma patients. (A) CS1 ELISA-positive (MM6) or -negative (MM9) serum samples were immunoprecipitated (IP) with isotype control, HuLuc63, or ChLuc90 mAb covalently attached to Dynal Tosylactivated Dynabeads, followed by immunoblotting (IB) using anti-CS1 mAbs ChLuc90 (left) or 1G9 (right). (B) CS1 ELISA was done in serum samples from MM patients (n = 52) and healthy donors (n = 34). P was calculated by χ2 test from 2 × 2 contingency table (P < .001). N.D. indicates not detectable. (C) CS1 ELISA was performed in additional serum samples from newly diagnosed MM patients (n = 199). Patients with ISS I (n = 100) had significantly lower levels of CS1 than ISS II (n = 53) and III (n = 46; P = .006).
Detection of CS1 in sera of patients with MM
To determine whether CS1 may be a potential serum biomarker for MM, we examined whether there are detectable levels of soluble CS1 in MM patient sera. Using a sensitive sandwich ELISA, we observed detectable levels of CS1 protein in the sera of some MM patients. Immunoprecipitation of sera from CS1 ELISA-positive (MM patient 6 [MM6]), CS1 level = 20 ng/mL) and -negative (MM patient 9 [MM9]), CS1 level < 1 ng/mL) MM patients was performed using anti-CS1 mAbs HuLuc63 or ChLuc90, as well as control iso IgG1, followed by immunoblotting with HuLuc63 and anti-CS1 mAb 1G9, which recognize the extracellular and intracellular epitopes of CS1, respectively. We detected both a long and short form of CS1 in MM patient sera that were CS1-positive by ELISA (Figure 3A). HuLuc63 detected both long and short forms, whereas 1G9 only recognized the long form. This suggests that the long form is full-length CS1, whereas the short form may represent a clipped version of the extracellular region. Further analysis of 52 MM patient sera and 34 healthy donor sera showed that CS1 was detected only in MM patient samples (> 44%) and was not detectable in healthy donors (Figure 3B). Association between CS1 detection and MM disease is significant (P < .001) by 2 × 2 contingency table and Fisher exact test (odds ratio = 55.0; 95% confidence interval = 3.2-945.2).
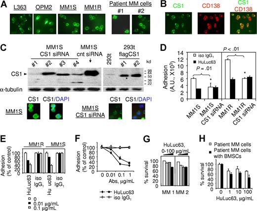
CS1 mediates MM cell adhesion to BMSC, which is blocked by HuLuc63. (A) MM lines and freshly isolated patient MM cells were incubated with 10 μg/mL of CS1-AF488 (green), washed, fixed, mounted, and viewed on a Zeiss microscope with a 40× objective. Images were processed using Adobe Photoshop Software version 7.0 (Adobe, San Jose, CA). CS1 is concentrated in uropods of polarized MM cells that promote adhesion. (B) CS1 (green) is colocalized with CD138 (red), exhibiting yellow staining in uropods of the majority of polarized L636 MM cells. (C) Lentiviruses expressing CS1 siRNA or control (cnt) siRNA were generated and used to infect MM1S cells. Immunoblotting using ChLuc90 mAb confirmed CS1 knockdown in clone 1. 293tflagCS1 expressing CS1 and 293t without CS1 expression served as controls. DAPI staining indicates nuclei of cells. (D) Calcein-AM labeled MM1S and MM1R cells, as well as CS1-null counterparts (MM1S CS1 siRNA and MM1R CS1 siRNA), were added to BMSC-coated 96-well plates, in the presence of iso IgG1 (□) or HuLuc63 (■; 0.1 μg/mL) for 4 hours. Unattached cells were washed and adherent cells were measured in a fluorescence plate reader. Shown is mean plus or minus SE of 3 independent experiments. A.U. indicates arbitrary unit. *P < .05. Error bars represent range of data. (E) Adhesion of MM1S and MM1R MM cells to BMSCs was assayed in the presence of HuLuc63 or iso IgG1. Shown is mean plus or minus SE of triplicate wells from one representative of 3 independent experiments. (F) HuLuc63 specifically inhibits patient MM cells (■ indicates MM1; ◆;; MM2) binding to BMSCs. (G) CS1 + CD138 + MM cells from 2 patients (MM 1 and MM 2) were incubated with HuLuc63 (0-100 μg/mL). (H) CS1 + MM cells from 2 patients were cultured with (■) or without (□) BMSCs, in the presence of HuLuc63 (0-100 μg/mL). Cell viability was determined by MTT assay. Shown is mean plus or minus SE of 3 independent experiments.
CS1 mediates MM cell adhesion to BMSC, which is blocked by HuLuc63. (A) MM lines and freshly isolated patient MM cells were incubated with 10 μg/mL of CS1-AF488 (green), washed, fixed, mounted, and viewed on a Zeiss microscope with a 40× objective. Images were processed using Adobe Photoshop Software version 7.0 (Adobe, San Jose, CA). CS1 is concentrated in uropods of polarized MM cells that promote adhesion. (B) CS1 (green) is colocalized with CD138 (red), exhibiting yellow staining in uropods of the majority of polarized L636 MM cells. (C) Lentiviruses expressing CS1 siRNA or control (cnt) siRNA were generated and used to infect MM1S cells. Immunoblotting using ChLuc90 mAb confirmed CS1 knockdown in clone 1. 293tflagCS1 expressing CS1 and 293t without CS1 expression served as controls. DAPI staining indicates nuclei of cells. (D) Calcein-AM labeled MM1S and MM1R cells, as well as CS1-null counterparts (MM1S CS1 siRNA and MM1R CS1 siRNA), were added to BMSC-coated 96-well plates, in the presence of iso IgG1 (□) or HuLuc63 (■; 0.1 μg/mL) for 4 hours. Unattached cells were washed and adherent cells were measured in a fluorescence plate reader. Shown is mean plus or minus SE of 3 independent experiments. A.U. indicates arbitrary unit. *P < .05. Error bars represent range of data. (E) Adhesion of MM1S and MM1R MM cells to BMSCs was assayed in the presence of HuLuc63 or iso IgG1. Shown is mean plus or minus SE of triplicate wells from one representative of 3 independent experiments. (F) HuLuc63 specifically inhibits patient MM cells (■ indicates MM1; ◆;; MM2) binding to BMSCs. (G) CS1 + CD138 + MM cells from 2 patients (MM 1 and MM 2) were incubated with HuLuc63 (0-100 μg/mL). (H) CS1 + MM cells from 2 patients were cultured with (■) or without (□) BMSCs, in the presence of HuLuc63 (0-100 μg/mL). Cell viability was determined by MTT assay. Shown is mean plus or minus SE of 3 independent experiments.
In additional serum samples from 199 MM patients with newly diagnosed MM, 90% (181 of 199) of MM patients have detectable CS1 (range, 1-80 ng/mL; Figure 3C). Median CS1 levels for patients classified as International Stage Systems (ISS) I (n = 100), II (n = 53), and III (n = 46) are 5.87, 9.37, and 8.37 ng/mL, respectively. The correlation between ISS and CS1 is moderate (Spearman correlation coefficient = 0.197, P = .005). Patients with ISS II/III had significantly higher CS1 levels compared with those with ISS I (median 9.0 ng/mL vs 5.9 ng/mL, P = .006; Figure 3D), suggesting a correlation of sCS1 and active MM. Because patients with ISS II and III require treatment whereas those with ISS I do not, these results suggest that circulating CS1 may indicate need for therapy and further support clinical trials of anti-CS1 therapy using HuLuc63 in MM.
HuLuc63 inhibits CS1-mediated MM cell adhesion to BMSCs
Indirect and direct approaches were used to determine whether CS1 mediated MM cell adhesion to BMSCs. For the indirect approach, we examined cell membrane localization of CS1 in MM cells by immunofluorescence staining using HuLuc63 mAb conjugated with Alexa fluro 488 (CS1-AF488). Specifically, we determined whether CS1 is expressed in uropod membrane domains in polarized MM cells, which are frequently observed in MM cell cultures. Uropods of polarized MM cells promote cell–cell adhesion, and CD138 is concentrated in these subcellular membrane domains.28 Our results showed that CS1 was localized in uropod membranes in polarized MM cell lines, as well as MM cells from 2 representative patients (Figure 2A). CS1 was distributed throughout the cell membrane in nonpolarized cells. Staining with control human iso IgG1-AF488 was negative (data not shown). Furthermore, CS1 colocalized with CD138 in uropods of polarized MM cells, evidenced by dual immunofluorescence staining (Figure 2B): more than 70% of polarized L363 MM cells expressed both CS1 and CD138 on the uropod membrane.
Direct involvement of CS1 in MM cell adhesion was determined using CS1 siRNA. Lentiviral CS1 siRNA was generated, and CS1 down-regulation was validated in infected cells by immunoblotting and immunostaining using CS1-AF488 followed by nuclei 4′,6-diamino-2-phenylindole, dihydrochloride (DAPI) staining (Figure 2C). Calcein-AM-labeled Dex-resistant MM1R and Dex-sensitive MM1S lines transduced with CS1 siRNA lacked CS1 membrane protein expression and did not bind to BMSCs (Figure 2D).
To determine whether HuLuc63 inhibits MM cell adhesion to BMSCs, calcein-AM–labeled MM1R and MM1S cells (Figure 2E), as well as MM cells from 3 patients (Figure 2F) were added to BMSC-coated culture plates for 4 hours in the presence of serial dilutions of HuLuc63 or human isotype control IgG1 (iso IgG1). Unbound cells were washed, and adherent MM cells were quantitated using an immunofluorescence reader. HuLuc63, but not iso IgG1, specifically inhibited adhesion of CS1-expressing MM lines and patient MM cells to BMSCs in a dose-dependent manner. HuLuc63 did not decrease adhesion of CS1 siRNA-transduced MM1S and MM1R cells to BMSCs (Figure 2D), confirming that HuLuc63 inhibits MM cell adhesion mediated via CS1. HuLuc63 did not block CS1-negative U266 MM cell ability to adhere to BMSCs (data not shown), further suggesting that HuLuc63-inhibited MM cell adhesion is CS1 specific.
We next determined whether HuLuc63 directly affects MM cell survival in the presence and absence of BMSCs. In 2 of 15 samples, we observed that HuLuc63 at higher concentrations (approximately 100 μg/mL) inhibited proliferation and survival of CD138-purified patient MM cells, as measured by the MTT assay (Figure 2G). In the presence of BMSCs, HuLuc63 inhibited MM cell viability in a dose-dependent fashion, suggesting that HuLuc63 may overcome the stimulatory effects of BMSCs on MM growth and survival (Figure 2H) at least in part due to inhibiting adhesion of MM cells to the BMSCs.
HuLuc63 induces significant ADCC against MM cell lines regardless of sensitivity or resistance to conventional therapies
The ability of HuLuc63 to lyse MM cells by ADCC was examined using the calcein-AM release assay.7,20 HuLuc63, but not isotype control IgG1, in a dose-responsive manner, triggered ADCC against CS1-expressing MM1R, MM1S, L363, and OPM2 MM lines cultured with PBMC effector cells from 3 different donors (Figure 4A), with lytic activity starting at 0.0001 μg/mL and maximum lysis at 0.1 μg/mL. This activity was dependent on the presence of PBMC effector cells. HuLuc63 did not induce complement-dependent cytotoxicity with human serum as a source of complement (Figure S4).
HuLuc63 triggers CS1-specific MM cell lysis through ADCC. (A) ADCC was performed by incubating calcein-AM–labeled target MM cells with human PBMC effector cells at an E/T ratio of 10:1, in the presence of various concentrations of HuLuc63 (■) or iso IgG1 (□). Percentage specific lysis was calculated, and data shown are representative of 3 experiments conducted with 3 different PBMC effector cell donors with similar results. HuLuc63 induces percent specific lysis of CS1-expressing MM lines in a dose-dependent manner. (B) Cytospin preparation of MM1S cells cultured with PBMC effector cells in the presence of HuLuc63 mAb (0.01 μg/mL) for 30 minutes was stained with Giemsa-Wright (Fisher Scientific, Springfield, NJ; original magnification ×200). (C) CS1 expression in 8 MM lines is determined by immunoblotting using anti-CS1 mAb. Only U266 has barely detectable CS1. (D) HuLuc63 does not stimulate dose-dependent ADCC against CS1− U266 MM line or CD19+ B cells from 2 healthy donors (open symbols), whereas it significantly induces lysis of CS1-expressing MM1R and MM1S target cells (solid symbols).
HuLuc63 triggers CS1-specific MM cell lysis through ADCC. (A) ADCC was performed by incubating calcein-AM–labeled target MM cells with human PBMC effector cells at an E/T ratio of 10:1, in the presence of various concentrations of HuLuc63 (■) or iso IgG1 (□). Percentage specific lysis was calculated, and data shown are representative of 3 experiments conducted with 3 different PBMC effector cell donors with similar results. HuLuc63 induces percent specific lysis of CS1-expressing MM lines in a dose-dependent manner. (B) Cytospin preparation of MM1S cells cultured with PBMC effector cells in the presence of HuLuc63 mAb (0.01 μg/mL) for 30 minutes was stained with Giemsa-Wright (Fisher Scientific, Springfield, NJ; original magnification ×200). (C) CS1 expression in 8 MM lines is determined by immunoblotting using anti-CS1 mAb. Only U266 has barely detectable CS1. (D) HuLuc63 does not stimulate dose-dependent ADCC against CS1− U266 MM line or CD19+ B cells from 2 healthy donors (open symbols), whereas it significantly induces lysis of CS1-expressing MM1R and MM1S target cells (solid symbols).
The ED50 (Ab concentration to achieve half-maximal lysis) of HuLuc63 for 12 CS1-expressing MM lines17,29 sensitive or resistant to Dex, doxorubicin, melphalan, or mitoxantrone, with effector cells from 3 healthy donors is presented in Table 1. Most MM cell lines were sensitive to HuLuc63-mediated lysis, and the differences in ADCC observed did not correlate significantly with the level of CS1 expression. Morphologic examination showed that HuLuc63 induced attachment of CS1-expressing MM1S cells to effector cells and cytolysis (Figure 4B), which did not occur with CS1− U266 cells (data not shown). All MM lines except U266 expressed CS1, as evidenced by immunoblotting using ChLuc90 (Figure 4C). HuLuc63 induced specific cell lysis of MM1R and MM1S cells, but not CS1− cells including U266 and healthy CD19+ B lymphocytes (Figure 4D). Thus, HuLuc63 specifically induced ADCC against CS1-expressing MM cells.
The ED50 for HuLuc63 for 12 MM lines
| MM line . | Max lysis, % . | ED50, ng/mL . |
|---|---|---|
| MM1S | 47.5 ± 18.2 | 11.80 ± 2.07 |
| MM1R | 52.5 ± 20.0 | 9.29 ± 3.27 |
| 12PE | 15.3 ± 9.50 | 13.41 ± 7.74 |
| L363 | 35.1 ± 19.6 | 15.63 ± 8.42 |
| H929 | 29.7 ± 4.80 | 12.72 ± 5.78 |
| RPMI8226 | 22.4 ± 8.40 | 28.71 ± 16.4 |
| DOX40 | 22.1 ± 12.6 | 22.67 ± 11.0 |
| OPM2 | 27.9 ± 9.06 | 18.54 ± 6.25 |
| OPM1 | 43.8 ± 23.1 | 9.82 ± 1.27 |
| MR20 | 18.5 ± 27.5 | 24.93 ± 18.3 |
| LR5 | 21.7 ± 11.3 | 21.62 ± 4.15 |
| INA-6 | 13.6 ± 8.12 | 13.61 ± 8.15 |
| MM line . | Max lysis, % . | ED50, ng/mL . |
|---|---|---|
| MM1S | 47.5 ± 18.2 | 11.80 ± 2.07 |
| MM1R | 52.5 ± 20.0 | 9.29 ± 3.27 |
| 12PE | 15.3 ± 9.50 | 13.41 ± 7.74 |
| L363 | 35.1 ± 19.6 | 15.63 ± 8.42 |
| H929 | 29.7 ± 4.80 | 12.72 ± 5.78 |
| RPMI8226 | 22.4 ± 8.40 | 28.71 ± 16.4 |
| DOX40 | 22.1 ± 12.6 | 22.67 ± 11.0 |
| OPM2 | 27.9 ± 9.06 | 18.54 ± 6.25 |
| OPM1 | 43.8 ± 23.1 | 9.82 ± 1.27 |
| MR20 | 18.5 ± 27.5 | 24.93 ± 18.3 |
| LR5 | 21.7 ± 11.3 | 21.62 ± 4.15 |
| INA-6 | 13.6 ± 8.12 | 13.61 ± 8.15 |
The ED50 is the antibody concentration to achieve half-maximal lysis.
HuLuc63 induces significant autologous ADCC against MM patient cells resistant to conventional and novel therapies
We next measured lysis of patient MM cells by effector cells from the same patient in a HuLuc63-mediated ADCC assay. HuLuc63, but not iso IgG1, induced significant autologous MM cell lysis in patients whose MM was either newly diagnosed or resistant to conventional therapies (n = 9, Figure 5A). Moreover, HuLuc63-mediated autologous tumor cell lysis was demonstrated in patients with MM resistant or refractory to novel anti-MM therapies including bortezomib and/or 17-AAG (targeting heat shock protein 90; Figure 5B). Lenalidomide is an immunomodulatory drug approved by the FDA for treatment of MM after one prior therapy, and we previously showed that lenalidomide augments ADCC.30 Pretreatment of effector cells with lenalidomide enhanced HuLuc63-induced lysis of MM cell lines or patient MM cells (Figure 5C). These results provide the framework for a treatment strategy combining lenalidomide with HuLuc63 in MM.
HuLuc63 mediates lysis of autologous MM cells resistant to conventional or novel therapies. (A) CD138-purified tumor cells from 9 patients with MM resistant or refractory to conventional therapies were incubated with autologous effector cells, in the presence of serial dilutions of HuLuc63 (■) or control iso IgG1 (□). Shown is mean plus or minus SE of triplicate wells. (B) CD138-purified tumor cells from 4 patients with MM resistant to either bortezomib or 17-AAG were incubated with autologous effector cells, in the presence of HuLuc63 (■) or iso IgG1 (□). Shown is mean plus or minus SE of triplicate wells. (C) PBMC effector cells were preincubated with lenalidomide (0.2 μM) followed by HuLuc63-mediated ADCC against MM1S and MM1R cells as well as primary MM patient cells. Shown is mean plus or minus SE of triplicate wells. (D) MM1R cells were pretreated overnight with U0126 (5 μM), Dex (25 nM), perifosine (5 μM), bortezomib (2 nM), or lenalidomide (0.05, 0.2 μM). HuLuc63-triggered ADCC against pretreated and control MM1R cells was assayed using PBMC effector cells from healthy donors (n = 3). HuLuc63, (■); iso IgG1 (□). *P < .05; **P < .01. (E) HuLuc63-mediated ADCC against MM1S and MM1R lines was performed in the presence or absence of BMSCs. *P < .05.
HuLuc63 mediates lysis of autologous MM cells resistant to conventional or novel therapies. (A) CD138-purified tumor cells from 9 patients with MM resistant or refractory to conventional therapies were incubated with autologous effector cells, in the presence of serial dilutions of HuLuc63 (■) or control iso IgG1 (□). Shown is mean plus or minus SE of triplicate wells. (B) CD138-purified tumor cells from 4 patients with MM resistant to either bortezomib or 17-AAG were incubated with autologous effector cells, in the presence of HuLuc63 (■) or iso IgG1 (□). Shown is mean plus or minus SE of triplicate wells. (C) PBMC effector cells were preincubated with lenalidomide (0.2 μM) followed by HuLuc63-mediated ADCC against MM1S and MM1R cells as well as primary MM patient cells. Shown is mean plus or minus SE of triplicate wells. (D) MM1R cells were pretreated overnight with U0126 (5 μM), Dex (25 nM), perifosine (5 μM), bortezomib (2 nM), or lenalidomide (0.05, 0.2 μM). HuLuc63-triggered ADCC against pretreated and control MM1R cells was assayed using PBMC effector cells from healthy donors (n = 3). HuLuc63, (■); iso IgG1 (□). *P < .05; **P < .01. (E) HuLuc63-mediated ADCC against MM1S and MM1R lines was performed in the presence or absence of BMSCs. *P < .05.
We further asked whether the pretreatment with conventional (Dex) and novel (bortezomib, lenalidomide, Akt inhibitor perifosine, or MEK inhibitor U2106) therapies alters HuLuc63-induced ADCC against MM cells. MM1R target cells were pretreated with subtoxic doses of drugs (U0126 (5 μM), Dex (25 nM), perifosine (5 μM), bortezomib (2 nM), or lenalidomide (0.05 or 0.2 μM)) overnight, which significantly increased subsequent MM cells lysis triggered by HuLuc63 (Figure 5D). HuLuc63 also stimulated ADCC against MM1S and MM1R cells adherent to BMSCs, which protects against conventional therapies, suggesting that HuLuc63-triggered ADCC can overcome growth promotion and drug resistance in the BM milieu (Figure 5E).
In vivo antitumor activity of HuLuc63 in a MM xenograft model
To further explore the anti-MM activity of HuLuc63, the antibody was tested in vivo using CS1+ (L363, OPM2, and MM1S) and CS1− (National Institutes of Health [NIH] H460, PC3) xenograft models in mice. Treatment with antibody was initiated in each model once tumors were established to an average of 100 mm3. Mice were treated with a control humanized antibody or with HuLuc63 twice a week for 3 weeks. The results show significant antitumor efficacy of HuLuc63 compared with the control antibody in each of the CS1+ models (Figure 6A-C). HuLuc63 treatment resulted in tumor eradication in 2 of 10 animals in the L363 model, 5 of 9 mice in the OPM2 model, and 2 of 8 animals in the MM1S model over the length of the study. The OPM2 study was carried on for a total of 91 days, by which time none of the eradicated tumors had relapsed (data not shown). No antitumor activity was observed against the CS1-negative National Institutes of Health H460 and PC3 xenograft tumors (data not shown), indicating that HuLuc63-mediated antitumor activity is dependent on CS1 expression.
HuLuc63 exhibits antimyeloma activity in vivo and eradicates tumors in mice. (A-C) Mice with established myeloma xenograft tumors (average of approximately 100 mm3) were randomized into groups 16-21 days after inoculation and were then treated with either a humanized IgG1 control antibody (□) or HuLuc63 (▲). ▼ indicates the treatment days. Tumor growth results for individual mice are shown over a period of 40 days. Animals were taken off study once the tumors reached a size of greater than 2500 mm3. Group mean tumor volumes were significantly different between HuLuc63 and the control group in (A) the L363 model (P < .04 as of day 26); (B) the OPM2 model (P < .04 as of day 23); and (C) the MM1S model (P < .03 as of day 26). (D) Dose range finding study in the OPM2 model. Mice were randomized when tumors reached approximately 85 mm3 and were treated with control antibody at 10 mg/kg (□) or HuLuc63 at 0.1 mg/kg (♦), 0.5 mg/kg (●), 1 mg/kg (◇), and 10 mg/kg (▲). By day 23, all HuLuc63 groups reached significant difference from the control (with a minimum of P < .04), with the exception of the 0.1 mg/kg group, which was not significantly different from control throughout the study.
HuLuc63 exhibits antimyeloma activity in vivo and eradicates tumors in mice. (A-C) Mice with established myeloma xenograft tumors (average of approximately 100 mm3) were randomized into groups 16-21 days after inoculation and were then treated with either a humanized IgG1 control antibody (□) or HuLuc63 (▲). ▼ indicates the treatment days. Tumor growth results for individual mice are shown over a period of 40 days. Animals were taken off study once the tumors reached a size of greater than 2500 mm3. Group mean tumor volumes were significantly different between HuLuc63 and the control group in (A) the L363 model (P < .04 as of day 26); (B) the OPM2 model (P < .04 as of day 23); and (C) the MM1S model (P < .03 as of day 26). (D) Dose range finding study in the OPM2 model. Mice were randomized when tumors reached approximately 85 mm3 and were treated with control antibody at 10 mg/kg (□) or HuLuc63 at 0.1 mg/kg (♦), 0.5 mg/kg (●), 1 mg/kg (◇), and 10 mg/kg (▲). By day 23, all HuLuc63 groups reached significant difference from the control (with a minimum of P < .04), with the exception of the 0.1 mg/kg group, which was not significantly different from control throughout the study.
We then performed a dose-ranging study using the OPM2 xenograft model to determine the range of HuLuc63-mediated antitumor activity, and to correlate activity with the levels of HuLuc63 in the circulation. To this end, blood samples were collected from the animals at various time points and processed to serum. The concentrations of HuLuc63 in the serum samples were measured using an ELISA. Mice with OPM2 tumors were randomized to different treatment groups when their tumors reached an average size of 83 mm3 (range, 45-146 mm3). The treatment groups consisted of HuLuc63 at doses of 0.1, 0.5, 1, 5, and 10 mg/kg. The control group received isotype control antibody at 10 mg/kg. Dosing was once every 3 days for a total of 7 doses. Blood was collected at 8 hours after the first dose (C1max), immediately before the second dose (C1min), immediately before the 7th dose (C6min), 8 hours after the last dose (C7max), and one dose interval after the last dose (terminal bleed).
Assessment of tumor volumes indicated that HuLuc63 showed significant antitumor activity in all dose cohorts except for the 0.1 mg/kg group, which was not significantly different from the isotype control antibody group (Figure 6D). A clear dose response was observed, in that efficacy correlated with dose level. Maximal antitumor activity was observed at the highest dose of 10 mg/kg, whereas minimal antitumor activity was observed at the 0.5 mg/kg dose. Abolishment of tumors occurred in 5 of 9 animals treated at 10 mg/kg, 1 of 9 mice treated at 1 mg/kg, and in none of the mice treated at 0.5 and 0.1 mg/kg. Measurement of HuLuc63 concentrations in the serum samples showed that maximal antitumor activity correlated with 70 to 430 μg/mL (C1min to C7max of the 10 mg/kg dose) of HuLuc63, whereas minimal biologic activity correlated with levels of 2 to 13 μg/mL (C1min to C7max of the 0.5 mg/kg dose). No biologic activity was observed when HuLuc63 serum levels where less than 1 μg/mL. These results indicate that biologic activity of HuLuc63 may be observed at sustained serum levels of more than 2 μg/mL.
Discussion
There has been intensive research to identify universally expressed antigens in MM that can be targeted therapeutically with humanized mAbs. In the current study, we have demonstrated that CS1 is expressed nearly universally (98 of 101) in patient MM cells, as well as in MM cell lines at mRNA (45 of 45 lines) and protein (14 of 15 lines) levels (Figure S1A), independent of CD138 expression. CS1 mRNA expression is higher in patient MM cells than in MM cell lines, with arbitrary expression units ranging up to 1000 in MM cell lines versus 800 to 7800 in patient MM cells. Higher CS1 mRNA expression correlated with elevated CS1 protein levels in patient MM cells, with MFI of CS1 more than 5-fold higher in patient MM cells than in MM cell lines (4.91-65.3 vs 0.95-17.1, n = 12 for each group). CS1 was also detected in sera obtained from MM patients, but not in sera obtained from healthy donors, supporting its clinical importance in MM. Our report therefore establishes CS1 as a target antigen for therapeutic mAbs in MM.
The function of CS1 in myeloma cells is currently unknown. However, previous reports suggest that CS1 functions as a cell adhesion molecule in NK cells.26,31 Here we show that CS1 localizes to adhesion-promoting uropod membranes of polarized myeloma cell lines and primary patient myeloma cells. Lentiviral CS1 siRNA specifically blocked protein expression and uropod membrane localization of CS1, which correlated with a decreased adhesion to BMSCs. HuLuc63, a humanized mAb that targets CS1, significantly inhibited myeloma cell adhesion to BMSC in a dose-dependent manner, suggesting a potential role for CS1 in myeloma-BMSC adhesion. Therefore, we hypothesize that HuLuc63 may interrupt MM adhesion to BMSCs, thereby potentially overcoming the protective effect provided by the BM microenvironment to the MM cells.
Our in vitro studies demonstrate that HuLuc63 can also kill myeloma cells by specifically inducing ADCC, even against autologous tumor cells from patients with MM that is sensitive or resistant to conventional therapies and current treatments. These results suggest that HuLuc63 may be useful for treating MM patients who have become resistant to therapies such as Dex, lenalidomide, bortezomib, and 17-AAG. In comparison with our previous studies of humanized anti-CD40 mAb, ADCC induced by HuLuc63 is more potent and targets a broader range of CD138-purified patient MM cells.7,20 This was not unexpected because CS1 is more strongly and universally expressed on MM cells than CD40. In addition, CS1 expression is more restricted on healthy human tissues than CD40, as only NK cells and a small subset of activated lymphocytes26,31,32 were shown to express CS1. HuLuc63 (up to 0.1 μg/mL) did not alter either DNA synthesis or survival of NK cells from healthy donors and has minimal effect on NK-cell function (data not shown). HuLuc63 also did not trigger ADCC against CS1− cells, such as hematopoietic progenitor cells and healthy blood cells (data not shown), suggesting that it may have a favorable therapeutic index.
HuLuc63 also combined well with approved as well as experimental antimyeloma drugs. HuLuc63-induced allogeneic and autologous MM cell lysis was significantly augmented by clinically achievable concentrations of lenalidomide, an agent known to stimulate NK-cell activity.33 In addition, low doses of Dex, bortezomib, ERK inhibitor (U0126 or clinical grade AZD624434 ), and Akt inhibitor perifosine markedly enhanced HuLuc63-induced ADCC against Dex-resistant MM1R MM cells.
In addition, HuLuc63 exhibited significant antitumor activity in 3 different human myeloma xenograft models in mice. Eradication of established tumors occurred most prominently in the OPM2 xenograft model, where HuLuc63 exhibited a clear dose-response relationship. Our studies demonstrated that maximal antitumor efficacy correlated with serum antibody levels of 70 to 430 μg/mL. This suggests that potential clinical activity in MM patients may be observed at doses that achieve sustained levels of HuLuc63 in this range. These are also well above the levels of circulating CS1 protein observed in some MM patients, suggesting that serum CS1 will be an unlikely antibody sink in patients treated with optimal doses of HuLuc63.
In conclusion, CS1 represents a promising MM antigen for antibody-mediated therapy. The novel humanized mAb HuLuc63 targeted CS1 and induced significant antitumor activity and anti-MM cytotoxicity through ADCC and inhibition of MM cell adhesion to BMSCs. These data provide the framework for evaluation of HuLuc63, both alone and in combination, to improve patient outcome in MM. Currently, HuLuc63 is being tested in a phase 1 safety trial for the treatment of relapsed refractory MM.
The online version of this article contains a data supplement.
The publication costs of this article were defrayed in part by page charge payment. Therefore, and solely to indicate this fact, this article is hereby marked “advertisement” in accordance with 18 USC section 1734.
Acknowledgments
The authors thank Drs Daniel R. Carrasco, Mala Mani, Giovanni Tonon, and Alexei Protopopov for advice in generation of lentiviral CS1 siRNA, gene expression profiling, and immunofluorescence staining. We also thank the nursing staff and clinical research coordinators of the Jerome Lipper Multiple Myeloma Center of Dana-Farber Cancer Institute for their help in providing primary tumor specimens for this study.
This work was supported by Multiple Myeloma Research Foundation Senior Research Award (Y.-T.T.), NIH grants RO-1 50947, PO1-78378, and SPORE P50CA100707, and the Lebow Fund to Cure Myeloma (K.C.A.).
National Institutes of Health
Authorship
Contribution: Y.-T.T. designed and analyzed data and wrote the manuscript; M.D. and A.G.R. performed animal studies; W.S., M.L., X.-F. L., P.B., K.P., T.H., A.v.A., and L.J. performed research and analyzed data; A.I.L., E.W., and W.X. performed statistical analysis; P.R., N.C.M., C.M., and H.A.-L. provided patient BM and blood samples; A.G.R, I.C., D.L., and D.E.H.A. designed in vivo studies and provided HuLuc63 and reagents; and D.E.H.A. and K.C.A. critically evaluated and edited the manuscript.
Conflict-of-interest disclosure: M.D., A.G.R., A.v.A., L.J., I.C., D.L., and D.E.H.A. are employees of PDL BioPharma, whose product was used for this research. All other authors declare no competing financial interests.
Correspondence: Yu-Tzu Tai, Department of Medical Oncology, Dana-Farber Cancer Institute, M551, 44 Binney St, Boston, MA 02115; e-mail: yu-tzu_tai@dfci.harvard.edu; or Kenneth C. Anderson, Department of Medical Oncology, Dana-Farber Cancer Institute, M557, 44 Binney St, Boston, MA 02115; e-mail: Kenneth_Anderson@dfci.harvard.edu.





