Abstract
The cytokine BAFF binds to the receptors TACI, BCMA, and BAFF-R on B cells, whereas APRIL binds to TACI and BCMA only. The signaling properties of soluble trimeric BAFF (BAFF 3-mer) were compared with those of higher-order BAFF oligomers. All forms of BAFF bound BAFF-R and TACI, and elicited BAFF-R–dependent signals in primary B cells. In contrast, signaling through TACI in mature B cells or plasmablasts was only achieved by higher-order BAFF and APRIL oligomers, all of which were also po-tent activators of a multimerization-dependent reporter signaling pathway. These results indicate that, although BAFF-R and TACI can provide B cells with similar signals, only BAFF-R, but not TACI, can respond to soluble BAFF 3-mer, which is the main form of BAFF found in circulation. BAFF 60-mer, an efficient TACI agonist, was also detected in plasma of BAFF transgenic and nontransgenic mice and was more than 100-fold more active than BAFF 3-mer for the activation of multimerization-dependent signals. TACI supported survival of activated B cells and plasmablasts in vitro, providing a rational basis to explain the immunoglobulin deficiency reported in TACI-deficient persons.
Introduction
B-cell activating factor of the tumor necrosis factor (TNF) family (BAFF, also known as BLyS) and a proliferation-inducing ligand (APRIL) are 2 members of the TNF family mainly involved in B-cell physiology.1-3 BAFF is expressed by myeloid cells and by unidentified radiation-resistant cells, possibly stromal cells of secondary lymphoid organs.4-6 BAFF is either expressed at the cell surface or released into a soluble form through cleavage by an uncharacterized furin.7-9 Members of the TNF family usually assemble as trimers,10 but soluble BAFF was crystallized both as a trimer and as a virus-like structure resulting from the ordered assembly of 20 trimers through an unusually long loop of BAFF between β-sheets D and E (DE loop).11,12 Although the physiologic relevance of BAFF 60-mer has not been studied, recent work showed that BAFF 60-mer was also produced by cells expressing BAFF endogenously and that the 60-mer was moderately more potent than the 3-mer at costimulating BCR-induced thymidine uptake in primary B cells.13 APRIL, a close homolog of BAFF, can also costimulate B cells but requires oligomerization to do so.14
BAFF and APRIL share 2 receptors, namely, TACI (transmembrane activator and CAML interactor) and BCMA (B-cell maturation antigen). In addition, BAFF binds to a third receptor, BAFF-R, also known as BR3. The role of BAFF in peripheral B-cell development is well recognized. B cells are generated in the bone marrow, which they exit at an immature stage. Subsequent maturation takes place in the spleen, where B cells evolve through the transitional T1 and T2 stages to mature follicular B cells or marginal zone B cells. Encounter with antigen leads to B-cell activation and differentiation into memory B cells or antibody secreting plasmocytes, whose survival in the bone marrow requires BAFF and/or APRIL.14,15
In BAFF-deficient mice, the reduced expression of CD21 and CD23 by B cells was initially interpreted as a blockade at the T1 stage, but it was shown later that subsequent maturation steps also occurred in BAFF-deficient mice, yet at reduced frequency.16 This finding is in line with the broad survival function of BAFF described for both transitional and mature B cells,17,18 and with the fact that BAFF can be func-tionally replaced by enforced expression of the antiapoptotic factor Bcl-2 in B cells, further pointing to its pro-survival function.19 BAFF-R deficiency recapitulates most of the phenotype of BAFF-deficient mice but affects T-dependent and -independent humoral responses less severely,20 suggesting that, although BAFF-R transmits important BAFF signals, there are other functional receptors for BAFF in vivo.
The role of APRIL in B cell physiology is less well established. One strain of APRIL-deficient mice had lowered IgA serum levels and impaired mucosal IgA responses21 that were not observed in a second APRIL-deficient strain.22 Reduced IgA serum levels are also characteristic of TACI-deficient mice, indicating that APRIL might mediate IgA class switch, or survival of switched IgA-secreting cells, through TACI.23 TACI is generally perceived as a negative regulator of B cells because TACI−/− mice have an enlarged B-cell pool that may be linked to autoimmune manifestations.23,24 TACI-deficient mice are also characterized by reduced antibody responses to T-independent antigens, a feature that is also observed in BAFF-deficient mice.20,23 Interestingly, approximately 10% of patients with common variable immunodeficiency (CVID) have mutations in TACI, suggesting a role for TACI in the production of antibodies of various isotypes.25,26
The third receptor, BCMA, is apparently dispensable for early B-cell differentiation stages but likely plays a role for long-term maintenance of bone marrow plasma cells.15
To date, the signaling impact of ligand oligomerization has not been investigated in these systems. Here, we studied the ability of BAFF 3-mer and higher-order oligomers to signal through BAFF-R and TACI in primary mouse B cells. In contrast to BAFF-R, TACI was unresponsive to BAFF 3-mer yet provided survival and differentiation signals when triggered by oligomeric forms of BAFF or APRIL. BAFF 60-mer is one form of oligomeric BAFF that can activate TACI and that exists naturally in vivo.
Methods
Mice, cell lines, and reagents
C57/Bl6 mice, 6 to 8 weeks old, were obtained from Harlan Netherlands (Horst, The Netherlands). TACI−/−, BCMA−/−, TACI−/− × BCMA−/−,20 and BAFF transgenic mice27 have been described previously. Mice were handled according to institutional and Swiss Federal Office guidelines, as well as under the authorization of the Veterinarian Service of Canton de Vaud.
Jurkat-BCMA:Fas cells (Jurkat-2309 clone 13) were generated as described in Document S1 (available on the Blood website; see the Supplemental Materials link at the top of the online article). Myc-BAFF, BAFF H218A, BAFF A134 and BAFF N242Q, Flag-BAFF, BCMA-Fc, TACI-Fc and BAFF-R-Fc have been described previously.13,28 Flag-tagged APRIL containing amino acid 92-233 of human APRIL was purified from supernatants of transiently transfected 293T cells (Document S1). The hamster mAb B9C11 anti–mouse BAFF-R was kindly provided by Dr Melissa Starovasnik (Genentech, San Francisco, CA). Commercial reagents were as follows: rat IgM Buffy-2 anti–human BAFF, rat IgG1 5A8 anti–mouse BAFF, and rat IgG1 1C9 anti–mouse BAFF (Alexis, Lausen, Switzerland), anti-Flag M2 mAb and biotinylated M2 mAb (Sigma-Aldrich, St Louis, MO), carboxy fluorescein diacetate succinimide ester (CFSE; Invitrogen, Carlsbad, CA), and mouse interleukin-4 (IL-4) and mouse IL-6 (PeproTech, Rocky Hill, NJ).
Cytotoxicity assay
The cytotoxicity assay using BCMA:Fas Jurkat cells was performed as described for FasL on Jurkat cells.29 When stated, the assay was performed in the presence of 1.5 μg/mL of cycloheximide to increase the susceptibility of the cells to apoptosis. In some instances, BCMA-Fc was added at a final concentration of 2.5 μg/mL to assess the specificity of the assay.
For membrane–bound BAFF, 293T cells were transfected with an uncleavable form of full-length mouse BAFF (R125A and R126A) and incubated for 16 hours with a fixed number of Jurkat BCMA:Fas target cells and various ratio of effector cells. Cell death was assessed by fluorescence-activated cell sorting (FACS) based on the forward and side scatter profile, which allows discriminating 293T cells from live Jurkat cells from dead Jurkat cells. To monitor BAFF in transfected 293T cells, cells were lysed in 20 mM Tris-HCl, pH 7.4, 150 mM NaCl, 1% Triton-X100, complete protease inhibitor cocktail (Roche), and BAFF was quantified in the lysate by enzyme linked immunosorbent assay (ELISA; Document S1).
Gel permeation chromatography
293T cells were transiently transfected with a full-length mouse BAFF cDNA and grown for 7 days in carbonate-buffered medium. Cell supernatants or mouse plasma (200 μL) were fractionated by gel filtration on Superdex-200 as previously described13 and analyzed by Western blotting using Buffy-2 mAb, or by ELISA (Document S1). Fractions were also tested for their ability to kill Jurkat BCMA:Fas cells.
Characterization of ligand-receptor interactions
Immunoprecipitation of TACI-Fc with protein A-Sepharose followed by Western blot analysis, and detection of ligand-receptor interactions by ELISA were performed according to standard techniques (Document S1).
Splenocyte survival, costimulation, and MHC class II up-regulation assays
A detailed protocol is provided in Document S1. Briefly, B220-purified B cells were grown for 66 hours in the presence of ligands, anti-Flag, and anti-BAFF-R antibodies as required. Viable cells were identified based on the forward and side scatter profile. B-cell proliferation in response to an antimouse μ chain F(ab′)2 antibody was monitored by thymidine incorporation. In some experiments, B cells were stained with CFSE before cultivation. MHC class II up-regulation was monitored by FACS analysis.
Ig production assay
Purified splenic B cells (106/well in 1 mL of complete RPMI, 24-well plates) were grown for 6 days in the presence of the different ligands at 100 ng/mL. When specified, IgA+ B cells were depleted by incubation with biotinylated goat antimouse IgA (1:500; Invitrogen) for 10 minutes at 4°C followed by streptavidin-conjugated magnetic beads (Miltenyi Biotech, Auburn, CA). IgA and IgM titers in culture supernatants were quantified by ELISA (Document S1).
Plasmablast survival assays
Ten- to 12-week-old mice were injected subcutaneously in hind footpads with 107-108 mouse mammary tumor virus (MMTV) particles in infected milk.30 MMTV (SW) encodes a Vβ6-specific superantigen. Synchronized plasmablasts were isolated from the draining popliteal lymph nodes 6 days after infection, and purified with phycoerythrin-conjugated antimouse CD138 (BD Biosciences, San Jose, CA) and anti-phycoerythrin magnetic beads (Miltenyi Biotech). Purified plasmablasts (105/well in 200 μL of complete RPMI) were incubated for 44 hours with different ligands at 500 ng/mL. Number of viable plasmablasts were analyzed by IgG2a/c enzyme-linked immunospot (ELISPOT).
Survival of CD138+, tetanus toxoid-specific splenic plasmablasts, obtained at the peak of a booster response, was measured in the presence or absence of various BAFF and APRIL proteins, essentially as described31,32 (Document S1).
Results
Natural and engineered BAFF oligomers are more potent than BAFF 3-mer at delivering multimerization-dependent signals
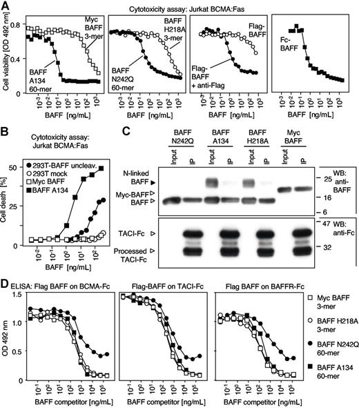
Some TNF family ligands are not biologically active as soluble trimers, but gain activity when oligomerized by fusion with the Fc portion of an immunoglobulin, or by addition of cross-linking antibodies, thereby mimicking the membrane-bound form of the ligand.29,33 It is not known whether the activity of BAFF is conditioned by its level of oligomerization, such as those found in BAFF 3-mer and BAFF 60-mer.13,34 To monitor the activity of BAFF 3-mer and oligomers, a surrogate cell death assay was developed, in which the oligomerization-dependent apoptotic Fas pathway can be initiated by BAFF. For this purpose, a fusion protein consisting of the extracellular domain of BCMA fused to the transmembrane and intracellular domains of Fas was expressed in Jurkat T cells. Clones that underwent apoptosis in response to BAFF were selected. Ligands tested included BAFF 3-mers (myc-BAFF, Flag-BAFF, and BAFF with mutation H218A preventing 60-mer formation) and various BAFF oligomers (ie, containing 2 or more BAFF 3-mers within the same complex) such as Fc-BAFF, Flag-BAFF plus anti-Flag, or BAFF 60-mers (BAFF starting at the natural processing site A134, with or without mutation N242Q that prevents N-glycosylation; Figure S1). Stimulation of Jurkat BCMA:Fas cells revealed that all BAFF oligomers were 2 to 3 orders of magnitude more potent than BAFF 3-mers at inducing cell-death through the surrogate, multimerization-dependent Fas signaling pathway (Figure 1A).
BAFF 3-mer and 60-mer bind BCMA and TACI, but only BAFF 60-mer, BAFF oligomers, and membrane-bound BAFF activate a reporter signaling pathway dependent on ligand oligomerization. (A) Jurkat T cells expressing a BCMA:Fas chimerical receptor were exposed for 16 hours to various concentrations of BAFF 3-mer or 60-mer. Cells were also exposed to Flag-BAFF (3-mer) alone or in the presence of a cross-linking anti-Flag antibody, or to Fc-BAFF (6-mer). Cell viability was measured with the PMS/MTS assay. (B) Jurkat BCMA:Fas cells were incubated with various ratio of 293T cells transfected with full-length BAFF R125A R126A (293T-BAFF uncleaved) or with empty plasmid (293T mock). Myc-BAFF (3-mer) and BAFF A134 (60-mer) were used instead of cells to calibrate the assay. BAFF present in transfected 293T cells was quantified by ELISA. The highest concentration used (40 ng/mL) corresponds to an effector to target ratio of 1:1. Maximal cell death obtained with this assay was approximately 50%. (C) BAFF 3-mer and BAFF 60-mer were immunoprecipitated with TACI-Fc. Inputs and immunoprecipitates (IP) were analyzed by Western blotting using an anti-BAFF antibody (Buffy-2). The same blot was reprobed with an anti-Fc antibody (bottom). The higher band of BAFF carries an N-linked oligosaccharide on asparagine 242, a site that is not used in mammalian cells.9 Note that recombinant TACI-Fc is partially processed at Lys108 and Arg110.28 (D) Recombinant BCMA-Fc, TACI-Fc, and BAFF-R-Fc were immobilized on ELISA plates and exposed to a fixed concentration of Flag-BAFF, whose binding was visualized with anti-Flag secondary reagents. BAFF 3-mer and BAFF 60-mer were added at the indicated concentrations to compete with Flag-BAFF binding and therefore reduce the ELISA signal.
BAFF 3-mer and 60-mer bind BCMA and TACI, but only BAFF 60-mer, BAFF oligomers, and membrane-bound BAFF activate a reporter signaling pathway dependent on ligand oligomerization. (A) Jurkat T cells expressing a BCMA:Fas chimerical receptor were exposed for 16 hours to various concentrations of BAFF 3-mer or 60-mer. Cells were also exposed to Flag-BAFF (3-mer) alone or in the presence of a cross-linking anti-Flag antibody, or to Fc-BAFF (6-mer). Cell viability was measured with the PMS/MTS assay. (B) Jurkat BCMA:Fas cells were incubated with various ratio of 293T cells transfected with full-length BAFF R125A R126A (293T-BAFF uncleaved) or with empty plasmid (293T mock). Myc-BAFF (3-mer) and BAFF A134 (60-mer) were used instead of cells to calibrate the assay. BAFF present in transfected 293T cells was quantified by ELISA. The highest concentration used (40 ng/mL) corresponds to an effector to target ratio of 1:1. Maximal cell death obtained with this assay was approximately 50%. (C) BAFF 3-mer and BAFF 60-mer were immunoprecipitated with TACI-Fc. Inputs and immunoprecipitates (IP) were analyzed by Western blotting using an anti-BAFF antibody (Buffy-2). The same blot was reprobed with an anti-Fc antibody (bottom). The higher band of BAFF carries an N-linked oligosaccharide on asparagine 242, a site that is not used in mammalian cells.9 Note that recombinant TACI-Fc is partially processed at Lys108 and Arg110.28 (D) Recombinant BCMA-Fc, TACI-Fc, and BAFF-R-Fc were immobilized on ELISA plates and exposed to a fixed concentration of Flag-BAFF, whose binding was visualized with anti-Flag secondary reagents. BAFF 3-mer and BAFF 60-mer were added at the indicated concentrations to compete with Flag-BAFF binding and therefore reduce the ELISA signal.
To determine whether membrane–bound BAFF can trigger a multimerization-dependent pathway, a noncleavable form of full-length BAFF with mutations R125A and R126A in the furin-processing site was generated (Figure S2). Cells expressing noncleavable membrane-bound BAFF were at least 50-fold more active than soluble BAFF 3-mer on BCMA:Fas Jurkat cells, indicating that membrane-bound BAFF can indeed be assimilated to an oligomeric ligand (Figure 1B). Membrane-bound BAFF was apparently less active that soluble BAFF 60-mer in this assay (Figure 1B), possibly because only a fraction of membrane-bound BAFF is expressed at the cell surface.
To determine whether initiation of productive signaling through unmodified BCMA was also sensitive to BAFF oligomerization, BCMA-transfected 293T cells were exposed to BAFF 3-mer or BAFF 60-mer, and monitored for the activation of a NF-κB reporter system. In this assay, BAFF 60-mer readily induced a robust, BCMA-dependent NF-κB signal, whereas BAFF 3-mer was roughly 1000-fold less active (Figure S3).
The difference between BAFF 3-mer and BAFF 60-mer observed in both assays could not be accounted for by differential binding to the receptor, as both proteins bound TACI-Fc in immunoprecipitation experiments (Figure 1C) and similarly bound BCMA, TACI, and BAFF-R in an ELISA assay (Figure 1D). Only BAFF N242Q displayed a comparatively reduced affinity (Figure 1D), which probably explains why it was somewhat less active than BAFF A134 (Figure 1A).
These results indicate that BAFF oligomers, including membrane-bound BAFF and BAFF 60-mer, are activators of multimerization-dependent signaling pathways.
The antimouse BAFF-R antibody B9C11 antagonizes BAFF–BAFF-R signals
Receptor-deficient mice were used to study the impact of ligand oligomerization on BAFF-R and TACI signaling in primary B cells. However, instead of using BAFF-R−/− B cells that are not only scarce but also immature, BAFF-R-expressing B cells were treated with a blocking anti-BAFF-R antibody (B9C11). Despite a weak agonist activity, B9C11 completely abrogated the pro-survival effects of Myc-BAFF (3-mer), BAFF H218A (3-mer), and BAFF N242Q (60-mer), and also antagonized the pro-survival effects of BAFF A134 (60-mer) at concentrations less than 20 ng/mL (Figure 2M-P). Thus, B9C11 prevents BAFF signaling through BAFF-R and can therefore be used to discriminate BAFF signals delivered through BAFF-R from those given through TACI and/or BCMA.
Costimulation of thymidine incorporation in BCR-stimulated B cells by BAFF and APRIL is mediated by both BAFF-R and TACI. TACI responds to oligomerized ligands only. Purified B splenocytes of various genotypes were cultured under BCR-stimulating conditions, with or without anti–BAFF-R B9C11, and with the indicated concentrations of BAFF and APRIL. After 48 hours, cells were pulsed for 16 hours with thymidine, harvested, and counted. Points represent mean plus or minus SD of triplicate cultures. Note that B9C11 abolishes BAFF-mediated effects through BAFF-R. At the concentration used, B9C11 totally blocked BAFF A134 at concentrations up to 10 ng/mL, but only partially at higher concentrations.
Costimulation of thymidine incorporation in BCR-stimulated B cells by BAFF and APRIL is mediated by both BAFF-R and TACI. TACI responds to oligomerized ligands only. Purified B splenocytes of various genotypes were cultured under BCR-stimulating conditions, with or without anti–BAFF-R B9C11, and with the indicated concentrations of BAFF and APRIL. After 48 hours, cells were pulsed for 16 hours with thymidine, harvested, and counted. Points represent mean plus or minus SD of triplicate cultures. Note that B9C11 abolishes BAFF-mediated effects through BAFF-R. At the concentration used, B9C11 totally blocked BAFF A134 at concentrations up to 10 ng/mL, but only partially at higher concentrations.
BAFF 3-mer, BAFF oligomers, and APRIL costimulate B cells through distinct sets of receptors that respond differentially to ligand oligomerization
The ability of BAFF 3-mers and oligomers to costimulate thymidine incorporation in BCR-stimulated primary B cells was tested in vitro. For this purpose, ligands were titrated on purified B splenocytes of wild-type, BCMA−/−, TACI−/−, and BCMA−/− × TACI−/− mice, in the presence of stimulating anti-IgM antibodies and with or without addition of the B9C11 anti–BAFF-R antibody at a blocking concentration. Previous work demonstrated that anti-IgM stimulation up-regulates TACI in these BAFF-R–positive cells.35 Because APRIL binds to TACI and BCMA, but not to BAFF-R, recombinant Flag-tagged APRIL was also tested, in the presence or absence of cross-linking anti-Flag antibody.14 We selected human APRIL because it does not bind at all to murine BAFF-R, in contrast to mouse APRIL.36
Thymidine incorporation in BCR-stimulated wild-type B cells was costimulated in a dose-dependent manner by BAFF 3-mer, BAFF 60-mer, and cross-linked APRIL (Figure 2A,B,Q). Although CFSE-labeled cells underwent division in response to anti-BCR stimulation, costimulation with BAFF, or cross-linked APRIL increased the number of viable cells without affecting the division pattern (Figure S4). BAFF also enhanced B-cell survival in the absence of B-cell receptor stimulation (Figure S4). These results suggest that the increased thymidine incorporation mediated by BAFF and APRIL costimulation is the result of mainly, if not entirely, increased B-cell survival.
APRIL-mediated effects were entirely TACI-dependent and insensitive to the presence of the B9C11 anti-BAFF-R antibody (Figure 2S,U,V). In contrast, the survival effect of BAFF 3-mer was abrogated in the presence of B9C11, irrespective of the presence or absence of TACI and BCMA (Figure 2M,O). Thus, the same biologic outcome, B-cell survival, was mediated through BAFF-R in response to BAFF 3-mer, and through TACI in response to cross-linked APRIL.
The survival effects of BAFF 60-mers were only reduced by the blocking anti-BAFF-R antibody or by TACI deficiency in isolation but was abrogated by the combination of both, demonstrating that BAFF 60-mer activated both BAFF-R and TACI (Figure 2A,G,K,M). Interestingly, TACI signals were only induced by oligomeric ligands, ie, BAFF 60-mer or cross-linked APRIL, but not by Flag-tagged APRIL or 2 different BAFF 3-mers. In contrast, BAFF-R signals were triggered by both BAFF 3-mer and BAFF 60-mer.
In addition to BAFF 60-mer and cross-linked APRIL, TACI signaling was also efficiently triggered by Fc-BAFF and cross-linked Flag-BAFF, but not by Flag-BAFF alone, indicating that TACI responds to oligomeric, but not trimeric, ligands (Figure S5). Moreover, signaling of BAFF N242Q (60-mer) through TACI could be inhibited in a dose-dependent manner by an excess of BAFF H218A (3-mer; Figure S6).
Taken together, these results indicate that costimulation of BCR-stimulated B cells results from increased cell survival rather than increased cell proliferation and that different ligands functionally engage different sets of receptors: BAFF 3-mer signals through BAFF-R only, cross-linked APRIL through TACI only, and BAFF 60-mer through both BAFF-R and TACI, the latter receptor responding to oligomeric ligands only. BCMA was not involved in B-cell costimulation.
TACI-mediated, but not BAFF-R–mediated MHC class II up-regulation requires oligomeric ligands
Murine B cells treated with IL-4 and IL-6 up-regulate MHC class II molecules and can present antigens in response to APRIL.37 MHC class II was up-regulated in B cells not only in response to cross-linked APRIL, but also in response to BAFF 3-mer and BAFF 60-mer, but not Flag-APRIL alone (Figure 3). The effect of APRIL was TACI-dependent, whereas that of BAFF 3-mer and BAFF 60-mer was also seen in B cells expressing BAFF-R only (Figure 3). Blocking of BAFF-R with B9C11 completely abrogated the activity of Myc-BAFF (3-mer) and Flag-BAFF (3-mer), but only reduced that of cross-linked BAFF, Fc-BAFF, and BAFF 60-mer, indicating that BAFF oligomers can also signal MHC class II up-regulation through TACI (Figure S7). Thus, as shown for B-cell costimulation, ligand-mediated up-regulation of MHC class II in B cells can be mediated by BAFF-R and TACI, the latter receptor responding to oligomeric ligands. BCMA was not required for MHC class II up-regulation.
BAFF-R– and TACI-dependent up-regulation of MHC class II in B cells. (A) Purified wild-type and TACI−/− B splenocytes were stimulated plus or minus cross-linked APRIL in the presence of IL-4 and IL-6, and surface expression of MHC class II was monitored by FACS. (B) Experiment was performed as in panel A with B cells of the indicated genotype, and with BAFF and APRIL at the indicated concentrations. MFI indicates mean fluorescence intensity.
BAFF-R– and TACI-dependent up-regulation of MHC class II in B cells. (A) Purified wild-type and TACI−/− B splenocytes were stimulated plus or minus cross-linked APRIL in the presence of IL-4 and IL-6, and surface expression of MHC class II was monitored by FACS. (B) Experiment was performed as in panel A with B cells of the indicated genotype, and with BAFF and APRIL at the indicated concentrations. MFI indicates mean fluorescence intensity.
Increased immunoglobulin production by B splenocytes and plasmablast survival require TACI and oligomerized ligands
BAFF and APRIL enhance immunoglobulin production in in vitro cultures of purified B splenocytes.21 IgM production in supernatants of B splenocytes cultured for 6 days was increased 3- and 6-fold in response to cross-linked APRIL and BAFF 60-mer, respectively, an effect that was mainly mediated by TACI (Figure 4A). In contrast, BAFF 3-mer only induced a modest, BAFF-R–dependent response. Although IgA secretion paralleled that of IgM in this assay, this was the result of increased survival of preexisting IgA-positive cells rather than isotype switch (data not shown). We conclude that increased IgM and IgA production in this assay was predominantly mediated by TACI in response to oligomerized ligands, with a possible marginal contribution of BAFF-R.
Enhanced IgM secretion by splenocytes and plasmablast survival require TACI and oligomerized TACI ligands. (A) Purified B splenocytes were cultured for 6 days in the presence of 100 ng/mL of the indicated ligands, after which time IgM titers were measured in culture supernatants. The figure shows the fold increase relative to medium only for the same genotype (titers were comparable for the different genotypes). Results are mean plus or minus SD of triplicate cultures. (B) MMTV-induced plasmablasts of the indicated genotypes were purified and cultured for 2 days in the presence of 500 ng/mL of the indicated ligands or 10 ng/mL of IL-6, after which time IgG2a/c-secreting cells were enumerated by ELISPOT. ASC indicates antibody-secreting cell. Data are expressed as fold increase compared with wild-type B cells in medium only, and represent mean plus or minus SD of triplicate (APRIL) or quadruplicate (medium and BAFF) cultures, representative of 2 experiments with similar results. (C) Tetanus toxoid-specific plasmablasts were purified from spleen at the peak of the booster response and cultured for 2 days in the presence of 500 ng/mL of the indicated ligands or 10 ng/mL of IL-6. Tetanus toxoid-specific plasmablasts were enumerated by ELISPOT, and the percentage of survival determined relative to values obtained at day 0. Values are mean plus or minus SD of 2 independent cell preparations (or 3 preparations for wild-type) cultured in triplicates (*P < .05; **P < .01).
Enhanced IgM secretion by splenocytes and plasmablast survival require TACI and oligomerized TACI ligands. (A) Purified B splenocytes were cultured for 6 days in the presence of 100 ng/mL of the indicated ligands, after which time IgM titers were measured in culture supernatants. The figure shows the fold increase relative to medium only for the same genotype (titers were comparable for the different genotypes). Results are mean plus or minus SD of triplicate cultures. (B) MMTV-induced plasmablasts of the indicated genotypes were purified and cultured for 2 days in the presence of 500 ng/mL of the indicated ligands or 10 ng/mL of IL-6, after which time IgG2a/c-secreting cells were enumerated by ELISPOT. ASC indicates antibody-secreting cell. Data are expressed as fold increase compared with wild-type B cells in medium only, and represent mean plus or minus SD of triplicate (APRIL) or quadruplicate (medium and BAFF) cultures, representative of 2 experiments with similar results. (C) Tetanus toxoid-specific plasmablasts were purified from spleen at the peak of the booster response and cultured for 2 days in the presence of 500 ng/mL of the indicated ligands or 10 ng/mL of IL-6. Tetanus toxoid-specific plasmablasts were enumerated by ELISPOT, and the percentage of survival determined relative to values obtained at day 0. Values are mean plus or minus SD of 2 independent cell preparations (or 3 preparations for wild-type) cultured in triplicates (*P < .05; **P < .01).
Increased immunoglobulin production can result from either enhanced Ig secretion and/or from a higher number of Ig-secreting cells. To specifically address the survival effect of BAFF and APRIL on antibody secreting cells, mice were infected with MMTV and synchronized plasmablasts were isolated from the draining lymph node 6 days after infection.30 Alternatively, mice were immunized with tetanus toxoid, and plasmablasts were isolated from spleens at the peak of the booster response. Purified plasmablasts were cultured for 2 days in vitro, in the presence or absence of BAFF or APRIL, and the number of viable, antibody-secreting cells was quantified by ELISPOT. Under these conditions, numbers of antibody secreting cells were increased 6- to 10-fold in response to BAFF 60-mer or cross-linked APRIL (Figure 4B,C). This effect was impaired in TACI-deficient cells and, to a lesser extent, in BCMA-deficient cells, and was completely abrogated in cells deficient for both TACI and BCMA, indicating that TACI and BCMA, but not BAFF-R, contribute to plasmablast survival. BAFF 3-mer and Flag-APRIL displayed weaker activity than their oligomerized counterparts on responsive B cells, in line with the idea that TACI, and possibly BCMA, require oligomerized ligands. In summary, plasmablast survival is enhanced by oligomeric BAFF and APRIL in a TACI- and possibly BCMA-dependent manner.
Formation of 60-mers is a property of both human and mouse BAFF
If oligomerization of BAFF in the form of a 60-mer were a physiologically relevant feature, as suggested by its specific ability to trigger TACI-dependent responses, it would be expected to be conserved across species. The extended DE loop of BAFF, also known as the flap region,12 is not found in other TNF family members, but its length is precisely conserved in BAFF of fishes, batrachians, birds, and mammals (Figure 5A). Moreover, all residues involved in trimer-trimer interaction, including the histidine residue responsible for pH-dependent assembly of the 60-mer,12,13 are conserved in human, mouse, opossum (marsupial), platypus (monotreme), chicken, and 10 additional bird and mammalian BAFFs (Figure 5A and data not shown).
BAFF 60-mer is conserved across species. (A) Alignment of BAFF from various species, and of human TNF family members, in the region of the DE loop. Opossum:Monodelphis domestica (GenBank:XP_001375808). Platypus:Ornithorynchus anatinus (GenBank:XP_001514753). Chicken:Gallus gallus (GenBank:NM_204327). Frog:Xenopus tropicalis (EMBL:42:1929088:1912327). Fish:Danio rerio(GenBank: XM_684671). (B) Gel permeation chromatography analyses of naturally processed mouse BAFF in supernatants of 293T cells transfected with full-length mouse BAFF. Elutions were performed at pH 7.4 or pH 5, and the elution positions of molecular weight standards (in kDa) are indicated at the top of the figure. Fractions were analyzed by Western blotting using a cross-reactive antihuman BAFF antibody (Buffy-2).
BAFF 60-mer is conserved across species. (A) Alignment of BAFF from various species, and of human TNF family members, in the region of the DE loop. Opossum:Monodelphis domestica (GenBank:XP_001375808). Platypus:Ornithorynchus anatinus (GenBank:XP_001514753). Chicken:Gallus gallus (GenBank:NM_204327). Frog:Xenopus tropicalis (EMBL:42:1929088:1912327). Fish:Danio rerio(GenBank: XM_684671). (B) Gel permeation chromatography analyses of naturally processed mouse BAFF in supernatants of 293T cells transfected with full-length mouse BAFF. Elutions were performed at pH 7.4 or pH 5, and the elution positions of molecular weight standards (in kDa) are indicated at the top of the figure. Fractions were analyzed by Western blotting using a cross-reactive antihuman BAFF antibody (Buffy-2).
It has been previously demonstrated that addition of a short N-terminal Myc tag to soluble BAFF prevents 60-mer formation.13 Because murine BAFF contains an additional exon encoding 31 amino acid residues close to the mature N-terminus of soluble BAFF9 (Figure S1), it is questionable whether mouse BAFF can form 60-mer at all. However, supernatants of 293T cells transfected with full-length mouse BAFF contained, in addition to BAFF 3-mer, a fair proportion of a high molecular weight ( > 600 kDa) form of processed mouse BAFF, suggesting that it was able to form 60-mers. This conclusion was reinforced by the observation that murine BAFF 60-mer was acid-sensitive and, therefore, no longer detected when analyzed at pH 5 (Figure 5B). We conclude that the formation of a 60-mer is an evolutionarily conserved property of BAFF.
Circulating BAFF 60-mer in BAFF transgenic mice and TACI−/− mice is a major provider of oligomerization-dependent signals
Although BAFF 60-mer has been previously found in supernatants of human U937 cells,13 it has never been described in ex vivo samples. For the purpose of detecting BAFF 60-mer in vivo, plasma of BAFF transgenic mice that express full-length mouse BAFF under the α1-antitrypsin promoter27 was size-fractionated by gel permeation chromatography and analyzed for its BAFF content by ELISA and for its oligomerization-dependent activity with Jurkat BCMA:Fas cells. Although the majority of BAFF eluted with a size of approximately 60 kDa (BAFF 3-mer), approximately 4% of the BAFF protein eluted at a size of approximately 1000 kDa, compatible with that of BAFF 60-mer, and accounted for two-thirds of the total oligomerization-dependent activity (Figure 6A). The activity of this peak was totally abrogated by a soluble decoy receptor and displayed acid sensitivity, further suggesting that it was the result of BAFF 60-mer (Figure 6A and data not shown). In line with these results, BAFF 3-mer isolated from plasma of BAFF transgenic mice induced a robust, B9C11-inhibitable survival response in wild-type B cells, whereas the more diluted BAFF 60-mer also induced a specific response, but of lower intensity (data not shown).
Differentially active forms of trimeric and oligomeric BAFF in mouse plasma. Plasma from BAFF transgenic (A), wild-type (B), and TACI−/− (C) mice were fractionated by gel permeation chromatography. Mouse BAFF was quantified in the fractions by ELISA (■) and expressed with different scales for each genotype. The oligomerization-dependent activity of BAFF in 25 μL, 5 μL, and 2.5 μL of wild-type, BAFF transgenic, and TACI−/− fractions, respectively, was detected with reporter Jurkat BCMA:Fas cells that die in response to oligomerized BAFF (○). For wild-type and TACI−/− fractions, the assay was performed in the presence of cycloheximide (CHX) that enhances the sensitivity of the assay. Where indicated, BCMA-Fc was added to demonstrate the killing specificity (●).
Differentially active forms of trimeric and oligomeric BAFF in mouse plasma. Plasma from BAFF transgenic (A), wild-type (B), and TACI−/− (C) mice were fractionated by gel permeation chromatography. Mouse BAFF was quantified in the fractions by ELISA (■) and expressed with different scales for each genotype. The oligomerization-dependent activity of BAFF in 25 μL, 5 μL, and 2.5 μL of wild-type, BAFF transgenic, and TACI−/− fractions, respectively, was detected with reporter Jurkat BCMA:Fas cells that die in response to oligomerized BAFF (○). For wild-type and TACI−/− fractions, the assay was performed in the presence of cycloheximide (CHX) that enhances the sensitivity of the assay. Where indicated, BCMA-Fc was added to demonstrate the killing specificity (●).
BAFF 60-mer was then sought in mice that are not transgenic for BAFF. As the Fas pathway used in the bioassay is inhibited by short-lived proteins such as FLIP, its sensitivity can be increased by inhibitors of protein synthesis.38 Indeed, cycloheximide increased the detection limit of the assay approximately 10-fold (Figure S8), but this remained insufficient to detect the activity of a putative BAFF 60-mer in the plasma of wild-type mice (Figure 6B). However, under these conditions, BAFF 60-mer was readily detected in the plasma of TACI−/− mice that display approximately 10-fold elevated circulating BAFF levels compared with wild-type mice (Figure 6C).
An additional activity peak of intermediate size and of higher specific activity than BAFF 3-mer was detected in both BAFF transgenic and TACI−/− mice but was not further characterized (Figure 6A,C).
We conclude from these experiments that several forms of soluble BAFF are found in the plasma of BAFF transgenic and nontransgenic mice, including a low-abundance but highly active BAFF 60-mer.
Discussion
One of most striking finding of this study is the differential ability of BAFF-R and TACI to signal in response to their common ligand BAFF. Although both receptors bind BAFF with high affinity (reviewed by Bossen and Schneider1 ), BAFF-R responded to both BAFF trimers and higher-order BAFF oligomers, whereas TACI showed a strict specificity for the latter. This differential signaling behavior was consistently observed in several assays involving B cells at various stages of differentiation, even if the final outcome of the signaling pathways, such as cell survival or up-regulation of surface markers, was the same for both receptors.
What are the physiologic forms of BAFF that can signal through TACI? An obvious candidate is the membrane-bound form of BAFF that has been identified on myeloid cells.7,8 Thus, productive signaling through TACI may require cell-cell contacts, ensuring that the signal is delivered at specific sites, and not in a systemic manner. BAFF-R, in contrast, may also respond to soluble BAFF 3-mer, which represent the majority of systemic BAFF. This situation is reminiscent of TNF-R2, which responds to membrane-bound TNF, and TNF-R1, which responds to both membrane-bound and trimeric soluble TNF.39 Another candidate activator of TACI signals is BAFF 60-mer, an oligomeric form of BAFF known from crystallographic studies,12,34,40 but for which little or no information exist regarding the function and occurrence in vivo. Our study provides important new elements pointing to possible physiologic implications of BAFF 60-mer. First, BAFF 60-mer formation is evolutionarily conserved. Second, an active form of BAFF 60-mer is found in plasma of BAFF transgenic mice but also in plasma of mice such as TACI−/− with an unmanipulated BAFF gene. Third, BAFF 60-mer and BAFF 3-mer activate different sets of receptors and can therefore be considered as distinct ligands.
The originality of BAFF compared with membrane-bound and soluble TNF is its unique mode of oligomerization as a virus-like particle, its pH-sensitive nature, and the ability to mimic a membrane-bound form of the ligand in a soluble form.
How is it possible to explain that TACI and BAFF-R have different requirements for ligand oligomerization? This may reflect receptor-specific mechanisms of intracellular signaling. TACI binds TNF receptor–associated factors (TRAFs) on its intracellular domain (reviewed by Bossen and Schneider1 ). TRAFs are trimeric intermediates in the signaling pathway of numerous TNF receptor family members.41 By bringing together 3 receptors, a trimeric ligand may allow recruitment to the complex of just one intracellular TRAF, which may not be enough to induce signaling, as oligomerization of trimeric TRAF-2 and TRAF-6 is required to activate downstream signaling events.42 BAFF-R only interacts with TRAF-3, whose mode of action and multimerization requirements may be distinct, making BAFF-R–mediated signals less dependent on ligand oligomerization.
Beside promoting survival, BAFF and APRIL also induced up-regulation of activation markers such as MHC class II, in line with the enhanced MHC class II expression found in B cells of BAFF transgenic mice at various maturation stages.27 Although BCMA was reported to induce MHC class II up-regulation in IL-4– and IL-6–stimulated A20 cells,37 our results demonstrate that MHC class II expression in primary B splenocytes can also be stimulated by BAFF-R and TACI signals, and that stimulation with IL-4 and IL-6 was not essential for this outcome.
It is well documented that BAFF-R induces B-cell survival, and BCMA is strongly suspected to promote survival of long-lived plasma cells.15,43 However, in contrast to BAFF-R and BCMA, TACI is generally described as a negative regulator of B-cell survival because TACI-deficient mice have an enlarged B-cell pool23,24 and because an engineered cell line expressing an ectodysplasia A receptor/TACI chimera could be killed with ectodysplasia A.24 In addition, agonist anti-TACI antibodies inhibited proliferation of a B-cell line,24 and anti-TACI antibodies prevented Ig secretion in BAFF-R– or CD40-stimulated B cells.24,44 How can these results be reconciled with our observation that TACI only mediated positive events such as survival of primary B cells in vitro when engaged by BAFF and/or APRIL? TACI signals triggered with anti-TACI antibodies or with natural ligands may be different, for example, because of a differential impact on TACI-proteoglycan interactions, which appear to modulate TACI signals.45,46 In addition, it has not been demonstrated in vivo that TACI directly transmits negative signals within B cells: B cell hyperplasia in TACI−/− mice may also result from the loss of a BAFF/APRIL inhibitor such as a soluble, decoy form of TACI. TACI can indeed be processed at Arg122, Arg110, and Lys108, and each of these cleavage events is predicted to release functional forms of soluble human and mouse TACI.28 Thus, loss of TACI could remove both a survival signal for TACI-expressing cells and an inhibitor of soluble BAFF, leading to the observed raise of BAFF concentration in TACI−/− mice. As a result, naive B cells (expressing BAFF-R) would survive better or in greater number because of increased BAFF availability, leading to the observed B-cell hyperplasia, whereas plasmablasts and short-lived Ig-secreting cells that preferentially up-regulate TACI and play a key role in T-independent humoral responses3,47 would be specifically penalized by loss of TACI.
Interestingly, T-independent responses are inefficient in TACI−/− mice23 and BAFF−/− mice,20 but not BAFF-R−/− mice,20 suggesting that they rely on a BAFF/TACI axis that, according to our findings, would require an oligomerized form of BAFF (60-mer or membrane-bound). Loss of TACI also leads to decreased IgA levels.23 In this respect, we can speculate that the much elevated IgA levels observed in BAFF transgenic mice27 may be due, at least in part, to BAFF 60-mer acting on TACI. A pro-survival role of TACI is also in line with its up-regulation in several multiple myeloma cell lines.48
Decreased plasmablast survival could contribute to decreased immunoglobulin levels in CVID patients with TACI mutations. Until now, impaired Ig switch has received great attention to explain the link between TACI deficiency and CVID.21,25,26 Nevertheless, IgM levels are often reduced in these patients, indicating that defective Ig switch may not be the sole cause of CVID, in line with an implication of TACI in plasmablast survival.
Inadequate immune responses can lead to autoimmunity, and BAFF overproduction is consistently found in autoimmune diseases such as rheumatoid arthritis, systemic lupus erythematosus, or Sjögren syndrome.2 As both short- and long-lived Ig-secreting cells are involved in the pathology of SLE, signaling through both TACI and BCMA might contribute to the disease.49 We have shown that TACI respond to oligomerized ligands, and it will be of interest to determine whether BAFF 60-mer may be produced in excess in these pathologies and whether the specific targeting of BAFF 60-mer may represent an alternative treatment for these autoimmune disorders.
An Inside Blood analysis of this article appears at the front of this issue.
The online version of this article contains a data supplement.
The publication costs of this article were defrayed in part by page charge payment. Therefore, and solely to indicate this fact, this article is hereby marked “advertisement” in accordance with 18 USC section 1734.
The authors thank Chantal Tougne (University of Geneva) for expert technical assistance, Susan Kalled (BiogenIdec) for her help in providing reagents, Fang Qian (BiogenIdec) for sharing preliminary results, and Melissa Starovasnik (Genentech, San Francisco, CA) for providing the B9C11 antibody.
This work was supported by grants from the Swiss National Science Foundation, the National Center of Competence in Research in Molecular Oncology, and the Commission for Technology and Innovation program (P.S., J.T.).
Authorship
Contribution: C.B. performed research, analyzed data, and wrote the paper; T.G.C. designed research and contributed vital reagents; A.T., K.I., L.W., A.M., and S.C. performed research; M.D., M.L.S., E.B., C.-A.S., H.A.-O., H.L., and F.M. contributed vital reagents or techniques; J.T. designed research; and P.S. designed research, analyzed data, and wrote the paper.
Conflict-of-interest disclosure: T.G.C. is a stockholder of BiogenIdec. All other authors declare no competing financial interests.
Correspondence: Pascal Schneider, Biochemistry Department, University of Lausanne, Boveresses 155, CH-1066 Epalinges, Switzerland; e-mail: pascal.schneider@unil.ch.






This feature is available to Subscribers Only
Sign In or Create an Account Close Modal