Abstract
We conducted a genome-wide analysis of genes that are regulated by vascular endothelial growth factor (VEGF) in endothelial cells and identified DSCR1 to be most significantly induced. Consistent with an antagonistic function on calcineurin (CnA) signaling, expression of DSCR1 in endothelial cells blocked dephosphorylation, nuclear translocation, and activity of nuclear factor of activated T cell (NFAT), a transcription factor involved in mediating CnA signaling. DSCR1 was not only induced by VEGF, but also by other compounds activating CnA signaling, suggesting a more general role for DSCR1 in activated endothelial cells. Transient expression of DSCR1 attenuated inflammatory marker genes such as tissue factor (TF), E-selectin, and Cox-2, identifying a previously unknown regulatory role for DSCR1 in activated endothelial cells. In contrast, knock-down of endogenous DSCR1 increased NFAT activity and stimulated expression of inflammatory genes on activated endothelial cells. Thus, the negative regulatory feedback loop between DSCR1 and CnA signaling in endothelial cells identified may represent a potential molecular mechanism underlying the frequently transient expression of inflammatory genes following activation of endothelial cells.
Introduction
Vascular endothelial growth factor (VEGF) binds to 2 transmembrane tyrosine kinase receptors, termed VEGFR-1 and -2, which regulate diverse signal transduction pathways including phospholipase C-γ, phosphatidylinositol 3 (PI-3) kinase/AKT, Ras guanosine triphosphatase-activating protein, and the Src family, thereby controlling a variety of vascular functions (for a review, see Ferrara and Gerber1 ). VEGF represents the key regulator of physiologic and pathologic angiogenesis associated with a variety of diseases including tumor growth, chronic inflammation, and diabetic retinopathy. In general, interference with VEGF activity in malignancies associated with pathologic angiogenesis frequently slowed down disease progression, was well tolerated, and did not significantly affect healthy, mature vasculature (for a review, see Ferrara et al2 ). Combined, these findings suggest that identification of novel genes specifically regulated by VEGF in endothelial cells may lead to identification of genes differentially expressed in pathologic versus normal vasculature.
We previously developed an in vitro endothelial cell survival assay, in which addition of VEGF potently suppressed endothelial cell apoptosis induced by serum starvation. This assay system was instrumental in the identification of the crucial role of the PI-3 kinase/Akt signal transduction pathway and the importance of Bcl2 for endothelial cell survival.3,4 Similar conditions were selected for the current study because they mimic the remarkable dependency of endothelial cells for VEGF during neoangiogenesis, as observed in preclinical studies in vivo. By taking advantage of GeneCalling technology (CuraGen, Branford, CT), we aimed at extending our initial candidate gene approach to detect VEGF target genes in the entire human endothelial transcriptome.5
Here we describe the identification of DSCR1 as a novel VEGF target gene and the initial functional characterization as an anti-inflammatory signaling molecule in endothelial cells. The human gene (DSCR1) is one of 50 to 100 genes that reside within the minimal region on human chromosome 21 (HC21), which, when present in more than 2 copies, causes mental retardation, collectively known as Down syndrome (DS).6 DSCR1 belongs to a family of conserved proteins, also termed calcipressins or modulatory calcineurin-interacting proteins (MCIPs), comprising 3 members in humans, DSCR1/MCIP1, ZAKI-4/DSCR1L1/MCIP2, and DSCR1L2/MCIP3, that share in common the capacity to bind to calcineurin. DSCR1 functions as a small cytoplasmic signaling molecule regulated by the Ca2+/calmodulin-dependent serine/threonine protein phosphatase 2B (PP2B) or calcineurin A (CnA). Consistent with a negative regulatory feedback loop, CnA activity is suppressed by association with DSCR1. DSCR1 is highly expressed in the developing central nervous system and heart, whereas in adults, moderate expression has been detected in numerous tissues and cell types, including striated muscle cells and cardiomyocytes.6 Among these, DSCR1 was shown to interfere with CnA signaling in striated muscle cells7 and to inhibit cardiac hypertrophy in animal models in vivo.8
CnA plays a crucial role during cellular responses to various extracellular signals and environmental stresses and is important in the regulation of apoptosis, memory processes, and skeletal and cardiac muscle growth and differentiation (for reviews, see Rothermel et al9 and Crabtree and Olson10 ). Dephosphorylation of the nuclear factor of activated T-cell transcription factor (NFATc1) by CnA promotes its translocation to the nucleus, where it acts cooperatively with other transcription factors, including members of the AP1, cMAF, GATA, or MEF2 families.11 The 4 members of this gene family (NFATc1-c4) are expressed in many tissues and display crucial roles during neuronal guidance, skeletal and cardiac muscle hypertrophy, and cardiac valve development (for a review, see Hill-Eubanks et al12 ). In addition to their regulatory roles in inflammatory cells, recent gene ablation experiments in mice suggested independent vascular functions for some members of the NFAT transcription factor family. These findings suggested that NFAT transcription factors may not be required for endothelial cell survival, but play important roles for correct vessel assembly during vessel maturation.13-15
Previous studies demonstrated phosphorylation and nuclear translocation of NFAT in endothelial cells exposed to agents stimulating CnA signaling such as phorbol 12-myristate 13-acetate (PMA) and ionomycine (IO).16,17 Cyclosporin A (CsA) is a potent inhibitor of CnA and based on the inhibitory effects of CsA on gene expression, several potential CnA target genes were described in activated endothelial cells, including granulocyte-macrophage colony-stimulating factor (GM-CSF),16 Cox-2,18 interleukin 8 (IL-8),19 and tissue factor (TF).20 Thus, although several potential CnA target genes were identified in endothelial cells and antagonistic activities of DSCR1 on CnA signaling were described in lymphocytes and cardiomyocytes, the role of DSCR1 in CnA signaling in endothelial cells has not been investigated.
The present study identifies DSCR1 as a novel endogenous inhibitor of CnA in activated endothelial cells and describes the biologic consequences of increased DSCR1 levels on inflammatory marker gene expression in endothelial cells. Interference with endogenous DSCR1 increased NFAT activity and stimulated expression of several markers of inflammation, demonstrating for the first time that endogenous levels of DSCR1 are sufficient to attenuate their expression.
Materials and methods
Cloning of human DSCR1
DSCR1 was cloned by polymerase chain reaction (PCR) using a commercially available expression sequence tagged (EST) clone (Incyte, Palo Alto, CA) using primers designed to introduce a ClaI site at the 5′ end (DSCR1-5′ClaI) and an EcoR1 site at the 3′ terminus (DSCR1-3′EcoR1). The PCR fragment was cloned into a cytomegalovirus (CMV)–driven expression vector PRKN (Genentech, South San Francisco, CA) cut with ClaI and EcoRI and the inserts were verified by sequencing before subjected to further experiments. At the C-terminus, a FLAG epitope was introduced additionally (DSCR1-Flag).
Reagents. All primary antibodies, unless indicated otherwise, were obtained from BD Pharmingen (San Diego, CA), recombinant human VEGF (rhVEGF) was obtained from Genentech, and basic fibroblast growth factor (b-FGF) and tumor necrosis factor α (TNF-α) were purchased from R&D Systems (Minneapolis, MN).
Cells and cell assays. Primary human endothelial cells were purchased from Clonetics (Santa Rosa, CA) and cultured according to the manufacturer's instructions. For gene calling experiments, human umbilical vein endothelial cells (HUVECs) were purchased from Clonetics (BioWhittaker, Walkersville, MD) and maintained in endothelial growth medium (EBM-2) complemented with 5% fetal calf serum (FCS) following the manufacturer's instructions. Cells (1 × 107) were split at a cell density of 19 000 cell/cm2 and triplicate experiments for each condition were run in parallel. Twenty-four hours after plating the cells, cell were washed 3 times with phosphate-buffered saline (PBS) and media (Clonetics) containing either 0.1% bovine serum albumin (BSA) or 0.1% BSA plus VEGF (30 ng/mL) or 5% FCS. RNA isolation and reverse transcription–PCR (RT-PCR) analysis was performed as described.21 For cell culture experiments, the following conditions were used: human (h) VEGF, 30 ng/mL; hTNF-α, 10 ng/mL; PMA, 200 ng/mL (Calbiochem, LaJolla, CA); CsA, 1 μM (Calbiochem); IO, 5 μM (Sigma, St Louis, MO); thapsigargin, 50 nM (Sigma). All small interfering (si) RNAs were generated by Dharmacon (Boulder, CO) based on the full-length cDNAs of the respective gene and using the “Smart-pool” service (Dharmacon, Lafayette, CO).
Generation of adenoviral vectors and transduction of endothelial cells
Ad-DSCR1-Flag and Ad-LacZ have been constructed by cloning the NotI-NotI cDNA insert into the polylinker site of the Ad-easy vector construction kit from Stratagene (La Jolla, CA), essentially as described by the manufacturer.
GeneCalling
Differential gene expression technologies, such as DNA microarrays or real-time quantitative PCRs, can be used to detect changes of known genes based on existing sequence information. To identify novel genes that are differentially expressed, “open” technologies such as serial analysis of gene expression (SAGE) or GeneCalling are better suited. These 2 differential expression methodologies are complementary as illustrated in this report. The open gene GeneCalling method enabled the discovery phase of this work, whereas quantitative RT-PCR was used to assay the expression of genes of interest. GeneCalling has been described in detail elsewhere.5,22
Samples from each treatment group were transferred to CuraGen (New Haven, CT), reverse-transcribed, and subjected to quantitative expression analysis (QEA), the details of which are presented elsewhere.5 Analyses focused on identification of genes regulated at least 2-fold. Initial analyses exploring condition-dependent gene expression profiles were carried out by QEA or GeneCalling, as described previously.5
Western blotting and immunoprecipitation
Cells cultured in 10-cm dishes were washed twice in Tris (tris(hydroxymethyl)aminomethane)–buffered saline, and 0.6 mL RIPA buffer (10 mM PBS, 1% Nonidet P-40, 0.5% sodium deoxycholate, 0.1% sodium dodecyl sulfate [SDS], 100 mg/mL phenylmethylsulfonyl fluoride, 30 μg/mL aprotinin, 1 mM sodium orthovanadate), and protease inhibitors (Roche Pharmaceuticals, Gaithersburg, MD) were added. Mouse monoclonal antibody (mAb) directed against human NFATc1, c2, and c3 was purchased from Santa Cruz Biotechnology (Santa Cruz, CA). Affinity-purified goat polyclonal antibody against human E-selectin, vascular cell adhesion molecule-1 (VCAM-1), intercellular adhesion molecule-1 (ICAM-1), and Cox-2 was from BD Pharmingen. Total endothelial cell extract, polyacrylamide gel electrophoresis (PAGE), blotting, and immunodetection were performed according to the Santa Cruz Biotechnology protocol. A total of 60 mg whole-cell extract was loaded on each lane of a 4% to 16% polyacrylamide gel. The enhanced chemiluminescence (ECL) reaction kit was purchased from Amersham Pharmacia Biotech (Piscataway, NJ), and horseradish peroxidase streptavidin from Vector Laboratories (Burlingame, CA) was used. For NFATc1 experiments, equal amounts of cell extract were loaded to visualize NFATc1 (mAb 7A6; 1:500; Santa Cruz Biotechnology) and the loading control α-tubulin (mAb from ICN, Santa Ana, CA; 1:5000). For Cox-2 and TF immunoblot analysis equal amounts of cell lysate were loaded on a 6% to 12% gradient SDS-PAGE. Cox-2 was analyzed with an anti-Cox2 mAb (RDI, 1:500) and TF with an anti-hTF mAb (clone 7G11) was generated at Genentech, and used at a 1:500 dilution. Before loading the samples on the gel, the protein amounts were quantified and adjusted accordingly. As loading control, an anti–γ-adaptin mAb was used (1:1000) on a 4% to 20% polyacrylamide gel.
Analysis of endothelial cell apoptosis
For fluorescence-activated cell sorting (FACS) analysis, cells were stained by fluorescein isothiocyanate-conjugated annexin V and by the fluorescent dye propidium iodide (PI) as described previously.4
Transient transfection of primary human endothelial cells and luciferase assay
The assay conditions described have been used for transient transfection experiments with HUVECs and human microvascular endothelial cells (HMVECs). Cells (7.5 × 104) were plated per well of a 6-well dish in 3 mL growth medium (Primaria; BD Biosciences, Bedford, MA). The amounts of plasmid DNA used in the lipofection mixture were calculated for transfection of the total of 3 wells. Then, 1.25 μg expression vector, 3.75 μg luciferase reporter, and 2.0 μg SV-Renilla reference reporters were mixed and 14 μL F1 lipofectin reagent (Targeting Systems, Santee, CA) was added. Then, 4.5 mL high-glucose Dulbecco modified Eagle medium (DMEM) was added to the mixture. Transient transfection was conducted as recommended by the manufacturer. For reporter gene expression experiments, cells were lysed by using the Dual Luciferase Reporter Kit (Promega, San Luis Obispo, CA) in 300 μL of 1 × passive lysis buffer following the recommendations of the manufacturer.
For transient transfection experiments including siRNA, HUVECs were plated in 6-well plates as described for transient transfection experiments. For 6 replicas, 600 pmol siRNA (Dharmacon, Lafayette, CO), 7.5 μg luciferase, and 4 μg Renilla reporter construct were mixed in 6 mL high-glucose DMEM. For FACS and immunohistochemical (IHC) experiments, 11.5 μg enhanced green fluorescent protein (EGFP) plasmid was added instead of the luciferase plasmid. Prior to incubation at 37° C for 25 to 30 minutes, 30 μL Targefect solution A and 60 μL Targefect solution B (Targeting Systems) were added to the mixture; 1 mL of this solution was used for lipofection as described. Cells were washed twice with PBS prior to addition of serum-free medium and dosing for the indicated amount of time.
Immunofluorescence microscopy
Primary human endothelial cells (7 × 103 cells/cm2) were seeded into each well of an 8-chamber microscope slide (Nalge Nunc, Naperville, IL) 24 hours prior to staining. Cells were infected with adenovirus (multiplicity of infection [MOI] = 100) encoding for LacZ or DSCR1 for 2 hours in serum-free media containing 10 mM CaCl2 and 10 nM MgCl2 on a vertical shaker at room temperature. Thereafter, 5 times the volume of regular growth medium was added and cells were kept for 2 days in a CO2 incubator. After replacing the media, cells were treated with hVEGF at a concentration of 30 ng/mL for 20 minutes. Prior to incubation with various antibodies, cells were fixed with methanol for 4 minutes at –20° C and washed with PBS at room temperature. Cells were incubated in PBS containing the primary mouse antihuman NFATc1 antibody (sc7294, Santa Cruz Biotechnology) for 1 hour at room temperature. Cells were then washed 3 times with PBS and incubated in PBS containing Alexa Fluor 488 antimouse IgG (Molecular Probes, Eugene, OR). Cells were finally washed 3 times with PBS and mounted beneath coverslips in Vectashield medium (Vector Laboratories). Microscopy and photography were conducted using a Zeiss Axiovert 200 fluorescence microscope fitted with an AxioCam MR monochrome camera (Zeiss, Thornwood, NY) using a × 63 oil objective.
Generation of polyclonal antibodies for human DSCR1 in rabbits and Western blot analysis
DSCR1 was PCR amplified with primers DSCR1-EcoRI-Pro 5′, adding an extra proline and DSCR1-Stop-XhoI 3′, by using DSCR1 cDNA as a template and cloned into pGEX-KG. GST-DSCR1 was expressed and purified essentially as described previously.23 Polyclonal rabbit anti–GST-DSCR1 was prepared by immunization with recombinant GST-DSCR1. Filtered crude serum was used for Western blots (1:400). Oligo and TaqMan probe primer sets are shown in Table 1.
Oligo and TaqMan probe primer sets
. | Primer set . |
|---|---|
| HSDSCR1.1113FP | 5′ (FAM) -AGG TTG TGA AAA CAG CAG CAA TGC AAT GT- (TAMRA) P3′ |
| HSDSCR1.1088.F | CCA CAG GAA GCC GCC TAG T |
| HSDSCR1.1171.R | TGA GGG AAG AAA GGA AAC GCT |
| HSGMCSF-571T | 5′ (FAM) -AGG TCC AGG CCA CTC CCA CC GT- (TAMRA) P3′ |
| HSGMCSF-515F | GTC ATC TTG GAG GGA CCA A |
| HSGMCSF-610R | TTC TGC CAT GCC TGT ATC A |
| HSTF-1911T | 5′ (FAM) -TTA ACT GAC TTA AGT GGC ATT AAA CAT TTG AGA GCT AA GT- (TAMRA) P3′ |
| HSTF-1880F | CAG CTT CCT AAT ATG CTT TAC AAT CT |
| HSTF-2025R | CAA TGT CAA CCA TAG AAG CTT TAA GTA |
| HSCOX-2-3152T | 5′ (FAM) -CCT GGC TAC CTG CAT GCT GTT CC GT- (TAMRA) P3′ |
| HSCOX-2-3130F | CAG TAG GTG CAT TGG AAT CAA |
| HSCOX-2-3207R | TCT TAG CAA AAT GGC TAA AAG AAG |
| HSCD34-2497T | 5′ (FAM) -ATC CCT GCT CAA CCC CTC TGG A GT- (TAMRA) P3′ |
| HSCD34-2447F | CCC AGG TCC TTG TTT GCT |
| HSCD34-2519R | TCC AAC CGT CAT TGA AAC C |
| HSVCAM-1-2686T | 5′ (FAM) -CGA AGT TTG TTC ATC AGA CTC CTG TGC GT- (TAMRA) P3′ |
| HSVCAM-1-2665F | GCA TGG TAC GGA GAT GTT TC |
| HSVCAM-1-2730R | GGC CAC ATT GGG AAA GTT |
| DSCR1-EcoRI-Pro 5′ | CCGAATTCCCATGCATTTTAGAAACTTTAACTACAG |
| DSCR1-Stop-XhoI 3′ | GGGCTCGAGCTAGCTGAGGTGGATCGGCGTGTACTCC |
. | Primer set . |
|---|---|
| HSDSCR1.1113FP | 5′ (FAM) -AGG TTG TGA AAA CAG CAG CAA TGC AAT GT- (TAMRA) P3′ |
| HSDSCR1.1088.F | CCA CAG GAA GCC GCC TAG T |
| HSDSCR1.1171.R | TGA GGG AAG AAA GGA AAC GCT |
| HSGMCSF-571T | 5′ (FAM) -AGG TCC AGG CCA CTC CCA CC GT- (TAMRA) P3′ |
| HSGMCSF-515F | GTC ATC TTG GAG GGA CCA A |
| HSGMCSF-610R | TTC TGC CAT GCC TGT ATC A |
| HSTF-1911T | 5′ (FAM) -TTA ACT GAC TTA AGT GGC ATT AAA CAT TTG AGA GCT AA GT- (TAMRA) P3′ |
| HSTF-1880F | CAG CTT CCT AAT ATG CTT TAC AAT CT |
| HSTF-2025R | CAA TGT CAA CCA TAG AAG CTT TAA GTA |
| HSCOX-2-3152T | 5′ (FAM) -CCT GGC TAC CTG CAT GCT GTT CC GT- (TAMRA) P3′ |
| HSCOX-2-3130F | CAG TAG GTG CAT TGG AAT CAA |
| HSCOX-2-3207R | TCT TAG CAA AAT GGC TAA AAG AAG |
| HSCD34-2497T | 5′ (FAM) -ATC CCT GCT CAA CCC CTC TGG A GT- (TAMRA) P3′ |
| HSCD34-2447F | CCC AGG TCC TTG TTT GCT |
| HSCD34-2519R | TCC AAC CGT CAT TGA AAC C |
| HSVCAM-1-2686T | 5′ (FAM) -CGA AGT TTG TTC ATC AGA CTC CTG TGC GT- (TAMRA) P3′ |
| HSVCAM-1-2665F | GCA TGG TAC GGA GAT GTT TC |
| HSVCAM-1-2730R | GGC CAC ATT GGG AAA GTT |
| DSCR1-EcoRI-Pro 5′ | CCGAATTCCCATGCATTTTAGAAACTTTAACTACAG |
| DSCR1-Stop-XhoI 3′ | GGGCTCGAGCTAGCTGAGGTGGATCGGCGTGTACTCC |
Results
Identification of novel VEGF target genes by GeneCall technology
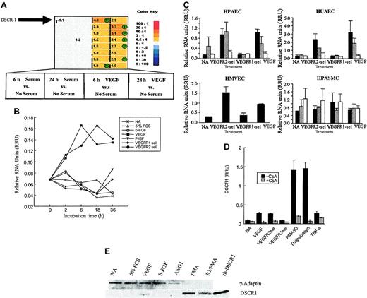
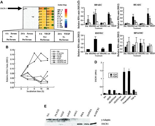
Genes specifically regulated by VEGF in the absence of serum were identified by differential electronic subtraction of gene expression profiles derived from HUVECs stimulated with VEGF (30 ng/mL) or 5% FCS relative to basal conditions (no addition [NA]), respectively. A visual display of such analysis is shown in Figure 1A, demonstrating that VEGF induced DSCR1 mRNA expression in HUVECs 4.8-fold after 6 hours and 2.9-fold after 24 hours of stimulation, respectively. The presence of 5% FCS did not significantly alter expression levels of DSCR1. Overall, we detected changes in 1.8% and 4.4% of traces representing alterations in expression of genes in FCS-stimulated cells after 6 and 24 hours, respectively. For VEGF-stimulated cells, we observed changes in 1.7% and 3.4% of genes after 6 and 24 hours, respectively. The identities of 46 cDNA fragments specifically induced by VEGF but not FCS were determined as described previously.5 Twenty-eight cDNAs corresponded to known genes or ESTs and among these, DSCR1 was most strongly induced. The remaining 18 cDNA fragments did not match any known sequences within the public database. Thirteen (46%) of the 28 known genes belong to the class of secreted factors, which further emphasizes the crucial role of the endothelium as secretory tissue.24 A total of 6 genes (21%) belong to the class of cytoplasmic proteins, potentially involved in signal transduction, including DSCR1. The remaining 9 genes (37%), comprising 3 ribosomal, 2 mitochondrial, 2 transcription factors, 1 cell cycle regulatory gene, and one gene involved in regulation of translation, represent the class of genes involved in metabolic and cell cycle control.
Gene expression analysis using GeneCall technology and RT-PCR. (A) Primary HUVECs were exposed for 0, 6, or 24 hours to either serum-free media or serum-free media complemented with VEGF or 5% FCS, respectively. Endothelial cells were lysed and total RNA was isolated and analyzed for gene expression by using GeneCalling technology as described previously.36 Each column represents the output of a series of binary comparisons that have been compared to each other. However, genes marked with “P” (P = poisoning) or “I” (I = Isolation, cloning, sequencing, and poisoning) were confirmed. Selected genes shown were found induced by VEGF at 6 and 24 hours, but not by stimulation by 5% FCS; the fold stimulation by VEGF is indicated by a number in each box. Gray boxes indicate that no change in expression was observed for the genes in the binary comparisons for serum at 6 and 24 hours versus no serum. Vertical black bars in the enlarged thumbnail indicate the confidence level of the gene call. (B) DSCR1 expression analysis by real-time PCR.21 HUVECs were kept in serum-free conditions and stimulated with either 5% FCS, b-FGF (10 ng/mL), VEGF (30 ng/mL), PlGF (100 ng/mL), VEGFR1-sel (100 ng/mL), or VEGFR2-sel (30 ng/mL) during the indicated amount of time. The mutant proteins used were VEGFR2-sel (KDR-selective): VEGF D63S/G65M/L66R and Flt-selective VEGF I43A/I46A/Q79A/I83.25 (C) DSCR1 expression analysis by real-time PCR. HPAECs, HDMECs, and HUAECs were incubated in presence of 0.5% FCS (NA), or in presence of 0.5% FCS and VEGF (30 ng/mL) or VEGF mutant forms, binding to either VEGFR1 (VEGFR1-sel, 100 ng/mL) or VEGFR2 (VEGFR2-sel, 30 ng/mL)26 for 4 (▪), 8 (▦) , and 24 (□) hours. As control cells, HUPASMCs were used, which do not express significant levels of VEGF receptors (data not shown). Data shown represent the average ± SD of triplicate samples of one representative of total 3 independent experiments. Relative RNA units (RRUs) are calculated as described by Gerber et al3 by using cyclophylin as reference gene. (D) DSCR1 expression analysis by real-time PCR. HUVECs were incubated for 2 hours in presence of CsA (1 μM) prior stimulation with VEGF (30 ng/mL), VEGFR2-sel (30 ng/mL), VEGFR1-sel (100 ng/mL), PMA (200 ng/mL), and IO (5 μM), thapsigargin (50 nM) or TNF-α (10 ng/mL) for 5.5 hours, as indicated. Data shown represent the average ± SD of duplicate samples run in parallel of one representative of total 2 independent experiments. (E) Western blot analysis of whole cell extracts of HUVECs grown in 0% serum, 0.5% BSA and 5% FCS, hVEGF (30 ng/mL), b-FGF (10 ng/mL), TNF-α (10 ng/mL) and PMA or ionomycine (IO) for 5 hours as indicated. As control, 100 ng recombinant DSCR1 protein was included.
Gene expression analysis using GeneCall technology and RT-PCR. (A) Primary HUVECs were exposed for 0, 6, or 24 hours to either serum-free media or serum-free media complemented with VEGF or 5% FCS, respectively. Endothelial cells were lysed and total RNA was isolated and analyzed for gene expression by using GeneCalling technology as described previously.36 Each column represents the output of a series of binary comparisons that have been compared to each other. However, genes marked with “P” (P = poisoning) or “I” (I = Isolation, cloning, sequencing, and poisoning) were confirmed. Selected genes shown were found induced by VEGF at 6 and 24 hours, but not by stimulation by 5% FCS; the fold stimulation by VEGF is indicated by a number in each box. Gray boxes indicate that no change in expression was observed for the genes in the binary comparisons for serum at 6 and 24 hours versus no serum. Vertical black bars in the enlarged thumbnail indicate the confidence level of the gene call. (B) DSCR1 expression analysis by real-time PCR.21 HUVECs were kept in serum-free conditions and stimulated with either 5% FCS, b-FGF (10 ng/mL), VEGF (30 ng/mL), PlGF (100 ng/mL), VEGFR1-sel (100 ng/mL), or VEGFR2-sel (30 ng/mL) during the indicated amount of time. The mutant proteins used were VEGFR2-sel (KDR-selective): VEGF D63S/G65M/L66R and Flt-selective VEGF I43A/I46A/Q79A/I83.25 (C) DSCR1 expression analysis by real-time PCR. HPAECs, HDMECs, and HUAECs were incubated in presence of 0.5% FCS (NA), or in presence of 0.5% FCS and VEGF (30 ng/mL) or VEGF mutant forms, binding to either VEGFR1 (VEGFR1-sel, 100 ng/mL) or VEGFR2 (VEGFR2-sel, 30 ng/mL)26 for 4 (▪), 8 (▦) , and 24 (□) hours. As control cells, HUPASMCs were used, which do not express significant levels of VEGF receptors (data not shown). Data shown represent the average ± SD of triplicate samples of one representative of total 3 independent experiments. Relative RNA units (RRUs) are calculated as described by Gerber et al3 by using cyclophylin as reference gene. (D) DSCR1 expression analysis by real-time PCR. HUVECs were incubated for 2 hours in presence of CsA (1 μM) prior stimulation with VEGF (30 ng/mL), VEGFR2-sel (30 ng/mL), VEGFR1-sel (100 ng/mL), PMA (200 ng/mL), and IO (5 μM), thapsigargin (50 nM) or TNF-α (10 ng/mL) for 5.5 hours, as indicated. Data shown represent the average ± SD of duplicate samples run in parallel of one representative of total 2 independent experiments. (E) Western blot analysis of whole cell extracts of HUVECs grown in 0% serum, 0.5% BSA and 5% FCS, hVEGF (30 ng/mL), b-FGF (10 ng/mL), TNF-α (10 ng/mL) and PMA or ionomycine (IO) for 5 hours as indicated. As control, 100 ng recombinant DSCR1 protein was included.
Conditions leading to activated endothelial cells induce DSCR1 expression
To verify the results obtained from GeneCalling technology, we analyzed RNA levels in various human endothelial cells stimulated with VEGF or other endothelial cell mitogens, by real-time RT-PCR analysis (TaqMan). Confirming our previous results (Figure 1A), addition of FCS or b-FGF to serum-starved HUVECs did not alter DSCR1 levels significantly, whereas addition of VEGF induced prolonged expression of DSCR1 in HUVECs over 36 hours (Figure 1B). These findings confirmed the data from GeneCalling experiments and suggested that DSCR1 is not a general marker expressed in mitotic endothelial cells.
To evaluate the extent to which each of the 2 VEGFRs is mediating the induction of DSCR1, we tested mutant VEGF forms, which activate each VEGFR in an exclusive manner, as described previously.25,26 The VEGFR-2 selective mutant form (VEGFR2-sel) was equally potent to VEGF in inducing DSCR1 expression. In contrast, VEGFR-1 selective ligands (VEGFR1-sel and PlGF) failed to induce alterations in DSCR1 expression, indicating VEGFR-2 to be sufficient to induce DSCR1 expression (Figure 1B-C).
Endothelial cells isolated from different tissues may vary in their levels of VEGFR expression or in their signal transduction pathways, which may affect their VEGF target gene expression profiles. To test for such potential cell type-specific differences, we stimulated human pulmonary aortic endothelial cells (HPAECs), human dermal microvascular endothelial cells (HMVECs), and human aortic endothelial cells (HUAECs) with VEGF or receptor selective mutant forms and analyzed DSCR1 expression by realtime RT-PCR. As a negative control, we tested human pulmonary aortic smooth muscle cells (HPASMCs), which do not express significant levels of VEGF receptors (data not shown). All endothelial cells tested displayed increased levels of DSCR1 expression in response to stimulation by VEGF and VEGFR2-sel but not VEGFR1-sel, indicating the VEGFR-2 was necessary and sufficient for induction of DSCR1 in a variety of endothelial cells (Figure 1C and data not shown). In general, most cell types displayed a less prominent increase in DSCR1 expression after prolonged stimulation by VEGF when compared to HUVECs (Figure 1B).
To assess, whether conditions generally leading to activated endothelial cells induce DSCR1 expression and whether CnA is involved in the regulation of DSCR1, we stimulated HUVECs with TNF-α or compounds activating CnA signaling such as the calcium ionophore A23187 (IO), alone or in combination with PMA and thapsigargin, another activator of CnA signaling. All compounds significantly increased DSCR1 mRNA levels after 5.5 hours (Figure 1D) and 18 hours (data not shown) and such induction was potently repressed in presence of CsA, an inhibitor of CnA signaling. Interestingly, TNF-α induced DSCR1 to similar levels as observed for VEGF. Western blot analysis of whole cell extract prepared from HUVECs confirmed induction of DSCR1 following 6 hours of stimulation by VEGF, PMA/IO, and thapsigargin (Figure 1E). Similar to the findings for mRNA levels, no significant increase in DSCR1 protein levels were found following stimulation with b-FGF or 5% FCS. In contrast to the findings for mRNA levels, we were unable to detect increased DSCR1 protein levels in cells stimulated with TNF-α, suggesting a different mechanism of regulation of DSCR1 expression by VEGF and TNF-α. Based on the inhibitory effects of CsA on DSCR1 levels on activated endothelial cells, we conclude that this induction was mostly mediated by CnA. However, the incomplete repression of mRNA expression by CsA following stimulation with TNF-α suggests the presence of additional, unknown regulatory mechanism in endothelial cells.
DSCR1 prevents nuclear translocation of NFAT
VEGF, when added to human pulmonary vein endothelial cells (HPVECs), induced nuclear translocation of NFATc1 as early as 20 minutes after stimulation.27 Thus, we wanted to analyze the kinetics of the nuclear translocation of NFATc1 in HUVECs and to what extent DSCR1 may interfere with this process. IHC analysis of endothelial cells revealed prominent nuclear localization of NFATc1 in cells stimulated by VEGF, which was absent in cells expressing DSCR1 20 minutes after stimulation (Figure 2A) and also after prolonged incubation for 60 and 120 minutes (data not shown). This, to our knowledge, is the first demonstration of a functional interference between DSCR1 and NFATc1 in activated primary human endothelial cells, preventing nuclear translocation of NFATc1. Additionally, we studied subcellular localization of DSCR1 in endothelial cells after adenoviral transduction with vectors encoding epitope-tagged DSCR1 (Ad-DSCR1-FLAG) or control vector (Ad-LacZ) by IHC methods. In agreement with previous reports,7,28 we detected cytoplasmic and nuclear localization of DSCR1 after transduction with Ad-DSCR1-FLAG, which was unaltered in the presence of VEGF or IO/PMA (data not shown).
Cellular localization of DSCR1 and NFATc1 phosphorylation. (A) IHC analysis of HUVECs transduced with Ad-DSCR1-FLAG or control Ad-LacZ (MOI = 100) and exposed to VEGF (30 ng/mL). After 20 minutes of stimulation by VEGF, cells were fixed and cellular localization of NFATc1 was analyzed. (B) Western blot analysis of NFATc1 phosphorylation. HUVECs were transduced with the indicated adenoviral vectors (MOI = 100) or exposed to transduction media only (NA). Two days after transduction, CsA (1 μM) was added to cells and 2 hours later, cells were stimulated with PMA (200 ng/mL)/IO (5 μM) for 4 hours. Total cell extracts were subjected to Western blotting analysis using an anti-NFATc1 antibody, which recognizes NFATc1 independently of the phosphorylation status. Data shown are from 1 representative of total 3 experiments.
Cellular localization of DSCR1 and NFATc1 phosphorylation. (A) IHC analysis of HUVECs transduced with Ad-DSCR1-FLAG or control Ad-LacZ (MOI = 100) and exposed to VEGF (30 ng/mL). After 20 minutes of stimulation by VEGF, cells were fixed and cellular localization of NFATc1 was analyzed. (B) Western blot analysis of NFATc1 phosphorylation. HUVECs were transduced with the indicated adenoviral vectors (MOI = 100) or exposed to transduction media only (NA). Two days after transduction, CsA (1 μM) was added to cells and 2 hours later, cells were stimulated with PMA (200 ng/mL)/IO (5 μM) for 4 hours. Total cell extracts were subjected to Western blotting analysis using an anti-NFATc1 antibody, which recognizes NFATc1 independently of the phosphorylation status. Data shown are from 1 representative of total 3 experiments.
Dephosphorylation of NFATc1 by the serine threonine phosphatase CnA generates the activated form of this transcription factor, capable of entering the nucleus and stimulating transcription.28 Thus, we wanted to compare the effects of DSCR1 on the phosphorylation status of NFATc1 in endothelial cells with the effects induced by CsA. Similar to the findings by Johnson et al,27 analysis of cell extracts of activated endothelial cells demonstrated a shift from the dephosphorylated form of NFATc1 to the phosphorylated form in response to DSCR1 (labeled with “P” in Figure 2B). These changes were comparable to the effects induced by CsA and suggest blocking of the phosphatase activity of CnA. In addition, overall NFATc1 protein levels were increased by DSCR1, indicating that DSCR1 expression may affect NFATc1 protein stability. In contrast, CsA did not significantly alter NFATc1 protein levels, suggesting potentially different mechanisms of action between CsA and DSCR1 regulating CnA activity and NFATc1 phosphorylation.
DSCR1 attenuates transcriptional activity of NFAT
Experiments with transformed tumor cells demonstrated functional interference between DSCR1 and NFAT transcriptional activity in cells exposed to compounds stimulating CnA such as IO and PMA.28 To test whether such a mechanism was present in endothelial cells, we transiently cotransfected expression vectors for DSCR1 and quantified the levels of NFAT activity by analysis of luciferase reporter gene expression in endothelial cells. Similar to the effects induced by CsA, expression of DSCR1 strongly repressed NFAT-driven transcription in endothelial cells stimulated with PMA, thapsigargin, TNF-α, or the calcium ionophore A23187 (Figure 3A). DSCR1 did not interfere significantly with AP1 activity (Figure 3B), demonstrating that the effects were specific for NFAT.
DSCR1 interferes with transcriptional activity of NFAT in activated endothelial cells. (A) Luciferase reporter gene analysis of HUVECs transfected with a mixture including CMV-driven expression vectors encoding a C-terminally epitopetagged version of DSCR1 (DSCR1-FLAG) or equal amounts of an empty vector. Luciferase reporter constructs contained either 3 NFAT-binding sites (NFAT-Luc) or 3 copies of an AP1 (B) binding sites, respectively. Forty-eight hours after transfection, cells were stimulated with PMA (200 ng/mL), thapsigargin (50 nM), or IO (5 μM) for 6 hours. Cells were lysed and analyzed for reporter gene expression. Data shown represent luciferase activity relative to SV40-RL activity. Data represent the means of triplicate samples ± SD of one representative of 4 independent experiments.
DSCR1 interferes with transcriptional activity of NFAT in activated endothelial cells. (A) Luciferase reporter gene analysis of HUVECs transfected with a mixture including CMV-driven expression vectors encoding a C-terminally epitopetagged version of DSCR1 (DSCR1-FLAG) or equal amounts of an empty vector. Luciferase reporter constructs contained either 3 NFAT-binding sites (NFAT-Luc) or 3 copies of an AP1 (B) binding sites, respectively. Forty-eight hours after transfection, cells were stimulated with PMA (200 ng/mL), thapsigargin (50 nM), or IO (5 μM) for 6 hours. Cells were lysed and analyzed for reporter gene expression. Data shown represent luciferase activity relative to SV40-RL activity. Data represent the means of triplicate samples ± SD of one representative of 4 independent experiments.
DSCR1 suppresses expression of inflammatory maker genes on activated endothelial cells
To study the effects of increased expression of DSCR1 on CnA target gene expression, we transduced endothelial cells with adenoviral vectors encoding for DSCR1 and analyzed CnA target gene expression levels following activation. The conditions tested included 4 hours of incubation with VEGF, PMA/IO or thapsigargin and combinations thereof. Analysis of mRNA levels by real-time RT-PCR revealed significant induction of COX2, E-selectin, and TF in activated endothelial cells (Figure 4A). In agreement with previous reports, the 2- to 3-fold increase in response to stimulation by VEGF was markedly below the 10- to 20-fold increase in gene expression induced by IO/PMA.20 These differences probably reflect that PMA, acting intracellularly, is a more potent inducer of CnA signaling relative to VEGF, which binds to VEGFR2 expressed extracellularly. As demonstrated here for the first time, expression of DSCR1 repressed inflammatory marker gene expression in endothelial cells stimulated by VEGF or IO/PMA.
Repression of inflammatory marker gene expression by DSCR1 on activated endothelial cells. (A) Real-time RT-PCR analysis of HUVECs transduced with adenoviral vectors (MOI = 100) encoding for DSCR1 (Ad-DSCR1-FLAG) or control LacZ (Ad-LacZ). Two days after transduction, cells were incubated for 5 to 6 hours with growth medium alone or with growth medium complemented with PMA (200 ng/mL) and IO (5 μM), VEGF (30 ng/mL), thapsigargin (50 nM), or a combination thereof as indicated. Total RNA was isolated and levels for Cox-2 (i), E-selectin (ii), and TF (iii) were analyzed by real-time RT-PCR analysis. Data shown represent the average ± SD of triplicate samples of one representative of total 3 independent experiments. RRUs are calculated as described by Gerber et al3 by using GAPDH as reference gene. (B) FACS analysis of transiently transfected endothelial cells stimulated by various compounds. CsA (1 μM) was added to transduced cells 2 hours prior to stimulating cells with either PBS (NA), PMA (200 ng/mL), IO (5 μM), TNF-α (10 ng/mL), or a combination thereof. At 24 hours after stimulation, cells were removed from the culture dish by incubation in 25 mM EDTA (ethylenediaminetetraacetic acid/PBS for 10 minutes. Cells were analyzed for expression of E-selectin, VCAM-1, TF, and ICAM-1. White areas under the chromatograms represent expression levels on cells transduced with Ad-DSCR1; gray areas represent expression levels on LacZ-transduced cells. Data shown are from one representative of total 3 independent experiments. (C) Western blotting analysis of total cell extracts of HUVECs for Cox-2 and TF, respectively. To control for equal loading, an antibody recognizing γ-adaptin was used. Data shown are from one representative experiment of 3 independent experiments.
Repression of inflammatory marker gene expression by DSCR1 on activated endothelial cells. (A) Real-time RT-PCR analysis of HUVECs transduced with adenoviral vectors (MOI = 100) encoding for DSCR1 (Ad-DSCR1-FLAG) or control LacZ (Ad-LacZ). Two days after transduction, cells were incubated for 5 to 6 hours with growth medium alone or with growth medium complemented with PMA (200 ng/mL) and IO (5 μM), VEGF (30 ng/mL), thapsigargin (50 nM), or a combination thereof as indicated. Total RNA was isolated and levels for Cox-2 (i), E-selectin (ii), and TF (iii) were analyzed by real-time RT-PCR analysis. Data shown represent the average ± SD of triplicate samples of one representative of total 3 independent experiments. RRUs are calculated as described by Gerber et al3 by using GAPDH as reference gene. (B) FACS analysis of transiently transfected endothelial cells stimulated by various compounds. CsA (1 μM) was added to transduced cells 2 hours prior to stimulating cells with either PBS (NA), PMA (200 ng/mL), IO (5 μM), TNF-α (10 ng/mL), or a combination thereof. At 24 hours after stimulation, cells were removed from the culture dish by incubation in 25 mM EDTA (ethylenediaminetetraacetic acid/PBS for 10 minutes. Cells were analyzed for expression of E-selectin, VCAM-1, TF, and ICAM-1. White areas under the chromatograms represent expression levels on cells transduced with Ad-DSCR1; gray areas represent expression levels on LacZ-transduced cells. Data shown are from one representative of total 3 independent experiments. (C) Western blotting analysis of total cell extracts of HUVECs for Cox-2 and TF, respectively. To control for equal loading, an antibody recognizing γ-adaptin was used. Data shown are from one representative experiment of 3 independent experiments.
To verify whether these changes in RNA levels correlate with alterations in protein levels, we conducted a series of FACS and Western blotting experiments. The data shown in Figure 4B-C demonstrate down-regulation of E-selectin, VCAM-1, TF, and Cox-2 by DSCR1. The reductions in TF and Cox-2 protein levels were more pronounced in response to DSCR1 expression when compared to the effects induced by CsA alone (Figure 4C, compare lanes 4 and 7 with 4 and 5, and 6 and 9 with 6 and 5, respectively). These findings demonstrate that DSCR1 reduces expression of several inflammatory maker genes more potently than CsA in activated human endothelial cells.
Next, we monitored the expression kinetics of VEGF target genes, including DSCR1, in response to VEGF stimulation. As expected, GM-CSF, TF, COX-2, VCAM-1, and E-selectin RNA levels were increased between 0 and 2 hours after VEGF administration (Figure 5A). However, such induction was transient and reversed into repression between 6 and 36 hours after stimulation, when compared to control, untreated cells. As a control, we analyzed expression of Bcl-2 in response to VEGF stimulation, which was consistently expressed over the entire experiment (Figure 5A and Gerber et al3 ). In conclusion, decreased expression of VEGF target genes coincided with increased DSCR1 expression levels in response to VEGF stimulation. The combined data support our model, wherein DSCR1 may act in a negative feedback regulatory loop interfering with CnA signaling in activated endothelial cells (Figure 5B).
Transient regulation of inflammatory marker genes by VEGF on endothelial cells. (A) Real-time RT-PCR analysis of HUVECs kept in serum-free conditions and stimulated with VEGF (30 ng/mL), or serum-free medium only, during the indicated amount of time. TaqMan analysis for expression levels was conducted as described in Figure 2. The relative expression levels shown are generated by dividing the RRUs of gene expression in presence of VEGF with the nonstimulated levels. (B) Schematic representation of the negative feedback regulatory loop by DSCR1 in activated endothelial cells leading to interference with calcineurin signaling after stimulation by VEGF or compounds activating CnA signaling.
Transient regulation of inflammatory marker genes by VEGF on endothelial cells. (A) Real-time RT-PCR analysis of HUVECs kept in serum-free conditions and stimulated with VEGF (30 ng/mL), or serum-free medium only, during the indicated amount of time. TaqMan analysis for expression levels was conducted as described in Figure 2. The relative expression levels shown are generated by dividing the RRUs of gene expression in presence of VEGF with the nonstimulated levels. (B) Schematic representation of the negative feedback regulatory loop by DSCR1 in activated endothelial cells leading to interference with calcineurin signaling after stimulation by VEGF or compounds activating CnA signaling.
Knock down of DSCR1 induced NFAT activity and expression of inflammatory marker genes on activated endothelial cells
To test the effects of transfection of endothelial cells with siRNA, we conducted Western blot analysis of cells cotransfected with an expression vector encoding for an epitope-tagged form of DSCR1 (DSCR1-FLAG) using an anti-Flag antibody. Alternatively, we assessed the endogenous levels of DSCR1 by using rabbit polyclonal antiserum. We found a complete absence of DSCR1 protein expression when an expression vector encoding for a FLAG-tagged version (PRKN-DSCR1-FLAG) was cotransfected (Figure 6A), indicating that siDSCR1 potently reduced DSCR1 expression. As expected, we found a 50% to 70% reduction in endogenous DSCR1 levels, which is consistent with a similar transfection efficiency as assessed by fluorescence microscopy of cells cotransfected a GFP expression vector (data not shown). These data suggested the transient transfection of endothelial cells with siDSCR1 efficiently reduced protein levels in endothelial cells.
Knock down of endogenous DSCR1 by siRNA enhances NFAT activity in activated endothelial cells. (A) Western blot analysis of HUVECs cotransfected with siRNA and PRKN-DSCR1-Flag expression vector. Whole cell extracts were analyzed using an anti-FLAG antibody. (B) HUVECs transfected with siDSCR1 were analyzed for endogenous levels of DSCR1 by using a polyclonal antiserum detecting human DSCR1. (C) Luciferase reporter gene assay for NFAT activity in cell extracts from HUVECs after transient transfection with NFAT luciferase reporter constructs and the siRNA targeting DSCR1, NFATc1, or control and stimulated with IO/PMA (6 hours) or VEGF (D; 12 hours), respectively. Data shown are from one representative of a total of 3 independent experiments run in triplicate. Error bars = SD. *P < .01, **P < .001, using analysis of variance (ANOVA) by comparing siControl and siDSCR1 groups.
Knock down of endogenous DSCR1 by siRNA enhances NFAT activity in activated endothelial cells. (A) Western blot analysis of HUVECs cotransfected with siRNA and PRKN-DSCR1-Flag expression vector. Whole cell extracts were analyzed using an anti-FLAG antibody. (B) HUVECs transfected with siDSCR1 were analyzed for endogenous levels of DSCR1 by using a polyclonal antiserum detecting human DSCR1. (C) Luciferase reporter gene assay for NFAT activity in cell extracts from HUVECs after transient transfection with NFAT luciferase reporter constructs and the siRNA targeting DSCR1, NFATc1, or control and stimulated with IO/PMA (6 hours) or VEGF (D; 12 hours), respectively. Data shown are from one representative of a total of 3 independent experiments run in triplicate. Error bars = SD. *P < .01, **P < .001, using analysis of variance (ANOVA) by comparing siControl and siDSCR1 groups.
Next we applied these conditions to investigate the effects of decreased endogenous DSCR1 levels on CnA downstream signaling events. We transiently cotransfected siRNA with luciferase reporter constructs containing NFAT-binding sites and activated transfected endothelial cells with VEGF or PMA/IO. There was a 2- and 3-fold increase in NFAT activity when cells were transfected with siDSCR1 relative to control transfected cells (siControl) in presence of both, IO/PMA (Figure 6C) or VEGF (Figure 6D). In contrast to siDSCR1-transfected cells, there was a decrease in NFAT activity in siNFATc1-transfected cells, confirming the validity the siRNA cotransfection method for primary human endothelial cells (Figure 6C-D).
Finally, we wished to analyze the effects of knocking down endogenous DSCR1 expression on CnA target genes expression in activated endothelial cells. To select for cells transfected with siRNA, we added a GFP expression vector to the transfection mixture. FACS analysis of GFP+ cells revealed an increase in the expression levels of several inflammatory marker genes, including TF, E-selectin, and VCAM-1 in presence of siDSCR1 (Figure 7A), whereas ICAM-1 expression was not significantly affected (data not shown). In contrast, cotransfection of cells with siNFATc1 blocked gene expression, suggesting a key role of this transcription factor in E-selectin, VCAM-1, and TF expression in activated endothelial cells. Interestingly, basal and activated levels of VCAM-1 were both repressed by siNFATc1, demonstrating a role for NFATc1 in basal expression of VCAM-1. The magnitude of the induction of inflammatory gene expression by siDSCR1 in cells stimulated by VEGF was clearly below the levels observed for cells stimulated with PMA/IO (Figure 7A-B). Similar to other reports,20 these findings further demonstrate a reduced potential of VEGF to induce calcineurin signaling relative to the pharmacologic compounds such as PMA/IO. In summary, our findings demonstrate that endogenous levels of DSCR1 are sufficient to repress expression of inflammatory genes on endothelial cells stimulated by VEGF or other activators of CnA signaling.
Knock down of endogenous DSCR1 induces expression of inflammatory markers on activated endothelial cells. (A) FACS analysis of HUVECs transiently cotransfected with an expression vector encoding for GFP and siDSCR1, siNFATc1, or siControl siRNA. Cells were analyzed for cell surface expression of TF, VCAM-1, and E-selectin on GFP+ cells 4 hours after stimulation with PMA/IO or control treatment (NA). (B) FACS analysis of HUVECs stimulated with VEGF and analyzed for expression of TF (4 hours), VCAM-1 (20 hours), and E-selectin (20 hours). Data shown correspond to one representative set of 3 independent experiments.
Knock down of endogenous DSCR1 induces expression of inflammatory markers on activated endothelial cells. (A) FACS analysis of HUVECs transiently cotransfected with an expression vector encoding for GFP and siDSCR1, siNFATc1, or siControl siRNA. Cells were analyzed for cell surface expression of TF, VCAM-1, and E-selectin on GFP+ cells 4 hours after stimulation with PMA/IO or control treatment (NA). (B) FACS analysis of HUVECs stimulated with VEGF and analyzed for expression of TF (4 hours), VCAM-1 (20 hours), and E-selectin (20 hours). Data shown correspond to one representative set of 3 independent experiments.
Discussion
Differences in the mechanism of action between CsA and DSCR1
Although both DSCR1 and CsA interfere with CnA activity, they differ in their molecular targets and their mechanism of interference. CsA and other immunosuppressive drugs like FK506 inhibit calcineurin by forming complexes with specific cellular immunophilins (FKB12 and cyclophilin A, respectively) and this complex binds to multiple sites on calcineurin. In contrast, DSCR1 binds CnA directly via structural motifs that resemble calcineurininteracting domains first identified in NFAT proteins. These conserved motifs within DSCR1 appear to have functional importance because truncated forms of DSCR1, lacking these regions, are defective for binding to CnA7 (for a review, see Rothermel et al9 ). These findings suggested that DSCR1 may directly contact the active site of calcineurin, perhaps by inhibiting access of NFAT and other phosphoprotein substrates.
We were curious to analyze whether the differences in their mechanism of action would translate into different pharmacologic effects. As shown in Figure 4, DSCR1 and PMA/IO significantly reduced expression of several NFAT target genes, including E-selectin, TF, and Cox-2 in endothelial cells stimulated with VEGF, thapsigargin, or PMA/IO. However, the reduction in gene expression and the hyperphosphorylation of NFATc1 induced by DSCR1 was generally more pronounced when compared to the effects induced by CsA (Figure 4C). In conclusion, the increased inhibitory effects of DSCR1 on expression of inflammatory genes relative to CsA may be caused by interference of DSCR1 with other signal transduction pathways regulating inflammatory events in endothelial cells. Alternatively, the differential response may be caused by the differences in the pharmacologic properties of CsA, which is added to the culture media as opposed to adenoviral vectors expressing DSCR1 in the cells.
DSCR1 and the regulation of inflammatory genes on activated endothelial cells
Recent reports provided experimental evidence for a potential role of CnA and the downstream transcription factor NFAT during developmental angiogenesis. Mice defective in both NFATc1 alleles display defective aortic and pulmonary valve development with subsequent death around embryonic day 14.5, as a consequence of congestive heart failure.13,15 Double knock-out experiments in mice lacking NFATc3 and NFATc4 did not impair valve development, but resulted in embryonic lethality around embryonic day 11 due to generalized defects in blood vessel assembly.14 A similar vascular phenotype was observed in embryos deficient in both CnA alleles. These findings suggested that CnA signal transduction pathways do not directly control endothelial cell survival but are important for vessel maturation.29 In support of this notion, we have not detected any significant changes in endothelial cell survival in response to alterations in DSCR1 levels (data not shown).
A negative feedback loop by DSCR1 in endothelial cells
In endothelial cells, many of the genes repressed by CsA16,18-20 were independently described as being regulated by VEGF.16,18-20,30-33 These observations implied that VEGF may regulate this class of genes via CnA. In support of this theory, addition of CsA to endothelial cells stimulated with VEGF attenuated expression levels of IL-8, GM-CSF, and Cox-2.18,32-34 All of these genes are up-regulated by VEGF in a transient manner and prolonged incubation with VEGF results in their down-regulation. So far, the mechanism underlying such transient expression remained elusive. We speculated that the concomitant up-regulation of NFATc1, a transcription factor mediating CnA signaling, and the inhibitory protein DSCR1, may generate a negative feedback loop (Figure 5B) in endothelial cells. In support of this model, we found highest levels of E-selectin, TF, COX-2, and VCAM-1 expression 2 hours after VEGF stimulation. In contrast, 6 hours after treatment, expression levels of these genes were equal to or below the levels of untreated control cells. During the time course of the experiment, DSCR1 levels increased for the first 6 hours after stimulation and reached a plateau afterward (Figure 5A). Thus, in support of our model, expression of VEGF target genes inversely correlated with DSCR1 expression.
The model of a negative feedback loop further predicts that knock down of the inhibitory component would result in increased levels of inflammatory marker genes on endothelial cells (Figure 5B). Consistent with this theory, siRNA experiments targeting endogenous DSCR1 revealed increased NFAT transcriptional activity (Figure 6C) and expression of CnA target genes, including TF, VCAM-1, and E-selectin on activated endothelial cells (Figure 7A). When analyzing endothelial cells treated with VEGF, knock down of endogenous DSCR1 by siRNA resulted in increased activity of NFAT (Figure 6D) and expression levels of TF, E-selectin, and VE-cadherin (Figure 7B). Overall, the magnitude of induction in VEGF-stimulated cells was less pronounced when compared to PMA/IO treatment, which may be explained by the superior potency of the later compounds to stimulate CnA activity.
Concomitant induction of stimulatory and inhibitory signaling events in response to cytokine stimulation has been described for other biologic systems. A negative feedback loop was described in lymphocytes to limit the effects of prolonged stimulation by TNF-α or IL-1. Both cytokines induce A20, an intracellular adaptor molecule that interferes negatively with TNF-α signaling in various cell types.35 Thus, similar to the protective role of A20 in TNF-α signaling, DSCR1 may prevent vascular damage during periods of prolonged endothelial cell activation by VEGF or other stimuli.
In conclusion, our experiments provide the first direct evidence for a role of DSCR1 in the repression of inflammatory genes on endothelial cells stimulated with proinflammatory compounds. Given the prominent role of some of these genes as therapeutic targets, including Cox-2 and TF, our findings suggest that DSCR1 may represent a novel therapeutic target to control expression of inflammatory events on the vasculature.
Prepublished online as Blood First Edition Paper, March 11, 2004; DOI 10.1182/blood-2004-01-0273.
Several authors (B.A., X.H.L., S.Y., R.S., N.F., H.-P.G.) have declared a financial interest in a company whose potential product was studied in the present work.
An Inside Blood analysis of this article appears in the front of this issue.
The publication costs of this article were defrayed in part by page charge payment. Therefore, and solely to indicate this fact, this article is hereby marked “advertisement” in accordance with 18 U.S.C. section 1734.
We would like to thank Daniel Kirchhofer for providing us with the anti-TF monoclonal antibody 7G11 and Bart deVos and Wayne Fairbrother for their helpful comments. We would like to thank Daniel Sherman for construct generation and initial observations, Catharina Grimmer, Peter Schow, and Wendy Tombo for their help in FACS analysis, and Megan Baldwin for critical reading of the manuscript. We would like to thank Luca Rastelli for his contributions to this project.







This feature is available to Subscribers Only
Sign In or Create an Account Close Modal