Abstract
During murine fetal development, hemato-poietic progenitors start to colonize the thymic anlage at day 11 of gestation via blood stream. The present study aims at identifying the earliest prethymic progenitors in circulation. Here, we show that the interleukin-7 receptor–positive (IL-7R+) cells in Lin– c-kit+ population are circulating exclusively between days 11 and 14 of fetal age. Clonal analysis revealed that these IL-7R+ cells mostly contain T-cell lineage–restricted progenitors (p-Ts). The proportion of circulating p-Ts reaches 30% of the total p-Ts during these fetal ages, whereas virtually all B-cell lineage–restricted progenitors stay in the fetal liver, suggesting that the p-Ts are selectively released to the circulation. The circulating p-Ts retain the potential to generate natural killer cells and dendritic cells and exhibit extensive proliferation before the occurrence of T-cell receptor β (TCRβ) chain gene rearrangement. We propose that the wave of p-Ts in fetal blood disclosed by this study represents the ontogenically earliest thymic immigrants.
Introduction
T lymphocytes, like other blood cells, are known to be derived from hematopoietic stem cells.1,2 Definitive hematopoiesis, which includes T-cell development, is initiated in the aorta-gonadmesonephros (AGM) region at 10.0 days after coitus (dpc), and the major site of hematopoiesis shifts to the fetal liver (FL) at 11 dpc and subsequently to the bone marrow (BM) around birth.3-5 Colonization of the thymus anlage by hematopoietic cells is known to start at 11 dpc,6,7 and the thymic progenitors are shown to be transported via the blood stream.8,9 It has been reported that the progenitors capable of producing cells of various lineages are circulating during 10 dpc to 12 dpc, and these circulating multipotent progenitors were thought to represent the immigrants from the AGM region to the FL.10 Since this wave of circulating multipotent progenitors corresponds to the period of first thymic colonization, it was speculated that these multipotent progenitors migrate also to the thymus. However, it remained unclear whether progenitors more specified to the T-cell lineage are also circulating in fetal blood (FB) during the early fetal period. Existence of T-cell progenitors has been reported in FB of later stages.11,12 The phenotype of the progenitor population identified in FB of 13- to 16-dpc embryos in these works was Thy-1+c-kitloNK1.1+. However, since T-cell development begins in 12-dpc fetal thymus (FT) and the earliest thymic progenitors are Thy-1–c-kit+NK1.1–,13-16 it is unlikely that the Thy-1+c-kitloNK1.1+ cells represent the immediate progenitors of the earliest thymic immigrants. Therefore, a more detailed investigation is necessary to describe the phenotype and developmental potential of progenitors in FB in relation to those in FLs and FTs.
Using the multilineage progenitor (MLP) assay, which is able to determine the developmental potential of individual progenitors toward T, B, and myeloid cells,17,18 we have shown that T-cell lineage–restricted progenitors (p-Ts) exist in the AGM region as early as 10.0 dpc19 and in the FL starting at 11 dpc.20,21 We have further demonstrated that the earliest population in FT contains p-Ts but not multipotent progenitors.22 Therefore, it is most probable that the prethymically produced p-Ts migrate to the FT. However, it remained to be determined whether the p-Ts in AGM region or FL represent the immediate prethymic progenitors, since there could be an intermediate stage between progenitors in the prethymic organs and FT. Thus, a question we address is, whether prethymic p-Ts are circulating during early fetal ages.
In the present study, we examined the developmental potential of individual progenitors in FB subpopulations using a combination of clonal cultures. We found that a large number of p-Ts are circulating, and their phenotype and developmental potential are the same as those of FL as well as those of the earliest FT progenitors. The circulating T-cell progenitors are capable of giving rise to natural killer (NK) cells and dendritic cells (DCs) and thus can be renamed p-T/NK/DCs. The p-T/NK/DCs emerge at 10.5 dpc in FB, when progenitors are not yet seen in the thymus anlage.5 The circulation of p-T/NK/DCs becomes undetectable by 15 dpc, regardless of the fact that they are maintained in FL throughout the fetal age. protein transgenic (EGFP Tg) mice23 were maintained in our animal facility. Embryos at various stages of gestation were obtained from time-mated pregnant B6, B6Ly5.1, B6Rag-2–/–, KSN nu/nu, and EGFP Tg mice. The day of finding the vaginal plug was designated as 0 dpc. Embryos with 30 to 35 pairs of somites and with 35 to 40 somites were regarded as 10.0 and 10.5 dpc, respectively.
Antibodies
The following antibodies were used: anti-Ly5.1 (A20), anti-Ly5.2 (104), anti–c-kit (2B8), anti–erythroid lineage cells (TER119),24 anti–Mac-1 (M1/70), anti–Gr-1 (RB6-8C5), anti-B220 (RA3-6B2), anti-Thy1.2 (53-2.1), anti-CD8 (53-6.7), anti-CD4 (H129.19), anti-NK1.1 (PK136), anti–T-cell receptor γδ (anti-TCRγδ) (GL-3), anti-TCRαβ (H57-597), anti-CD3ϵ (145-2C11), anti-CD19 (1D3), and anti-FcγRII/III (FcR) (2.4G2) were purchased from BD PharMingen (San Jose, CA). Anti–interleukin-7 receptor (IL-7R) (A7R34) was purchased from eBioscience (San Diego, CA). TER119, anti–Gr-1, anti-B220, anti-CD19, and anti–Thy-1.2 were used as lineage markers (Lin).
Growth factors
Recombinant murine stem cell factor (rm SCF), rm IL-2, rm IL-3, rm Flt-3 ligand, and rm IL-7 were purchased from Genzyme-Techne (Cambridge, MA).
Preparation of fetal cells
Embryos were separated from the placenta by pinching and cutting the umbilical cord using fine forceps. The placenta was not removed from the uterus in order to reduce contamination with maternal blood. The embryo was washed twice to remove any contamination of maternal blood and then placed in medium to allow bleeding until it became completely pale. The embryo was then removed, washed once, and placed in another dish containing medium where it was dissected to obtain FL and FT. Single cell suspension of FL was prepared by pipeting the FL lobes. FT lobes were minced between glass slides using the frosted portion. All fetal cells were then passed through 40-μm nylon mesh, washed, and resuspended in medium. Viable cells were counted using trypan blue exclusion.
HOS organ culture and flow cytometric analysis
The basic procedures for the single cell culture under high oxygen submersion (HOS) conditions have been described previously.17,25 Single deoxyguanosine (dGuo)–treated FT lobes (B6) were placed into wells of a 96-well V-bottom plate to which cells were individually added. For the analysis of T, B, and myeloid potential, SCF, IL-3, and IL-7 were used, which has been described in detail previously as the MLP assay.17 After 10 days of culture, cells from both inside and outside the FT lobe were harvested from each well. The recovered cells were analyzed for the expression of T-, B-, and myeloid-lineage–specific markers. Details for judgment of progenitor types have been described previously.17 For the T and NK lineage analysis, the culture medium was supplemented with SCF, IL-2, and IL-7.15 Cells were recovered after 10 days of culture, and recovered cells were stained for the expression of CD3 versus NK1.1, CD4 versus CD8, and TCRαβ versus TCRγδ. In the case of assessment of DC potential, the cells for examination were obtained from enhanced EGFP transgenic mice.23,26 The culture conditions are almost the same as used in T/NK lineage analysis except for adding Flt-3 ligand (10 ng/mL). At the time of analysis, two fifths of recovered cells were used for flow cytometry while the remaining cells were transferred to a TSt-4 stromal cell line monolayer culture17 and analyzed with a fluorescence microscope. Cells with a dendritic morphology showing green fluorescence were regarded as DC derived from the donor-type progenitors. In the case of cultures of Rag2–/– progenitors, B6Ly5.1 fetuses were used as the source of dGuo-treated lobes. Cells were cultured without adding any exogenous cytokines, and recovered cells were stained in 3 colors with anti-Ly5.2, anti-CD44, and anti-CD25.
PCR analysis of TCRβ rearrangement
Genomic DNA was obtained from samples as described previuosly.21 Primers were as follows: Dβ1, 5′-TTATCTGGTGGTTTCTTCCAGC-3′; Dβ2, 5′-GCACCTGTGGGGAAGAAACT-3′; Jβ1.5, 5′-CAGAGTTCCATTTCAGAACCTAGC-3′;Jβ1.6, 5′-GGTAGAAAGGTAGAGGGTTCCAGA-3′; Jβ2.6, 5′-TGAGAGCTGTCTCCTACTATCGATT-3′. Polymerase chain reaction (PCR) products were electrophoresed through a 1.2% agarose gel and stained with ethidium bromide. The number of cells generated from a single progenitor prior to the TCRβ gene rearrangement can be estimated from the number of bands seen in PCR analysis.27 When the average number of D2J2 bands in the PCR analysis is given as m, average value of the pre–β-rearrangement proliferation (N) is expressed by substituting m into the following equations: (i) from D1J1 PCR data: n = 25.8 × (–ln[6-m]/6); (ii) from D2J2 PCR data: n = 15.6 × (–ln[6-m]/6); and (iii) from D1J2 PCR data: n = 35.4 × (–ln[6-m]/6). The mean of 3 numbers obtained by equations above is taken as N.
RT-PCR
Reverse transcriptase–PCR (RT-PCR) was performed as described previously.21 Primers were as follows: Tcf-1 sense, 5′-CCAGCTTTCTCCACTCTACG-3′; Tcf-1 antisense, 5′-TCAAGGATGGGTGGGTGAAC-3′; Gata-3 sense, 5′-TCGGCCATTCGTACATGGAA-3′; Gata-3 antisense, 5′-GAGAGCCGTGGTGGATGGAC-3′; Pax-5 sense, 5′-TCCTCGGACCATCAGGACAG-3′; Pax-5 antisense, 5′-CCTGTTGATGGAGCTGACGC-3′; EBF sense, 5′-AACTGGCTGTGAATGTCTCG-3′; EBF antisense, 5′-CACATGGGAGGGACAATCA-3′; CXCR4 sense, 5′-AGGAAACTGCTGGCTGAAAAG-3′; CXCR4 antisense, 5′-GATGCTCTCGAAGTCACATCCT-3′; CCR7 sense, 5′-ACTTCAACATCACCAATAGCAGC-3′; CCR7 antisense, 5′-TGTCGTTTTGGGGATAGCTG-3′; CCR9 sense, 5′-TGCTACTGGAGACAACTTCGG-3′; CCR9 antisense, 5′-ACTCTGCCTCCAAAACCCA-3′; β-actin sense, 5′-TCCTGTGGCATCCATGAAACT-3′; β-actin antisense, 5′-GAAGCACTTGCGGTGCACGAT-3′. Cycling times and temperatures were as follows: denaturation at 94°C for 1 minute, annealing at 55°C (for Tcf-1, Gata-3, EBF, and β-actin); or 58°C (for Pax-5, CXCR4, CCR7, CCR9) for 1 minute and elongation at 72°C for 2 minutes. Amplification was performed for 20 cycles for β-actin; 30 cycles for Tcf-1, Gata-3, and EBF; and 35 cycles for Pax-5, CXCR4, CCR7, and CCR9. PCR product was electrophoresed through 1.2% agarose or 5% polyacrylamide gel and stained with ethidium bromide.
Results
Emergence of IL-7R+ cells in fetal circulation
We first investigated the emergence of lineage marker (Lin)–c-kit+IL-7Rα+ (IL-7R+) cells in FB because we had previously found that T-cell progenitors were highly enriched in the IL-7R+ population of FL at early stages.21 Cells obtained from 10.5- to 15-dpc FB were 3-color stained for Lin, c-kit, and IL-7R for flow cytometric analysis (Figure 1A). Approximately 3% of Lin–c-kit+ cells in 10.5-dpc FB express IL-7R. The proportion of IL-7R+ cells rapidly increases to reach the maximum level at 11 dpc. The high levels of IL-7R+ cells in FB are maintained until 13 dpc and the levels rapidly decrease thereafter. Along with the increase in number of whole FB cells with the fetal ages, the number of IL-7R+ cells gradually increases from 11 dpc to 13 dpc (Figure 1B). Of note is that the number of IL-7R+ cells in FB does not necessarily correlate with that in FL. The proportion of IL-7R+ cells in the Lin– population as well as absolute number of IL-7R+ cells in FL increases with fetal age. Substantial numbers of IL-7R+ cells were also detected in the AGM region around 11 dpc. We further examined whether these IL-7R+ cells are present in FB of athymic nude mice. Figure 1C shows the expression profiles of c-kit versus IL-7R in Lin– FB cells of nude mouse fetuses at 12, 14, and 15 dpc. These profiles are indistinguishable from those of wild-type fetuses.
Identification of Lin–c-kit+IL-7R+cells in the fetal circulation at various gestational ages. (A) FB cells from 10.0- to 15-dpc fetuses were 3-color stained with anti-Lin (TER, Gr-1, Thy-1, B220, CD19), anti–c-kit, and anti–IL-7R. The FACS profiles of c-kit versus IL-7R on Lin– cells are displayed in the top lane. FL cells from 11- to 15-dpc fetuses and cells from 10.0- to 11-dpc AGM region were also examined. The histograms shown in the left part of the figures indicate Lin expression profiles of 10.5-dpc FB, 11-dpc FL, and 10.0 AGM cells, and gates for Lin– fractions. The numbers in the panels represent the percentage of Lin– cells in each area indicated by a box. (B) Kinetics of the appearance of Lin–c-kit+ (c-kit+) cells and Lin–c-kit+IL-7R+ (IL-7R+) cells in FB and FL at various gestational ages are shown. Numbers of whole FB and FL cells per fetus are also plotted. (C) FB cells from 12-, 14-, and 15-dpc fetuses from nude mice were 3-color stained with anti-Lin, anti–c-kit, and anti–IL-7R. The expression profiles of c-kit versus IL-7R on Lin– cells are displayed. (D) FT cells from 12-dpc fetuses were stained in 3 colors with anti-Lin, anti–c-kit, and anti–IL-7R. The expression profile of c-kit versus IL-7R on Lin– cells is displayed.
Identification of Lin–c-kit+IL-7R+cells in the fetal circulation at various gestational ages. (A) FB cells from 10.0- to 15-dpc fetuses were 3-color stained with anti-Lin (TER, Gr-1, Thy-1, B220, CD19), anti–c-kit, and anti–IL-7R. The FACS profiles of c-kit versus IL-7R on Lin– cells are displayed in the top lane. FL cells from 11- to 15-dpc fetuses and cells from 10.0- to 11-dpc AGM region were also examined. The histograms shown in the left part of the figures indicate Lin expression profiles of 10.5-dpc FB, 11-dpc FL, and 10.0 AGM cells, and gates for Lin– fractions. The numbers in the panels represent the percentage of Lin– cells in each area indicated by a box. (B) Kinetics of the appearance of Lin–c-kit+ (c-kit+) cells and Lin–c-kit+IL-7R+ (IL-7R+) cells in FB and FL at various gestational ages are shown. Numbers of whole FB and FL cells per fetus are also plotted. (C) FB cells from 12-, 14-, and 15-dpc fetuses from nude mice were 3-color stained with anti-Lin, anti–c-kit, and anti–IL-7R. The expression profiles of c-kit versus IL-7R on Lin– cells are displayed. (D) FT cells from 12-dpc fetuses were stained in 3 colors with anti-Lin, anti–c-kit, and anti–IL-7R. The expression profile of c-kit versus IL-7R on Lin– cells is displayed.
We then examined whether early FT cells express the IL-7R. We have previously shown that 12-dpc FT cells are exclusively Lin–c-kit+CD25–, which represent the earliest thymic stage,14 and these cells do not contain any multipotent lympho-myeloid progenitors but contain a mixture of committed progenitors to the T-, B-, or myeloid-cell lineages. Figure 1D shows the expression profiles of c-kit versus IL-7R on Lin– cells of 12-dpc FT. It is shown that all 12-dpc FT cells express IL-7R.
Preferential circulation of T-cell progenitors in early fetuses
The developmental potential of individual progenitors for T, B, and myeloid lineages in the IL-7R+ and IL-7R– populations of 12-dpc FB was analyzed by the MLP assay in comparison with the phenotypical counterpart in FL. This assay system is able to discriminate 7 types of progenitors based on their developmental potential to generate myeloid cells (M), T cells (T), and B cells (B). Possible progenitor types are multipotent progenitors (p-MTB), 3 types of bipotent progenitors (p-MT, p-MB, p-TB), and 3 types of unipotent progenitors (p-T, p-B, p-M).17 The flow cytometric profiles of cells derived from these progenitors except for those of p-TB, which are thought to be absent from fetal hematopoietic tissue, have been demonstrated in previous papers.17,20
In the IL-7R– population of 12-dpc FL cells, 6 types of progenitors were detected (Figure 2A). The top scale indicates the number of progenitors detected among 200 cells examined and the bottom scale represents the total number of progenitors per organ. These 6 types of progenitors were also detected in the IL-7R– cell population of FB, but the frequencies as well as total numbers of progenitors were much smaller in FB than those in FL (Figure 2A). It can be said that no more than 10% of total IL-7R– progenitors are circulating.
Identification of p-Ts in the IL-7R+subpopulation of FB cells. Single cells from IL-7R– and IL-7R+ populations from FL and FB of 12- or 13-dpc fetuses were cultured under MLP assay conditions. Progenitor types were determined by analyzing the cells generated in each well. The frequency and total number of different types of progenitors in IL-7R– subpopulation of 12-dpc FL and FB cells (A), IL-7R+ subpopulation of 12-dpc FL and FB cells (B), and IL-7R+ subpopulation of 13-dpc FL and FB cells (C) are shown. The scales on the top and bottom of figures represent the numbers of progenitors detected among the 100 cells assayed and the estimated total number of progenitors per fetus, respectively. In calculating the number of progenitors per embryo, the cell numbers and proportions of the subpopulations in FL and FB shown in Figure 1 were used. Data are representative of 3 to 5 independent experiments.
Identification of p-Ts in the IL-7R+subpopulation of FB cells. Single cells from IL-7R– and IL-7R+ populations from FL and FB of 12- or 13-dpc fetuses were cultured under MLP assay conditions. Progenitor types were determined by analyzing the cells generated in each well. The frequency and total number of different types of progenitors in IL-7R– subpopulation of 12-dpc FL and FB cells (A), IL-7R+ subpopulation of 12-dpc FL and FB cells (B), and IL-7R+ subpopulation of 13-dpc FL and FB cells (C) are shown. The scales on the top and bottom of figures represent the numbers of progenitors detected among the 100 cells assayed and the estimated total number of progenitors per fetus, respectively. In calculating the number of progenitors per embryo, the cell numbers and proportions of the subpopulations in FL and FB shown in Figure 1 were used. Data are representative of 3 to 5 independent experiments.
In the IL-7R+ population of 12-dpc FL, only p-Ts and p-Bs were detected (Figure 2B). FB IL-7R+ cells were also found to contain only p-Ts and p-Bs. Predominance of p-T in FB IL-7R+ cells seemed to reflect the higher proportion of p-Ts than p-Bs in FL. About 2500 p-Ts are estimated to exist in FL while about 1200 p-Ts are in FB. Thus, about 30% (1200/3700) of IL-7R+ prethymic p-Ts are circulating. Since this proportion is much larger than that in IL-7R– progenitors (< 10%), it is suggested that the IL-7R+ p-Ts in FL are preferentially released to the circulation. We further examined the IL-7R+ cells in FL and FB on 13 dpc. Regardless of the fact that the number of p-Bs is comparable to that of p-Ts in the FL IL-7R+ population at this stage, p-Ts are found to be predominantly circulating (Figure 2C). The proportion of circulating p-Ts in total prethymic p-Ts at 13 dpc (about 30%, 2000/6000) is comparable to that at 12 dpc. It is thus highly probable that p-Ts but not p-Bs are preferentially emigrating from FL to FB.
We next investigated the progenitors in the IL-7R+ population of FB at different gestational ages with the MLP assay. The frequency of p-Ts and p-Bs in IL-7R+ FB cells from 10.5 to 14 dpc as well as the total number of these progenitors from 10.5 to 15 dpc are shown in Figure 3. The results demonstrate that almost all IL-7R+ progenitors circulating during these gestational days are p-Ts, while the number of p-Bs is only about 1 in 100 of p-Ts. Of special interest is that the number of p-Ts in FB rapidly declines after 13 dpc and becomes undetectable by 15 dpc, while p-Ts in FL remain at the same level. No IL-7R+ p-Ts were detected in FB of 17 and 19 dpc (data not shown). These results may indicate that most of the FL p-Ts cease their emigration by 15 dpc. Note that the frequency and total number of p-Ts or p-Bs shown in Figure 3 represent only those in the Lin–IL-7R+ population.
Preferential circulation of p-Ts in early fetuses. (A) Frequency of p-Ts and p-Bs in the IL-7R+ population from the FL and FB of various days of gestation. Single cells of the Lin–c-kit+IL-7R+ population from FB between 10.5- to 14-dpc fetuses were cultured under MLP assay conditions. Numbers of p-Ts and p-Bs detected among 100 IL-7R+ cells at different days of gestation were plotted against the gestational age. Data for 12-dpc and 13-dpc IL-7R+ cells are from the experiments shown in Figure 2. Frequency of p-T (▴) and p-B (▵) in FB of athymic nude mice are also shown. (B) Total numbers of p-Ts and p-Bs in the IL-7R+ population from the FL and FB of various days of gestation. In calculating the number of progenitors per FB, the numbers and proportions of IL-7R+ cells in a fetus at 10.5- to 14-dpc shown in Figure 1 were used. For comparison, the numbers of p-Ts and p-Bs in the IL-7R+ population of FL at the same gestational ages are shown. Total numbers of p-T (▴) and p-B (▵) in FB of nude mice are also shown.
Preferential circulation of p-Ts in early fetuses. (A) Frequency of p-Ts and p-Bs in the IL-7R+ population from the FL and FB of various days of gestation. Single cells of the Lin–c-kit+IL-7R+ population from FB between 10.5- to 14-dpc fetuses were cultured under MLP assay conditions. Numbers of p-Ts and p-Bs detected among 100 IL-7R+ cells at different days of gestation were plotted against the gestational age. Data for 12-dpc and 13-dpc IL-7R+ cells are from the experiments shown in Figure 2. Frequency of p-T (▴) and p-B (▵) in FB of athymic nude mice are also shown. (B) Total numbers of p-Ts and p-Bs in the IL-7R+ population from the FL and FB of various days of gestation. In calculating the number of progenitors per FB, the numbers and proportions of IL-7R+ cells in a fetus at 10.5- to 14-dpc shown in Figure 1 were used. For comparison, the numbers of p-Ts and p-Bs in the IL-7R+ population of FL at the same gestational ages are shown. Total numbers of p-T (▴) and p-B (▵) in FB of nude mice are also shown.
To examine whether the thymus has any influence on the circulation of p-Ts, we investigated IL-7R+ cells of FB cells from athymic nude mice. The fluorescence-activated cell sorter (FACS) profiles of FB cells from 12-, 14-, and 15-dpc fetuses are shown in Figure 1C. We have previously shown that nude mouse FL contains p-Ts at a comparable level with wild-type FL.20 The frequency and total number of p-Ts in the IL-7R+ FB population of nude mouse fetuses are shown in Figure 3A and 3B (triangles). These numbers are almost equivalent to those of wild-type FB. This may indicate that the p-Ts are not derived from the thymus and that neither the commitment of the progenitors to the T-cell lineage nor the emigration of p-Ts from FL is influenced by the thymus. The similarity in the p-T frequency in FB between wild-type and nude mice may also indicate that the rate of thymic migration is rather limited or some homeostatic machinery maintains the frequency of circulating p-Ts. Since the rapid decrease of p-T frequency at the transition from 14 dpc to 15 dpc was also observed in nude mouse fetuses, the disappearance of FB p-Ts at this phase may not be due to the exhaustion of p-Ts by migration into FTs but may be regulated by an intrinsic program of FL development that ceases their release from FL.
NK and DC potential of circulating T-cell progenitors
The p-T determined by the MLP assay has been defined as the progenitors that are capable of generating T cells but not B nor myeloid cells.17,18 We have previously shown that all FL p-Ts and the earliest thymic p-Ts retain the potential to give rise to NK cells.15,21 Very recently, we have shown clonal evidence that these T/NK bipotent progenitors in the thymus retain the potential to generate DCs.26 If the IL-7R+ FB p-Ts represent progenitors that are on the way from FL to FT, these progenitors are expected to have the same developmental potential. IL-7R+ FB cells from 12-dpc fetuses and FT cells from 12-dpc and 14-dpc fetuses were individually cultured with a dGuo-treated fetal thymus lobe in the conditions that support the generation of both T and NK cells,15 and cells were harvested on day 10 for flow cytometric analysis. Representative profiles of cells derived from 3 possible types of progenitors, which are bipotent for T and NK cells (p-T/NK), unipotent for NK cells (p-NK), and unipotent for T cells (p-Tuni's), are shown in Figure 4A. All p-T/NK generates both CD4+ and CD8+ cells and both αβ and γδT cells (Figure 4B). It is shown in Figure 4C that all T-cell progenitors in FB are p-T/NKs, just like those in FL.21 All T-cell progenitors from 14-dpc FB were also found to retain NK potential (data not shown). We also examined the individual progenitors in the CD44+CD25–FcR– (FcR–) subpopulation of FTs from 12-dpc fetuses, which represents the earliest FT progenitors,14 and in the CD44+CD25+ subpopulation of 14-dpc FTs, which represents progenitors at a more advanced thymic stage. Confirming our previous finding,15 only p-T/NKs and p-NKs but not p-Tuni's were detected in the FcR– subpopulation (Figure 4C middle panel). The T-cell lineage specification dramatically progresses at the CD44+CD25+ stage (Figure 4C right panel). These results indicate that the T/NK bipotent progenitors in FB are equivalent to those in FL and to the earliest FT progenitors.
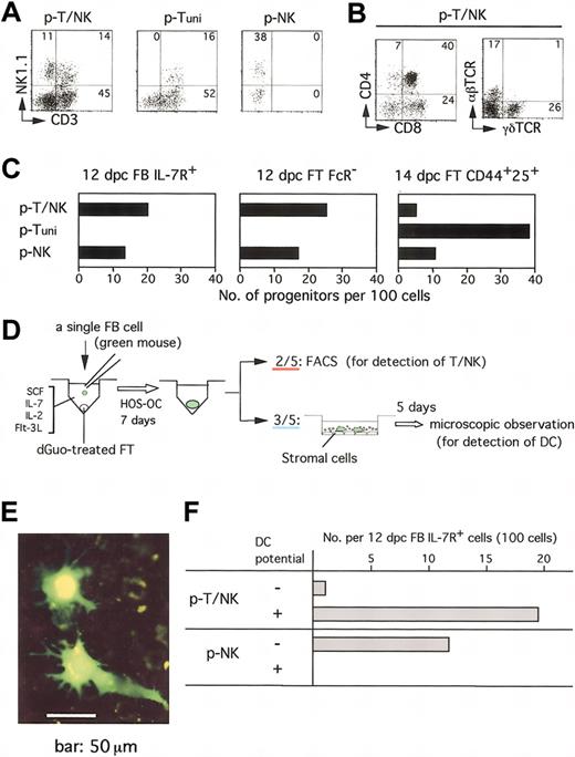
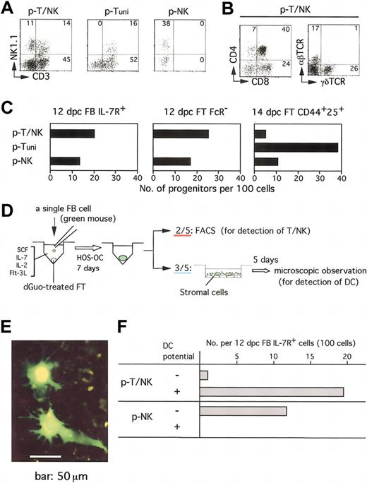
NK and DC potential of circulating T-cell progenitors. (A) IL-7R+ cells (100 cells) of 12-dpc FB were individually cultured for detection of potential to generate T and NK cells. Representative flow cytometric profiles of cells generated from a p-T/NK, p-NK from 12-dpc FB, p-Tuni's from 14-dpc FT are shown. (B) Representative flow cytometric profiles of cells generated from a p-T/NK for the expression of CD4 versus CD8 and TCRαβ versus TCRγδ are shown. (C) The frequencies of p-T/NKs, p-Ts, and p-NKs in IL-7R+ cells from 12-dpc FB, those in FcR– cells from 12-dpc FT, and those in CD44+CD25+ cells from 14-dpc FT are shown. (D) The procedure for the detection of T, NK, and dendritic potential of a single progenitor. (E) EGFP+ DCs generated from a single progenitor. (F) The numbers of progenitors with DC potential among p-T/NKs and p-NKs in IL-7R+ cells of 12-dpc FB are shown.
NK and DC potential of circulating T-cell progenitors. (A) IL-7R+ cells (100 cells) of 12-dpc FB were individually cultured for detection of potential to generate T and NK cells. Representative flow cytometric profiles of cells generated from a p-T/NK, p-NK from 12-dpc FB, p-Tuni's from 14-dpc FT are shown. (B) Representative flow cytometric profiles of cells generated from a p-T/NK for the expression of CD4 versus CD8 and TCRαβ versus TCRγδ are shown. (C) The frequencies of p-T/NKs, p-Ts, and p-NKs in IL-7R+ cells from 12-dpc FB, those in FcR– cells from 12-dpc FT, and those in CD44+CD25+ cells from 14-dpc FT are shown. (D) The procedure for the detection of T, NK, and dendritic potential of a single progenitor. (E) EGFP+ DCs generated from a single progenitor. (F) The numbers of progenitors with DC potential among p-T/NKs and p-NKs in IL-7R+ cells of 12-dpc FB are shown.
We next examined the DC potential of individual p-T/NKs and p-NKs in the IL-7R+ cells of 12-dpc FB with a culture system, the procedure of which is schematically shown in Figure 4D. Examples of such DC are shown in Figure 4E. These DCs surviving on stromal cells were CD11c+ and class II+ (data not shown). It was found that virtually all p-T/NKs were capable of forming DCs, while p-NKs exhibited no DC potential (Figure 4F).
Pre–β-rearrangement proliferation of FB p-Ts
The proliferation of progenitors prior to TCRβ rearrangement (pre–β-rearrangement proliferation) may contribute to the production of a precursor pool that accommodates diversified TCRβ chains. We have previously shown that all p-Ts in FL extensively proliferate before the TCRβ chain gene rearrangement,21 whereas the p-Ts in FTs show a heterogeneity in the extent of pre–β-rearrangement proliferation.27 This heterogeneity seen in FT p-Ts was thought to reflect the phenomenon that the seeded progenitors proliferate in FTs to produce precursors with less potential to proliferate. Thus, assessment of pre–β-rearrangement proliferation potential may reveal the hierarchy of differentiation stages among progenitors. Here we investigate the pre–β-rearrangement proliferation potential of FB progenitors in comparison with those in FL or FT. Single FL, FB, and FT cells from 12-dpc Rag2–/– fetuses were cultured with a dGuo-treated fetal thymus lobe. The frequency of progenitors was almost the same as in the case of normal FT cells (data not shown). Since the development of Rag2–/– progenitors is arrested at the CD44–CD25+ stage, the number of recovered CD44–CD25+ cells represents the cell increase due to the pre–β-rearrangement proliferation of the progenitors examined. It is indicated that individual FB p-Ts gave rise to 1000 to 3000 CD44–CD25+ cells, as is the case with FL progenitors (Figure 5A). The extent of proliferation of FcR– FT cells in 12 dpc was found to be heterogeneous. A small proportion of FT progenitors are found to be able to produce nearly the same number of CD44–CD25+ cells as FL and FB progenitors, whereas most of FT progenitors showed lower levels of proliferation. The expansion size of CD44+CD25+ progenitors from 14-dpc FT is drastically reduced.
Pre–β rearrangement proliferation of T-cell progenitors from FL, FB, and FT. (A) IL-7R+ FL cells, IL-7R+ FB cells, and FcR– FT cells from 12-dpc Rag2–/– fetuses as well as CD44+CD25– FT cells and CD44+CD25+ FT cells from 14-dpc Rag2–/– fetuses were individually cultured with a dGuo-treated FT lobe under HOS conditions for 10 days. Numbers of CD25+ cells generated in each of the 5 to 10 clones are shown. (B) IL-7R+ FB cells (12 dpc) and CD44+CD25+ FT cells (14 dpc) from normal strain of mice (B6) were individually cultured under HOS conditions for 12 days. Genomic DNA was prepared from T cells generated in each well. Cells from a dGuo-treated lobe that was not seeded with a progenitor were used as a negative control. Each sample (equivalent to 750 cells) was PCR amplified using primers for Dβ1-Jβ1.6, Dβ2-Jβ2.6, or Dβ1-Jβ2.6, the locations of which are schematically shown under the figure.
Pre–β rearrangement proliferation of T-cell progenitors from FL, FB, and FT. (A) IL-7R+ FL cells, IL-7R+ FB cells, and FcR– FT cells from 12-dpc Rag2–/– fetuses as well as CD44+CD25– FT cells and CD44+CD25+ FT cells from 14-dpc Rag2–/– fetuses were individually cultured with a dGuo-treated FT lobe under HOS conditions for 10 days. Numbers of CD25+ cells generated in each of the 5 to 10 clones are shown. (B) IL-7R+ FB cells (12 dpc) and CD44+CD25+ FT cells (14 dpc) from normal strain of mice (B6) were individually cultured under HOS conditions for 12 days. Genomic DNA was prepared from T cells generated in each well. Cells from a dGuo-treated lobe that was not seeded with a progenitor were used as a negative control. Each sample (equivalent to 750 cells) was PCR amplified using primers for Dβ1-Jβ1.6, Dβ2-Jβ2.6, or Dβ1-Jβ2.6, the locations of which are schematically shown under the figure.
The pre–β-rearrangement proliferation can also be estimated by examining the D-J rearrangement status of the TCRβ gene in T cells derived from a single progenitor.27 Genomic DNA was isolated from T cells derived from individual FB cells from 12-dpc fetuses and was subjected to PCR analysis. For comparison, T cells derived from individual FT progenitors at the CD44+CD25+ stage were also examined. The T cells derived from FB progenitors (Figure 5B lanes a-f) exhibit the full band profile of all 18 loci of Dβ1-Jβ1.6, Dβ2-Jβ2.6, and Dβ1-Jβ2.6, indicating that an extensive proliferation occurred before the TCRβ chain gene rearrangement in each of the cultures. Mathematic analysis predicts that more than a 100-fold proliferation of progenitors occurred before the TCRβ rearrangement in these wells seeded with single FB progenitors. The number of PCR bands per clone becomes much smaller at the CD44+CD25+ stage (Figure 5B lanes g-i), indicating that the proliferation potential of progenitors reduces at this stage. The progenitors at this stage are predicted to expand by 27-fold on average.
These results indicated that FB progenitors show an extensive pre–β-rearrangement proliferation at a comparable level to that of FL progenitors and to some of the earliest thymic progenitors. The pre–β-rearrangement proliferation potential retained by each progenitor may reflect their developmental stage. Therefore, it can be said that p-Ts in FL, FB, and some of the earliest p-Ts in FT are at an equivalent developmental stage, supporting the hypothesis that FB p-Ts are just migrating from FL to the FT.
Expression of T-cell lineage–specific transcription factors and chemokine receptors in IL-7R+ FB cells
The expression level of several lineage-specific transcription factor genes28-33 in IL-7R+ and IL-7R– FB cells as well as IL-7R+ and IL-7R– FL cells from 12-dpc fetuses were examined by RT-PCR. IL-7R+ FB cells express the T-lineage–specific transcription factors GATA-3 and TCF-1 at a similar level as IL-7R+ FL cells (Figure 6). B-lineage–specific transcription factors EBF and Pax-5 are not expressed in these populations, confirming our present and previous data demonstrating that the B-cell progenitors are barely detectable in the early FB and FL subpopulations.21 Expression of receptor genes for chemokines, which have been reported to be expressed in the thymus anlage,34,35 were also examined. CXCR4, the receptor for stromal cell-derived factor 1 (SDF-1),36 is expressed in all populations examined, but the expression of this molecule is higher on IL-7R+ cells in FL cells, which is almost at the same level as in FT cells. CCR7, the receptor for secondary lymphoid-tissue chemokine, is preferentially expressed in IL-7R+ cells regardless of FB or FL. CCR9, the receptor for thymus-expressed chemokine (TECK), is also expressed in IL-7R+ cells but scarcely or not in IL-7R– cells of both FL and FB. The similarity of the gene expression pattern between populations containing FL p-Ts and FB p-Ts may provide a strong support for the idea that FB p-Ts are derived from FL.
Expression of lymphoid lineage–associated genes and chemokine receptors in FB and FL subpopulations. The mRNA was prepared from IL-7R– and IL-7R+ cells in FB and FL from 12-dpc fetuses, mRNA from whole 18-dpc FT cells, and adult bone marrow cells (BM) was used as controls. Samples equivalent to 300 cells were analyzed by RT-PCR.
Expression of lymphoid lineage–associated genes and chemokine receptors in FB and FL subpopulations. The mRNA was prepared from IL-7R– and IL-7R+ cells in FB and FL from 12-dpc fetuses, mRNA from whole 18-dpc FT cells, and adult bone marrow cells (BM) was used as controls. Samples equivalent to 300 cells were analyzed by RT-PCR.
Discussion
We have previously shown that p-Ts are present not only in FL but also in the AGM region.17,19-21 We further showed that the earliest progenitors in 12-dpc FTs are not mulipotent progenitors but a mixture of p-Ts, p-Bs, and p-Ms with p-Ts being the large majority.22 Based on these findings, we have proposed that it is not multipotent progenitors but prethymically produced p-Ts that migrate to the thymus. The findings in the present study that a large number of p-Ts are circulating during the period of the first thymic colonization may provide strong support for our proposal that prethymic p-Ts migrate to the thymus. The p-Ts in FB are similar to those in FLs and to the earliest p-Ts in FTs for the following 4 points: (1) they are Lin–ckit+IL-7R+; (2) they show similar gene expression profiles regarding lineage- and stage-specific genes; (3) a single p-T is able to proliferate in the thymus to generate 1000 to 3000 CD44–CD25+ T-cell precursors before the TCRβ chain gene rearrangement; and (4) a single p-T retains the potential to give rise to NKs and DCs, thus can be termed as p-T/NK/DC. Therefore, it is highly probable that the circulating p-Ts are mainly derived from FL, and the thymus is colonized by circulating p-Ts (Figure 7). On the other hand, at a very early stages (at 11 dpc), some of thymic p-Ts may be derived from the AGM region, since a small number of p-Ts are found in FB and AGM region at 10.5 dpc when virtually no progenitors were seen in FL (Figure 1A and Ohmura et al19 ).
Model of ontogeny of T-cell and B-cell progenitors in the murine fetuses. The progenitors restricted to T, NK, and DC lineages (p-T/NK/DC), which are generated in FL, may be preferentially released in FB during 11 to 14 dpc. The B-cell lineage–restricted progenitors (p-Bs) are also generated in FL but most of them do not circulate in the blood stream. At earlier stages (10.0-11 dpc), the p-T/NK/DCs may mainly be derived from the AGM region. The p-T/NK/DCs lose NK and DC potential during intrathymic development to become unipotent T-cell progenitors (p-Tuni's). We propose that the circulating Lin–c-kit+IL-7R+ p-T/NK/DCs identified in the present study are the major source of thymic T cells. The p-T/NK/DCs in FB can also be a source of extrathymic T cells, NK cells, and DCs in developing lymphoid organs.
Model of ontogeny of T-cell and B-cell progenitors in the murine fetuses. The progenitors restricted to T, NK, and DC lineages (p-T/NK/DC), which are generated in FL, may be preferentially released in FB during 11 to 14 dpc. The B-cell lineage–restricted progenitors (p-Bs) are also generated in FL but most of them do not circulate in the blood stream. At earlier stages (10.0-11 dpc), the p-T/NK/DCs may mainly be derived from the AGM region. The p-T/NK/DCs lose NK and DC potential during intrathymic development to become unipotent T-cell progenitors (p-Tuni's). We propose that the circulating Lin–c-kit+IL-7R+ p-T/NK/DCs identified in the present study are the major source of thymic T cells. The p-T/NK/DCs in FB can also be a source of extrathymic T cells, NK cells, and DCs in developing lymphoid organs.
Recent studies on Notch1 or Notch-related molecules have proposed a model of steady-state thymopoiesis in adult mice, in which progenitors common for T and B cells (common lymphoid progenitors, CLPs) migrate to the thymus where they decide their fate under the control of Notch signals.37-41 However, the scheme of the CLP immigration may not be the case in fetal T-cell development, since the T-cell lineage commitment takes place before progenitors enter the thymus, as has been shown in the present study and in a series of our previous studies.17,19-21 The findings seen in adult thymus (AT) in Notch-related studies have not necessarily proven the migration of CLP to the thymus. An alternative interpretation is possible that T-cell progenitors and B-cell progenitors independently migrate to the thymus where the growth of T-cell progenitors is promoted while that of B-cell progenitors is suppressed under Notch signaling. Indeed, we have recently examined the earliest progenitors in AT at a single cell level and found that a large majority of progenitors are T-cell lineage committed while only a very small number of B-cell progenitors are present (M. L., H. K., and Y. K., unpublished findings, August 2001). Thus, it is probable that AT is also colonized by T-cell lineage–restricted progenitors. The recent study by Allman et al,42 which suggested that the AT immigrants are not CLPs but more restricted to the T-cell lineage, is basically in line with our findings. One of the differences so far observed between the earliest progenitors in AT and FT is that, those in AT are reportedly IL-7R–,42 while those in FT are IL-7R+ (Figure 1D). There may be some differences between the fetal and adult hematopoiesis regarding the transition of surface phenotypes and developmental potentials during development.43 Further studies on the prethymic progenitors as well as the earliest thymic progenitors in both fetal and adult mice will facilitate understanding the process of T-cell lineage restriction.
It was shown that 20% to 30% of prethymic p-Ts are circulating from 11 dpc to 13 dpc, whereas no more than 10% of other type progenitors including p-MTBs and a very small proportion of the p-Bs are found in the circulation (Figures 2,3). The present study also shows that at 11 and 12 dpc the proportion of IL-7R+ p-Ts in the c-kit+ population is higher in FB than in FL. It was further shown that p-Ts are virtually absent from FB after 15 dpc, regardless of the fact that quite a large number of p-Ts exist in FL during these fetal days. These results may indicate that, during the limited period of the early stages of definitive hematopoiesis (10 to 14 dpc), p-Ts are selectively released to the circulation. This may be because it is required for p-Ts to migrate to the sites where they develop, most importantly the thymus. As for p-Bs and p-Ms, migration may not be important, since the development of B and myeloid cells mainly occurs in FL.44 It is probable that FB p-Ts may also contribute to the production of extrathymic T cells, NK cells, and DCs.45 The ratio of circulating p-Ts that colonize the thymus versus those colonizing other organs is so far undetermined. If we take the number of p-Ts in FB (about 1000) and the earliest p-Ts in FT (< 100)15,22 into consideration, it can be said that only a small proportion of circulating p-Ts migrate to the thymus. This notion may be supported by the finding that the frequency and total number of circulating T-cell progenitors in nude mouse fetuses are almost similar to those of wild-type fetuses (Figure 3).
It has previously been shown that a small number (about 50 cells per fetus) of multipotent progenitors capable of generating T, B, myeloid, and megakaryocytic lineage cells exist in the FB of early (10-12 dpc) fetuses,10 and it was thus speculated that the circulating multipotent progenitors also migrate to the thymus. Our present findings may argue against this speculation, since a substantial number of p-Ts are found in FB at the period of first thymic colonization, although we could not completely rule out the possibility that a very small number of multipotent progenitors also migrate to the thymus in addition to the p-Ts. The Lin–Sca-1+CD122+ cells in 12-dpc FL46 and the Thy-1+c-kitlowNK1.1+ cells found in FB of 13- to 15-dpc fetuses11,12 were also suggested to represent the progenitors migrating to the thymus. The FB p-Ts identified in the present study are distinct from these cells, because the circulating p-Ts are Thy-1–c-kithighNK1.1–CD122– (Figure 1A and data not shown) and they become virtually undetectable in FB by 15 dpc. Previous studies have indicated that there are 2 phases of immigration of progenitors into the thymus during the embryonic development in both birds and mice.8,9,47 The first phase corresponds to the stage at which p-Ts are detectable in FB. However, we were unable to detect any IL-7R+ p-Ts during the “second phase,” which has been reported to take place around birth. It is possible that the Thy-1+ckitlowNK1.1+ cells in FB contribute to the second phase colonization. Further studies are required to clarify the roles of these different types of progenitors in the thymic as well as extrathymic T-cell development. The circulating T-cell progenitors identified in the present study will be a useful source for further studies on the development of the immune system and progenitor migration.
Prepublished online as Blood First Edition Paper, September 25, 2003; DOI 10.1182/blood-2003-06-1797.
Supported by grants 12051219, 11470086, and 10044278 from the Ministry of Education, Science, Sports and Culture, and the Special Coordination Funds of the Science and Technology Agency, Japan.
The publication costs of this article were defrayed in part by page charge payment. Therefore, and solely to indicate this fact, this article is hereby marked “advertisement” in accordance with 18 U.S.C. section 1734.
We would like to thank Dr W. T. V. Germeraad (University Hospital Maastricht, Maastricht, The Netherlands), Dr R. R. Rivera (University of California, San Diego, CA), and Dr Y. Agata (Kyoto University, Japan) for critical reading of the manuscript.







This feature is available to Subscribers Only
Sign In or Create an Account Close Modal