Key Points
Vegfc is essential for mobilization, maturation, and enucleation of primitive erythroblasts.
Vegfc deletion compromises liver colonization by erythro-myeloid progenitors and subsequent macrophage/erythroid expansion.
Abstract
Vascular endothelial growth factor C (VEGF-C) is a major driver of lymphangiogenesis in embryos and adults. Vegfc gene deletion in mouse embryos results in failure of lymphangiogenesis, fluid accumulation in tissues, and lethality. The VEGF-C receptors VEGFR3 and VEGFR2 are required for embryonic blood vessel formation. The related VEGF is essential for both blood vessel formation and embryonic hematopoiesis, whereas the possible involvement of VEGF-C in hematopoiesis is unknown. Here we unveil a novel hematopoietic function of VEGF-C in fetal erythropoiesis. Deletion of Vegfc in embryonic day 7.5 (E7.5) embryos in the C57BL6 mouse genetic background led to defective fetal erythropoiesis, characterized by anemia and lack of enucleated red blood cells in blood circulation. Macrophages and erythroid cells in the fetal liver (FL) were also decreased after midgestation because of decreased cell proliferation and increased apoptosis. However, the Lin−Sca-1+c-Kit+ stem cell compartment in E14.5 FL was not affected by Vegfc deletion. VEGF-C loss did not disrupt the generation of primitive erythroid cells or erythro-myeloid progenitors (EMPs) in the yolk sac, but it decreased the expression of α4-integrin on EMPs and compromised EMP colonization of the FL. The distribution, maturation, and enucleation of primitive erythroblasts were also impaired by Vegfc deletion. In contrast, Vegfc deletion from E10.5 onward did not compromise definitive hematopoiesis in the liver, and Vegfc deletion in adult mice did not cause anemia. These results reveal an unexpected role for VEGF-C, a major lymphangiogenic growth factor, in the transition to FL erythropoiesis.
Introduction
Rapid generation of differentiated erythrocytes is critical for embryonic development and before the adult-repopulating hematopoietic stem cells (HSCs) arise.1-3 There are 3 waves of hematopoiesis during mammalian embryogenesis. The first wave produces primitive erythrocytes by yolk-sac (YS) progenitors that undergo terminal maturation in the circulation. The second (transient) wave produces definitive erythroid and myeloid cells, and megakaryocytes that originate from erythro-myeloid progenitors (EMPs) in the YS and differentiate in the fetal liver (FL).4,5 Primitive and definitive erythroblasts can be distinguished by cell size and expression of distinct globins.6 EMPs colonize the FL before the HSCs do and are responsible for launching definitive erythropoiesis during mammalian development.7,8 The regulatory mechanisms that coordinate such timely production, migration, and differentiation of hematopoietic precursors are poorly understood.
Vascular endothelial growth factor (VEGF) is essential for blood vessel formation and hematopoiesis during development.9 VEGF also regulates adult HSC survival and modulates erythropoiesis by regulating erythropoietin synthesis.10,11 VEGF receptor-2 (VEGFR2) was discovered as fetal liver kinase-1 in mice.12 It is expressed in hemangioblasts and endothelial cells (ECs) and its deletion leads to an early defect in the development of both hematopoietic cells and ECs.13-15 The related receptor, Flt4 (renamed VEGFR3),16 is also crucial for embryonic development; its deletion results in defective blood vessel development and embryonic lethality at midgestation.17 VEGF-C, another VEGF family member that can signal through VEGFR2 and VEGFR3, is a major driver of lymphangiogenesis in embryos and adults.18-20 Vegfc deleted embryos appear swollen because of lack of lymphatic vessels, and die before birth.18,19 Ccbe1 and Adamts3 genes that are required for the proteolytic processing of pro-VEGF-C to its active form, which can stimulate also VEGFR2,20 are also mandatory for lymphangiogenesis. So far, there are no data on the in vivo function of VEGF-C in hematopoiesis. However, recent reports indicate that Ccbe1 and Adamts3 are necessary for fetal erythropoiesis,21,22 suggesting that VEGF-C has a potential function in hematopoiesis.
We have analyzed the phenotype of C57BL6 embryos in which Vegfc was conditionally deleted from embryonic day 7.5 (E7.5) onward. We find that VEGF-C signaling is important for efficient colonization of FL by EMPs, their subsequent proliferation, and the survival of definitive erythroid cells and macrophages in the FL. VEGF-C loss also impairs embryonic mobilization of primitive erythroblasts and their terminal maturation. A reduction of α4-integrin in EMPs and (pro-)erythroblasts was observed after Vegfc deletion. In contrast, Vegfc deletion at E10.5 or in adults did not have a major effect on erythropoiesis. Our results thus reveal distinct growth factor requirements for erythropoiesis originating from the different hematopoietic waves in the embryo.
Materials and methods
All animal experiments were approved by the Committee for Animal Experiments of the District of Southern Finland.
Mice and tissues
The mouse lines Vegfcflox/flox,23 Rosa26-CreERT2,24 Vav-Cre,25 Rosa26LSL-tdTomato, 26 and Vegfc+/lacZ19 have been described previously. All experiments with Rosa26-CreERT2; Vegfcflox/flox (VciΔR26), Vav-Cre; Rosa26LSL-tdTomato, and Vav-Cre; Vegfcflox/flox mice were done in the C57BL/6J genetic background. For induction of Cre-mediated recombination in embryos, the mother received by gavage 2 consecutive intragastric doses of 4-OH-tamoxifen (4-OHT) (25 mg/mL dissolved in 75 µL ethanol/olive oil; Sigma-Aldrich, MO) at the indicated days.
For the analyses of embryos, the mothers were euthanized by cervical dislocation, and the embryos were harvested and fixed in 4% paraformaldehyde. Antibodies used, details on analysis, and immunostaining methods can be found in supplemental Experimental Procedures (available on the Blood Web site).
Stress anemia model in adult mice
Phenylhydrazine hydrochloride (PHZ; 60 mg/kg, intraperitoneally) or 5-fluorouracil (5-FU; 150 mg/kg, intraperitoneally) was injected to adult wild-type (WT) and VciΔR26 mice at the age of 13 and 16 weeks, respectively. Peripheral blood (PB) was collected in heparinized-capillaries (Hirschmann laborgerate) from saphenous vein every 3 days after PHZ or 5-FU treatment. Analyses were performed using Exigo automated blood analyzer (Boule Medical AB).
Flow cytometry
Single cell suspensions from the various embryonic tissues were incubated with fluorescently labeled antibodies for flow cytometry. The full list of antibodies used can be found in supplemental Table 1. Detailed protocols are provided in the supplemental Experimental Procedures.
β-Galactosidase (β-Gal) activity
Vegfc+/lacZ embryos were dissected; immersed in cold washing buffer (1 M MgCl2, 1% deoxycholate, 2% Nonidet P-40, 0.1 M phosphate buffer pH 7.3); fixed in 25% glutaraldehyde, 100 mM EGTA pH 7.3, 1 M MgCl2, 0.1 M phosphate buffer pH 7.3 for 4 hours at room temperature; washed 3 × 15 minutes with washing buffer, stained with X-Gal solution overnight at 37°C; followed by washes and fixation with 4% paraformaldehyde overnight at 4°C. Samples were again washed with PBS and processed for paraffin embedding or whole mount staining.
Real-time qPCR
Total RNA was isolated from embryonic tissues using the NucleoSpin RNA II Kit (Macherey-Nagel) according to the manufacturer’s protocol. Real-time quantitative polymerase chain reaction (qPCR) was performed using TaqMan Gene Expression Assays (Applied Biosystems) and the iQ Supermix kit (Bio-Rad) or iQ SYBR Green Supermix kit (Bio-Rad). Detailed protocols are provided in the supplemental Experimental Procedures.
Statistics
Quantitative data were compared between groups by unpaired Student t test (2-tailed), assuming equal variance.
Results
Vegfc gene deletion at E7.5 compromises definitive erythropoiesis
To study how Vegfc deletion affects embryonic development, 4-OHT was administered to pregnant mice by gavage at E7.5 to E8.5. At E13.5 and E15.5, VciΔR26 embryos appeared pale, and their livers were smaller than the livers in the WT littermates (Figure 1A-E). Vegfc deletion levels were confirmed by RNA analysis from E14.5 FL (supplemental Figure 1A). These data indicated that the homozygous deletion of VEGF-C causes anemia and a severe developmental failure of FL, which is the predominant site of hematopoiesis at E14.5.3,27 Histochemical analysis indicated cell death in FL, and immunostaining for activated caspase-3 confirmed the presence of apoptotic cells in mutant but not in WT FL (Figure 1F-G). We found a significantly higher proportion of nucleated primitive erythroblasts in VciΔR26 embryos than in littermate controls at E15.5, suggesting defects both in the enucleation of primitive erythroblasts and definitive erythropoiesis (Figure 2A). Significantly decreased erythrocytes and hemoglobin in VciΔR26 embryos were also observed (Figure 2B), confirming that Vegfc deletion causes a severe anemia.
Decreased FL size after global deletion of Vegfc at E7.5. (A-D) Representative images of VciΔR26 embryos at E13.5 and E15.5. Note the smaller liver size in VciΔR26 embryos. Bar represents 2 mm. (E) Liver weight in E13.5 to E15.5 embryos (n = 3-8 per group; mean ± standard error of the mean [SEM]; *P < .05). (F) Representative hematoxylin and eosin FL sections. Bar represents 50 μm. (G) Activated caspase-3 and 4′,6-diamidino-2-phenylindole (DAPI) staining. High magnification images are shown on the right. Bar represents 200 μm.
Decreased FL size after global deletion of Vegfc at E7.5. (A-D) Representative images of VciΔR26 embryos at E13.5 and E15.5. Note the smaller liver size in VciΔR26 embryos. Bar represents 2 mm. (E) Liver weight in E13.5 to E15.5 embryos (n = 3-8 per group; mean ± standard error of the mean [SEM]; *P < .05). (F) Representative hematoxylin and eosin FL sections. Bar represents 50 μm. (G) Activated caspase-3 and 4′,6-diamidino-2-phenylindole (DAPI) staining. High magnification images are shown on the right. Bar represents 200 μm.
Vegfc deletion at E7.5 leads to anemia; FL sinusoidal vasculature or hepatocytes are not affected. (A) Representative microscopic images of Wright-Giemsa–stained PB smears from E15.5 embryos and quantification of the ratio of nucleated red blood cells (RBCs)/enucleated RBCs (n = 4-8 per group; mean ± SEM; *P < .05). Bar represents 10 μm. (B) PB erythrocyte and hemoglobin analysis of E15.5 VciΔR26 embryos (n = 3-4 per group, mean ± SEM; *P < .05; ***P < .001). (C) Flow cytometric analysis of FLs. Note a decrease of erythroid cells (Ter-119+CD45−) in VciΔR26 and WT FLs (n = 4-5 per group; mean ± SEM; *P < .05). (D-E) Staining and quantification of LYVE1+ sinusoidal ECs, E-cadherin+ hepatocytes, and von Willebrand factor (vWF)+ megakaryocytes (n = 3 per group; mean ± SEM; P > .05). Bar represents 200 μm.
Vegfc deletion at E7.5 leads to anemia; FL sinusoidal vasculature or hepatocytes are not affected. (A) Representative microscopic images of Wright-Giemsa–stained PB smears from E15.5 embryos and quantification of the ratio of nucleated red blood cells (RBCs)/enucleated RBCs (n = 4-8 per group; mean ± SEM; *P < .05). Bar represents 10 μm. (B) PB erythrocyte and hemoglobin analysis of E15.5 VciΔR26 embryos (n = 3-4 per group, mean ± SEM; *P < .05; ***P < .001). (C) Flow cytometric analysis of FLs. Note a decrease of erythroid cells (Ter-119+CD45−) in VciΔR26 and WT FLs (n = 4-5 per group; mean ± SEM; *P < .05). (D-E) Staining and quantification of LYVE1+ sinusoidal ECs, E-cadherin+ hepatocytes, and von Willebrand factor (vWF)+ megakaryocytes (n = 3 per group; mean ± SEM; P > .05). Bar represents 200 μm.
To better explain the impaired FL development and anemia, we analyzed the effect of Vegfc deletion on FL hematopoiesis. Flow cytometric analysis showed that at E14.5, erythroid cells (Ter-119+CD45−) were reduced in VciΔR26 livers compared with WT livers (Figure 2C; supplemental Figure 1B-C). Significant decrease in the numbers of all stages of erythroid cells was observed in VciΔR26 FL by CD71 and Ter-119 staining, although the percentage of CD71midTer-119− and CD71hiTer-119− proerythroblasts was elevated (supplemental Figure 1D). The relative fractions of CD45+ hematopoietic cells, nonerythroid hematopoietic cells (CD45+Ter-119−), and Lin−Sca-1+c-Kit+ HSCs were elevated.28 However, the absolute Lin−Sca-1+c-Kit+ cell numbers in E14.5 FL were not affected (supplemental Figure 1C-E). The in vitro hematopoietic colony-forming units (CFUs) obtained from VciΔR26 FL cells were not decreased at E14.5, when FL is highly enriched for HSCs (supplemental Figure 1F). Thus, the observed reduction of erythroid cells in E14.5 FL was not explained by a defect in the HSC compartment. Immunofluorescence staining indicated that the area % of LYVE-1+ liver sinusoidal endothelium, E-cadherin+ hepatocytes and vWF+ megakaryocytes was not altered by Vegfc deletion (Figure 2D-E), although FL size was dramatically decreased (Figure 1).
Vegfc deletion leads to loss of F4/80+ macrophages in E14.5 FL
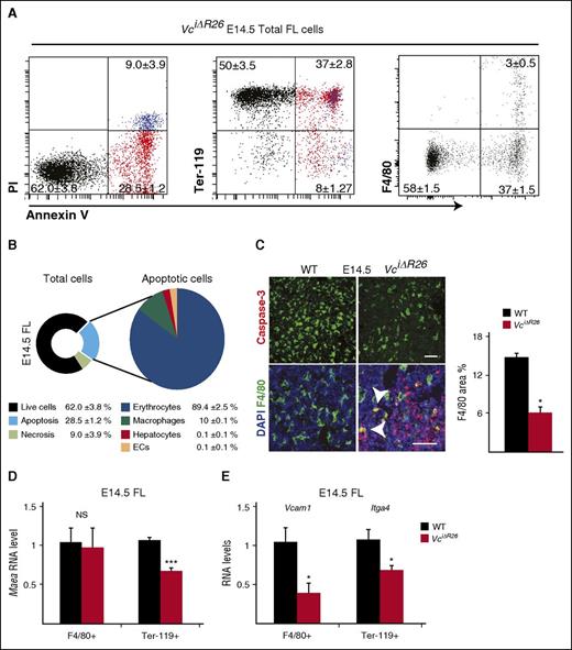
Consistent with the caspase-3 positivity of FL sections, apoptosis was evident in flow cytometry in E14.5 VciΔR26 but not in WT FLs (Figures 1G and 3A). More than 90% of the apoptotic cells in E14.5 VciΔR26 FL were erythroid cells and macrophages, whereas very few E-cadherin+ hepatocytes or PECAM-1+ ECs were apoptotic (Figure 3A-B). In agreement, the F4/80+ area % in VciΔR26 FL was reduced significantly, and caspase-3 staining indicated that many of the F4/80+ cells were apoptotic (Figure 3C).
Macrophage and erythroid cell apoptosis in FL after Vegfc deletion at E7.5. (A-B) Flow cytometric analysis of annexin V and propidium iodide–stained E14.5 VciΔR26 FL cells. As the pie diagrams illustrate, 28.5% of the total FL cells are apoptotic; ∼90% of these are Ter-119+, ∼10% are F4/80+ macrophages (n = 6; mean ± SEM). (C) Immunohistochemical staining shows that at E14.5, VciΔR26 FLs have significantly less F4/80+ macrophages, and many of these are apoptotic based on staining for activated caspase-3 (n = 3 per group; mean ± SEM; *P < .05). Bar represents 100 μm. (D-E) qPCR analysis on Maea, Itga4, and Vcam1 RNAs from Ter-119+ (erythroid enriched) and F4/80+ (macrophage enriched) FL cells. Quantifications of RNA fold changes are shown (n = 3-5 per group; mean ± SEM; *P < .05; ***P < .001).
Macrophage and erythroid cell apoptosis in FL after Vegfc deletion at E7.5. (A-B) Flow cytometric analysis of annexin V and propidium iodide–stained E14.5 VciΔR26 FL cells. As the pie diagrams illustrate, 28.5% of the total FL cells are apoptotic; ∼90% of these are Ter-119+, ∼10% are F4/80+ macrophages (n = 6; mean ± SEM). (C) Immunohistochemical staining shows that at E14.5, VciΔR26 FLs have significantly less F4/80+ macrophages, and many of these are apoptotic based on staining for activated caspase-3 (n = 3 per group; mean ± SEM; *P < .05). Bar represents 100 μm. (D-E) qPCR analysis on Maea, Itga4, and Vcam1 RNAs from Ter-119+ (erythroid enriched) and F4/80+ (macrophage enriched) FL cells. Quantifications of RNA fold changes are shown (n = 3-5 per group; mean ± SEM; *P < .05; ***P < .001).
The formation of erythroblast islands (EBIs) is essential for proper erythropoiesis in FL. Especially the macrophage erythroblast attacher (Maea) and the α4-integrin/VCAM1 complex are involved in EBI formation.29-32 We identified a significant reduction of Maea and Itga4 RNAs in the erythroid cells isolated from VciΔR26 FLs (Figure 3D-E). Vcam1 RNA was also significantly decreased in VciΔR26 FL macrophages, whereas Maea level was not affected (Figure 3D-E). Naïve EBIs isolated from E13.5 VciΔR26 FLs had fewer Ter-119+ erythroblasts attached to VCAM-1-positive cells than those from WT FLs, indicating defective EBI formation/function in VciΔR26 FLs (supplemental Figure 1G). These results suggested that VEGF-C is involved in macrophage survival and EBI formation.
Vegfc deletion at E10.5 does not affect liver development
To specify the embryonic period when VEGF-C regulates erythroblast development, we treated the pregnant mothers with 4-OHT starting at E9.5 or E10.5. Interestingly, homozygous Vegfc deletion also compromised liver development at E9.5, but no longer at E10.5 (supplemental Figure 2A-B). Erythroid cells and F4/80+ macrophages were present in similar numbers as in WT livers, although the Kupffer cells (F4/80+CD11blo)7 were mildly, but not significantly reduced (supplemental Figure 2C). Flow cytometric analysis showed no changes in nonerythroid hematopoietic cells (CD45+Ter-119−) (supplemental Figure 2C). These results indicated a requirement for VEGF-C within a specific developmental time window.
VEGF-C has a crucial role in FL colonization by EMPs
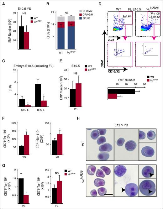
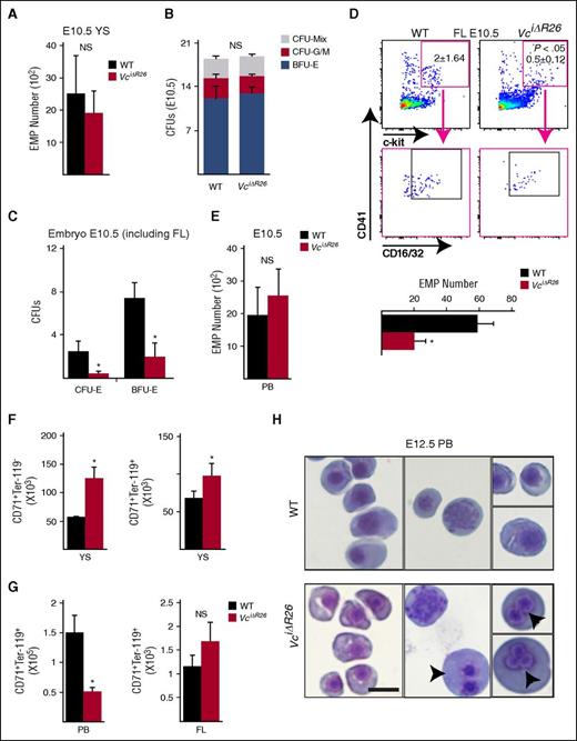
We next turned our focus to the early developmental time points to investigate whether VEGF-C affects the production of YS EMPs and their mobilization/colonization of the FL. We confirmed Vegfc deletion in the YS and embryo by RNA analysis (supplemental Figure 3A). The number of c-kit+CD41+CD16/32+ EMPs33 in E10.5 VciΔR26 YS or their ability to form myelo-erythroid colonies was not affected (Figure 4A-B; supplemental Figure 3B). Also, the Lyve-1+ area (%), marking YS vasculature, was unaffected (supplemental Figure 3C). In agreement, the RNA levels of Runx1 and Gata2 transcription factors, which regulate EMP production, were unaltered in VciΔR26 YS (supplemental Figure 3D). These data indicated that the production of EMP in the YS and their differentiation in vitro were not affected by Vegfc deletion.
VEGF-C is required for EMP colonization of the liver and primitive erythroblast distribution and maturation in circulation. (A) Quantification of CD41+c-kit+CD16/32+ EMPs in the E10.5 YS (n = 5-7 per group; mean ± SEM; P > .05). (B) Myelo-erythroid colony-forming ability of isolated CD41+c-kit+CD16/32+ EMPs, cultured in M3436 methocult medium in triplicates (n = 3-4 per group; mean ± SEM; P > .05). (C) Total E10.5 embryonic (including FLs) cells were cultured in M3436 methocult medium in duplicates. The colonies were counted at days 3, 10, and 14. The number of BFU-Es and CFU erythroid numbers are shown (n = 5-7 per group; mean ± SEM; *P < .05). (D) Representative flow cytometric analysis of CD41+c-kit+CD16/32+ EMPs in the E10.5 FL. Percentage of CD41+c-kit+ and CD41+c-kit+CD16/32+ cells. Quantification of the numbers of CD41+c-kit+CD16/32+ EMPs in the E10.5 FL (n = 5-10 per group; mean ± SEM; *P < .05). (E) Quantification of the numbers of CD41+c-kit+CD16/32+ EMPs in the E10.5 PB (n = 5-10 per group; mean ± SEM; P < .05). (F) Quantifications of the numbers of CD71+Ter-119− proerythroblasts and CD71+Ter-119+ erythroblasts in YS at E10.5 (n = 6-8 per group; mean ± SEM; *P < .05). (G) Quantification of the number of CD71+Ter-119+ erythroblasts in PB and FL (n = 3-8 per group; mean ± SEM; *P < .05). (H) Representative microscopic images of Wright-Giemsa–stained cytospins from E12.5 WT and VciΔR26 PB. Note multi- or binucleated erythroblasts (arrowheads) could be observed in E12.5 VciΔR26 PB. Bar represents 25 μm.
VEGF-C is required for EMP colonization of the liver and primitive erythroblast distribution and maturation in circulation. (A) Quantification of CD41+c-kit+CD16/32+ EMPs in the E10.5 YS (n = 5-7 per group; mean ± SEM; P > .05). (B) Myelo-erythroid colony-forming ability of isolated CD41+c-kit+CD16/32+ EMPs, cultured in M3436 methocult medium in triplicates (n = 3-4 per group; mean ± SEM; P > .05). (C) Total E10.5 embryonic (including FLs) cells were cultured in M3436 methocult medium in duplicates. The colonies were counted at days 3, 10, and 14. The number of BFU-Es and CFU erythroid numbers are shown (n = 5-7 per group; mean ± SEM; *P < .05). (D) Representative flow cytometric analysis of CD41+c-kit+CD16/32+ EMPs in the E10.5 FL. Percentage of CD41+c-kit+ and CD41+c-kit+CD16/32+ cells. Quantification of the numbers of CD41+c-kit+CD16/32+ EMPs in the E10.5 FL (n = 5-10 per group; mean ± SEM; *P < .05). (E) Quantification of the numbers of CD41+c-kit+CD16/32+ EMPs in the E10.5 PB (n = 5-10 per group; mean ± SEM; P < .05). (F) Quantifications of the numbers of CD71+Ter-119− proerythroblasts and CD71+Ter-119+ erythroblasts in YS at E10.5 (n = 6-8 per group; mean ± SEM; *P < .05). (G) Quantification of the number of CD71+Ter-119+ erythroblasts in PB and FL (n = 3-8 per group; mean ± SEM; *P < .05). (H) Representative microscopic images of Wright-Giemsa–stained cytospins from E12.5 WT and VciΔR26 PB. Note multi- or binucleated erythroblasts (arrowheads) could be observed in E12.5 VciΔR26 PB. Bar represents 25 μm.
Analysis of burst-forming unit erythroid (BFU-E) and CFU erythroid numbers in E10.5 VciΔR26 embryos showed a drastic decrease compared with WT embryos (Figure 4C). As most BFU-Es and myeloid progenitors at this stage are YS derived and enter the embryonic circulation and FL,4,34 these results raised the hypothesis that Vegfc deletion inhibits the colonization of FL by EMPs from the YS. This was confirmed by flow cytometric analysis of E10.5 VciΔR26 FL, which had a significantly decreased number of EMPs (Figure 4D). However, we did not observe any decrease of EMPs in the PB (Figure 4E). In conclusion, VEGF-C is required for efficient FL colonization by EMPs.
Vegfc deletion affects maturation and enucleation of primitive erythroblasts
After the initiation of heartbeat, both primitive erythroblasts and EMPs enter from YS to the embryonic circulation.35-37 Primitive erythroblasts are found and mature in the circulation and in FL.31,38 To assess whether Vegfc deletion at E7.5 also affects the primitive erythroid cells, we analyzed them in the YS, PB, and FL at E10.5. Flow cytometry revealed a significant increase in YS CD71+Ter-119− and CD71+Ter-119+ (pro-)erythroblasts upon Vegfc deletion (Figure 4F; supplemental Figure 4A). There was a concomitant increase in εy-globin and βh1-globin RNAs, which are expressed in primitive erythroblasts in mice (supplemental Figure 4B). These data indicate that Vegfc deletion does not inhibit the production of primitive erythroblasts in the YS. Flow cytometric analyses showed significantly fewer CD71+Ter-119+ erythroblasts in PB but not FL of the mutant embryos at E10.5 (Figure 4G; supplemental Figure 4A). This indicated that although there is a defect in the distribution of primitive erythroblasts, they are capable of colonizing the FL. There were fewer total PB cells and CD71+Ter-119+ primitive erythroblasts in E11.5 and E13.5 VciΔR26 PB compared with the WT littermates (supplemental Figure 4C). At E12.5, multi- or binucleated primitive erythroblasts were often observed in VciΔR26 PB but not in WT by Wright-Giemsa-staining (Figure 4H), indicating defective maturation of the primitive erythroid lineage.39 Already at E13.5, significantly fewer erythrocytes were found in VciΔR26 PB (supplemental Figure 4C). Taken together, these data suggest that Vegfc deletion compromises the mobilization, maturation, and enucleation of primitive erythroblasts.
We observed only a subtle decrease of the vascular area in E10.5 VciΔR26 embryos (supplemental Figure 5). The unaltered numbers of EMPs in the circulation of VCiΔR26 embryos, and the efficient FL colonization of primitive erythroid cells suggested that the drastic reduction of definitive erythroid cells in the FL cannot be explained by possible cardiovascular defects that would prevent the migration of YS-derived cells to FL. To provide further support to this, we investigated the heartbeat rates in E11.5 embryos in which Vegfc had been deleted at E7.5. No difference was observed between the heartbeat rates of isolated WT and VCiΔR26 embryos (WT vs VciΔR26, 23.25 ± 3.66 min−1 vs 21.67 ± 1.63 min−1; P > .05). Altogether, these data suggest that the compromised fetal erythropoiesis cannot be explained by a dysfunctional cardiovascular system.
VEGF-C is required for macrophage expansion in FL
Another outstanding question was whether macrophage production or expansion in the FL is also affected. We thus analyzed macrophages in E10.5 YS and FL. The percentages of F4/80+CD11b−/lo cells among the VciΔR26 and WT YS cells were similar at E10.5 (supplemental Figure 6), but the Kupffer cells were significantly decreased in VciΔR26 FL (supplemental Figure 6). This indicated that VEGF-C is involved in the further expansion of macrophage populations in FL.
To confirm this, we performed a 2-hour 5-ethynyl-2'-deoxyuridine labeling of E11.5 embryos. Flow cytometric analysis of the 5-ethynyl-2'-deoxyuridine labeling index revealed a significant decrease in cell proliferation in VciΔR26 FLs, consistent with the failure of erythroblast expansion after Vegfc deletion. We also observed proliferating F4/80+ macrophages in WT FLs but not in VciΔR26 FLs. However, the proliferation rates of PECAM-1+ ECs, E-cadherin+ hepatocytes, and CD45+ hematopoietic cells in WT and VciΔR26 FLs were comparable (supplemental Figure 7).
Taken together, we conclude that VEGF-C has an important role in the recruitment of EMPs from the YS to FL and the subsequent proliferation and expansion of erythroid cells and macrophages in FL.
VEGF-C is expressed by hematopoietic cells
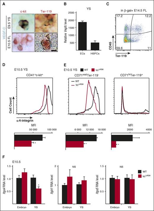
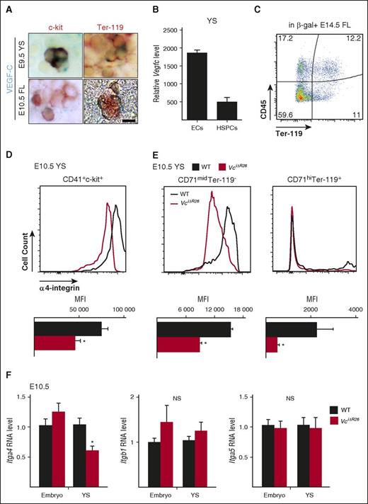
β-Gal staining of Vegfc+/lacZ E9.5 YS and E10.5 FL showed stain in c-kit+ and Ter-119+ cells, suggesting that they produce VEGF-C at these developmental time points (Figure 5A). Furthermore, flow cytometric analysis and β-Gal whole mount staining indicated that YS Lyve-1+ endothelium is another VEGF-C source during the early development (supplemental Figure 8A). Relative Vegfc RNA level from isolated YS endothelium (CD31+CD41−) and YS hematopoietic stem and progenitor cells (HSPCs; CD41+c-kit+) confirmed these observations40 (Figure 5B). Flow cytometric analysis of β-Gal in PB from E10.5 Vegfc+/lacZ embryos indicated that a subpopulation of primitive erythroblasts produces VEGF-C (supplemental Figure 8B). Similar analysis of the E14.5 FL from Vegfc+/lacZ mice showed that ∼11% of the VEGF-C expressing cells are erythroid cells and ∼18% are nonerythroid hematopoietic cells (Figure 5C; supplemental Figure 8C).
VEGF-C maintains α4-integrin expression in the erythroid lineage. (A) Staining of β-Gal (VEGF-C) expressing c-kit+ and Ter-119+ cells in E9.5 YS or E10.5 FL. Bar represents, 10 μm. (B) Relative Vegfc RNA levels in isolated YS ECs (PECAM-1+CD41−) and isolated YS HSPCs (CD41+c-kit+). (C) Flow cytometry showing β-Gal (VEGF-C) expression in the E14.5 FL from Vegfc+/lacZ mice. Of β-Gal+ total FL cells, ∼11% are erythroid cells (Ter-119+CD45−), ∼11% are Ter-119+CD45+, and 18.2% are nonerythroid hematopoietic cells (Ter-119−CD45+). (D-E) Flow cytometric analysis and quantification of mean fluorescent intensity (MFI) of integrin α4 expression in CD41+c-kit+ HSPCs, CD71midTer-119−, and CD71hiTer-119+ cells in the E10.5 YS. Note that the expression level of α4-integrin in the CD41+c-kit+ HSPCs, CD71midTer-119−, and CD71hiTer-119+ cells is significantly decreased upon Vegfc deletion (n = 3-4 per group; mean ± SEM; *P < .05; **P < .01). (F) qPCR analyses of Itga4, Itgb1, and Itga5 in WT and Vegfc deleted embryos and YS at E10.5. RNA fold changes are shown. Note that Itga4 is significantly decreased in Vegfc deleted YS (n = 5-7 per group; mean ± SEM; *P < .05; **P < .01).
VEGF-C maintains α4-integrin expression in the erythroid lineage. (A) Staining of β-Gal (VEGF-C) expressing c-kit+ and Ter-119+ cells in E9.5 YS or E10.5 FL. Bar represents, 10 μm. (B) Relative Vegfc RNA levels in isolated YS ECs (PECAM-1+CD41−) and isolated YS HSPCs (CD41+c-kit+). (C) Flow cytometry showing β-Gal (VEGF-C) expression in the E14.5 FL from Vegfc+/lacZ mice. Of β-Gal+ total FL cells, ∼11% are erythroid cells (Ter-119+CD45−), ∼11% are Ter-119+CD45+, and 18.2% are nonerythroid hematopoietic cells (Ter-119−CD45+). (D-E) Flow cytometric analysis and quantification of mean fluorescent intensity (MFI) of integrin α4 expression in CD41+c-kit+ HSPCs, CD71midTer-119−, and CD71hiTer-119+ cells in the E10.5 YS. Note that the expression level of α4-integrin in the CD41+c-kit+ HSPCs, CD71midTer-119−, and CD71hiTer-119+ cells is significantly decreased upon Vegfc deletion (n = 3-4 per group; mean ± SEM; *P < .05; **P < .01). (F) qPCR analyses of Itga4, Itgb1, and Itga5 in WT and Vegfc deleted embryos and YS at E10.5. RNA fold changes are shown. Note that Itga4 is significantly decreased in Vegfc deleted YS (n = 5-7 per group; mean ± SEM; *P < .05; **P < .01).
To explore the function for VEGF-C that is produced by hematopoietic cells, we crossed the Vav-Cre deletor mice25 with Vegfcflox/flox mice to generate hematopoietic deletion of Vegfc (VcΔVav). Lineage tracing showed that Vav-Cre is expressed in the YS already at E9.5 (supplemental Figure 9A), and that it induces recombination in hematopoietic cells as well as in some YS ECs, yet Vegfc deletion was not complete until E18.5 in FL (supplemental Figure 9B). We found that at E13.5, the FL weights in the VcΔVav and WT mice are comparable, after which the increase of FL weight and erythroid cells was compromised in comparison with WT (supplemental Figure 9C-E). This suggested that the hematopoietic-autonomous function of VEGF-C contributes to the phenotype.
Decreased α4-integrin expression in EMPs after Vegfc deletion
Integrins, in particular integrins α4β1 and α5β1, are important for erythropoiesis.41,42 Flow cytometric analysis of the YS showed a significantly decreased α4-integrin MFI in YS HSPCs, CD71midTer-119− cells and CD71hiTer-119+ cells (Figure 5D-E). At E10.5, the Itga4 RNA level was significantly decreased in the Vegfc deleted YS, but not in the embryo, whereas Itgb1 or Itga5 RNAs were unaltered (Figure 5F). It has been shown that α4-integrin is involved in VEGF-C induced lymphangiogeneis.43 Similar to lymphatic vessels, we detected expression of VEGFR2 and VEGFR3 in RNA analysis of sorted YS HSPCs40 and confirmed protein expression by immunofluorescence staining of E9.5 YS (supplemental Figure 9F-G). This suggested that impaired VEGF-C signaling decreases α4-integrin, which may affect FL colonization of EMPs and erythroid maturation.
In conclusion, our findings demonstrate that the severe anemia in embryos and defective definitive erythropoiesis in FL after Vegfc deletion is caused by defects in liver colonization by EMPs, subsequent macrophage/erythroid expansion, and primitive erythroblast distribution and maturation, likely involving α4-integrin downregulation.
VEGF-C deletion does not cause anemia in adult mice
Adult erythropoiesis in the steady state is homeostatic, maintaining the RBC index within narrow limits. To assess the need for VEGF-C signaling in adult erythropoiesis, we deleted the Vegfc gene at 8 weeks of age. Although we could only delete ∼80% of Vegfc alleles in the total bone marrow (BM) cells in the VciΔR26 mice, Vegfc deletion in single hematopoietic colonies was essentially complete (supplemental Figure 10A). All RBC indices were similar in the PB from WT and VciΔR26 mice at 6 days and 9 months after Vegfc gene deletion (supplemental Figure 10B), indicating that VEGF-C may be dispensable for steady-state erythropoiesis.
To test if VEGF-C is important for erythropoiesis recovery after stress, we challenged the WT and VciΔR26 mice with PHZ to induce acute hemolytic anemia by decreasing erythrocyte and hematocrit levels,44 or with 5-FU treatment, which largely ablates the BM hematopoietic compartment, simultaneously inducing hematopoietic regeneration from HSCs. There were no differences in RBC or hematocrit levels between the WT and VciΔR26 mice during the recovery from PHZ or 5-FU treatment (supplemental Figure 10C). To exclude the possibility that the remaining Vegfc in the adult BM is responsible for the unaltered erythropoiesis recovery, we also did a parallel study in mice expressing soluble VEGF-C/D trap or control protein23,45 (supplemental Figure 10D). RBC indices were not altered by the VEGF-C/D trap whether or not 5-FU treatment was used (supplemental Figure 10E).
We conclude that VEGF-C is critical for fetal erythropoiesis and EMP colonization of FL, whereas it does not have a major effect on adult erythropoiesis in homeostatic conditions or in response to stress.
Discussion
The survival and growth of the embryo depends on multiple waves of hematopoiesis that generate the differentiated blood cells for the needs of the embryo and establish a pool of undifferentiated HSCs.46 Although the anatomy of developmental hematopoiesis has been fairly well mapped, little is known about the signals that enable the generation, migration, expansion, and differentiation of the precursors from distinct hematopoietic waves. In this study, we unravel an unexpected role for VEGF-C in fetal erythropoiesis. Although VEGF-C loss did not compromise EMP production in the YS, it decreased EMP colonization of FL and the subsequent proliferation and differentiation of macrophages and erythroid maturation and enucleation. In contrast, the FL HSC compartment was unaffected by VEGF-C loss. Moreover, although Vegfc deletion did not affect the production of primitive erythroblasts in the YS or their migration to the FL, it compromised the vascular mobilization, maturation, and enucleation of primitive erythroblasts.
Our data suggest that in the C57BL6 background, VEGF-C regulates fetal erythropoiesis in part through its effect on α4-integrin expression in EMPs, which is required for effective EMP colonization, and for the expansion, maturation, and enucleation of definitive erythroid cells in FL (see supplemental Figure 11). FL macrophages were also severely reduced, further compromising the environment required for definitive erythroid maturation in FL. Strikingly, Vegfc deletion from E10.5 onward, or in adults, did not affect erythropoiesis, indicating a distinct, temporal requirement for the VEGF-C signaling pathway in developmental hematopoiesis.
Embryos lacking a single Vegfc allele have defective cutaneous lymphatic vessels, but for thus far unknown reasons, they failed to survive in some genetic backgrounds.18,19 Together with the new data presented here we speculate that the death of the Vegf-c+/− embryos in the C57BL6 background may be caused in part by a combination of cumulative defects in both fetal erythropoiesis and lymphangiogenesis. This further suggests that there are as yet unidentified genes that modulate VEGF-C function in fetal erythropoiesis. The proteolytic processing of VEGF-C is important for angiogenesis and lymphoangiogenesis, and administration of proteolytically processed, activated VEGF-C has been shown to suppresses definitive hematopoiesis from para-aortic splanchnopleural mesoderm explants ex vivo.28 However, lack of VEGF-C in our in vivo genetic deletion model did not result in increased definitive hematopoiesis, suggesting that the endogenous VEGF-C does not have such function. Interestingly, recent studies have shown midgestation anemia and FL defects in Ccbe1−/− or Adamts−/−embryos, which are thus genes involved in VEGF-C processing and modulation of VEGF-C function in fetal erythropoiesis.21,22
Vegfc deletion compromised FL colonization by EMPs and resulted in a drastic reduction of the definitive erythroid lineage, without affecting the HSC lineage or later erythropoiesis in FL or BM. Furthermore, Vegfc deletion did not affect the primitive (pro-)erythroblast production in the YS, but instead compromised the vascular distribution as well as terminal maturation and enucleation of primitive erythroblasts. Thus, our data show a major requirement for VEGF-C signaling pathway specifically in the first and second waves of erythropoiesis that originate from the YS-derived primitive erythroid precursors and EMPs, whereas the third wave originating from HSCs was largely unaffected.
We show that VEGF-C is expressed in both YS and embryonic ECs, as well as in hematopoietic cells. Lineage tracing by us and others indicates that Vav-Cre activity is present in the YS, in the subaortic mesenchyme, and in intra-aortic hematopoietic clusters, but not in the E9.5 embryo or in the aorta-gonad-mesonephros endothelium at E11.47,48 Since the deletion efficiency with Vav-Cre was poor until E18.5, the colonization defect was largely bypassed, and the FL expansion/survival defect was thus the major phenotype in the VcΔVav mice.
Early Vegfc deletion resulted in defective fetal erythropoiesis that resembled the effect of Itga4 deletion in embryos.49,50 A significantly decreased α4-integrin staining in EMPs was observed after Vegfc deletion. In E14.5 FL, decreased Itga4 RNA level was also observed in the isolated Ter-119+ erythroid cells (Figure 3E). Notably, α4-null embryos die after E12, and FLs from α4-null embryos are smaller and paler than in WT littermates at E11.51,52 Itga4−/− hematopoietic progenitors are present in FL but lose their capacity to accomplish differentiation in vivo.49,50 α4-Integrin expression declines in the erythroid lineage after the enucleation stage, and mice with an EpoR-specific deletion of Itga4 have increased erythroblast levels and decreased erythrocytes in the circulation.53 Furthermore, although little α4-integrin is expressed on circulating primitive erythroblasts at E9.5, its levels increase by E13.5 to E14.5.38 Our data suggest that reduced α4-integrin expression could contribute to the defective colonization of EMPs and maturation and enucleation of erythroid lineages after Vegfc deletion. The mechanisms of VEGF-C regulation of α4-integrin in EMPs remain to be determined in future studies.
RBC indices were similar in adult WT and VciΔR26 mice. Furthermore, recovery of adult erythropoiesis after PHZ or 5-FU treatment was not compromised in VciΔR26 mice, indicating that VEGF-C does not have a major effect on adult erythropoiesis. However, our current data do not rule out a transient defect in hematopoietic progenitors.
HSPCs exist in distinct microenvironments that regulate their proliferation and differentiation. Although recent studies have mapped the key niche cells and factors that regulate various stem/progenitor cell subsets in the adult BM,54 only few studies have focused on fetal hematopoietic niches. Recently, the periportal vascular niche was identified as a dynamically changing microenvironment that regulates HSC expansion and migration.55 In this study, we provide new insights to fetal hematopoietic microenvironments by unveiling VEGF-C as a regulator of FL erythropoiesis. Although we did not observe major vascular defects in the E14.5 FL, it remains possible that there are changes in the FL vascular niche harboring EMPs during the establishment of fetal erythropoiesis. Our findings demonstrate that VEGF-C is essential for fetal erythropoiesis, and that VEGF-C regulates liver colonization by EMPs, and macrophage and erythroid cell expansion and maturation in FL. Further studies will determine how VEGF-C and other potent factors in the fetal hematopoietic niches55 coordinate the expansion and differentiation of stem and progenitor cells to meet the diverse needs of developmental and adult hematopoiesis.
The online version of this article contains a data supplement.
The publication costs of this article were defrayed in part by page charge payment. Therefore, and solely to indicate this fact, this article is hereby marked “advertisement” in accordance with 18 USC section 1734.
Acknowledgments
The authors would like to thank Mark Kahn and Eckhard Lammert for fruitful discussions; Jarmo Koponen, Riitta Kauppinen, Mari Jokinen, and Tapio Tainola for expert technical assistance; the Biomedicum Imaging Unit for microscopy support; the Biomedicum FACS core facility for helping with flow cytometry; adeno-associated virus vector gene transfer and cell therapy core facility for the service and providing the adeno-associated virus vectors; and the staff at the Viikki and Biomedicum Helsinki Animal Facilities for excellent animal husbandry.
This work was funded by the Academy of Finland (Centre of Excellence Program 2014-2019; grant 271845) (K.A. and P.S.), European Research Council Advanced Grant (ERC-2010-AdG-268804) (K.A.), Marie Curie Actions of European Union Seventh Framework Programme (FP7/2007-2013; grant 317250) (K.A.), the Leducq Foundation (11CVD03) (K.A.), the Sigrid Juselius Foundation (K.A. and P.S.), and the Cancer Society of Finland (K.A. and P.S.).
Authorship
Contribution: S.F. and H.N. designed and performed experiments, analyzed and interpreted the data, and wrote the manuscript; K.H., S.C., and E.S. performed the histology and real-time qPCR; P.S. and K.A. generated and characterized the VCiΔR26 mouse strain; H.K.A.M. reviewed the manuscript, discussed the hypotheses, and advised with the experimental design and results; and K.A. oversaw the entire project, designed and analyzed the experiments, and wrote the manuscript.
Conflict-of-interest disclosure: The authors declare no competing financial interests.
Correspondence: Kari Alitalo, Biomedicum Helsinki, PL63, University of Helsinki, Haartmaninkatu 8, FIN-00014 University of Helsinki, Finland; e-mail: kari.alitalo@helsinki.fi.
References
Author notes
S.F. and H.N. contributed equally to this study.
![Figure 1. Decreased FL size after global deletion of Vegfc at E7.5. (A-D) Representative images of VciΔR26 embryos at E13.5 and E15.5. Note the smaller liver size in VciΔR26 embryos. Bar represents 2 mm. (E) Liver weight in E13.5 to E15.5 embryos (n = 3-8 per group; mean ± standard error of the mean [SEM]; *P < .05). (F) Representative hematoxylin and eosin FL sections. Bar represents 50 μm. (G) Activated caspase-3 and 4′,6-diamidino-2-phenylindole (DAPI) staining. High magnification images are shown on the right. Bar represents 200 μm.](https://ash.silverchair-cdn.com/ash/content_public/journal/blood/128/5/10.1182_blood-2015-12-687970/4/m_710f1.jpeg?Expires=1765027045&Signature=cKFfVvF-t~SmraYjC9nQUXzhedguPil6ClKNJ7TiSns9NB5Qn4EPhLPsLUZVJV8xX~NdqE-ILVOSTg5v-y4AhVXPHjWsqt5gVrNA~t95jWlt~-Dejxc1IGzcpale1JemVtPkj94by3WS1GxX6KEDoFZeMveFsl7U1-uhVHsovzuruiKsuzZ7psC9CNyhMEzOrE9kPHnFCEPlMSsjeCNV7vWawTqsaEjffoPkpRDYcoFmvhkbR2S~c3YsRNwy8Xlv6z~dAatD94hlsqN-vYq5EgnhEw1wYVBTTzteHHpMsrU4e1YSXpSHf8GZ-DhRZ3qFM5EOKc-2TxSZRNI-XAWCCA__&Key-Pair-Id=APKAIE5G5CRDK6RD3PGA)




![Figure 1. Decreased FL size after global deletion of Vegfc at E7.5. (A-D) Representative images of VciΔR26 embryos at E13.5 and E15.5. Note the smaller liver size in VciΔR26 embryos. Bar represents 2 mm. (E) Liver weight in E13.5 to E15.5 embryos (n = 3-8 per group; mean ± standard error of the mean [SEM]; *P < .05). (F) Representative hematoxylin and eosin FL sections. Bar represents 50 μm. (G) Activated caspase-3 and 4′,6-diamidino-2-phenylindole (DAPI) staining. High magnification images are shown on the right. Bar represents 200 μm.](https://ash.silverchair-cdn.com/ash/content_public/journal/blood/128/5/10.1182_blood-2015-12-687970/4/m_710f1.jpeg?Expires=1765362017&Signature=fClIDmX0jXL8VC6ORrII4wHrSoAYwBzHAwiyq3wtevn~N6FJ6Vy2BIztJaOvq67G3UGCKUeUpbJAjS9ndvqVfJGJJUF7zyF59yLSqCog00LNlflgmzbJsGAeMZ0p2qD~N1p3Sf8YB3rU2q0ymvD2tVZEHueneGfBXJf~Hg7C48JjtXOlTpjFAMI3rklZI9iCaaURj4LQhFTJ7ZPbELXQ0b-GMZNyutWDoGnxxu6PS1BWA-igYWfWXCGv0kKZiK5r8nX8RSgttS3XYw-icUs9YNHuWYCT7HekIdnx2p35czPkqUlzPgz4sWkP9~sYdRyL13WW0u-3-D~-8LCDUIQFOg__&Key-Pair-Id=APKAIE5G5CRDK6RD3PGA)



