Abstract
Complex karyotypes are associated with a poor prognosis in chronic lymphocytic leukemia (CLL). Using mFISH, iFISHand T/C FISH we thoroughly characterized 59 CLL patients regarding parameters known to be involved in chromosomal instability: status of the genes ATM and TP53 and telomere length (10 patients with a normal karyotype, 10 patients with an isolated deletion 11q, 19 patients with a complex karyotype without a deletion 11q and 20 patients with a complex karyotype including a deletion 11q). Among the patients with a complex karyotype, 29 of 39 (74%) showed a karyotypic evolution or a composite karyotype expressing great karyotypic heterogeneity and high chromosomal instability. Deletion of TP53 and ATM, two master regulators of DNA repair, was mutually exclusive in all but one patient. Interestingly, a deletion in 11q, either isolated or in the complex context of a complex karyotype, was associated with a significantly diminished risk (p<0.05) of carrying a mutation in TP53. In patients with loss or mutation of TP53 chromosomal breakage occurred more frequently (p<0.01) in (near-) heterochromatic regions leading to dicentric chromosomes and whole arm translocations. Telomeres of aberrant cells were significantly shorter than those of cells with a normal karyotype from the same patient. Also, median telomere length in patients with complex karyotypes was significantly shorter than of healthy controls (p<0.05) and shorter than telomere length of all other cytogenetic cohorts. Furthermore, the median telomere length of patients carrying a TP53 mutation was significantly shorter than of patients without mutation (p<0.05). We conclude that telomere shortening in combination with loss of TP53 induces increased chromosomal instability with preferential involvement of (near-) heterochromatic regions.
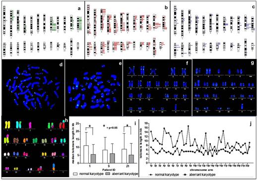
a-b) Results of the Cytogenetic Data Analysis System (CyDAS) evaluation of all integratedkaryotypicdata from R-banding,iFISHandmFISHanalyses for recurrent gains and losses (a) as well as for recurrent breakpoints (b)
c-f) T/C FISH on metaphases (d,e) and T/C FISHkaryograms(f,g) of patient 46 with a complex karyotype. Depicted are a normal cell (d and f) and an aberrant cell (e and f) The fluorescence intensity correlating with telomere length is higher in the normal cell than in the aberrant cell indicating telomere shortening in the aberrant cell.
g)Karyogramof patient 46 aftermulticolorfluorescence in situ hybridization (mFISH) demonstrating a complex karyotype with cryptic aberrations.
h) Median telomere lengths (kilobases) of normal and aberrant metaphases in three patients with CLL.*statistically significant difference (p<0.05).
i) Average telomere length (kilobases) of each chromosome arm of normal and aberrant metaphases of one patient.
a-b) Results of the Cytogenetic Data Analysis System (CyDAS) evaluation of all integratedkaryotypicdata from R-banding,iFISHandmFISHanalyses for recurrent gains and losses (a) as well as for recurrent breakpoints (b)
c-f) T/C FISH on metaphases (d,e) and T/C FISHkaryograms(f,g) of patient 46 with a complex karyotype. Depicted are a normal cell (d and f) and an aberrant cell (e and f) The fluorescence intensity correlating with telomere length is higher in the normal cell than in the aberrant cell indicating telomere shortening in the aberrant cell.
g)Karyogramof patient 46 aftermulticolorfluorescence in situ hybridization (mFISH) demonstrating a complex karyotype with cryptic aberrations.
h) Median telomere lengths (kilobases) of normal and aberrant metaphases in three patients with CLL.*statistically significant difference (p<0.05).
i) Average telomere length (kilobases) of each chromosome arm of normal and aberrant metaphases of one patient.
No relevant conflicts of interest to declare.
Author notes
Asterisk with author names denotes non-ASH members.
