Abstract
Deregulation of both hematopoietic stem cell (HSC) activity and bone marrow (BM) microenvironment is pivotal in the development of myeloproliferative neoplasms (MPNs). Previous studies indicate that, in addition to HSCs, myeloid malignancies also affect the function of BM microenvironment. MPNs progressively remodel endosteal BM niche into a self-reinforcing leukemic niche and contribute to BM fibrosis, indicating that BM microenvironment should not be underestimated in MPN treatment. Until now, treatment options for MPNs are still limited. Ruxolitinib (Rux), an inhibitor of JAK 1 and 2, has significant clinical efficacy in myelofibrosis. Recent evidence reveals that combination of Rux and tyrosine kinase inhibitor (TKI) Nilotinib contributes to elimination of CD34+ cells in chronic myelogenous leukemia (CML), a subtype of MPNs, both in vitro and in vivo. However, treatment targeting BM microenvironment in MPNs remains poorly understood. Therefore, we aim to characterize the role of Rux in mesenchymal stromal cells (MSCs), which are key stromal cells in hematopoietic support of BM microenvironment.
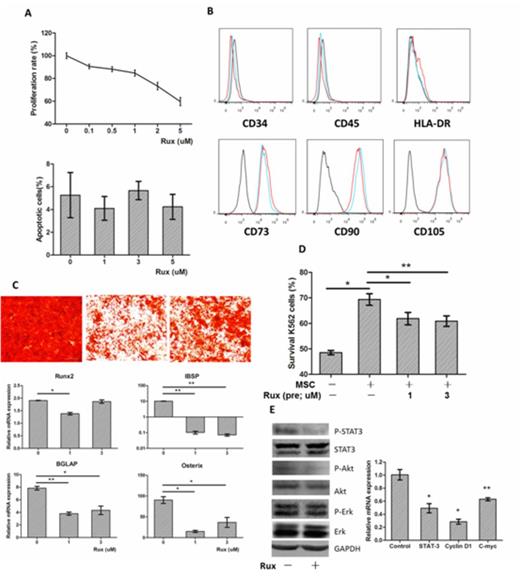
Our results showed that Rux with concentration gradients from 0.1 to 5µM inhibited proliferation of MSCs in a dose-dependent manner, without increasing apoptosis rate (P£¾0.05) (Figure 1A). Compared with control cells, MSCs exposed to 5µM Rux displayed similar morphology, and expressed comparable levels of CD73, CD90, CD105, CD34, CD45 and HLA-DR surface antigens (Figure 1B). As previously reported, leukemic myeloid cells stimulated MSCs to overproduce functionally altered osteoblastic lineage cells (OBCs). Thus we assessed the effect of Rux on osteogenic differentiation of MSCs. We found that 1µM Rux significantly inhibited osteoblast differentiation evidenced by reduced mineralization with Alizarin red staining on day 14, while 3µM Rux exhibited a relatively mild inhibitory ability. To further confirm the effect of Rux on this process, we analyzed the expression of osteoblast-specific transcription factors (Runx2 and Osterix) and osteoblastic markers (IBSP and BGLAP) by qrt-PCR. Consistently, the expression of both early (Runx2 and IBSP) and late (Osterix and BGLAP) osteoblast differentiation-related genes were significantly suppressed by Rux (Figure 1C). Since Rux showed a synergistic effect with nilotinib on CML and leukemia cells obtained cytotoxic drug resistance when co-cultured with MSCs, we explored whether Rux can reverse this protective effect. We pre-treated MSCs with 1 and 3µM Rux for 3 days, washed the drug away, and then co-cultured them with K562 cells at a ratio of 1:10. Our results demonstrated that when treated with Nilotinib, K562 cell survival was significantly increased in presence of MSCs (48.5±1.7% v.s. 69.4±4.6%), while MSCs pretreated with Rux exhibited a remarkably reduced protective effect (with 1µM Rux 61.9±4.8%; 3µM Rux 60.9±4.1%) (Figure 1D). To investigate the possible mechanisms engaged, we conducted western blot and qrt-PCR analysis. As shown in figure 1E, a decreased phosphorylation level of STAT3 and Akt but not Erk was detected in Rux conditioned MSCs. And qrt-PCR results confirmed that Rux down-regulated JAK2/STAT3 targeted genes whose levels were decreased by one third (C-myc), one half (STAT3) and three quarters (Cyclin D1).
In conclusion, these data indicated that Rux, a specific antagonist of JAK2, exerted a negative effect on MSCs proliferation and osteoblast differentiation, which were pivotal in the sinister hematopoietic-stromal symbiosis in MPN, especially in CML. Rux also significantly weakened the protective effect of MSCs on CML against nilotinib through blocking JAK2/STAT3 signaling. Collectively, Rux provides further hope that therapeutic targeting on both malignant hematopoietic cells and the BM microenvironment could eliminate malignant cells and regenerate normal microenvironment with resolved myelofibrosis that supports normal hematopoiesis.
No relevant conflicts of interest to declare.
Author notes
Asterisk with author names denotes non-ASH members.
