Abstract
Cross-presentation allows antigen-presenting cells to present exogenous antigens to CD8+ T cells, playing an essential role in controlling infections and tumor development. IFN-α induces the rapid differentiation of human mono-cytes into dendritic cells, known as IFN-DCs, highly efficient in mediating cross-presentation, as well as the cross-priming of CD8+ T cells. Here, we have investigated the mechanisms underlying the cross-presentation ability of IFN-DCs by studying the intracellular sorting of soluble ovalbumin and nonstructural-3 protein of hepatitis C virus. Our results demonstrate that, independently from the route and mechanism of antigen entry, IFN-DCs are extraordinarily competent in preserving internalized proteins from early degradation and in routing antigens toward the MHC class-I processing pathway, allowing long-lasting, cross-priming capacity. In IFN-DCs, both early and recycling endosomes function as key compartments for the storage of both antigens and MHC-class I molecules and for proteasome- and transporter-associated with Ag processing–dependent auxiliary cross-presentation pathways. Because IFN-DCs closely resemble human DCs naturally occurring in vivo in response to infections and other danger signals, these findings may have important implications for the design of vaccination strategies in neoplastic or chronic infectious diseases.
Introduction
Over the past years, it has become apparent that type-I interferons (IFNs) affect adaptive immunity through their effects on monocytes. In particular, IFN-α has been shown to act as a potent inducer of the rapid differentiation of human monocytes into highly activated and partially mature dendritic cells (DCs), known as IFN-DCs.1 We demonstrated previously that human monocytes exposed to granulocyte macrophage colony-stimulating factor (GM-CSF) and IFN-α are rapidly induced to express a set of membrane molecules involved in antigen (Ag) presentation and T-cell costimulation, as well as to strongly promote T helper (Th)–1 response and CD8+ T cell cross-priming.2 Moreover, IFN-DCs were shown to cross-present very efficiently low amounts of nonstructural-3 protein (NS3) of hepatitis C virus (HCV) to a specific CD8+ T cell clone, even in the absence of CD4+ T-cell help.2
The cross-presentation efficiency of DCs is not dictated solely by their Ag capture capability3 ; it also is affected by critical factors such as (1) the route of Ag uptake, (2) acidification-sensitive Ag degradation in endosomal–lysosomal compartments, and (3) Ag entry into the major histocompatibility complex class-I (MHC-I) pathway.4-8 At present, 4 nonmutually exclusive models have been proposed to explain cross-presentation.8-10 In the canonical cytosolic pathway, endocytosed Ags are translocated into the cytosol, where they are degraded by the proteasome, and then the antigenic peptides are transported into the lumen of the endoplasmic reticulum (ER) by the transporters associated with Ag processing (TAPs),9,10 or alternatively, reimported from the cytoplasm into the early endosomes and loaded onto endosomal MHC-I.11,12 According to a less well-defined TAP- and proteasome-independent endosomal pathway, Ags can be processed by endosomal proteases and loaded onto MHC-I molecules directly within early and late endosomes and lysosomes.13-15 An additional model involves the delivery of components of the ER to endocytic organelles or the transport of incoming Ags to the ER.16-18
Here, we have investigated the mechanisms underlying the superior efficiency of IFN-DCs in the cross-presentation of soluble proteins, by studying (1) the Ag uptake and trafficking to the class-I processing pathway, (2) the maturation kinetic of the organelles containing the internalized proteins, (3) the Ag stability within endosomes, and (4) the Ag processing and cross-presentation to specific CD8+ T cells. The results reveal that IFN-DCs exhibit a delayed endosomal acidification associated with a prolonged Ag survival and retention in the early endosomal compartment, as well as with Ag trafficking to recycling pathways. In IFN-DCs, both early and recycling endosomal compartments serve as important stores of MHC-I molecules, allowing rapid presentation of exogenous Ags. These findings provide novel mechanistic insight into the cross-presentation efficiency of IFN-DCs and underscore the potential advantage of using these cellular adjuvants for therapeutic vaccination of patients with neoplastic or chronic infectious diseases.
Methods
Cell separation and culture
PBMCs used in this study were derived from buffy coats obtained from healthy blood donors, as anonymously provided by the Immunohematology and Transfusional Center of Policlinico Umberto I, University “La Sapienza,” Rome, Italy. Written informed consent for the use of buffy coats for research purposes was obtained from blood donors by the Transfusional Center in accordance with the Declaration of Helsinki, and both the informed consent form and procedure were approved by the Ethics Committee of Policlinico Umberto I. Data related to human samples were all analyzed anonymously. IFN-DCs and conventional IL-4–DCs were obtained according to our procedure described previously.19 Positively selected CD14+ monocytes were plated at the concentration of 2 × 106 cells/mL in CellGro DC medium (Cell Genix), supplemented with 500 U/mL GM-CSF (PeproTech) and either 250 U/mL IL-4 (R&D Systems) for 5 days or 10 000 U/mL IFN-α2b (Intron A; Schering Plough) for 3 days.
Flow cytometric analysis
DCs (0.5 × 106) were incubated for 15 minutes at 37°C with either 10 μg/mL FITC-conjugated ovalbumin (OVA) or DQ-OVA (Molecular Probes). Cells were then washed and chased for different times in absence of soluble proteins with medium. Fluorescence was monitored by analyzing fixed cells on an FACScalibur cytometer with CellQuest Pro Version 0.3cf5b software (BD Biosciences). DCs incubated with either OVA-FITC or DQ-OVA at 4°C were used as control. To examine the effects of Toll-like receptor (TLR) ligands on Ag processing, DCs were allowed to take up OVA-FITC in the presence of 1 μg/mL lipopolysaccharide (LPS), 10 μg/mL poly(I:C) (Sigma-Aldrich), or 5 μg/mL imiquimod (InvitroGen).
For intracellular staining of acidic vesicles, DCs were incubated for 3 minutes with 1μM LysoSensor Green DND-189 (Invitrogen) and analyzed by flow cytometry. Untreated and unstained cells were used to set the background fluorescence.
Confocal laser scanning microscopy
DCs (5 × 104) were seeded on poly-l-lysine coverglasses. For the analysis of acidic vesicles, unfixed cells were directly stained on glass slides with 5μM LysoSensor Yellow/Blue DND-160 (Invitrogen) for 3 minutes and quickly examined by confocal laser scanning microscopy (CLSM).
For uptake experiments, cells were pulsed for 15 minutes with FITC-conjugated OVA (10 μg/mL), HCV NS3 Ag (50 μg/mL), or both, followed by a 15-minute to 4-hour chase. At the end of each time point, after seeding on coverglasses, cells were fixed by 3% paraformaldehyde and permeabilized by 0.5% Triton X-100.
Cells were incubated with the following antibodies (Abs): monoclonal anti–HCV-NS3 c33c recombinant protein (Biodesign International); anti–human HLA-ABC (DakoCytomation); FITC-conjugated anti–EEA-1, anti-Rab5, and anti–Lamp-1 (BD Biosciences); rabbit anti-Rab11, anti–NOX-2, anti–TAP-1, and anti-OVA (Abcam); and goat anti-Rab7, anti-calnexin, anti-calreticulin, rabbit anti-Rab4, anti-Rab5, and anti-Rac2 (Santa Cruz Biotechnology); Alexa Fluor 488, 594, and 647 F(ab)2 fragments of goat anti–mouse, goat anti–rabbit, or donkey anti–goat IgG (H+L) were used as secondary Abs (Molecular Probes).
Fc receptors were blocked extensively with FcR blocking reagent (Miltenyi Biotec). Coverglasses were finally mounted on the microscope slide with Vectashield antifade mounting medium containing 4′, 6-diamidino-2-phenylindole (Vector Laboratories).
CLSM observations were performed with a TCS SP2 AOBS apparatus (Leica), using 63×/1.4 NA oil objective and excitation spectral laser lines at 405, 488, 594, and 633 nm, and Lasertechnik Version 2.6 rel.1537 confocal software (Leica) and Photoshop CS2 (Adobe Systems). Several cells were analyzed for each labeling condition, and representative results are presented.
Western blot analysis
Protein expression was evaluated in cell lysates, as described previously.20 Blots were incubated with rabbit anti-OVA and anti–NOX-2 Abs (Abcam). Actin was used as quantitative loading control (mouse anti-actin was from Sigma-Aldrich).
Cross-presentation and Ag stimulation assays
IFN-DCs and IL-4-DCs were pretreated for 30 minutes with 100 μM chloroquine; 2.5 μg/mL brefeldin A; 50μM lactacystin; 100μM MG132; or 100, 50, and 25μM primaquine (all from Sigma-Aldrich) and then pulsed with 50 μg/mL soluble HCV-NS3 c33c recombinant protein (Biodesign International) for 16 hours. Primaquine treatment was maintained all through the pulse. DCs were then co-cultured with 2 to 4 × 104 cells/well of Ag-specific CD8+ T-cell clones (Stimulator: Responder ratio) for 18 hours at 37°C in an ELISPOT plate and analyzed for detecting IFN-γ with ELISPOT assay.
Statistical analysis
All data are expressed as mean ± SD. Statistical analysis was performed by Mann-Whitney test.
Results
Prolonged Ag survival and slow endosomal acidification in IFN-α–conditioned DCs
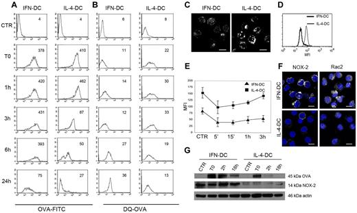
We have previously reported that the high efficiency of IFN-DCs in inducing cross-priming of CD8+ T cells was not dependent on an increased capability to take up soluble Ags, because this function did not substantially differ from that of conventional immature DCs.2 We therefore decided to investigate in detail the intracellular sorting of endocytosed Ags in IFN-DCs, by first analyzing the fate of the OVA prototype Ag, whose endocytosis is mainly mediated by the mannose receptor.7 After pulsing of IFN-DCs with FITC-conjugated OVA for 15 minutes followed by a 1- to 24-hour chase, we observed that in IFN-DCs the level of OVA-FITC was substantially unaltered up to 6-hour chase, and a moderate fluorescence was still retained at 24 hours in all analyzed cells (Figure 1A). On the contrary, in conventional immature DCs (IL-4–DCs) we observed a significant and progressive loss of the FITC signal starting as soon as 3 hours from OVA pulse up to a virtual disappearance after 24 hours, probably reflecting a more rapid degradation, endosomal acidification, or both, as FITC is a pH-sensitive fluorochrome, with respect to IFN-DCs (Figure 1A). To further characterize Ag degradation, we pulsed DCs with DQ-OVA, a self-quenched conjugate of OVA exhibiting bright fluorescence only on endolysosomal protease-dependent degradation. Both DC types were pulsed with DQ-OVA for 15 minutes and analyzed by flow cytometry at different times. In IFN-DCs, only a small amount of DQ-OVA was degraded during the first 3-hour chase, as indicated by the low-level emission of fluorescence (Figure 1B), whereas in IL-4–DCs the signal of DQ-OVA reached its maximal level after 3 hours from pulse, declining with time and disappearing after 24 hours, suggesting a higher proteolytic activity (Figure 1B). In contrast, in IFN-DCs the fluorescence persisted at least for 24 hours, indicating a prolonged intracellular Ag survival because of delayed proteolysis. We also tested the effect of selected TLR agonists on Ag processing, reported to be regulated by TLR-mediated signaling.21,22 Coadministration of OVA-FITC with LPS, imiquimod, or poly(I:C) as a 15-minute pulse, followed by a 6- or 24-hour chase in presence of TLR ligands, resulted in no effect on Ag uptake, OVA proteolysis, or Ag survival in both IFN-DCs and IL-4–DCs, although TLR stimulation led to an up-regulation of CD80, CD86, CD83, and CD40 (data not shown).
Prolonged Ag survival and slow endosomal acidification in IFN-DCs after OVA uptake. (A-B) Time course analysis by flow cytometry of Ag uptake and processing in DCs. Cells were pulsed with OVA-FITC (A) or DQ-OVA (B) for 15 minutes at 37°C and then chased with medium for the indicated intervals. A representative experiment of 5 is shown. The mean fluorescence values are indicated in each panel. (C) Detection by CLSM examinations (central optical sections) of cytoplasmic acidic vesicles in unfixed DCs stained with LysoSensor Yellow/Blue DND-160 (pseudocolor gray). Scale bars represent 10 μm. (D) Flow cytometry profiles of unfixed DCs stained with LysoSensor Green DND-189. (E) Time course analysis by flow cytometry of LysoSensor Green DND-189 fluorescence changes (mean ± SD of 3 independent experiments) in DCs allowed to take up unconjugated OVA for the indicated times. (F) NOX-2 and Rac2 detection by CLSM examinations of DCs, fixed, permeabilized, and stained with anti–NOX-2 or anti-Rac2 Abs (pseudocolor gray). Nuclei are reported in blue (4′, 6-diamidino-2-phenylindole). Scale bars represent 10 μm. Panels are representative of 5 (NOX-2) or 3 (Rac2) independent experiments. (G) Western blot analysis (1 of 3) on total cell lysates from DCs that were allowed to internalize OVA for 15 minutes and then were washed and chased for 2 or 18 hours. Blots were incubated with anti–NOX-2 and anti-OVA Abs. Actin was used as quantitative loading control.
Prolonged Ag survival and slow endosomal acidification in IFN-DCs after OVA uptake. (A-B) Time course analysis by flow cytometry of Ag uptake and processing in DCs. Cells were pulsed with OVA-FITC (A) or DQ-OVA (B) for 15 minutes at 37°C and then chased with medium for the indicated intervals. A representative experiment of 5 is shown. The mean fluorescence values are indicated in each panel. (C) Detection by CLSM examinations (central optical sections) of cytoplasmic acidic vesicles in unfixed DCs stained with LysoSensor Yellow/Blue DND-160 (pseudocolor gray). Scale bars represent 10 μm. (D) Flow cytometry profiles of unfixed DCs stained with LysoSensor Green DND-189. (E) Time course analysis by flow cytometry of LysoSensor Green DND-189 fluorescence changes (mean ± SD of 3 independent experiments) in DCs allowed to take up unconjugated OVA for the indicated times. (F) NOX-2 and Rac2 detection by CLSM examinations of DCs, fixed, permeabilized, and stained with anti–NOX-2 or anti-Rac2 Abs (pseudocolor gray). Nuclei are reported in blue (4′, 6-diamidino-2-phenylindole). Scale bars represent 10 μm. Panels are representative of 5 (NOX-2) or 3 (Rac2) independent experiments. (G) Western blot analysis (1 of 3) on total cell lysates from DCs that were allowed to internalize OVA for 15 minutes and then were washed and chased for 2 or 18 hours. Blots were incubated with anti–NOX-2 and anti-OVA Abs. Actin was used as quantitative loading control.
Slow endosomal acidification and low proteolytic activity were shown to favor peptide loading onto MHC-I molecules.5,8 To examine the relative contribution of acidification to Ag processing, we stained both DC types with LysoSensor; LysoSensor accumulates in intracellular vesicles and undergoes increased fluorescence intensity on acidification. Surprisingly, at steady-state condition IFN-DCs revealed a smaller number and a lower brightness of acidic compartments with respect to IL-4–DCs, indicating a less acidic intracellular environment (Figure 1C). This observation was consistent with the cytometric analysis showing a more intense fluorescence in conventional DCs compared with IFN-DCs (Figure 1D). With the specific aim of monitoring the intracellular changes of acidic compartments on Ag uptake, we allowed DCs to internalize unconjugated OVA, and then we evaluated the shift in the LysoSensor fluorescence (indicating changes in pH values) by flow cytometry. The analysis at different time points revealed that IFN-DCs exhibited a prominent and long-lasting endosomal alkalinization on Ag internalization, followed by a slow endosomal acidification (Figure 1E).
Based on previous reports indicating that the NADPH oxidase NOX-2 critically regulates endosomal pH during endocytosis and phagocytosis, leading to active alkalinization of the endosomal compartments,23 we examined the expression of NOX-2 in both DC types. By performing Western blot analysis on cell lysates and CLSM examinations on fixed cells, we detected significant higher levels of NOX-2 in IFN-DCs compared with IL-4–DCs, both in untreated cells (Figure 1F) and in cells having internalized OVA (Figure 1G). Interestingly, the small GTPase Rac2, known to control the assembly and activation of NOX-2 in phagosomes24 also was present in notably high amounts in untreated IFN-DCs (Figure 1F). Although we cannot exclude the involvement of other critical enzymes in the regulation of endosomal pH, the high NOX-2 and Rac2 expression levels in IFN-DCs probably contribute to their major resistance to acidification after OVA uptake and the ensuing protection of Ag from early degradation. In addition, the Western blot analysis performed on lysates from DCs allowed to internalize OVA clearly showed a significant delay in OVA proteolysis in IFN-DCs, where a considerable amount of intact OVA could still be detected after 18-hour chase (Figure 1G).
Altogether, our results indicate that IFN-DCs have a special capability of favoring Ag survival by strongly delaying endosomal acidification, a phenomenon known to promote cross-presentation.8
Early endosomal localization of MHC-I molecules in IFN-DCs
There is consensus that cross-presentation of soluble Ags occurs in distinct compartments with respect to endogenous Ag presentation.7,11,25,26 However, the intracellular compartment where the antigenic peptides derived from exogenous Ags interact with MHC-I has not yet been clearly defined. In our study, we analyzed the intracellular distribution of MHC-I in IFN-DCs to identify the compartments in which these molecules were preferentially located. Using CLSM and analyzing the colocalization of MHC-I with some selected ER and endosomal markers, we found that in IFN-DCs MHC-I molecules did not reside predominantly in the traditional ER–Golgi compartment but seemed preferentially in the early endosomes. In fact, a significant fraction of intracellular MHC-I hot spots colocalized largely with the early endosome–associated markers Rab5 and EEA-1, partially with the ER marker calnexin and apparently never with the late endosome marker Rab7 (Figure 2A). In contrast, in IL-4–DCs MHC-I molecules seemed preferentially located in the traditional ER, as revealed by their strong colocalization with calnexin and their weak association with Rab5, EEA-1, and Rab7 (Figure 2B). Of note, other ER-associated proteins belonging to the “MHC-I loading complex,” such as calreticulin and TAP-1, seemed to localize into early endosomes in IFN-DCs (Figure 2A), at variance with IL-4–DCs (Figure 2B), suggesting that IFN-DCs are provided with a large specialized endosomal MHC-I stores, ready to rapidly present exogenous antigenic peptides to CD8+ T cells. Interestingly, by performing triple staining, we found that in IFN-DCs the MHC-I hot spots colocalized with both calnexin and EEA-1 or with EEA-1 only (Figure 2C), whereas in IL-4–DCs the 3 markers association could be detected in very few organelles (Figure 2D). It is noteworthy that these attractive “ER-endosome mix” compartments of IFN-DCs may correspond to the “ER-like particles” already described during phagosome formation and efficiently involved in the cross-presentation.16,17,27
Intracellular distribution of MHC class I molecules. (A-B) Detection of MHC-I molecules by CLSM examinations (central optical sections) in DCs analyzed using different markers, to identify the localization of MHC-I (green) in ER (calnexin), early endosomes (Rab5 and EEA-1) and late endosomes (Rab7), all detected in red. Cells were stained with anti–TAP-1 (green) or anti-calreticulin (red) associated with Rab5 (red) and EEA-1 (green) markers, respectively, to evaluate the distribution of these molecules in early endosomes. Colocalizations were detected in yellow. Insets represent separate channel images. (C-D) Triple staining of DCs using the markers calnexin (red), MHC-I (gray), and EEA-1 (green). Colocalization is showed in merged images. Experiments in all panels were independently repeated at least 3 times with similar results.
Intracellular distribution of MHC class I molecules. (A-B) Detection of MHC-I molecules by CLSM examinations (central optical sections) in DCs analyzed using different markers, to identify the localization of MHC-I (green) in ER (calnexin), early endosomes (Rab5 and EEA-1) and late endosomes (Rab7), all detected in red. Cells were stained with anti–TAP-1 (green) or anti-calreticulin (red) associated with Rab5 (red) and EEA-1 (green) markers, respectively, to evaluate the distribution of these molecules in early endosomes. Colocalizations were detected in yellow. Insets represent separate channel images. (C-D) Triple staining of DCs using the markers calnexin (red), MHC-I (gray), and EEA-1 (green). Colocalization is showed in merged images. Experiments in all panels were independently repeated at least 3 times with similar results.
Routing of exogenous Ags toward MHC-I–containing endosomes in IFN-DCs
With the specific aim of evaluating whether exogenous Ags were actually routed onto class-I processing pathway, DCs were allowed to internalize OVA-FITC and were stained for intracellular MHC-I detection. Interestingly, already 15 minutes after endocytosis, OVA-FITC was found in the MHC-I–containing vesicles in IFN-DCs (Figure 3A), whereas in IL-4–DCs only a partial association of internalized Ag with MHC-I was observed (Figure 3A). To evaluate whether in IFN-DCs pinocytosis also conveys soluble Ags to MHC-I–containing endosomes, we examined the uptake of soluble recombinant HCV NS3 protein. Consistent with previous findings reporting that endocytosed and pinocytosed Ags are delivered to different compartments,7,28 when DCs were allowed to simultaneously take up OVA-FITC and NS3, internalized Ags were routed into separate organelles, as it could be observed up to 2 hours after uptake (supplemental Figure 1, available on the Blood Web site; see the Supplemental Materials link at the top of the online article). We then allowed DCs to internalize NS3 alone for 15 minutes, and then we stained cells for intracellular NS3 and MHC-I detection. Although pinocytosis is considered to preferentially convey Ags into lysosomes committed to MHC-II–restricted presentation,7 in IFN-DCs NS3 was rapidly transported toward MHC-I+ organelles, at variance with what observed in IL-4–DCs (Figure 3B).
Ag routing to MHC class-I pathway in IFN-DCs. CLSM examinations of DCs that were allowed to internalize soluble OVA-FITC (A) or NS3 (B) proteins (green) for 15 minutes at 37°C and then were washed and stained for intracellular MHC-I (red) detection. In panel B, cells were double stained with anti-NS3 Ab to visualize the internalized Ag. Insets represent separate channel images. Colocalization was detected in yellow. Representative examples of 5 independent experiments are shown.
Ag routing to MHC class-I pathway in IFN-DCs. CLSM examinations of DCs that were allowed to internalize soluble OVA-FITC (A) or NS3 (B) proteins (green) for 15 minutes at 37°C and then were washed and stained for intracellular MHC-I (red) detection. In panel B, cells were double stained with anti-NS3 Ab to visualize the internalized Ag. Insets represent separate channel images. Colocalization was detected in yellow. Representative examples of 5 independent experiments are shown.
Intracellular trafficking of OVA-containing endosomes in IFN-DCs
It has been reported that internalized proteins can be routed into 2 distinct populations of early endosomes: 1 population rapidly maturing into late endosomes and 1 population more stable.28 The prolonged survival of OVA in IFN-DCs and its large colocalization with MHC-I molecules suggested the hypothesis that in these cells OVA could be preferentially routed into stable early endosomes. Thus, we monitored the intracellular trafficking of OVA by CLSM, after pulsing of DCs with OVA-FITC for 15 minutes, followed by a 45-minute to 4-hour chase.
Once entered into the cells, OVA-FITC was rapidly delivered to organelles expressing the early endosomal marker Rab5 in both DC types (Figure 4A-B). In IFN-DCs, this localization was stable for at least 4 hours after the pulse, with endocytosed OVA-FITC remaining confined to Rab5+ endosomes and being excluded from Rab7+ late endosomes or Lamp-1+ lysosomes (Figure 4A). In addition, in IFN-DCs we noted that some OVA-transporting endosomes acquired markers of typical recycling endosomes, as indicated by the partial colocalization of OVA-FITC with Rab11 (Figure 4A) at 45-minute chase, that strongly increased in the following hours. On the contrary, in IL-4–DCs the association of OVA-FITC with Rab5+ endosomes (Figure 4B), which was clearly evident during the first 15-minute pulse, disappeared at later time points. A partial colocalization of OVA-FITC with Rab7 was observed immediately after Ag pulse (Figure 4B), indicating the initial transition of internalized OVA-FITC from early to late endosomes. Within 1 hour after uptake, the majority of OVA-FITC hot spots was shown to colocalize with Rab7 and Lamp-1, demonstrating that OVA+ vesicles were indeed delivered to lysosomes. At no time point of the kinetics we could observe any interaction of OVA-FITC with calnexin in both DC types (data not shown). Based on the notion that TAP-1 recruitment to early endosomes allows cross-presentation of soluble OVA,11 we investigated whether in IFN-DCs this ER protein was involved in OVA trafficking. We found TAP-1 in OVA-FITC–containing early endosomes already at 15-minute pulse (Figure 4A). Interestingly, although in IFN-DCs the localization of TAP-1 and OVA-FITC was largely coincident and stable for hours, in IL-4–DCs their association was partial and transient, disappearing within 1 hour (Figure 4B). Finally, we analyzed the recruitment of NOX-2 in OVA-containing early endosomes, because this enzyme has been reported to control cross-presentation in human DCs.29 As shown in Figure 4A, in IFN-DCs NOX-2 and endocytosed OVA-FITC strongly colocalized at least up to 4 hours after uptake. Also in IL-4–DCs, NOX-2 was quickly recruited to OVA-FITC+ endosomes (Figure 4B), as reported by Amigorena et al,29 but differently from IFN-DCs, this association was rapidly lost within 45-minute chase (Figure 4B).
Time course analysis of OVA intracellular trafficking. (A-B) CLSM examinations (central optical sections) of DCs that were allowed to take up OVA-FITC for 15 minutes and then were washed and chased with medium for the indicated intervals. Cells were analyzed using different markers to evaluate the localization of internalized OVA-FITC (green) into early endosomes (Rab5), late endosomes (Rab7), lysosomes (Lamp-1), and recycling vesicles (Rab11), all detected in red. To evaluate the recruitment of TAP-1 (red) and NOX-2 enzyme (red) to OVA+ organelles, cells also were counterstained with anti–TAP-1 and NOX-2 Abs. Colocalization areas were detected in yellow. Data are representative of 9 independent experiments.
Time course analysis of OVA intracellular trafficking. (A-B) CLSM examinations (central optical sections) of DCs that were allowed to take up OVA-FITC for 15 minutes and then were washed and chased with medium for the indicated intervals. Cells were analyzed using different markers to evaluate the localization of internalized OVA-FITC (green) into early endosomes (Rab5), late endosomes (Rab7), lysosomes (Lamp-1), and recycling vesicles (Rab11), all detected in red. To evaluate the recruitment of TAP-1 (red) and NOX-2 enzyme (red) to OVA+ organelles, cells also were counterstained with anti–TAP-1 and NOX-2 Abs. Colocalization areas were detected in yellow. Data are representative of 9 independent experiments.
On the whole, these results strongly suggested that in IFN-DCs soluble OVA was routed toward a static population of endosomes, in which NOX-2 and TAP-1 were retained for long times after uptake. The acquisition of typical markers of recycling endosomes supported the notion that these stable endosomes could be directly transported to the cell membrane for cross-presentation, deviating from the classic ER–Golgi transport. Differently, in IL-4–DCs, the OVA-containing endosomes, by maturing toward late endosomes and by losing TAP-1 and NOX-2 expression, were probably destined to lysosomal degradation.
Intracellular trafficking of NS3 in IFN-DCs
Next, we analyzed the intracellular sorting of NS3 to evaluate whether this Ag was delivered to different populations of endosomes in the 2 DC types, as we observed for OVA. To this end, DCs were allowed to internalize NS3 for 15 minutes and analyzed by CLSM at different time points. Although NS3 was pinocytosed by both DC types with comparable efficiency, the persistence of the internalized Ag after 18-hour chase was observed only in IFN-DCs (supplemental Figure 2), denoting a prolonged NS3 survival, similarly to what observed after OVA uptake. By performing double staining analysis, we showed that NS3 in IFN-DCs was preferentially targeted to a population of early endosomes expressing EEA-1 but not Rab5, which seemed to be acquired only 10 to 15 minutes later, together with the late-endosomal marker Rab7 (Figure 5A). The coexpression of early and late endosomal marker on the same NS3-containing vesicles was clearly shown by the concomitant colocalization of NS3 with EEA-1 and Rab7 (supplemental Figure 3A), indicating maturation toward late endosomes. Interestingly, the retention of both early endosomal markers EEA-1 and Rab5 on these transient NS3+ intermediates for at least 2 hours after uptake (Figure 5A) suggested that they were maturing very slowly, or alternatively, that they could be delivered to the recycling pathway, despite the acquisition of Rab7.28,30 Of note, already during pinocytosis and up to 2 hours after uptake, NS3 was localized into Rab11+ endosomes (Figure 5A), supporting that these NS3-containing organelles were indeed routed toward the recycling pathway. In addition, during the pulse also NOX-2 was recruited to NS3-transporting endosomes, and 2 hours after uptake, the colocalization of NOX-2 with NS3 could be still observed in many NS3+ endosomes (Figure 5A). As opposed to intracellular OVA sorting, we showed that in IFN-DCs nascent pinocytic vesicles were quickly delivered to the traditional ER compartment or to the special “ER-like structures” that we observed in these cells, as strongly supported by the extensive colocalization of NS3 with calnexin throughout the kinetics. The simultaneous association of NS3 with both calnexin and the early endosomal marker EEA-1 (supplemental Figure 3B) strongly supports the concept that the NS3+ organelles may really correspond to the “ER-endosome mix” compartments, efficiently involved in the cross-presentation. On “NS3-ER fusion,” we also observed a strong association of NS3 with MHC-I molecules, although we could not distinguish their localization within the ER or the peripheral “ER-like structures.”
Time course analysis of NS3 intracellular trafficking. (A-B) CLSM examinations (central optical sections) of DCs that were allowed to take up NS3 for 15 minutes and then were washed and chased with medium for the indicated time intervals. After staining with anti-NS3 Ab, cells were analyzed for the expression of selected different markers to evaluate the localization of internalized NS3 Ag (red) into early endosomes (EEA-1 and Rab5), late endosomes (Rab7), recycling vesicles (Rab11), and ER (calnexin), all detected in green. Cells were counterstained with anti–NOX-2 and MHC-I Abs to evaluate the delivery of NOX-2 (green) and MHC-I (green) molecules to NS3+ organelles. Colocalization areas were detected in yellow. Data are representative of 7 independent experiments.
Time course analysis of NS3 intracellular trafficking. (A-B) CLSM examinations (central optical sections) of DCs that were allowed to take up NS3 for 15 minutes and then were washed and chased with medium for the indicated time intervals. After staining with anti-NS3 Ab, cells were analyzed for the expression of selected different markers to evaluate the localization of internalized NS3 Ag (red) into early endosomes (EEA-1 and Rab5), late endosomes (Rab7), recycling vesicles (Rab11), and ER (calnexin), all detected in green. Cells were counterstained with anti–NOX-2 and MHC-I Abs to evaluate the delivery of NOX-2 (green) and MHC-I (green) molecules to NS3+ organelles. Colocalization areas were detected in yellow. Data are representative of 7 independent experiments.
As expected, in conventional IL-4–DCs NS3 on internalization was delivered to EEA-1+ early endosomes, which rapidly lost EEA-1 and acquired Rab7 (Figure 5B and supplemental Figure 3A), maturing to late endosomes. Moreover, NS3 neither associated with Rab5 or Rab11 nor was it targeted to recycling endosomes. Recruitment of NOX-2 in NS3+ vesicles was detected only partially and became virtually undetectable early after protein uptake (Figure 5B). In IL-4–DCs, the kinetics of NS3 delivery to calnexin+ structures was consistent with a slow access of the protein to the ER compartment (Figure 5B). Of note, the NS3-calnexin+ structures never seemed to be associated with the early endosomal marker EEA-1 (supplemental Figure 3B).
Altogether, these results clearly indicate that NS3 can be sorted into distinct pinosomes, whose maturation and fusion are tightly and differently regulated in distinct DC types.
Functional analysis of NS3 processing in IFN-DCs
We have studied the presentation of exogenous HCV NS3 protein to an HLA-A2–restricted NS3 (1406-1415)–specific CD8+ T-cell clone, evaluating the response by ELISPOT assay for IFN-γ production, using DCs from 10 different donors. Consistent with our previous findings,2 significant higher numbers of IFN-γ spot-forming cells (P < .05) were detected when IFN-DCs were used as stimulators compared with IL-4–DCs (Figure 6A), confirming the higher efficiency of IFN-DCs in activating the CD8+ clone. Of note, the stimulatory capability of NS3-pulsed IFN-DCs was not increased after treatment with selected TLR ligands, that is, LPS, imiquimod, or poly(I:C) (data not shown).
Functional assay of NS3 intracellular processing. (A) ELISPOT detection of IFN-γ release by NS31406-1415–specific CD8+ clone cocultured for 18 hours with DCs previously pulsed with NS3 protein for 16 hours and then washed and used in a cross-presentation assay. The results are expressed as mean ± SD of 10 independent experiments. (B-C) Evaluation of IFN-γ–forming spots in cocultures of IFN-DCs (B) or IL-4-DCs (C) incubated with the specific inhibitors before 16 hours of NS3 pulsing and then washed and used in a cross-presentation assay with NS31406-1415–specific CD8+ clone (mean ± SD values of 5 independent experiments). (D) IFN-γ analysis of DCs pulsed with NS3 protein for 1 hour and then washed and used after 3 days in a cross-presentation assay with NS31406-1415–specific CD8+ clone (mean ± SD; n = 4). Statistical analysis in all panels was performed by Mann–Whitney test (*P < .05).
Functional assay of NS3 intracellular processing. (A) ELISPOT detection of IFN-γ release by NS31406-1415–specific CD8+ clone cocultured for 18 hours with DCs previously pulsed with NS3 protein for 16 hours and then washed and used in a cross-presentation assay. The results are expressed as mean ± SD of 10 independent experiments. (B-C) Evaluation of IFN-γ–forming spots in cocultures of IFN-DCs (B) or IL-4-DCs (C) incubated with the specific inhibitors before 16 hours of NS3 pulsing and then washed and used in a cross-presentation assay with NS31406-1415–specific CD8+ clone (mean ± SD values of 5 independent experiments). (D) IFN-γ analysis of DCs pulsed with NS3 protein for 1 hour and then washed and used after 3 days in a cross-presentation assay with NS31406-1415–specific CD8+ clone (mean ± SD; n = 4). Statistical analysis in all panels was performed by Mann–Whitney test (*P < .05).
To elucidate the mechanisms underlying the high cross-presentation ability of IFN-DCs, before presentation assay we interfered with specific processing pathways by treating DCs with chloroquine (increases endosomal pH), brefeldin A (blocks ER–Golgi transport), or the proteasome inhibitors lactacystin and MG132. The inhibition of proteasome activity and of ER-to-Golgi transport comparably impaired Ag presentation in both DC types (Figure 6B-C), whereas chloroquine treatment improved Ag presentation in IL-4–DCs (Figure 6C), as reported previously,5 but not in IFN-DCs (Figure 6B). This result was not unexpected, based on the observation of the low acidic intracellular environment of IFN-DCs (Figure 1). Furthermore, to verify whether the Ag prolonged survival corresponded to a long-lasting efficiency in Ag presentation, IFN-DCs were pulsed with NS3 protein for 1 hour, cultured for 3 days, and then used to activate the specific CD8+ clone. Although both DC types exhibited an impaired capability to activate the NS3-specific CD8+ clone when used at day 3 compared with day 1 after Ag uptake, a higher number of IFN-γ spots was detected on stimulation of the clone with NS3-pulsed IFN-DCs (Figure 6D), suggesting that the prolonged Ag retention in IFN-DCs is associated with a more sustained cross-presentation capability.
Early cross-presentation of NS3 protein in IFN-DCs: the role of recycling
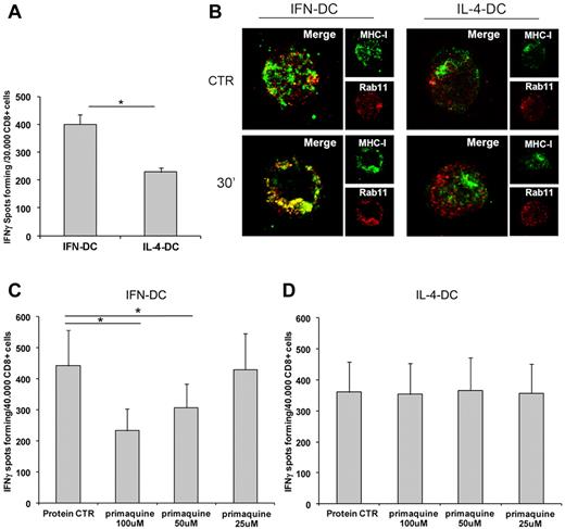
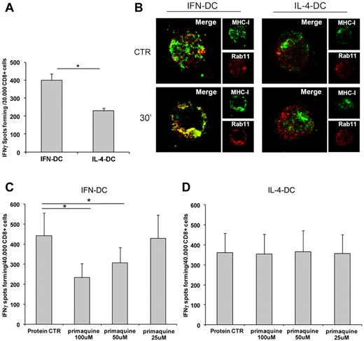
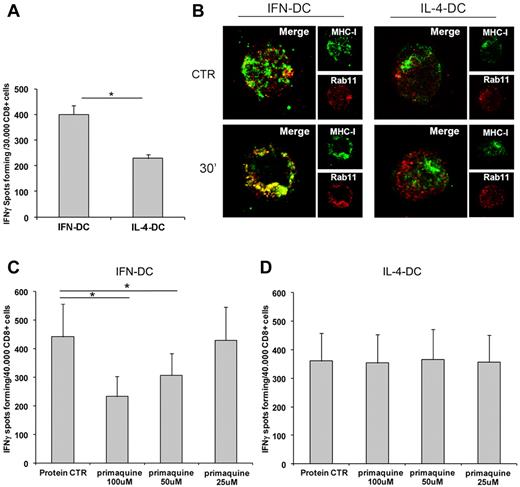
Based on our observation that NS3 protein in IFN-DCs was quickly delivered to class I processing pathway (Figure 3B), we investigated the ability of these cells to cross-present NS3 to the specific CD8+ clone early after Ag uptake. IFN-DCs were pulsed with NS3 protein for only 1 hour, fixed with glutaraldehyde, and then used in a cross-presentation assay. The results showed that IFN-DCs were superior to IL-4–DCs in cross-presenting NS3 to the specific clone (Figure 7A).
Involvement of recycling pathway in NS3 cross-presentation by IFN-DCs. (A) IFN-γ ELISPOT analysis of DCs pulsed with NS3 protein for 1 hour and then washed, fixed with 0.05% glutaraldehyde, and used in a cross-presentation assay with NS31406-1415–specific CD8+ clone. The results are expressed as mean ± SD of 4 independent experiments. (B) CLSM detection of MHC class-I molecules (green) and Rab11 (red) in unstimulated DCs (CTR) and DCs allowed to internalize NS3 protein (15-minute pulse, 30-minute chase). Costaining of MHC-I with Rab11 was detected in yellow. Insets represent separate channel images. A representative experiment of 3 is shown. (C-D) Evaluation of IFN-γ–forming spots in cocultures of DCs treated with primaquine either before and during 16 hours of NS3 pulsing and then washed and used in a cross-presentation assay with NS31406-1415–specific CD8+ clone (mean ± SD of 5 independent experiments). Statistical analysis in panels A, C, and D was performed by Mann-Whitney test (*P < .05).
Involvement of recycling pathway in NS3 cross-presentation by IFN-DCs. (A) IFN-γ ELISPOT analysis of DCs pulsed with NS3 protein for 1 hour and then washed, fixed with 0.05% glutaraldehyde, and used in a cross-presentation assay with NS31406-1415–specific CD8+ clone. The results are expressed as mean ± SD of 4 independent experiments. (B) CLSM detection of MHC class-I molecules (green) and Rab11 (red) in unstimulated DCs (CTR) and DCs allowed to internalize NS3 protein (15-minute pulse, 30-minute chase). Costaining of MHC-I with Rab11 was detected in yellow. Insets represent separate channel images. A representative experiment of 3 is shown. (C-D) Evaluation of IFN-γ–forming spots in cocultures of DCs treated with primaquine either before and during 16 hours of NS3 pulsing and then washed and used in a cross-presentation assay with NS31406-1415–specific CD8+ clone (mean ± SD of 5 independent experiments). Statistical analysis in panels A, C, and D was performed by Mann-Whitney test (*P < .05).
One salient finding in this study is that in IFN-DCs both OVA and NS3 proteins were shown to be early targeted to recycling endosomes (Figures 4A and 5A). Moreover, we found that on NS3 internalization by IFN-DCs, MHC-I molecules were quickly delivered to recycling Rab11 endosomes (Figure 7B), suggesting that the recycling pathway could play an important role in the rapid presentation of exogenous Ags in IFN-DCs. To test this hypothesis, we treated IFN-DCs with primaquine (inhibitor of recycling), resulting in a concentration-dependent significant inhibition of cross-presentation (Figure 7C). On the contrary, IL-4–DCs were not affected by primaquine treatment at all the concentrations tested (Figure 7D). Overall, these results indicate that IFN-DCs use distinct and parallel pathways with respect to IL-4–DCs to cross-present exogenous Ags, including the recycling vesicles.
Discussion
A growing body of evidence has indicated that IFN-α drives the differentiation of monocytes into highly activated and partially mature DCs exhibiting characteristics of fully functional Ag-presenting cells (APCs) not requiring any further activation signal.19,31-33
We have demonstrated previously that IFN-DCs act as potent APCs for cross-priming of CD8+ T cells against viral Ags in vivo and in vitro, even in the absence of CD4+ T-cell help.2 These findings are consistent with data in mouse models on the role of type-I IFNs in the cross-priming of CD8+ T cells through the “licensing” of DCs,34 including recent evidence showing that IFN-α can cross-prime CD8+ T cells against apoptotic cell-derived Ags.35 Here, we have characterized the Ag cross-presentation pathways operating in human IFN-DCs. We have shown that in both IFN-DCs and IL-4–DCs distinct Ag processing routes coexist that are not mutually exclusive, but rather they are differentially used by the 2 DC types. We have provided the experimental evidence that IFN-α strongly enhances the cross-presentation ability of DCs by modulating Ag survival, endocytic routing, and processing. In particular, we have investigated the intracellular sorting of soluble OVA and NS3 proteins, reported to be mainly taken up by receptor-mediated endocytosis7 and macropinocytosis,5 respectively. We found that, independently from Ag entry, IFN-DCs are extraordinarily competent in routing exogenous Ags toward class-I processing pathways and in preserving internalized proteins from degradation, owing to a mild acidic endosomal compartment, that is associated with a prolonged Ag survival and long-lasting cross-priming capacity.
Regarding the intracellular trafficking of soluble OVA in IFN-DCs, our results are consistent with the model proposed by Burgdorf et al11 for murine DCs, especially in the light of TAP-1 recruitment to the OVA+ organelles. However, we cannot exclude that in IFN-DCs OVA is in part processed within endosomes through a TAP-1 and proteasome-independent pathway, as recently shown in human plasmacytoid DCs.13 Our results also show that in IFN-DCs the association of TAP-1 and NOX-2 with OVA-carrying endosomes is complete and stable, thus offering an optimal setting for the cross-presentation of soluble Ag.
Regarding the intracellular sorting of NS3, our results suggest that in IFN-DCs operates the cross-presentation mechanism based on the recruitment of ER membrane to the nascent vesicles, allowing soluble proteins to access an “ER-like compartment” competent for MHC-I peptide loading.11,16,27 The concept of an “ER–phagosome mix” compartment remains an attractive model for explaining where MHC-I molecules could intersect with a relatively high concentration of exogenous Ag.36,37 In IFN-DCs, the strong colocalization of MHC-I, calnexin, and EEA-1 (Figure 2) may reflect the existence of these “ER-like organelles” competent for Ag cross-presentation. Indeed, on internalization of soluble NS3 by IFN-DCs, the protein rapidly accessed a pinocytic compartment with apparent ER-like characteristic, deviating from the classic ER–Golgi transport, similarly to what described for particulate Ags during phagosome formation.16,25,27 The rapid recruitment of Rab11 to NS3+ organelles and the significant dose-dependent inhibition of cross-presentation after IFN-DC treatment with primaquine strongly support the notion that the NS3-derived peptides can be transported directly to the cell surface, without trafficking back to the ER or Golgi. The impairment of cross-presentation that we also observed with brefeldin A, inhibiting both the ER–Golgi transport and the recycling pathways,38 probably suggests the coexistence in IFN-DCs of 2 parallel pathways, 1 pathway mediating the translocation of the proteasome-generated peptides back into the lumen of “ER–endosome mix” compartment and the other pathway routing the Ag into the traditional ER.
DCs have been reported to exhibit a constitutive macropinocytosis activity.39 Thus, we cannot rule out that the “ER-like structures” also observed in unstimulated IFN-DCs (Figure 2) formed as a consequence of constitutive internalization of culture medium-derived substances. In this case, conventional DCs also should exhibit this constitutive activity. However, we found in these cells very low or virtually absent “ER–endosome mix” compartments. Consequently, when IL-4–DCs were allowed to internalize NS3, the pinocytic NS3+ organelles were apparently transported to the perinuclear ER. This scenario is supported by the data from functional assays, showing that the treatment of conventional DCs with brefeldin A, which affects ER–Golgi transport, significantly impaired Ag cross-presentation to CD8+ T cells, whereas primaquine had not effect. Moreover, the absence of early endosomal and recycling markers on the NS3–calnexin compartments strongly suggests that the NS3+ organelles were quickly merging with lysosomes, leading to the degradation of their components.25
In conclusion, the present study represents the first comprehensive description of the Ag cross-presentation pathways typical of highly active IFN-α–conditioned DCs that probably mimic naturally occurring DCs differentiating from monocytes shortly after exposure to type I IFNs induced by infection or in response to other danger signals.40,41 The role of in vivo occurring IFN-DCs in human pathologic conditions is strongly supported by several studies.40-43 These observations may be linked to the ability of IFN-DCs to act as polyfunctional APCs, endowed with a potent attitude to bias the Th response toward the Th1 type1 and concomitantly inducing the emergence of autologous Th17 CD4+ T cells, as we have demonstrated recently,44 thus providing a possible mechanistic interpretation for the observed coupling of protective immunity with autoimmunity during IFN-α therapy.45
The data presented here add further insight into this phenomenon by characterizing the mechanisms of the peculiar efficiency of IFN-DCs in mediating the cross-priming of CD8+ T cells. Our results demonstrate that in IFN-DCs the early endosomal compartment functions not only as a key Ag storage compartment but also as an auxiliary cross-presentation pathway, depending on proteasome activity and involving TAP-1. Delayed intracellular protein degradation and efficient routing to recycling vesicles, as well as long-lasting Ag presentation capability, seem to be peculiar hallmarks of IFN-DCs. Our findings strongly suggest that Ags might be efficiently retained by ex vivo– or in vivo–differentiated IFN-DCs in lymphoid organs for extended periods after uptake, favoring the recruitment of rare Ag-specific CD8+ T-cell precursors, and thus increasing the probability of the interaction with APCs. Alternatively, it also can be envisaged that inopportune accumulation and activation of IFN-DCs in tissues could somehow lead to the detrimental presentation of self-Ags, possibly culminating in severe chronic inflammatory phenomena and in the development of autoimmune diseases.
Altogether, our results, although calling for caution in identifying treatment modalities limiting immune attack to normal tissues, strengthen the rationale of injecting IFN-DCs into chronically infected tissues or tumor lesions subjected to apoptosis-inducing treatments, such as chemo- or radiotherapy. In fact, based on our previous demonstration that IFN-DCs can effectively mediate the cross-priming of IFN-γ–secreting CD8+ T cells46 and also prime a Th17 response against apoptotic cell-derived Ags,44 as well as on the results of the present study, it can be assumed that IFN-DCs injected into dying tissues can take up apoptotic cell-derived material, efficiently process tumor-associated Ags, including self-Ags, and prime both Th1 and Th17 responses, thereby leading to the expansion and activation of tumor-reactive effector T cells.
The online version of the article contains a data supplement.
The publication costs of this article were defrayed in part by page charge payment. Therefore, and solely to indicate this fact, this article is hereby marked “advertisement” in accordance with 18 USC section 1734.
Acknowledgments
The authors thank Francesca Urbani for advice on statistical analysis.
This work was supported by grants from the Italian Ministry of Health (www.salute.gov.it; “Progetto Integrato Oncologia” [7OAF1/4], “Progetto ISS per ACC” [ACC2-WP2.2]) and the Italian Association for Research against Cancer (www.airc.it).
Authorship
Contribution: F.S., C.L., and S.M.S. conceived and designed the experiments; F.S., C.L., S.D., L.A., and S.M.S. performed the experiments; F.S., C.L., S.M.S., and M.F. wrote the paper; V.B., F.B., and M.F. provided intellectual guidance on the project; and S.M.S. and M.F. supervised the design of experimental work.
Conflict-of-interest disclosure: The authors declare no competing financial interests.
Correspondence: Stefano M. Santini, Department of Cell Biology and Neurosciences, Istituto Superiore di Sanità, Viale Regina Elena 299-00161 Rome, Italy; e-mail: stefano.santini@iss.it.
References
Author notes
S.M.S. and M.F. contributed equally to this study.













