Abstract
The immunopathologic condition known as graft-versus-host disease (GVHD) results from a type I T-cell process. However, a prototypical type I cytokine, interferon-γ (IFN-γ), can protect against several manifestations of GVHD in recipients of major histocompatibility complex (MHC)–mismatched hematopoietic cells. We transplanted hematopoietic cells from C3H.SW donors in wild-type (wt) and IFN-γ-receptor–deficient (IFN-γRKO) MHC-matched C57BL/6 recipients. In IFN-γRKO recipients, host cells were unresponsive to IFN-γ, whereas wt donor cells were exposed to exceptionally high levels of IFN-γ. From an IFN-γ perspective, we could therefore evaluate the impact of a loss-of-function on host cells and gain-of-function on donor cells. We found that lack of IFN-γR prevented up-regulation of MHC proteins on host cells but did not mitigate damage to most target organs. Two salient phenotypes in IFN-γRKO recipients involved donor cells: lymphoid hypoplasia and hematopoietic failure. Lymphopenia was due to FasL-induced apoptosis and decreased cell proliferation. Bone marrow aplasia resulted from a decreased proliferation of hematopoietic stem/progenitor cells that was associated with down-regulation of 2 genes negatively regulated by IFN-γ: Ccnd1 and Myc. We conclude that IFN-γ produced by alloreactive T cells may entail a severe graft-versus-graft reaction and could be responsible for cytopenias that are frequently observed in subjects with GVHD.
Introduction
Interferon-γ (IFN-γ) is a master regulator of adaptive immune responses.1 IFN-γ modulates hundreds of genes, regulating apoptosis and cell proliferation, antigen processing and presentation, and leukocyte trafficking and effector function. Although our comprehension of the molecular bases of IFN-γ signaling in the immune system has evolved rapidly, our understanding of how IFN-γ signals in various cell types are integrated in vivo and impinge on systemic immunopathologic conditions is still rudimentary.
GVHD is the most important complication of allogeneic hematopoietic cell transplantation, accounting for most treatment-related morbidity and mortality.2 It is a systemic disease affecting mostly the liver, intestine, skin, and lymphoid organs.3-5 Studies in mouse models of GVHD have reported increased serum levels of IFN-γ and induction of IFN-γ transcriptional target genes in the skin and liver.6,7 However, IFN-γ was reported to have predominantly a protective influence on GVHD lethality in most though not all studies using IFN-γ–deficient donors, antibody-mediated depletion, or injection of IFN-γ.4 Use of IFN-γ receptor 1 chain–deficient (IFN-γRKO) mice in MHC-mismatched transplants has further shown that the impact of IFN-γ on GVHD lethality resulted from effects on both donor T cells and host nonhematopoietic cells.8,9 Thus, alloreactive CD8 T cells from IFN-γRKO and IFN-γ deficient donors expand more extensively than CD8 T cells from wt donors.8 Furthermore, lack of IFN-γR on host pulmonary parenchyma enhances donor cell migration and expansion within the lung and thereby causes severe pulmonary immunopathology.9
To gain further insights into the effects of IFN-γ and its potential use for GVHD prevention, we addressed 2 specific questions. First, does IFN-γ have a nonredundant role on MHC up-regulation on host cells during GVHD? Second, does IFN-γ affect hematopoiesis and lymphopoiesis in recipients transplanted with allogeneic hematopoietic cells? We found that IFN-γ was indeed responsible for MHC up-regulation on host epithelial cells. Although this effect was dramatic, it seemed to have no untoward consequences. However, donor cell homeostasis was severely impaired in IFN-γRKO recipients. Indeed, exposure to high levels of IFN-γ was associated with failure of donor hematopoiesis and lymphopoiesis.
Methods
Mice
We used the following strains of mice: C57BL/6 (B6), B6.SJL-PtprcaPep3b/BoyJ (Ly5a) (B6.SJL), C3H.SW-H2b (C3H.SW), and B6.129S7-IfngrItm1Agt/J (IFN-γRKO). Mice were obtained from The Jackson Laboratory (Bar Harbor, ME) and bred in the animal care facility of the Institute for Research in Immunology and Cancer. We generated IFN-γRKO mice homozygous at the Ptprcap locus (encoding the CD45 protein tyrosine phosphatase) by crossing B6.SJL (CD45.1) mice with IFN-γRKO (CD45.2) mice. Mice were housed under specific pathogen-free conditions in sterile ventilated racks. All procedures involving mice were approved by the Comité de Déontologie et d'Expérimentation Animale of the Université de Montréal.
Transplantation
C3H.SW female donor mice were immunized intraperitoneally with 20 × 106 male B6 splenocytes 14 days before transplant (day −14). One day before transplantation, B6, B6.SJL or IFN-γRKO female recipient mice were irradiated (12 Gy). On day 0, 4 × 106 bone marrow (BM) cells along with splenocytes containing 5 × 106 CD8 T cells from immunized C3H.SW donor mice were injected in recipient tail veins. Mice were weighed 3 times a week and monitored for signs of GVHD. A weight loss of 20% beyond day 10 after transplantation, the occurrence of lesions covering more than 20% of skin surface, or signs of distress (immobility, arched back, eyes closed) were considered survival end-points entailing euthanasia.
Histology, immunohistochemistry, and blood counts
For immunohistochemistry, tissues were snap-frozen in isopentane (−80°C). Sections (5 μm) were fixed in acetone before storage at −80°C or used immediately. Liver sections were treated for endogenous biotin blockade (Biotin/Avidin kit; Vector Laboratories, Burlingame, CA) before staining. The Fast-Red system (Ventana Medical Systems, Tucson, AZ) or horseradish peroxidase-Dab system (BD Biosciences, San Jose, CA) were used according to the manufacturer's instructions along with hematoxylin counter-stain. Biotinylated anti-H2-Db and anti-I-Ab were purchased from BD Biosciences. Stained immunohistochemistry sections were mounted using the Ultramount medium (Dako, Carpinteria, CA). Tissues prepared for histology were fixed in buffered 10% formalin immediately after sampling, embedded in paraffin, cut in 5-μm sections, and stained with hematoxylin and eosin according to standard methods. GVHD histologic grading was performed by a single pathologist (L.G.) in a blinded fashion (grading scale in Table S1, available on the Blood website; see the Supplemental Materials link at the top of the online article). Pictures from tissue sections were taken at room temperature using an AxioCam camera mounted on an AxioImager Z1 microscope and analyzed using the AxioVision software version 4 (all from Carl Zeiss, Jena, Germany). Images were acquired using a Plan Apochromat 20×/0.8 numeric aperture (NA) or 10×/0.45 NA objective, depending on the desired magnification. Peripheral blood was collected in ethylenediaminetetraacetic acid (EDTA)–coated tubes and analyzed on an ACT diff 2 analyzer from Beckman Coulter (Fullerton, CA).
Flow cytometry and analysis of IFN-γ levels in spleen/BM extracts
We purchased the antibodies targeted to the following antigens and relevant isotype controls from BD Biosciences: CD8-allophycocyanin (CD8-APC), CD8-phycoerythrin-Cy7 (CD8-PE-Cy7), CD4-PerCP, CD4-APC-Cy-7, T-cell receptor-β-fluorescein isothiocyanate (TCR-β-FITC), TCR-β-APC, CD43-PE, CD11b-APC, CD19-FITC, CD19-PerCP-Cy5.5, lymphocyte function-associated-1-PE-Cy7 (LFA-1-PE-Cy7), CD107a-FITC, IFN-γ-PE-Cy7, Lymphocyte Peyer patch adhesion molecule-PE (L-PAM-PE), CD45.1-PE, CD45.2-FITC, CD45.2-PerCP-Cy5.5, Sca-1-PE-Cy5.5, Sca-1-Alexa-700, C-kit-APC, C-kit-Pe-Cy7, FLT3-PE, as well as Lin markers (biotinylated CD11b, Gr-1, CD3ε, B220, Ter119, NK1.1, CD11c, TCRβ, TCRγδ) and annexin V–PE. Anti–VLA-4-FITC was obtained from Antigenix America (Huntington Station, NY). CD43-FITC was purchased from BioLegend (San Diego, CA). Hoechst 33342 was a kind gift from Dr Guy Sauvageau's laboratory (Institute for Research in Immunology and Cancer, Montréal, QC). Annexin V and Hoechst staining was done according to standard protocols. Intracellular staining for IFN-γ was done using the CYTOFIX/CYTOPERM kit from BD Biosciences after cells were stimulated for 4 hours with phorbol 12-myristate 13-acetate and ionomycin. Cell suspensions were analyzed using either an LSR II or Aria flow cytometer (BD Biosciences). Data were further analyzed using the FSC Express version 3 software (DeNovo Softwares, Thornhill, ON). Hepatic, pulmonary, and intestinal leukocytes were obtained as described previously.10 IFN-γ levels in spleen extracts were measured using the Cytometric Bead Array (mouse inflammation kit), and those in bone marrow extracts were measured using the mouse IFN-γ enzyme-linked immunosorbent assay kit, both from BD Biosciences.
Antibody mediated in vivo neutralization of IFN-γ and FasL blockade
The neutralizing anti-FasL monoclonal antibody MFL4 has been described previously.11 MFL4 was injected intraperitoneally at a dose of 500 μg on days 0, 3, 6, 8, 10 and 12 after transplantation. The neutralizing IFN-γ antibody R4-6A212 was administered according to the following scheme: 750 μg on day 0, 1000 μg on days 2 and 4, and 500 μg on days 6, 9, and 12. Control mice received equivalent doses of isotype-matched immunoglobulins (Medicorp, Montréal, QC).
Quantitative RT-PCR
Cell subsets were sorted with a FACSaria flow cytometer, RNA was extracted with TRIzol (Invitrogen, Carlsbad, CA), and quantitative reverse-transcription-polymerase chain reaction (RT-PCR) was performed as described previously using an ABI PRISM 7900HT Sequence Detection System (Applied Biosystems, Foster City, CA).13
Statistics
Survival data were analyzed using the log-rank test. All results shown in histograms represent the mean (± SD) and were analyzed using the unpaired Student t test.
Results
IFN-γRKO hosts display accelerated mortality
Previous studies on GVHD using IFN-γRKO mice involved major histocompatibility complex (MHC)–mismatched donor-recipient pairs. To reproduce the most common scenario in human hematopoietic cell transplantation, we elected to study acute GVHD induced by MHC-matched donor T cells. We therefore induced acute GVHD by injecting MHC-matched (but minor histocompatibility antigen disparate) C3H.SW donor cells into B6 recipients that were sensitive (wt) or insensitive to IFN-γ (IFN-γRKO). As generally observed in recipients of MHC-matched donor cells, this strain combination does not yield a 100% acute GVHD rate.14,15 To induce lethal acute GVHD in all wt recipients we primed donors against recipient-type splenocytes before transplantation.15,16
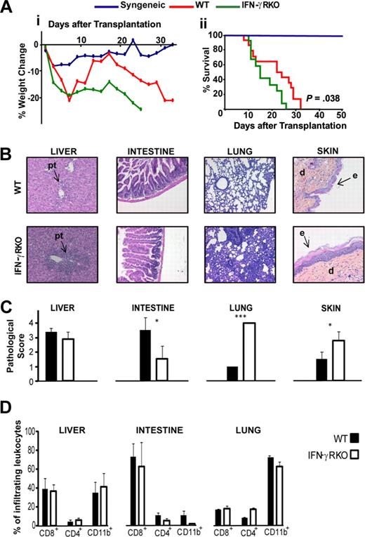
The use of wt or IFN-γRKO recipients expressing the CD45.1 allotype allowed for assessment of C3H.SW donor cell (CD45.2) chimerism after transplantation. Full donor chimerism, defined as more than 95% donor-derived hematopoietic cells, was reached in BM, spleen, and liver by day 4 after transplantation and in the intestine by day 8 (data not shown). IFN-γRKO hosts sustained dramatic weight loss and suffered earlier mortality compared with wt hosts (Figure 1A,B). Histopathologic evaluation of GVHD target organs on day 15 revealed several differences between wt and IFN-γRKO recipients (Figure 1C,D). Hepatic pathologic scores were similar in the 2 host types, whereas intestinal lesions were less severe in IFN-γRKO recipients, for both the small intestine (Figure 1C,D) and colon (data not shown). In stark contrast, skin and pulmonary involvement were more severe in IFN-γRKO than in wt recipients. In particular, IFN-γRKO lungs showed a massive inflammatory cell infiltrate and edema.
IFN-γRKO hosts suffer early GVHD mortality. (A,B) Weight fluctuations and survival for wt syngeneic (blue), wt allogeneic (red), and IFN-γRKO allogeneic (green) recipients (≥ 12 animals per group). The P value indicates the difference between wt and IFN-γRKO hosts using the log-rank test. (C) Histologic changes associated with GVHD. Infiltration of hepatic portal tracts (pt; 200× magnification) is shown as well as cutaneous dermal (d) and epidermal (e) involvement (200× magnification). Representative sections of intestines and lung are also shown (100× magnification). (D) Histopathologic grading using a score of 0 to 4, evaluated blindly on a minimum of 3 mice per group. (E) Proportion of CD8+, CD4+, and CD11b+ cells in donor leukocytes recovered from the liver, intestine, and lung tissue of at least 3 mice per group, from 3 independent experiments. In histograms, data represent the mean and SD. * and *** indicate P values < .05 and < .001, respectively.
IFN-γRKO hosts suffer early GVHD mortality. (A,B) Weight fluctuations and survival for wt syngeneic (blue), wt allogeneic (red), and IFN-γRKO allogeneic (green) recipients (≥ 12 animals per group). The P value indicates the difference between wt and IFN-γRKO hosts using the log-rank test. (C) Histologic changes associated with GVHD. Infiltration of hepatic portal tracts (pt; 200× magnification) is shown as well as cutaneous dermal (d) and epidermal (e) involvement (200× magnification). Representative sections of intestines and lung are also shown (100× magnification). (D) Histopathologic grading using a score of 0 to 4, evaluated blindly on a minimum of 3 mice per group. (E) Proportion of CD8+, CD4+, and CD11b+ cells in donor leukocytes recovered from the liver, intestine, and lung tissue of at least 3 mice per group, from 3 independent experiments. In histograms, data represent the mean and SD. * and *** indicate P values < .05 and < .001, respectively.
The cell lineage of donor leukocytes (CD45.2+) infiltrating host tissues was analyzed by flow cytometry using antibodies specific for the following markers: CD4, CD8, CD11b, CD19, and TCRβ. Virtually all CD8+ and CD4+ cells also stained for TCRβ, thus confirming that they were T lymphocytes (data not shown). The donor cell infiltrates contained similar proportions of CD8+ and CD11b+ cells in the liver, mostly CD8+ cells in the intestine and mainly CD11b+ cell in the lungs (Figure 1E), irrespective of host type. Overall, our data in an MHC-identical GVHD model confirm and extend 2 observations made in MHC-mismatched models8,9 : (1) lack of IFN-γR on host tissues differentially affects GVHD severity in various organs, and (2) the lethality of acute GVHD is increased in IFN-γRKO compared with wt recipients.
IFN-γ signaling is necessary for MHC up-regulation on host cells
Minor histocompatibility antigens are the target epitopes that trigger GVHD in recipients of MHC-identical hematopoietic cells.17 Cell surface density of minor histocompatibility antigens is proportional to expression of MHC molecules.18 A quintessential feature of MHC molecules is that they are up-regulated by IFN-γ.1 Furthermore, in models in which killing of targets cells is mediated mainly by the T-cell granzyme-perforin pathway, cell surface density of MHC molecules determines target cell susceptibility to the T-cell attack.19 In view of evidence that the granzyme-perforin pathway may contribute to GVHD,20 one would therefore expect less severe GVHD in IFN-γRKO than wt hosts. Indeed, IFN-γRKO recipients should be unable to up-regulate MHC expression in the presence of IFN-γ secreted by alloreactive donor T cells. How can we reconcile that line of reasoning with the fact that GVHD is more severe in IFN-γR–deficient relative to wt recipients? We envisioned 2 explanations: either the effect of IFN-γ on MHC expression is redundant, or up-regulation of MHC expression on host cells is not required for induction of acute GVHD.
To evaluate the merit of our 2 hypotheses, we examined expression of MHC molecules on host cells and granule exocytosis of donor CD8 T cells. Compared with syngeneic hosts, allogeneic wt recipients showed conspicuous up-regulation of MHC molecules in the liver and intestine on day 8 after transplantation (Figure 2A,B). Although up-regulation of MHC I was widespread, that of MHC II was limited to bile ducts and the intestinal submucosa. In IFN-γRKO hosts, we found no up-regulation of MHC II and no, or at most marginal, up-regulation of MHC I (Figure 2A,B). Thus, the major MHC up-regulation in GVHD was virtually IFN-γ–dependent. It is noteworthy that we could not assess MHC expression on host cells in the spleen or other lymphoid organs because they had already disappeared by day 4.
IFN-γ signaling is necessary for MHC up-regulation. Immunostaining for MHC I (H2-Db), MHC II (I-Ab) in the liver (A; magnification 100×) and intestine (B; magnification 100× for H2-Db and 200× for I-Ab) of syngeneic (wt) and allogeneic (wt and IFN-γRKO) recipients on day 8 after transplantation. Positive staining is red for hepatic and brown for intestinal tissues. Biliary ducts (bd) and intestinal submucosa (sm) are indicated by arrows. Staining with isotype controls was negative and omitted from the figure for clarity. One representative experiment of 3 is shown. (C) One representative set of data out of a minimum of 3 showing CD107a expression on donor CD8 T lymphocytes from the spleen, liver, and intestine. No CD8-positive population could be detected in syngeneic hosts' intestines on day 8 after transplantation. (D) Proportion of CD107a+ cells among CD8+ T cells in the spleen of syngeneic and allogeneic recipients. Histograms represent the mean and SD for at least 3 mice per group, from 3 independent experiments. **P < .01.
IFN-γ signaling is necessary for MHC up-regulation. Immunostaining for MHC I (H2-Db), MHC II (I-Ab) in the liver (A; magnification 100×) and intestine (B; magnification 100× for H2-Db and 200× for I-Ab) of syngeneic (wt) and allogeneic (wt and IFN-γRKO) recipients on day 8 after transplantation. Positive staining is red for hepatic and brown for intestinal tissues. Biliary ducts (bd) and intestinal submucosa (sm) are indicated by arrows. Staining with isotype controls was negative and omitted from the figure for clarity. One representative experiment of 3 is shown. (C) One representative set of data out of a minimum of 3 showing CD107a expression on donor CD8 T lymphocytes from the spleen, liver, and intestine. No CD8-positive population could be detected in syngeneic hosts' intestines on day 8 after transplantation. (D) Proportion of CD107a+ cells among CD8+ T cells in the spleen of syngeneic and allogeneic recipients. Histograms represent the mean and SD for at least 3 mice per group, from 3 independent experiments. **P < .01.
Lamp-1 (CD107a) is transiently expressed at the cell surface of CD8 T cells after degranulation19 and was used here as a surrogate marker of granule exocytosis by infiltrating CD8 T cells. Donor T cells that encounter host MiHAs are initially sequestered in the lymphoid tissues, particularly in the spleen, expand locally, and then re-enter the circulation several days later and infiltrate extralymphoid tissues.21 Compared with syngeneic hosts, donor CD8 T-cell degranulation in allogeneic recipients was clearly increased in the spleen on day 4 (Figure 2C,D), but not in the liver and intestines on day 8 (Figure 2C). We present data obtained on day 8 for the liver and intestine because almost no CD8 T-cell infiltration was detected in the intestine on day 4. Therefore, although wt hosts showed a dramatic IFN-γ–dependent up-regulation of MHC expression in the liver and intestine (Figure 2A,B), MHC up-regulation had no discernible impact on in situ CD8 T-cell granule exocytosis (Figure 2C).
High IFN-γ exposure and rapid T-cell activation in IFN-γRKO recipients
Because IFN-γRKO hosts do not provide cellular sinks for the IFN-γ that is produced during alloreactivity, we hypothesized that donor T cells might be exposed to higher amounts of IFN-γ in IFN-γRKO hosts. We indeed found that the amount of IFN-γ in spleen extracts from day 4 recipients was increased approximately 2-fold in IFN-γRKO relative to wt hosts (Figure 3A). Discrepancy in levels of IFN-γ in the 2 hosts was not due to differential numbers (data not shown) or proportion (Figure 3B) of IFN-γ–producing T cells. Down-regulation of transcription of the second chain of the IFN-γ receptor (Ifngr2) is a reliable indicator of IFN-γ signaling in vivo.22 RT-PCR analyses revealed that early after transplant, the levels of Ifngr2 transcripts in donor T cells were lower in IFN-γRKO than in wt hosts (Figure 3C). Thus, in IFN-γRKO recipients, high levels of IFN-γ correlated with decreased Ifngr2 mRNA in donor T cells. These 2 coherent features were strictly early events. Discrepancies between IFN-γRKO and wt hosts were found on day 4 but not day 8. Overall, these data support the assumption that donor and host cells compete for IFN-γ released in the extracellular milieu. In IFN-γRKO hosts, donor T cells do not produce more IFN-γ but are exposed to higher levels of IFN-γ because of lack of IFN-γ binding by host cells.
Exposure to high levels of IFN-γ and rapid generation of effector CD8 T cells in IFN-γRKO recipients. (A) IFN-γ levels in spleen extracts on days 4 (d4) and 8 (d8) after transplantation. (B) Proportion of IFN-γ-positive CD4 and CD8 T lymphocytes after short in vitro stimulation. (C) Expression of ifngr2 transcripts in CD8 and CD4 T cells from wt and IFN-γRKO recipients. Data are normalized relative to ifngr2 mRNA expression in CD8 and CD4 splenocytes from unmanipulated donor-type (C3H.SW) mice. (A-C) Histograms represent the mean and SD for at least 3 mice per group from experimental triplicates. (D) Percentage of 1B11+ CD8 and CD4 donor T cells in the spleen on days 4 and 8 (n ≥ 4/group from 4 different experiments, mean and SD). *P< .05, **P < .01 (A-D). (E) Expression of of VLA-4, LFA-1, and L-PAM on 1B11+ and 1B11− CD8 T cells on day 4. (F) Proportion of 1B11+ cells among hepatic and intestinal infiltrating CD8 T cells on day 8 after transplantation. (E,F) Results were similar for wt (n = 4) and IFN-γRKO (n = 4) recipients. One data set representative of 4 wt recipients is shown.
Exposure to high levels of IFN-γ and rapid generation of effector CD8 T cells in IFN-γRKO recipients. (A) IFN-γ levels in spleen extracts on days 4 (d4) and 8 (d8) after transplantation. (B) Proportion of IFN-γ-positive CD4 and CD8 T lymphocytes after short in vitro stimulation. (C) Expression of ifngr2 transcripts in CD8 and CD4 T cells from wt and IFN-γRKO recipients. Data are normalized relative to ifngr2 mRNA expression in CD8 and CD4 splenocytes from unmanipulated donor-type (C3H.SW) mice. (A-C) Histograms represent the mean and SD for at least 3 mice per group from experimental triplicates. (D) Percentage of 1B11+ CD8 and CD4 donor T cells in the spleen on days 4 and 8 (n ≥ 4/group from 4 different experiments, mean and SD). *P< .05, **P < .01 (A-D). (E) Expression of of VLA-4, LFA-1, and L-PAM on 1B11+ and 1B11− CD8 T cells on day 4. (F) Proportion of 1B11+ cells among hepatic and intestinal infiltrating CD8 T cells on day 8 after transplantation. (E,F) Results were similar for wt (n = 4) and IFN-γRKO (n = 4) recipients. One data set representative of 4 wt recipients is shown.
Exposure to high levels of IFN-γ was associated with a more rapid acquisition of effector status by T cells, as evidenced by staining with 1B11 antibody (Figure 3D). The 1B11 monoclonal antibody recognizes an isoform of CD43 whose expression is induced on activated CD8 and CD4 T cells and correlates with effector function.23,24 As for Ifngr2 transcripts modulation, discrepancies between IFN-γRKO and wt hosts were found on day 4 but not day 8 (Figure 3D). Effector T cells must up-regulate specific integrins to infiltrate nonlymphoid tissues. In line with this, 1B11+ T cells strongly expressed very late antigen-4 (VLA-4), Lymphocyte function-associated antigen 1 (LFA-1) and lymphocyte Peyer patch adhesion molecule (L-PAM) compared with their 1B11− counterparts (Figure 3E). Furthermore, almost all liver- and intestine-infiltrating CD8T cells expressed 1B11 in both types of recipients (Figure 3F). Thus, donor T cells acquired more swiftly the ability to infiltrate nonlymphoid tissues in IFN-γRKO, probably as a consequence of exposure to higher levels of IFN-γ.
Hematolymphoid reconstitution by donor cells is blocked in IFN-γRKO hosts
Lymphoid atrophy is a most important hallmark and lethal consequence of GVHD.3 We found that IFN-γRKO hosts developed a particularly severe lymphoid atrophy (Figure 4). Spleen involvement was significantly more severe in IFN-γRKO compared with wt hosts, both grossly (Figure 4A) and histologically (Figure 4B). On day 8 and 15, splenocyte counts revealed a profound hypocellularity in IFN-γRKO compared with wt recipients (syngeneic reconstitution is also shown for comparison) (Figure 4C). Spleen hypocellularity reached a nadir on day 15 and involved all cell subsets analyzed: CD4+, CD8+, CD11b+, and CD19+ (Figure 4D).
Spleen and BM aplasia in IFN-γRKO hosts. (A) Picture showing the spleen of a normal B6 mouse and the spleens of wt and IFN-γRKO recipients on day 15 after transplantation. (B) Histologic scoring (0-4) of spleen GVHD based on criteria displayed in Supplemental Table S1 (3 mice per group). (C) Spleen cellularity at 3 time points (days 4, 8, and 15), in wt, IFN-γRKO as well as in syngeneic (C3H.SW) hosts. (D) Numbers of CD8+, CD4+, CD11b+, and CD19+ cells in the spleen of wt and IFN-γRKO recipients on day 15. (B-D) Histograms represent the mean and SD of at least 3 mice per group from 3 distinct experiments. (E) IFN-γ levels in BM supernatants harvested on days 4 (d4) and 8 (d8) after transplantation. (F) BM cellularity on day 15 after transplantation in syngeneic and allogeneic recipients. Absolute number of cells per BM sample obtained from 1 tibia and 1 femur. (G) Absolute numbers of donor Lin+ and LSK cells in wt and IFN-γRKO hosts. (E-G) Histograms represent the mean and SD of at least 3 mice per group from 1 representative experiment out of 2. Statistically significant differences between wt and IFN-γRKO hosts are shown. *P < .05, **P < .01, ***P < .001.
Spleen and BM aplasia in IFN-γRKO hosts. (A) Picture showing the spleen of a normal B6 mouse and the spleens of wt and IFN-γRKO recipients on day 15 after transplantation. (B) Histologic scoring (0-4) of spleen GVHD based on criteria displayed in Supplemental Table S1 (3 mice per group). (C) Spleen cellularity at 3 time points (days 4, 8, and 15), in wt, IFN-γRKO as well as in syngeneic (C3H.SW) hosts. (D) Numbers of CD8+, CD4+, CD11b+, and CD19+ cells in the spleen of wt and IFN-γRKO recipients on day 15. (B-D) Histograms represent the mean and SD of at least 3 mice per group from 3 distinct experiments. (E) IFN-γ levels in BM supernatants harvested on days 4 (d4) and 8 (d8) after transplantation. (F) BM cellularity on day 15 after transplantation in syngeneic and allogeneic recipients. Absolute number of cells per BM sample obtained from 1 tibia and 1 femur. (G) Absolute numbers of donor Lin+ and LSK cells in wt and IFN-γRKO hosts. (E-G) Histograms represent the mean and SD of at least 3 mice per group from 1 representative experiment out of 2. Statistically significant differences between wt and IFN-γRKO hosts are shown. *P < .05, **P < .01, ***P < .001.
Donor hematopoietic cells were exposed to high concentrations of IFN-γ in the spleen (Figure 3A) and BM (Figure 4E) of IFN-γRKO hosts. Because IFN-γ can induce BM aplasia,25 we therefore hypothesized that donor hematopoiesis might be hampered in IFN-γRKO hosts. On day 15, BM cellularity in IFN-γRKO recipients was decreased by approximately 5.6-fold compared with syngeneic and allogeneic wt recipients (Figure 4F). This deficit affected both mature Lin+ (CD11b, Gr-1, CD11c, B220, Ter119, CD3ϵ, TCRβ, TCRγδ, NK1.1) cells and the immature LSK (Lin−Sca-1+c-kit+) cellular subset (Figure 4G). We conclude that GVHD in IFN-γRKO dramatically hampered hematolymphoid reconstitution by donor cells.
Failure of hematolymphoid reconstitution in IFN-γRKO hosts is IFN-γ-dependent
After hematopoietic cell transplantation, both the spleen and BM contribute to hematopoiesis.26,27 To determine whether failure of hematolymphoid reconstitution by wt donor cells in IFN-γRKO hosts was IFN-γ–dependent, we injected recipients with neutralizing R4-6A2 anti–IFN-γ antibody. One caveat of our approach is that injected IgG reach much higher levels in the liver and spleen than in the BM.28,29 Injection of anti–IFN-γ antibody into IFN-γRKO hosts led to a 30-fold increase in spleen cellularity compared with recipients that were given control-antibodies (Figure 5A). That effect was dose-dependent because increased spleen cellularity was less dramatic in recipients injected with only 70% of the antibody dose (Figure 5A). Neutralization of IFN-γ also increased peripheral blood neutrophils, monocytes and lymphocytes, and spleen LSKs (immature hematopoietic stem/progenitor cells; Figure 5C-E). Injection of anti-IFN-γ antibody was also associated with a modest increase in BM cellularity that failed to reach statistical significance (P = .07; Figure 5B). Thus, IFN-γ neutralization corrected peripheral blood leukocyte counts and improved hematolymphoid reconstitution. Differential biodistribution of IgG28,29 presumably explains why injection of anti–IFN-γ antibody had a more significant impact on LSK expansion in the spleen than in the BM.
IFN-γ neutralization corrects splenic atrophy and cytopenias. (A,B) Spleen and BM cellularity (on day 15) from 3 distinct experiments and comparing 3 groups of mice: wt (n = 5), IFN-γRKO hosts injected with anti–IFN-γ antibody R4-6A2 (n = 9), and IFN-γRKO hosts injected with isotype-matched immunoglobulins (IFN-γRKO without IFN-γ neutralization; n = 10). In panel A, we also show in light gray the spleen cellularity of 3 IFN-γRKO hosts injected with 70% of the maximal dose of R4-6A2 antibody (n = 3). (C) Peripheral blood leukocyte counts in wt hosts (n = 5), IFN-γRKO hosts with IFN-γ neutralization (n = 5), and IFN-γRKO hosts without IFN-γ neutralization (n = 7), compiled from 2 separate experiments. (D) Differential blood leukocyte counts. PMN, polymorphonuclear cells. All biologic replicates from (C) are represented by dots, and the mean is indicated by the bars. (E) Percentage of c-kit+/Sca-1+ cells from the Lin− fraction among day 15 splenocytes. Dot plots are representative of at least 5 per group. (F) Numbers of LSK cells per spleen in IFN-γRKO recipients; 3 mice per group, one representative experiment out of 2. All histograms represent mean and SD *P < .05, **P < .01, ***P < .001.
IFN-γ neutralization corrects splenic atrophy and cytopenias. (A,B) Spleen and BM cellularity (on day 15) from 3 distinct experiments and comparing 3 groups of mice: wt (n = 5), IFN-γRKO hosts injected with anti–IFN-γ antibody R4-6A2 (n = 9), and IFN-γRKO hosts injected with isotype-matched immunoglobulins (IFN-γRKO without IFN-γ neutralization; n = 10). In panel A, we also show in light gray the spleen cellularity of 3 IFN-γRKO hosts injected with 70% of the maximal dose of R4-6A2 antibody (n = 3). (C) Peripheral blood leukocyte counts in wt hosts (n = 5), IFN-γRKO hosts with IFN-γ neutralization (n = 5), and IFN-γRKO hosts without IFN-γ neutralization (n = 7), compiled from 2 separate experiments. (D) Differential blood leukocyte counts. PMN, polymorphonuclear cells. All biologic replicates from (C) are represented by dots, and the mean is indicated by the bars. (E) Percentage of c-kit+/Sca-1+ cells from the Lin− fraction among day 15 splenocytes. Dot plots are representative of at least 5 per group. (F) Numbers of LSK cells per spleen in IFN-γRKO recipients; 3 mice per group, one representative experiment out of 2. All histograms represent mean and SD *P < .05, **P < .01, ***P < .001.
FasL-dependent apoptosis and decreased donor cell proliferation are responsible for spleen hypoplasia
We next explored the mechanisms by which IFN-γ might exert its effects. Substantial evidence suggests that in myeloablated recipients, GVHD-induced atrophy of lymphoid organs is due to apoptosis of donor cells induced mainly, although not exclusively, by up-regulation of FasL on alloreactive CD8 T cells.30,31 Because expression of FasL is up-regulated by IFN-γ,32 we hypothesized that lymphoid atrophy in IFN-γRKO could be due to FasL-mediated apoptosis. This hypothesis was supported by 2 observations. On day 15 all subsets of donor-derived splenocytes (Ly5.2+) showed increased proportions of apoptotic cells (annexin V–positive) in IFN-γRKO compared with wt hosts (Figure 6A). Furthermore, quantitative RT-PCR demonstrated that FasL transcripts were increased to higher levels in donor CD8 T cells obtained from IFN-γRKO relative to wt recipients (Figure 6B). No significant FasL modulation was found in donor CD4 lymphocytes (data not shown). To directly implicate the FasL/Fas pathway in IFN-γRKO hosts, an in vivo neutralization assay was conducted. The anti-FasL monoclonal antibody MFL4 specifically blocks FasL/Fas interactions.33 We injected MFL4 antibody (or isotype matched control IgG) at a dose of 500 μg on days 0, 3, 6, 8, 10, and 12 after transplantation. On day 15, spleen cellularity was assessed. In vivo FasL blockade increased spleen cellularity by 1.8-fold in wt and 8.8-fold in IFN-γRKO recipients (Figure 6C,D). FasL induces “bystander killing” of all Fas+ cells, and IFN-γ up-regulates Fas expression on all leukocyte subsets. In accordance with that, no specific cellular subset (CD8+, CD4+, CD11b+, or CD19+) appeared to be disproportionally altered by FasL blockade (data not shown). However, spleen cellularity was still lower in IFN-γRKO hosts injected with anti-FasL antibody than in wt hosts injected with the isotype control antibody (Figure 6C). We thus conclude that FasL-mediated apoptosis of donor cells was only partly responsible for spleen hypoplasia.
Lymphoid atrophy in IFN-γRKO hosts is due to FasL-mediated apoptosis and inhibition of cell proliferation. (A) Proportion of apoptotic cells in the spleen on day 15 after transplantation. Apoptotic cells were defined as annexin V–positive propidium iodine-negative cells (Ann V+/PI−). Mean and SD of at least 3 mice per group from one representative experiment out of 2. (B) Day 8 FasL transcripts in CD8 T cells from wt and IFN-γRKO hosts. Levels are expressed relative to FasL transcripts found in unmanipulated C3H.SW CD8 T cells (arbitrary level of 1). Three mice per group from 3 independent experiments. Absolute cell numbers (C) and relative increase (D) in spleen cellularity on day 15 after transplantation after injection of anti-FasL monoclonal antibody MFL4 (FasL neutralization+) or a control antibody (FasL neutralization−; 7-9 mice per group). (E) Percentage of donor cells in S/G2-M phases of the cell cycle on day 15 after transplantation. Data represent the mean and SD of at least 3 mice per group from 1 representative experiment out of 2. *P < .05, **P < .01, and ***P < .001.
Lymphoid atrophy in IFN-γRKO hosts is due to FasL-mediated apoptosis and inhibition of cell proliferation. (A) Proportion of apoptotic cells in the spleen on day 15 after transplantation. Apoptotic cells were defined as annexin V–positive propidium iodine-negative cells (Ann V+/PI−). Mean and SD of at least 3 mice per group from one representative experiment out of 2. (B) Day 8 FasL transcripts in CD8 T cells from wt and IFN-γRKO hosts. Levels are expressed relative to FasL transcripts found in unmanipulated C3H.SW CD8 T cells (arbitrary level of 1). Three mice per group from 3 independent experiments. Absolute cell numbers (C) and relative increase (D) in spleen cellularity on day 15 after transplantation after injection of anti-FasL monoclonal antibody MFL4 (FasL neutralization+) or a control antibody (FasL neutralization−; 7-9 mice per group). (E) Percentage of donor cells in S/G2-M phases of the cell cycle on day 15 after transplantation. Data represent the mean and SD of at least 3 mice per group from 1 representative experiment out of 2. *P < .05, **P < .01, and ***P < .001.
IFN-γ can have pleiotropic effects on cell proliferation.1 Using Hoechst staining, we found that the percentage of donor-derived splenocytes undergoing cell cycling was lower in IFN-γRKO than wt hosts (Figure 6E) on day 15 posttransplantation. That was true for all spleen cellular subsets except for the few CD19+ cells. This discrepancy in cell cycling was already present on day 8 after transplantation in CD8 T lymphocytes and CD11b+ cells (data not shown). Overall, these data suggest that the marked lymphoid atrophy in IFN-γRKO hosts involved 2 processes: FasL-mediated apoptosis and inhibition of cell proliferation.
BM failure in IFN-γRKO hosts correlates with decreased proliferation of donor hematopoietic stem cells
Donor-derived BM cells (Ly5.2+) did not show an increased rate of apoptosis in IFN-γRKO hosts (Figure 7A). The apoptotic rate of LSK stem/progenitor cells in IFN-γRKO hosts was even inferior to that of LSK cells in wt recipients. Furthermore, in vivo FasL blockade did not alter day 15 BM cellularity in either host types (Figure 7B). Thus, failure of donor hematopoiesis was not due to increased apoptosis.
Decreased proliferation of hematopoietic stem/progenitor cells in IFN-γRKO hosts. (A) Proportion of apoptotic elements among donor-derived Lin+ and LSK BM cells on day 15 after transplantation. Three mice per group from 1 representative experiment of 2. (B) BM cellularity in recipients injected with anti-FasL MFL4 antibody (FasL neutralization +) or a control antibody (FasL neutralization−; ≥ 6 mice per group). (C) Representative Hoechst staining pattern of donor Lin+ and LSK cells in wt versus IFN-γRKO hosts on day 15 after transplantation. The Hoechst staining pattern of unmanipulated donor type (C3H.SW) cells is shown as a control. Percentages represent the proportion of cycling cells (phases S, G2-M). (D,E) Proportion of cycling Lin+, LSK, LSKF−, and LSKF+ cells on day 15 after transplantation (3 mice per group, from 1 representative experiment out of 2). (F) Levels of Ccnd1 and Myc transcripts in donor-derived LSKF− cells sorted from the BM of wt and IFN-γRKO hosts on day 15. Levels are expressed relative to the amount of transcripts in BM LSKF− cells from untreated C3H.SW mice (arbitrary level of 1), using HPRT as an endogenous control. Histograms represent the mean and SD for 3 mice per group from experimental triplicates. * and ** correspond to P values < .05 and < .01, respectively.
Decreased proliferation of hematopoietic stem/progenitor cells in IFN-γRKO hosts. (A) Proportion of apoptotic elements among donor-derived Lin+ and LSK BM cells on day 15 after transplantation. Three mice per group from 1 representative experiment of 2. (B) BM cellularity in recipients injected with anti-FasL MFL4 antibody (FasL neutralization +) or a control antibody (FasL neutralization−; ≥ 6 mice per group). (C) Representative Hoechst staining pattern of donor Lin+ and LSK cells in wt versus IFN-γRKO hosts on day 15 after transplantation. The Hoechst staining pattern of unmanipulated donor type (C3H.SW) cells is shown as a control. Percentages represent the proportion of cycling cells (phases S, G2-M). (D,E) Proportion of cycling Lin+, LSK, LSKF−, and LSKF+ cells on day 15 after transplantation (3 mice per group, from 1 representative experiment out of 2). (F) Levels of Ccnd1 and Myc transcripts in donor-derived LSKF− cells sorted from the BM of wt and IFN-γRKO hosts on day 15. Levels are expressed relative to the amount of transcripts in BM LSKF− cells from untreated C3H.SW mice (arbitrary level of 1), using HPRT as an endogenous control. Histograms represent the mean and SD for 3 mice per group from experimental triplicates. * and ** correspond to P values < .05 and < .01, respectively.
After myeloablative conditioning, donor hematopoietic stem/progenitor cells must undergo massive proliferation. In accordance with this, we found that on day 15, the proportion of cycling LSK cells (but not mature Lin+ cells) was increased approximately 3.5-fold in wt recipients relative to untreated mice (Figure 7C). The key finding was that the proportion of cycling LSK cells was significantly lower in IFN-γRKO than wt hosts (Figure 7C,D) The LSK compartment contains hierarchically related subpopulations: FMS-like tyrosine kinase 3 (FLT3) negative LSK (LSKF−) cells contain long-term and short-term reconstituting hematopoietic stem cells, whereas LSKF+ cells are multipotent progenitors that have lost self-renewal potential.34 The higher number of cycling cells in wt compared with IFN-γRKO hosts strictly involved LSKF− cells (that is, the cell subset containing hematopoietic stem cells) (Figure 7E). To gain further insight into the mechanisms of BM failure in IFN-γRKO recipients, we used quantitative RT-PCR to compare expression of 6 cell cycle–related genes in 3 cell subsets (LSKF−, LSKF+, and Lin+ cells) from 2 groups of recipients (IFN-γRKO and wt): Myc, Ccnd1, Ccnd2, Cdkn1a, Cdkn1b, and Cdc25a. None of the genes were differentially expressed in LSKF+ and Lin+ cell subsets (data not shown). However, 2 transcripts were down-regulated in LSKF− from IFN-γRKO relative to wt hosts: Ccnd1 and Myc (Figure 7F). These results suggest that failure of donor hematopoiesis was due decreased proliferation and down-regulation of Ccnd1 and Myc specifically in donor LSKF− cells.
Discussion
Up-regulation of MHC expression on host epithelial cells is a hallmark of GVHD and it is generally assumed that MHC up-regulation plays a critical role in GVHD pathophysiology.35 We report that IFN-γ is responsible for MHC up-regulation on host parenchymal cells in acute GVHD. This finding is perfectly consistent with the key role of IFN-γ in regulating expression of cell surface MHC through induction of MHC genes transcription and enhanced generation of MHC-binding peptides.36 If up-regulation of MHC on host cells was instrumental in GVHD pathophysiology, its abrogation should mitigate GVHD severity. We found that, except for the intestine, GVHD was equivalent or more severe in IFN-γR than wt recipients. These findings are consistent with studies in MHC-mismatched strain combinations.8,9 Productive interactions between CD8 effector T cells and target cells lead to exocytosis of cytotoxic granules containing perforin and granzymes. Although we found clear evidence of donor CD8 T-cell granule exocytosis (as evidenced by cell surface expression of CD107a) in the spleen of both recipient types, we detected no GVHD-related accumulation of CD107a+ CD8 T cells in the liver and intestine (Figure 3C). Our data support the concept that the perforin-granzyme cytotoxicity pathway is dispensable for induction of target organ damage in acute GVHD. They also lead us to conclude that, except perhaps for the intestine, up-regulation of MHC expression on host epithelial cells has no impact on acute GVHD severity.
Generation of effector phenotype CD8 T cells occurred earlier in IFN-γRKO than in recipients (Figure 3). This is consistent with the recent demonstration that IFN-γ accelerates generation of effector T cells during viral infection.37 However, in our GVHD model, this effect was transient, and its biologic impact may therefore be limited. By contrast, 2 dramatic phenotypes affecting donor cells were associated with exposure to high levels of IFN-γ in IFN-γRKO recipients: lymphoid hypoplasia and failure of donor hematopoiesis. GVHD is the main factor governing the pace of immune reconstitution after allogeneic hematopoietic cell transplantation.38 GVHD damages the thymic microenvironment and inhibits peripheral expansion of postthymic mature T cells.3,30,38,39 Only a small percentage of mature T cells express T-cell receptors that recognize host histocompatibility antigens. However, although inhibition of mature T-cell peripheral expansion in GVHD is initiated selectively by host-reactive T cells, it affects both host-reactive and non–host-reactive donor T cells and therefore has a major global impact on the post-thymic T-cell compartment.3,30 The host environment, and not an intrinsic T-cell defect, is primarily responsible for the lack of T-cell expansion in GVHD. Thus, host-tolerant T cells fail to expand properly when transferred into GVHD mice, but T cells obtained from animals undergoing GVHD expand normally in thymectomized secondary syngeneic hosts.3,40 In our model, neutralization of IFN-γ and FasL coupled with cell- cycle analyses (Figures 5 and 6) revealed that lack of donor T-cell expansion in IFN-γRKO recipients was IFN-γ–dependent and involved 2 mechanisms downstream of IFN-γ: FasL-induced apoptosis and decreased T-cell proliferation. These observations are congruent with the notion that up-regulation of FasL and inhibition of T-cell proliferation are typical effects of IFN-γ signaling.32,41,42 Furthermore, they suggest that IFN-γ plays a dominant role in hampering T-cell peripheral expansion in GVHD.
Failure of donor hematopoiesis was arguably the most striking phenotype observed in IFN-γRKO hosts (Figures 4E,F and 5C,D). Antibody-mediated IFN-γ neutralization reversed blood cytopenias, restored spleen cellularity and expansion of spleen LSKs, but had only a modest effect on BM LSKs. This suggests that complete correction of IFN-γ–induced hematopoietic failure will probably require very high doses of neutralizing anti–IFN-γ antibody or development of pharmacologic IFN-γ inhibitors. Failure of donor hematopoiesis was not associated with increased apoptosis of mature or immature hematopoietic cells. Hematopoietic failure in IFN-γRKO hosts was associated with decreased proliferation of a specific cell subset: LSKF− stem/progenitor cells (Figure 7C-E). These LSK cells displayed down-regulation of 2 gene transcripts that promote cell cycling and that are negatively regulated by IFN-γ43-45 : Ccnd1 and Myc. Why would hematopoietic stem/progenitor cells be particularly susceptible to the antiproliferative effect of IFN-γ produced by alloreactive CD8 T cells? That might be explained by 2 factors. First, LSK cells must undergo extensive proliferation in recipients of hematopoietic cell grafts. Second, sites of posttransplantation LSK cell expansion (BM and spleen26,27 ) are preferential sites of migration and proliferation of effector and memory CD8 T cells.21,46 Further studies are needed to understand how IFN-γ may hinder expansion of LSKF− stem/progenitor cells. Nonetheless, substantial evidence suggests that production of IFN-γ by CD8 T cells is responsible for acquired aplastic anemia in humans.47 Thus, an IFN-γ signature has been found in CD34 cells of subjects with acquired aplastic anemia.48 We therefore propose that IFN-γ produced by alloreactive donor T cells may be responsible for the frequent cytopenias of obscure etiology found in patients with GVHD.49 By causing failure of donor hematopoiesis and lymphopoiesis, we infer that IFN-γ may entail a graft-versus-graft reaction. If this conclusion is validated in human studies, manipulation of IFN-γ signaling might be invaluable for the treatment or prevention of GVHD-associated cytopenias.
The online version of this article contains a data supplement.
The publication costs of this article were defrayed in part by page charge payment. Therefore, and solely to indicate this fact, this article is hereby marked “advertisement” in accordance with 18 USC section 1734.
Acknowledgments
We are grateful to Danièle Gagné for help with flow cytometry and cell sorting, to Christian Charbonneau for imaging, to Denis Rodrigue and Julie Hinsinger for immunohistochemistry troubleshooting, to Marie-Pierre Hardy and Giovanni D'Angelo for technical help, to Marie-Ève Blais for help in manuscript preparation, and to Pierre Chagnon for help with quantitative PCR. We wish to acknowledge the expertise of the personnel of the Institute for Research in Immunology and Cancer (IRIC) animal facility.
This work was supported by funds from the Leukemia & Lymphoma Society of Canada, the Fonds de la Recherche en Santé du Québec, and the Katelyn Bedard Bone Marrow Association. J.S.D. is a Canadian Institutes for Health Research Clinician-Scientist (Phase 1). C.P. holds a Canada Research Chair in Immunobiology.
Authorship
Contribution: J.S.D. and C.P. designed research; H.Y. contributed vital reagents (MFL4 and R4-6A2) and advice; J.S.D., L.G., M.P.B., and E.T. performed research; J.S.D., H.Y., L.G., and C.P. analyzed data; J.S.D. and C.P. drafted the manuscript; and L.G. and H.Y. edited the manuscript.
Conflict-of-interest disclosure: The authors declare no competing financial interests.
Correspondence: Claude Perreault, Institute for Research in Immunology and Cancer, Université de Montréal, PO Box 6128, Station Centre-ville, Montréal, QC, Canada H3C 3J7; e-mail: c.perreault@videotron.ca.













