Abstract
Mesenchymal stem cells (MSCs) suppress alloantigen-induced T-cell functions in vitro and infusion of third-party MSCs seems to be a promising therapy for graft-versus-host disease (GVHD). Little is known about the specificity of immunosuppression by MSCs, in particular the effect on immunity to pathogens. We have studied how MSCs affect T-cell responses specific to Epstein-Barr virus (EBV) and cytomegalovirus (CMV). We found that EBV- and CMV-induced proliferation and interferon-γ (IFN-γ) production from peripheral blood mononuclear cells (PBMCs) was less affected by third-party MSCs than the response to alloantigen and that MSCs had no effect on expansion of EBV and CMV pentamer-specific T cells. Established EBV-specific cytotoxic T cells (CTL) or CMV-CTL cultured with MSCs retained the ability to proliferate and produce IFN-γ in response to their cognate antigen and to kill virally infected targets. Finally, PBMCs from 2 patients who received MSCs for acute GVHD showed persistence of CMV-specific T cells and retained IFN-γ response to CMV after MSC infusion. In summary, MSCs have little effect on T-cell responses to EBV and CMV, which contrasts to their strong immunosuppressive effects on alloreactive T cells. These data have major implications for immunotherapy of GVHD with MSCs and suggest that the effector functions of virus-specific T cells may be retained after MSC infusion.
Introduction
Human mesenchymal stem cells (MSCs) can differentiate into a variety of tissues, including bone, cartilage, and muscle.1 MSCs are found in low frequency in the bone marrow but can be isolated and expanded in vitro. One important feature of MSCs is their immunoregulatory functions. MSCs suppress alloantigen and mitogen-induced proliferation,2-4 interferon-γ (IFN-γ) production,5 and cytolytic killing6,7 in vitro in a manner not restricted by the major histocompatibility complex (MHC),3 but the mechanisms of suppression by MSCs are still largely unclear. MSCs also seem to escape recognition of alloreactive cells.3,8-10 The immunomodulatory effects of MSCs in the allogeneic setting have provided a rationale for the clinical use in graft-versus-host disease (GVHD). Severe acute GVHD after allogeneic stem cell transplantation (SCT) is associated with high mortality, but infusion of third-party MSCs seems to be a promising therapy for GVHD refractory to conventional immunosuppressive treatments.11,12
Very little is known about the specificity of immunosuppression by MSCs and, in particular, the effect on cell-mediated immunity to infectious pathogens. This is an important issue, because infections are a major cause of morbidity and mortality after allogeneic SCT, particularly in the setting of intensive immunosuppression required for the treatment of GVHD. Two major viral pathogens in this setting are cytomegalovirus (CMV) and Epstein-Barr virus (EBV). Between 40% and 70% of stem cell transplant recipients who are CMV-seropositive or have a seropositive donor develop CMV reactivation.13-15 EBV reactivation may result in posttransplantation lymphoproliferative disease (PTLD) and occurs in 11% to 26% of SCT patients in whom selective T-cell depletion has been used for prevention of GVHD.16-18 Antiviral T-cell effector functions are essential for preventing viral reactivation and progression to virus-associated disease. Thus, if MSCs have regulatory effects on antiviral cell-mediated immunity, administration of MSCs to immunocompromised patients could exacerbate their susceptibility to infectious pathogens. Indeed, at least one patient treated with MSCs for GVHD developed EBV-associated PTLD, and there have been several cases of CMV reactivation after MSC infusion.12 However, there is insufficient clinical experience to determine whether administration of MSCs affects the development of virus-associated disease. We have therefore systematically studied how MSCs affect antiviral T-cell effector functions in vitro. In addition, we have monitored cellular immune responses to CMV in 2 patients who received MSCs for treatment of GVHD refractory to conventional therapies.
Methods
Donors and isolation of cells
Peripheral blood was taken from healthy EBV- and CMV-seropositive volunteers with their informed consent in accordance with the Declaration of Helsinki. Ethical approval for the study was obtained through the nonclinical institutional review board at University College London.
After approval was given by the Ethics Committee at Huddinge University Hospital (Huddinge, Sweden), MSCs were isolated and expanded from bone marrow taken from the iliac crest of adult volunteers and were cultured as reported previously.3 In brief, mononuclear cells were isolated from Percoll-separated bone marrow, resuspended in human MSC medium consisting of Dulbecco modified Eagle medium (Invitrogen, Carlsbad, CA), supplemented with 10% fetal calf serum (Sigma-Aldrich, St Louis, MO) and antibiotic-antimycotic solution (Invitrogen). Cultures were maintained at 37°C for 2 to 4 passages and harvested by treatment with trypsin (Invitrogen). The cells were classified as MSCs based on their ability to differentiate into bone, fat, and cartilage3 and by flow cytometric analysis (positive for CD44, CD29, CD73, CD166, and CD105 but negative for CD14, CD34, and CD45).
Patients
Patient 1 was a 3-year-old boy with Kostmann syndrome who received a transplant of peripheral blood stem cells (PBSCs) from a single antigen-mismatched unrelated donor in February 2005. He developed grade 4 steroid-refractory acute GVHD of the gut, which evolved into chronic GVHD refractory to immunosuppression. He received 1.7 × 106 third-party MSCs/kg generated by Leiden University Medical Center, The Netherlands, in March 2006. Before MSC infusion, this patient had recurrent CMV viremia associated with retinitis. He had a good transient clinical and histologic response to MSCs from 14 days to 6 weeks after infusion. Patient 2 was an 8-year-old boy with relapsed juvenile myelomonocytic leukemia who developed grade 4 steroid-refractory acute GVHD of the skin and gut, evolving into extensive chronic GVHD after a second matched unrelated donor PBSC transplantation in August 2006. He received 2.5 × 106 third-party MSC/kg generated by Imperial College School of Medicine, London, in June 2007 and had a good partial clinical response that has been durable to date. He is currently reducing immunosuppression 3 months after MSC infusion. The prospective phase I/II study was approved by Leiden University Medical Center scientific and medical ethical review board.
Viral antigens and vectors
EBV-transformed B-lymphoblastoid cell lines (LCLs) were generated by culturing PBMCs with concentrated EBV-containing supernatant of cultured B95-8 cells using standard protocols.19
The pp65 pepmix, which consists of 138 different pp65 peptides restricted by both MHC class I and class II, were purchased from JPT Peptide Technologies (Berlin, Germany).
We used 2 adenoviral vectors carrying either the eGFP gene alone (Ad5f35-GFP) or a transgene coding for a fusion protein consisting of the immunodominant CMV antigen pp65 and eGFP (Ad5f35pp65-GFP; described in detail elsewhere20 ). These vectors were purchased from Baylor College of Medicine (Houston, TX).
Generation of virus-specific CTL
EBV-specific cytotoxic T cell (CTL) lines were generated by stimulating peripheral blood mononuclear cells (PBMCs) with autologous LCL for a total of 4 rounds of stimulation. For the first stimulation, 2 × 106 PBMCs were cultured with 5 × 104 irradiated (40 Gy) autologous LCL/well (40:1) on 24-well plates in CTL-medium (45% Click medium [Irvine Scientific, Santa Ana, CA], 45% RPMI 1640 medium [Hyclone, Logan, UT], and 10% fetal calf serum [Hyclone]) for 9 to 10 days. The CTL (106/well) were then stimulated weekly with LCL at a 4:1 ratio for 7 days. On day 14, the cultures were supplemented with 40 U/mL interleukin-2 (IL-2) and subsequently fed twice weekly. Generation of CMV-specific CTL has been described in detail elsewhere.20 In brief, Ad5pp65GFP-transduced autologous monocytes were used for the first round of stimulation followed by 3 weekly stimulations with Ad5pp65GFP-transduced autologous LCL.
Proliferation assay
PBMCs were plated in triplicate at 1.5 × 105/well in 96-well plates in CTL-medium and were stimulated with irradiated autologous LCL (3.75 × 103/well), Ad5f35-vector (20 infectious units/cell), pp65 pepmix (1 μg/mL), or irradiated allogeneic PBMCs (1.5 × 105/well) in the absence or presence of irradiated MSCs (MSCs/effector cell ratio, 1:10). EBV-CTL (105/well) were cultured with irradiated autologous LCL (5 × 103/well) in the presence or absence of MSCs (MSCs/effector ratio, 1:10). After 4 days, PBMCs or EBV-CTL were pulsed with 1 μCi/well [3H]thymidine (GE Healthcare, Chalfont St Giles, United Kingdom) for 16 hours. To study the proliferative response of CD45RA+ and CD45RO+ T cells, CD3+ T cells were first separated by Pan T-cell isolation kit (Miltenyi Biotech, Bergisch Gladbach, Germany) from normal donor PBMCs followed by CD45RO-bead positive selection (Miltenyi) according to the manufacturer's instructions. CD3+CD45RA+ or CD3+CD45RO+ cells were stimulated with allogeneic dendritic cells (DCs; 5:1 ratio) or with phytohemagglutinin (PHA; 10 μg/mL) in the absence or presence of MSCs for 4 days. [3H]thymidine incorporation was measured with a MicroBeta TriLux (PerkinElmer Life and Analytical Sciences, Weiterstadt, Germany). The data are presented with the response from unstimulated responding cells, stimulating cells alone, and irradiated MSCs alone subtracted from the response of test cultures.
Elispot assay
Enzyme-linked immunospot (Elispot) assay was used to determine the frequency of virus- or alloantigen-specific IFN-γ-producing cells using anti-IFN-γ monoclonal antibodies purchased from Mabtech (Stockholm, Sweden; described in detail elsewhere20 ). The following stimulators were used to monitor antiviral or alloantigen responses of PBMCs or CTLs: autologous LCLs (irradiated at 40 Gy), PBMCs pulsed with pp65 pepmix (1 μg/mL), or allogeneic PBMCs (irradiated at 30 Gy). PBMCs and CTL that had been stimulated in the presence or absence of MSCs for 5 days were serially diluted from 5 × 104 to 6.25 × 103 and from 2 × 104 to 2.5 × 103 cells per well, respectively, and plated with 105 irradiated stimulators per well in 200 μL of AIM-V serum-free medium (Invitrogen) in triplicate and incubated for 18 hours. The virus- or allospecific cell frequency was expressed as the mean specific spot-forming cells (SFCs) after subtracting the background (ie, the frequency of unstimulated responding cells and of stimulators alone). Linear regression analysis was used to determine the number of specific SFCs per 105 cells.
Enzyme-linked immunosorbent assay
IFN-γ and IL-10 levels in supernatants from PBMCs stimulated with pp65 peptides or irradiated allogeneic PBMCs for 5 days were analyzed by enzyme-linked immunosorbent assay (ELISA) according to the manufacturer's instructions (R&D Systems, Minneapolis, MN).
Flow cytometry
For all flow cytometric analysis, a CyAn flow cytometer (Dako Colorado, Fort Collins, CO) was used to acquire data and Summit v4.1 software (Dako Colorado) to analyze data.
Phenotype and pentamer staining.
All anti-human monoclonal antibodies were purchased from BD Biosciences (Erembodegum, Belgium), except for Foxp3 (clone 236A/EF; eBioscience, San Diego, CA). The following phycoerythrin-labeled pentamers were used to detect viral-specific CD8+ T cells (ProImmune, Oxford, United Kingdom). CMV: pp65-specific HLA-A*0201-NLVPMVATV (A2-NLV), HLA-B*0702-RPHERNGFTVL (B7-RPH), and HLA-B*0702-TPRYTGGGAM (B7-TPR); EBV: BMLF-1 specific HLA-A*0201-GLCTLVAML (A2-GLC), EBNA-3 specific HLA-B*0702-RPPIFIRRL (B7-RPP), and BZLF-1 specific HLA-B*0801-RAKFKQLL (B8-RAK). PBMCs from normal donors negative for the restricting HLA-type were used as additional negative controls. The percentage of pentamer-positive cells in the CD3+/CD8+ lymphocyte gate was expressed as a proportion of the CD8+ cells with the unstained control subtracted.
Intracellular cytokine staining.
PBMCs or CTL stimulated with autologous LCL or pp65-pulsed PBMCs in the presence or absence of MSCs (MSC/effector ratio, 1:10) for 5 days were restimulated overnight with corresponding stimuli with or without MSCs. The staining was performed according to the manufacturer's instructions with minor modifications (BD Biosciences). In brief, the cells were stained with surface antibodies, fixed with Cytofix (BD Biosciences), and permeabilized with 0.25% saponin buffer before incubation with anti–IFN-γ antibody or corresponding isotype control antibody (BD Biosciences). For costaining with pentamers and intracellular IFN-γ, the pentamer staining was performed before the overnight stimulation according to manufacturer's instructions (ProImmune).
CFSE staining
EBV-CTL were labeled with 0.6 μM carboxyfluorescein diacetate succinidyl ester (CFSE; Invitrogen, Paisley, United Kingdom) in AIM-V medium for 15 minutes at 37°C and stimulated with irradiated autologous LCL (4:1 ratio) in the presence or absence of MSCs for 5 days and thereafter stained for CD3.
Cytotoxicity assay
A standard 5-hour 51Cr release assay was performed to determine the virus-specific cytolytic activity of the CTLs (described in detail elsewhere20 ). LCLs were incubated with 2 μg/mL pp65 pepmix the day before the assay. HSB-2 cells were used as a control for MHC-unrestricted killing (kind gift from Dr C. Rooney, Houston). Target cells were labeled with 100 μCi of 51Cr (GE Healthcare) and were plated at 5 × 103 cells/well and cultured with CTL at different concentrations (effector-to-target ratios, 30:1, 5:1, and 1:1) in 96-well V-bottomed plates. CTL cultured in the presence of MSCs for 5 days were plated with MSCs (MSC/effector ratio, 1:10) during the assay. To control for lysis of MSCs by virus-specific CTL, 51Cr-labeled MSCs were pulsed with pp65 or cultured with cold LCL and plated with effector cells as described above in this section.
Real-time quantitative polymerase chain reaction
MSCs were cultured with PBMCs stimulated with irradiated allogeneic PBMCs or pp65 peptides in transwell system plates for 3 days. MSCs were harvested and reverse transcription–polymerase chain reaction (RT-PCR) was performed as described previously.21
Statistical analysis
Wilcoxon signed rank test (Prism software; GraphPad Software, San Diego, CA) was used to compare the viral or alloantigen-induced proliferation of PBMCs or IFN-γ SFCs in the absence or presence of MSCs (Figures 1A, 2A). Friedman test followed by Dunn multiple comparison test was used to analyze the percentage of CD25highFoxp3+ cells after different stimulations in the presence or absence of MSCs (Figure 6B).
Effect of MSCs on proliferation of PBMCs in response to allogeneic or viral antigens. (A) PBMCs (1.5 × 105/well) from healthy donors were stimulated with irradiated (irr) allogeneic (allo) PBMCs, irr autologous (autol) LCL, pp65 peptides, or recombinant Ad5 viral vector in the presence or absence of third-party MSCs (1.5 × 105/well) for 5 days in (n = 6). P values refer to difference in proliferation in the presence or absence of MSCs (Wilcoxon signed rank test). (B) Representative pentamer stainings of PBMCs gated on CD3+CD8+ T cells cultured with irr autol LCL or pp65 peptides in the presence or absence of MSCs for 7 days.
Effect of MSCs on proliferation of PBMCs in response to allogeneic or viral antigens. (A) PBMCs (1.5 × 105/well) from healthy donors were stimulated with irradiated (irr) allogeneic (allo) PBMCs, irr autologous (autol) LCL, pp65 peptides, or recombinant Ad5 viral vector in the presence or absence of third-party MSCs (1.5 × 105/well) for 5 days in (n = 6). P values refer to difference in proliferation in the presence or absence of MSCs (Wilcoxon signed rank test). (B) Representative pentamer stainings of PBMCs gated on CD3+CD8+ T cells cultured with irr autol LCL or pp65 peptides in the presence or absence of MSCs for 7 days.
Effect of MSCs on viral or alloantigen-induced IFN-γ production from PBMCs. (A) PBMCs from 6 healthy donors (ND) were stimulated with irradiated (irr) allo PBMCs, irr autologous (autol) LCL or pp65 peptides in the presence or absence of MSCs for 5 days. Cells were then analyzed by Elispot to determine the frequency of IFN-γ SFCs. (B) Representative FACS plot of intracellular IFN-γ staining from PBMCs gated on CD3+ T cells stimulated with irr autologous LCL or pp65 peptides in the presence or absence of MSCs.
Effect of MSCs on viral or alloantigen-induced IFN-γ production from PBMCs. (A) PBMCs from 6 healthy donors (ND) were stimulated with irradiated (irr) allo PBMCs, irr autologous (autol) LCL or pp65 peptides in the presence or absence of MSCs for 5 days. Cells were then analyzed by Elispot to determine the frequency of IFN-γ SFCs. (B) Representative FACS plot of intracellular IFN-γ staining from PBMCs gated on CD3+ T cells stimulated with irr autologous LCL or pp65 peptides in the presence or absence of MSCs.
Results
MSCs potently suppress alloantigen-induced proliferation of PBMCs but have little effect on viral-induced proliferation
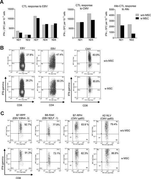
We first examined whether third-party MSCs have a suppressive effect on proliferation of PBMCs to viral antigens. PBMCs from 6 healthy donors were stimulated with autologous LCL, pp65 peptides, Ad5f35-vector, or allogeneic PBMCs in the absence or presence of MSCs to study the proliferative response to EBV, CMV, Ad, and alloantigens, respectively. As shown previously, we found that MSCs strongly inhibited alloantigen-induced proliferation at an MSC/PBMC ratio of 1:10 (suppression, 61.5% ± 24.0%, mean ± SD) compared with control cultures without MSCs (Figure 1A). MSCs had a lower but still still statistically significant effect on the proliferative response to EBV at an MSC/PBMC ratio of 1:10 (suppression 42.3% ± 11.5%) but had no suppressive effect on the response to CMV or Ad (Figure 1A).
To further study how MSCs affect the expansion of virus-specific T cells when stimulated with their cognate antigens, we next cultured PBMCs with autologous LCL or pp65 peptides in the presence or absence of MSCs for 7 days and stained the cells with virus-specific pentamers. Stimulation with LCL or pp65 peptides resulted in a significant expansion of pentamer-positive T cells, and MSCs had no effect on the expansion of EBV- or CMV-specific CD8+ T cells (n = 4). A representative fluorescence-activated cell sorting (FACS) plot is shown in Figure 1B.
MSCs do not inhibit viral-induced IFN-γ production in PBMCs
Previous reports have shown that MSCs inhibit alloantigen-induced IFN-γ production.5 We next studied whether MSCs have a similar suppressive effect on IFN-γ production from PBMCs stimulated with viral antigens. We cultured PBMCs from 6 donors with autologous LCL, pp65 peptides, or allogeneic PBMCs for 5 days in the presence or absence of third-party MSCs. Primed cells were harvested and restimulated with the same antigen overnight in an IFN-γ Elispot assay. We found that MSCs had no effect on the proportion of IFN-γ SFCs in response to CMV in any of the donors and only a marginal (mean, 31%) although significant (P = .03) effect on the response to EBV (Figure 2A). In contrast, the number of cells producing IFN-γ in response to allogeneic stimulation was considerably reduced in the presence of MSCs in all 6 donors. Overall, there was a mean 76% suppression in cells producing IFN-γ in response to alloantigen (P = .02).
MSCs were not added to the Elispot assay because they are adherent cells that block effector cells from interacting with the anti-IFN-γ antibody coated filter. To confirm that virus-specific T cells had not recovered their capacity to produce IFN-γ in the absence of MSCs during the Elispot incubation, we stained virus-stimulated T cells from 2 donors that were cultured with MSCs for 6 days for intracellular production of IFN-γ. When gated on CD3+ T cells, we found no difference in the percentage of T cells producing IFN-γ in response to LCL or pp65 peptides if they were cultured in the continual presence or in the absence of MSCs (representative FACS plots in Figure 2B). LCL and pp65 peptides mainly induced IFN-γ production from the CD8+ fraction of T cells (data not shown) and there was no suppression of IFN-γ production in the CD8+ T-cell compartment to either EBV (5.10% without MSCs vs 5.27% with MSCs) or CMV (28.9% vs 31.3%).
MSCs do not suppress proliferation of established EBV- or CMV-specific CTL lines
Having established that MSCs have differential effects on virus- and alloantigen-induced responses from PBMCs, which contain T cells, natural killer (NK) cells, B cells, and monocytes, we next examined how MSCs influence antiviral responses in established EBV- and CMV-specific T-cell lines. The CTL cultures mainly consisted of CD3+ T cells (> 98%), of which the majority were CD8+ (mean, 66.1% for EBV-CTL; 95.5% for CMV-CTL), but there was also a proportion of CD4+ T cells (mean, 32.2% for EBV-CTL; 4.5% for CMV-CTL). Established EBV-CTL lines from 5 donors were stimulated with autologous LCL and CMV-CTL from 2 donors were cultured with pp65-pulsed LCL in the presence or absence of third-party MSCs for 5 days. The cells were then harvested and counted. We found that CTL expanded equally well in the absence or presence of MSCs (2.66-fold ± 0.30, mean ± SD, without MSCs vs 2.45-fold ± 0.46 with MSCs). To determine whether MSCs affected expansion of virus-specific CTL within these cultures, we stained CTL lines with EBV- and CMV-pentamers (n = 3 and 2, respectively) and found that the percentage of pentamer-positive cells was unaffected by the presence of MSCs. Representative pentamer stainings of T-cell recognizing epitopes from EBV peptides from 2 donors and CMV pp65 peptides from 2 donors are shown in Figure 3A and B, respectively.
MSCs have no effect on expansion of EBV- or CMV-specific CTL. Established (A) EBV-CTL or (B) CMV-CTL were stimulated with irradiated (irr) autologous LCL or pp65-pulsed LCL, respectively, in the presence or absence or MSCs for 5 days and stained with virus-specific pentamers. Representative FACS plot for stainings with 2 EBV pentamers and 2 CMV pentamers gated on CD3+CD8+ T cells are shown. (C) 4 EBV-CTL lines were stimulated with irr autologous LCL in the presence or absence of MSCs for 5 days and analyzed for [3H]thymidine incorporation. (D) Representative histogram from one of the EBV-CTL lines (gated on CD3+ T cells) showing similar dilution of CFSE dye after stimulation with LCL when cultured with or without MSCs.
MSCs have no effect on expansion of EBV- or CMV-specific CTL. Established (A) EBV-CTL or (B) CMV-CTL were stimulated with irradiated (irr) autologous LCL or pp65-pulsed LCL, respectively, in the presence or absence or MSCs for 5 days and stained with virus-specific pentamers. Representative FACS plot for stainings with 2 EBV pentamers and 2 CMV pentamers gated on CD3+CD8+ T cells are shown. (C) 4 EBV-CTL lines were stimulated with irr autologous LCL in the presence or absence of MSCs for 5 days and analyzed for [3H]thymidine incorporation. (D) Representative histogram from one of the EBV-CTL lines (gated on CD3+ T cells) showing similar dilution of CFSE dye after stimulation with LCL when cultured with or without MSCs.
As noted above, we found that MSCs partially inhibited proliferation of PBMCs in response to autologous LCL. However, MSCs had no effect on proliferation of established EBV-CTL lines in response to autologous LCL in any of the 4 donors analyzed (Figure 3C). To further confirm this finding, we stained EBV-CTL from 2 donors with CFSE and stimulated the cells with LCL in the presence or absence of MSCs. As shown in the representative histograms in Figure 3D, MSCs had no effect on the proliferation of EBV-CTL as assessed by CFSE dye dilution.
MSCs do not suppress IFN-γ production in established virus-specific CTL
We next investigated the effect of MSCs on antigen-induced cytokine secretion in established virus-specific CTL lines. CTL that had been stimulated with their cognate antigen (LCL or pp65-pulsed LCL) in the presence or absence of third-party MSCs for 5 days were analyzed for IFN-γ secretion using Elispot assays. As demonstrated in Figure 4A, the presence of MSCs in CTL cultures had no effect on the frequency of T cells secreting IFN-γ in response to EBV and CMV antigens. In contrast, MSCs had a suppressive effect on IFN-γ production from alloantigen-specific CTL generated from PBMCs stimulated with irradiated allogeneic PBMCs for 4 rounds (mean 57% suppression). In addition, EBV-CTL lines and CMV-CTL lines were further analyzed by intracellular IFN-γ. Again, MSCs did not affect the ability of established virus-specific CTL to produce IFN-γ, either in CD4+ or CD8+ T cells. Representative FACS plots of CD3+CD8+ and CD3+CD4+ cells in one EBV-CTL line and CD3+CD8+ cells in one CMV-CTL line are shown in Figure 4B (CD4+ fraction too low in CMV-CTL line for analysis).
MSCs do not affect IFN-γ production from EBV- or CMV-specific CTL. (A) Proportion of EBV-CTL (n = 6), CMV-CTL (n = 2), or alloantigen-CTL (n = 2) producing IFN-γ in response to irradiated autologous LCL, pp65-pulsed LCL, or irradiated allogeneic PBMCs, respectively, in the presence or absence of MSCs were analyzed with Elispot (ND = normal donor). (B) Representative FACS plots of intracellular IFN-γ staining of EBV-CTL gated on CD3+CD8+ or CD3+CD4+ T cells and CMV-CTL gated on CD3+CD8+ T cells that were stimulated with corresponding viral antigen in the presence or absence of MSCs. (C) Representative stainings of EBV- and CMV-pentamer positive cells producing IFN-γ in response to viral antigens in CTL cultured in the presence or absence of MSCs.
MSCs do not affect IFN-γ production from EBV- or CMV-specific CTL. (A) Proportion of EBV-CTL (n = 6), CMV-CTL (n = 2), or alloantigen-CTL (n = 2) producing IFN-γ in response to irradiated autologous LCL, pp65-pulsed LCL, or irradiated allogeneic PBMCs, respectively, in the presence or absence of MSCs were analyzed with Elispot (ND = normal donor). (B) Representative FACS plots of intracellular IFN-γ staining of EBV-CTL gated on CD3+CD8+ or CD3+CD4+ T cells and CMV-CTL gated on CD3+CD8+ T cells that were stimulated with corresponding viral antigen in the presence or absence of MSCs. (C) Representative stainings of EBV- and CMV-pentamer positive cells producing IFN-γ in response to viral antigens in CTL cultured in the presence or absence of MSCs.
To be certain that MSCs have no effect of IFN-γ production from virus-specific T cells within these cultures, we next costained 3 EBV-CTL lines and 2 CMV-CTL lines after antigenic stimulation in the presence or absence of third-party MSCs with pentamers and intracellular IFN-γ. As shown in Figure 4C, IFN-γ production from pentamer-positive CTL-recognizing epitopes from EBV and CMV in response to stimulation with their cognate antigen was not suppressed by MSCs.
MSCs do not inhibit cytolytic killing of EBV or CMV targets by virus-specific CTL
Previous studies have shown that MSCs suppress cytotoxic killing of allogeneic targets by alloreactive T cells,6 and we next examined how the cytolytic activity of virus-specific CTL is affected by MSCs. We found that EBV-CTL that had been cultured in the presence MSCs for 5 days and during the cytotoxicity assay killed autologous LCL equally well as EBV-CTL cultured without MSCs (Figure 5A). Similar experiments performed with CMV-CTL showed that MSCs did not suppress the ability of CMV-CTL to lyse pp65-pulsed autologous LCL (Figure 5B). The lysis of allogeneic targets and HSB-2 cells was low, confirming that the observed cytotoxicity was EBV-specific or CMV-specific and MHC-restricted. To control for lysis of third-party MSCs by virus-specific CTL during the stimulation, we examined whether 51Cr labeled MSCs that had been cultured with cold LCL or pulsed with pp65 were killed by CTL. MSCs alone were not killed by CTL and neither were MSCs cultured with LCL or pulsed with pp65 antigen (Figure 5C). These data demonstrate that MSCs have little effect on the cytotoxic T-cell effector functions of established viral-specific T cells.
MSCs have no effect on cytolytic killing of virally infected target cells by virus-specific CTL. (A) EBV-CTL or (B) CMV-CTL cultured with EBV or CMV antigens, respectively, for 5 days in the presence or absence of MSCs were analyzed for cytolytic activity of autologous LCL or pp65-pulsed LCL, respectively, by a standard 51Cr release assay. Allogeneic LCL and HSB-2 cells were used to control for MHC-restricted killing. (C) Negligible killing of MSCs cultured together with LCL or pulsed with pp65 peptides by virus-specific CTL. The bars show the mean specific lysis by 5 different EBV-CTL (A), 2 different CMV-CTL lines (B), and 2 EBV-CTL and 2 CMV-CTL (C). Error bars illustrate SEM.
MSCs have no effect on cytolytic killing of virally infected target cells by virus-specific CTL. (A) EBV-CTL or (B) CMV-CTL cultured with EBV or CMV antigens, respectively, for 5 days in the presence or absence of MSCs were analyzed for cytolytic activity of autologous LCL or pp65-pulsed LCL, respectively, by a standard 51Cr release assay. Allogeneic LCL and HSB-2 cells were used to control for MHC-restricted killing. (C) Negligible killing of MSCs cultured together with LCL or pulsed with pp65 peptides by virus-specific CTL. The bars show the mean specific lysis by 5 different EBV-CTL (A), 2 different CMV-CTL lines (B), and 2 EBV-CTL and 2 CMV-CTL (C). Error bars illustrate SEM.
MSCs suppress proliferation of both naive and memory T cells
In the present study, we used only cells from CMV- and EBV-seropositive donors, simply because virus-specific responses generally are undetectable in vitro in seronegative donors because of low precursor frequency. Thus, the measured virus-specific T cells are predominantly of memory phenotype. In contrast, normal donor allospecific T cells reside mainly in the naive T-cell compartment,22 although a small number of alloreactive T cells may cross-react with conventional antigens presented on self MHC23 and thereby have acquired a memory phenotype. We next examined if the differential effects of MSCs on viral-specific and alloreactive T cells are due to differential effects of MSCs on naive and memory T cells. We separated CD3+ T cells from 2 healthy donors into CD45RA+ and CD45RO+ fractions and assayed proliferation after stimulation with allogeneic dendritic cells (DCs) or PHA in the presence or absence of third-party MSCs. We found that MSCs suppressed allogeneic or mitogen-induced proliferation in both CD45RA+ naive and CD45RO+ memory T cells (Figure 6A). This indicates that the differential effects of MSCs on antiviral and alloreactive T-cell effector functions are unlikely to be due to preferential suppression of naive T cells by MSCs.
Effect of MSCs on naive and memory T cells and phenotype of T cells and MSCs under different culture conditions. (A) CD3+ T cells were separated into CD45RA+ and CD45RO+ subsets and stimulated with allogeneic DCs or PHA in the presence or absence of MSCs. Proliferation was analyzed by [3H]thymidine incorporation. Bars illustrate the mean proliferation from 2 different normal donors, and error bars show SEM. (B) Percentage of CD25highFoxp3+ cells in CD4+ T cells after stimulation with pp65 peptides or allogeneic PBMCs for 5 days in the presence or absence of MSCs (n = 6). The difference in expression of CD25 and Foxp3 between the different culture conditions was analyzed by Friedman test followed by Dunn multiple-comparison tests. (C) IFN-γ and IL-10 levels measured in supernatants from PBMCs cultured with indicated stimulation with or without MSCs for 5 days (n = 6). (D) mRNA expression in MSCs cultured in a transwell system with PBMCs stimulated with pp65 peptides or allogeneic PBMCs or with 100 U/mL IFN-γ for 3 days, analyzed with real-time quantitative PCR (n = 2).
Effect of MSCs on naive and memory T cells and phenotype of T cells and MSCs under different culture conditions. (A) CD3+ T cells were separated into CD45RA+ and CD45RO+ subsets and stimulated with allogeneic DCs or PHA in the presence or absence of MSCs. Proliferation was analyzed by [3H]thymidine incorporation. Bars illustrate the mean proliferation from 2 different normal donors, and error bars show SEM. (B) Percentage of CD25highFoxp3+ cells in CD4+ T cells after stimulation with pp65 peptides or allogeneic PBMCs for 5 days in the presence or absence of MSCs (n = 6). The difference in expression of CD25 and Foxp3 between the different culture conditions was analyzed by Friedman test followed by Dunn multiple-comparison tests. (C) IFN-γ and IL-10 levels measured in supernatants from PBMCs cultured with indicated stimulation with or without MSCs for 5 days (n = 6). (D) mRNA expression in MSCs cultured in a transwell system with PBMCs stimulated with pp65 peptides or allogeneic PBMCs or with 100 U/mL IFN-γ for 3 days, analyzed with real-time quantitative PCR (n = 2).
Effect of MSCs on phenotype of virus- and alloantigen-stimulated PBMCs
One proposed mechanism of immunosuppression by MSCs is induction of CD4+CD25+Foxp3+ regulatory T cells (Tregs),5,7,24 and we examined whether the differential suppressive properties of MSCs on viral- and alloantigen-specific T cells could be explained by differential effects of MSCs on the differentiation of Tregs in these settings. We found that the proportion of CD25highFoxp3+ in CD4+ T cells was significantly increased in unstimulated PBMCs in the presence of MSCs, but that MSCs had no effect on Treg expansion in either CMV-specific or alloantigen-stimulated PBMCs (Figure 6B). However, the proportion of T cells with regulatory phenotype was markedly higher in alloantigen-stimulated than in CMV-stimulated cells. In line with these findings, we observed that the cytokine profile of CMV- and alloantigen-stimulated PBMCs was different with respect to production of anti- and proinflammatory cytokines. Although IL-10 was produced in similar levels in both settings, IFN-γ was secreted at much higher levels from CMV-stimulated cells (Figure 6C). The mean IFN-γ/IL-10 ratio was 12.2 (range, 6.2-39.9) and 10.6 (3.3-39.8) in response to pp65 in the absence and presence of MSCs, respectively, whereas the corresponding figures for alloantigen-stimulated cells were 1.1 (range, 0.64-1.8) and 0.91 (0.62-1.5). Neutralization of IFN-γ in these cultures, using blocking anti–IFN-γ antibodies, did not affect CMV-induced proliferation in the presence of MSCs (n = 6, data not shown).
Comparison of other phenotypic markers in virus- and alloantigen-stimulated PBMCs showed that MSCs had no effect on the proportion of CD4+ or CD8+ T cells or expression of CD25, CD69, and PD-1 on CD3+ T cells (n = 6, data not shown).
We further examined how the expression of factors implicated in suppression was affected in MSCs cultured with CMV- or alloantigen-stimulated PBMCs using real-time quantitative PCR. We found that mRNA expression of IDO was highly up-regulated in MSCs after culture with both alloantigen- and virus-stimulated PBMCs (Figure 6D). Furthermore, MSCs cocultured with CMV- and alloantigen-stimulated PBMCs also showed increased expression of IL-10 and PDL-1 and to a lesser extent Foxp3 and CTLA-4 mRNA. Concerning molecules involved in antigen presentation and costimulation, we found that expression of HLA-DR was increased both by stimulation with pp65 and alloantigen, whereas expression of β2m, which is constitutively expressed in MSCs, was less affected. No significant expression of CD80 or CD86 on MSCs was induced with either antigenic source (data not shown). FACS analysis confirmed an increased surface expression of MHC class II on MSCs and that low levels of IDO could be detected intracellularly after CMV and alloantigen stimulation (data not shown).
In vivo administration of MSCs in patients with GVHD does not inhibit CMV-specific T-cell responses
Having demonstrated that MSCs do not appear to suppress virus-specific T-cell functions in vitro, we next examined the effect of MSCs on CMV-specific T-cell responses in vivo. We monitored immunity to CMV in 2 pediatric patients who received third-party MSCs for steroid-refractory acute GVHD. It is noteworthy that in both patients, immunosuppression was not changed during the period of study. Pentamer analysis for CMV-specific CD8+ T cells recognizing epitopes of pp65 showed that both patients had a significant population of pentamer-positive cells before MSC infusion and that these persisted after MSC infusion at the time points when the GVHD had responded (Figure 7A,B). In addition, we analyzed IFN-γ production from PBMCs in response to pp65 peptides at various time points after infusion. Both patients had a significant number of IFN-γ producing cells before MSC infusion, although lower than normal CMV-positive donors, and these were retained at 2 weeks, 1 month, and 3 months after MSC infusion (Figure 7C). There was no response to pp65 from 3 normal CMV-negative donors, supporting that the IFN-γ production induced by the pp65 peptides is CMV-specific (Figure 7C). These data indicate, at least in these 2 SCT patients, that CMV-specific T cells were not affected by the infusion of third-party MSCs. Neither of these patients had detectable EBV-pentamer populations, and both had been treated with rituximab, precluding generation of LCL and hence assessment of EBV-specific immunity.
Anti-CMV T-cell immunity is preserved in vivo after MSC infusion. PBMCs from patient 1 (A) and patient 2 (B) were analyzed with pentamers for CMV-specific CD8+ T cells recognizing epitopes of pp65 before and after MSC infusion. (C) Frequency of IFN-γ producing PBMCs from 2 patients in response to pp65 peptides before and 2 weeks, 1 month, and 3 months after MSC infusion were analyzed with Elispot. IFN-γ response to pp65 in PBMCs from 3 healthy CMV-positive donors and 3 healthy CMV-negative donors were used as controls.
Anti-CMV T-cell immunity is preserved in vivo after MSC infusion. PBMCs from patient 1 (A) and patient 2 (B) were analyzed with pentamers for CMV-specific CD8+ T cells recognizing epitopes of pp65 before and after MSC infusion. (C) Frequency of IFN-γ producing PBMCs from 2 patients in response to pp65 peptides before and 2 weeks, 1 month, and 3 months after MSC infusion were analyzed with Elispot. IFN-γ response to pp65 in PBMCs from 3 healthy CMV-positive donors and 3 healthy CMV-negative donors were used as controls.
Discussion
Infusion of MSCs appears a promising therapy for acute GVHD, but the mechanisms for the therapeutic effects are still unclear. Because MSCs inhibit alloresponses in vitro, it is likely that MSCs have an immunosuppressive effect on alloreactive T cells. However, if this immunosuppressive effect is nonspecific, administration of MSCs to immunocompromised patients could also suppress immune responses to infectious pathogens, resulting in increased susceptibility to infectious complications. We have examined how MSCs affect virus-specific T-cell effector functions, both in vitro and in vivo, and found that MSCs have little inhibitory effect on viral T-cell immunity. In contrast, alloreactive T cells are highly susceptible to suppression by MSCs.
There are a few published reports on how MSCs affect immunity to pathogens. Potian et al10 found that third-party MSCs do not suppress proliferation induced by recall antigens, such as Candida albicans and tetanus toxin. In contrast, Maitra et al25 found that MSCs suppress IFN-γ production in response to tuberculin-purified protein derivative in Elispot assays. Our experience is that MSCs adhere to the wells and prevent effector cells from interacting with the antibodies, so such assays are difficult to interpret and these studies were performed with MSCs plated in high numbers (effector-to-MSC ratios of 1:1 and/or 1:2). Another study showed that PBMCs cultured with herpes simplex virus had reduced cytolytic activity against P815 mastocytoma cell line if MSCs were added to the cultures.26 However, they did not test the cytolytic killing of viral-infected targets, which makes it difficult to conclude that MSCs have an effect on viral-specific T-cell lysis. We used established virus-specific CTL lines and found that MSCs had no effect on cytolytic killing of cells presenting viral antigens.
We found that MSCs have an immunosuppressive effect on proliferation of PBMCs stimulated with LCL as a source of EBV-antigen. This is consistent with the study by Sundin et al27 showing that MSCs suppressed proliferation of PBMCs in response to EBV particles. In contrast, we found no suppression of proliferation in established EBV-CTL lines. This could be explained by the fact that PBMCs contain several different cell types with extensive specificities, whereas the EBV-CTL lines consist predominantly of T cells specific for immunodominant EBV antigens. When examining the expansion of EBV-specific T cells using pentamer-staining, we found that PBMCs that had been cultured with LCL in the presence of MSCs contained a percentage of EBV pentamer-positive T cells similar to that of PBMCs cultured in the absence of MSCs. This indicates that proliferation of EBV-specific T-cell clones with reactivity against immunodominant EBV-antigens is not influenced by MSCs. Furthermore, MSCs had no effect on the ability of established EBV-CTL to proliferate and produce IFN-γ in response to EBV antigens and to lyse EBV-infected targets.
Our study indicates that CMV-specific immunity was not affected by MSCs. In contrast, Sundin et al27 showed that MSCs suppressed proliferation of PBMCs in response to infectious CMV particles. Previous studies have shown that crude CMV preparations induce proliferation of lymphocytes even in persons seronegative for CMV, suggesting that this may not be entirely CMV-specific.28 Thus, these conflicting results may reflect the fact that the CMV preparations used by Sundin et al27 provide a polyclonal activation of lymphocytes, whereas pp65 peptides exclusively stimulate CMV-specific T cells. We here chose to use peptides or cells constitutively presenting viral peptides as opposed to viral particles to control for infection of MSCs and to ensure that the effects on virus-specific T-cell responses were studied.
One potential explanation for the differential effects of MSCs on antiviral and alloreactive T-cell responses is that naive and memory T cells are affected differently. However, we found that MSCs suppress proliferation of both CD45RO+ memory and CD45RA+ naive T cells in response to allogeneic DCs or PHA. This is consistent with the study by Krampera et al,29 who showed that MSCs inhibited proliferation and IFN-γ production in both naive and memory T cells specific for a minor histocompatibility antigen. Thus, differential immunosuppressive effects on naive and memory T cells are unlikely to account for the absence of suppression of virus-specific T cells, at least not when based on expression of CD45RA and CD45RO. Furthermore, our data show that MSCs have no suppressive effect on IFN-γ secretion by either CD4+ or CD8+ EBV-specific T cells, indicating that the observed differences in inhibition of viral and alloantigen-induced responses are unlikely to reflect differential effects on these T-cell subsets.
Another difference between allogeneic and viral stimulation of T cells in our experimental setup is that we used exogenous peptides to study the response to CMV, whereas alloantigens were endogenously presented. The fact that T-cell responses to EBV antigens, which are endogenously presented, were not suppressed suggests that the route of presentation also does not explain the differential effects of MSCs on alloreactive and virus-specific T-cell responses. Nonetheless, peptides could potentially be taken up and loaded on MHC molecules on MSCs, rendering them susceptible to killing by CMV-specific CTL if the third-party MSCs and responder T cells share MHC alleles. Thus, our observation that MSCs had no effect on suppression of CMV-induced T-cell effector functions could potentially be explained by lysis of MSCs presenting pp65 peptides in the context of MHC, which thereby could not to exert an inhibitory effect on T-cell effector functions. Indeed, Horwitz et al30 showed that MSCs expressing neomycin were killed by T cells in vitro and could not be detected in vivo after infusion into pediatric patients undergoing immunotherapy for osteogenesis imperfecta. Further, it has been demonstrated that IFN-γ–treated MSCs can process and present influenza protein to influenza-specific MHC class II–restricted T-cell hybridomas.31 However, we found that MSCs pulsed with pp65 peptides are not killed by CMV-specific T cells. Likewise, it was recently shown that MSCs pulsed with EBV-peptides are resistant to lysis by peptide-specific MHC class I–restricted EBV-CTL.32
Although several potential mediators of MSC-mediated suppression of lymphocyte responses have been proposed, the mechanisms by which MSCs exert their effects remain largely unclear. It has been suggested that suppression by MSCs is mediated by secretion of IFN-γ by inducing production of IDO, thereby depleting tryptophan, which is essential for T-cell proliferation.33,34 We found that both CMV- and allostimulated PBMCs induce an up-regulation of IDO in MSCs, along with other factors involved in immunosuppression, indicating that the lack of suppression of CMV-specific T-cell responses is not due to lack of IDO production. In line with 2 recent articles showing that fibroblasts mediate suppression of alloantigen-induced responses,35,36 which partly was mediated by IDO, we found that skin-derived fibroblasts have an immunoregulatory effect on alloantigen-induced proliferation, but this was not observed in CMV-stimulated PBMCs (data not shown). Thus, the differential suppression of alloantigen- and virus-specific responses may not be restricted to MSCs. It has further been proposed that MSCs may implement their inhibitory effect by inducing generation of T cells with regulatory functions.5,7,37 Indeed, we observed that MSCs induced an up-regulation of Foxp3 in CD4+ T cells in the absence of any other stimulation, whereas this effect of MSCs was not found in CMV and alloantigen-stimulated T cells. However, PBMCs stimulated with allogeneic cells showed a markedly higher proportion of CD25highFoxp3+ T cells compared with CMV-stimulated cells, which potentially could render alloreactive T cells more susceptible to suppression by MSCs. The mechanisms by which MSCs suppress immune responses need to be further elucidated to understand why MSCs show differences in their ability to regulate immunity.
We have demonstrated that MSCs do not appear to suppress virus-specific T-cell functions in vitro, but clinically the most important question is whether MSCs have effects on virus-specific immunity in patients. As a first step to addressing the clinical relevance of our findings in vivo, we examined anti-CMV T-cell immunity in 2 patients who received MSCs for steroid-refractory GVHD. We found that both the number of CMV-pentamer specific T cells and CMV-induced IFN-γ production was preserved after MSC infusion at time-points at which GVHD had clinically and/or histologically responded. Clearly, data from such a limited number of patients need to be interpreted with caution, and we plan to study this further when more samples from patients who fulfil the criteria have been collected. Furthermore, it should be noted that in such patients, anti-CMV responses are blunted compared with normal donors by virtue of ongoing immunosuppression, and further data are needed on the effect of MSCs on antiviral responses in immunocompetent subjects. Nonetheless, these results are encouraging and consistent with our in vitro data and recent clinical data where no excess of viral infections was observed after MSC infusion,38 suggesting that MSCs have little immunosuppressive effect on anti-CMV T-cell responses. Given that MSCs are used in clinical settings in which patients are highly susceptible to infections, which are the major cause of treatment failure in GVHD, these data are of great clinical significance. If our findings are confirmed in larger numbers of patients, MSCs may represent an advance over existing therapeutic modalities for GVHD, which are associated with a high risk of infectious complications.
The publication costs of this article were defrayed in part by page charge payment. Therefore, and solely to indicate this fact, this article is hereby marked “advertisement” in accordance with 18 USC section 1734.
Acknowledgments
This study was supported by the Bone Marrow Transplant Fund at the Great Ormond Street Hospital, London, and the Leukemia Research Fund.
Authorship
Contribution: H.K. designed and performed research, analyzed the data, and wrote the manuscript; S.S. performed research; L.B., A.C.L., F.D., K.R., and P.V. contributed to the design of the clinical study; M.U. performed the RT-PCR analysis; B.S. generated and cultured MSCs for in vitro experiments; O.R. and K.L.B. designed research; and P.J.A. designed research, contributed to the clinical part of the study, and wrote the manuscript.
Conflict-of-interest disclosure: The authors declare no competing financial interests.
Correspondence: Dr Helen Karlsson, Division of Clinical Immunology and Transfusion Medicine, F79, Karolinska Institutet and Karolinska University Hospital Huddinge, 141 86 Stockholm, Sweden; e-mail: helen.a.karlsson@karolinska.se.


![Figure 3. MSCs have no effect on expansion of EBV- or CMV-specific CTL. Established (A) EBV-CTL or (B) CMV-CTL were stimulated with irradiated (irr) autologous LCL or pp65-pulsed LCL, respectively, in the presence or absence or MSCs for 5 days and stained with virus-specific pentamers. Representative FACS plot for stainings with 2 EBV pentamers and 2 CMV pentamers gated on CD3+CD8+ T cells are shown. (C) 4 EBV-CTL lines were stimulated with irr autologous LCL in the presence or absence of MSCs for 5 days and analyzed for [3H]thymidine incorporation. (D) Representative histogram from one of the EBV-CTL lines (gated on CD3+ T cells) showing similar dilution of CFSE dye after stimulation with LCL when cultured with or without MSCs.](https://ash.silverchair-cdn.com/ash/content_public/journal/blood/112/3/10.1182_blood-2007-10-119370/4/m_zh80140820900003.jpeg?Expires=1765946098&Signature=f4y4vGfhDpsJE9ZlOE47GpAEa6R~C6kkrLmSvRtyVNczu7T9V-DVVhI74tAKu8tPgEv9tkw8XkQqAWxvLKDg7uFcLQNSRw4pGPY3AKBDdKXk6~CAjGoeDlZGJlXAHOPNsEZWOI~pJ836-2l7yIoVNsxIMdZX1QE82gp4HSYt-XxEs3U0w1izzJctnoEOcKYtJ1ZSV-YrUgmpJz3GyI6VymZQ9odYaMy48QsGg5qXeLm6keoqHTrf9JsN8eZ5mD3ZeaYQ-OQvHHuYoLQTx9F03EEHSG9DLeGwmOHM9-LLRrST~aGl9wITENuFTVGzpzVk-riK7ysBdWxk-07BDEpaSw__&Key-Pair-Id=APKAIE5G5CRDK6RD3PGA)


![Figure 6. Effect of MSCs on naive and memory T cells and phenotype of T cells and MSCs under different culture conditions. (A) CD3+ T cells were separated into CD45RA+ and CD45RO+ subsets and stimulated with allogeneic DCs or PHA in the presence or absence of MSCs. Proliferation was analyzed by [3H]thymidine incorporation. Bars illustrate the mean proliferation from 2 different normal donors, and error bars show SEM. (B) Percentage of CD25highFoxp3+ cells in CD4+ T cells after stimulation with pp65 peptides or allogeneic PBMCs for 5 days in the presence or absence of MSCs (n = 6). The difference in expression of CD25 and Foxp3 between the different culture conditions was analyzed by Friedman test followed by Dunn multiple-comparison tests. (C) IFN-γ and IL-10 levels measured in supernatants from PBMCs cultured with indicated stimulation with or without MSCs for 5 days (n = 6). (D) mRNA expression in MSCs cultured in a transwell system with PBMCs stimulated with pp65 peptides or allogeneic PBMCs or with 100 U/mL IFN-γ for 3 days, analyzed with real-time quantitative PCR (n = 2).](https://ash.silverchair-cdn.com/ash/content_public/journal/blood/112/3/10.1182_blood-2007-10-119370/4/m_zh80140820900006.jpeg?Expires=1765946098&Signature=4ia4AjgbJiJ~teumCzSis7Lkua7NX1NplsSVlRIgZEdMJJAQajizs6~7zi8kYl4CDFb8IHrSJ1YEbWoz0mmNiMbs55YjZT8A523PxudyxI3Mvlb1ZrDhrxI7gXKNQSLPlwZY-mbCob9MZlK2zbGn8g9~MuZ6EsoPFHcNh-lcnaG3KHIonUWWX0t~LMk5RguTL0V0qTEWnC-dgrMLT4QMZMse-CQYR3aVbISYG9X-rEzZ-bumhkFumjWSavgO5jcA7jWDnHJ3F7s3Xk1GpGA9yMjJYZtNNDYN-wwF8C3dafPp46HKEJSgHdSw5Gb4gPQw~r8mqV81jSN~b-CbGm4c3A__&Key-Pair-Id=APKAIE5G5CRDK6RD3PGA)



![Figure 3. MSCs have no effect on expansion of EBV- or CMV-specific CTL. Established (A) EBV-CTL or (B) CMV-CTL were stimulated with irradiated (irr) autologous LCL or pp65-pulsed LCL, respectively, in the presence or absence or MSCs for 5 days and stained with virus-specific pentamers. Representative FACS plot for stainings with 2 EBV pentamers and 2 CMV pentamers gated on CD3+CD8+ T cells are shown. (C) 4 EBV-CTL lines were stimulated with irr autologous LCL in the presence or absence of MSCs for 5 days and analyzed for [3H]thymidine incorporation. (D) Representative histogram from one of the EBV-CTL lines (gated on CD3+ T cells) showing similar dilution of CFSE dye after stimulation with LCL when cultured with or without MSCs.](https://ash.silverchair-cdn.com/ash/content_public/journal/blood/112/3/10.1182_blood-2007-10-119370/4/m_zh80140820900003.jpeg?Expires=1766051469&Signature=auNze35V7ArESVj8tvu1lqAQEGwXI342QT79Wg-FSBr99FwCig0TC6y5b9Yge12B5lqulcJNnzIErVhiEGrtAsN9Z1S3nW1lB-JjqzGRy4IAN2gU~7vqUxRoctLuiVzRDIQoT-Ccn5eXl~Qwl28MlRoue-ty~PtOtci7-y-rGiNuRQN5Z9ip5rFLiGMNmID06bL4sRqiPdlq6rN1-5a6w9Jse9XqhIfg4UvzFGsORNuHXdK87pC6wmKfismUq8kuVKqrjw1qj7imFXcYcOV0JhB6MaFpSsYpsvu6QnZ7LFcHTDgIr73efHk0sNkMLD5uCmIsIBA~GF8dHn54yx6jxA__&Key-Pair-Id=APKAIE5G5CRDK6RD3PGA)


![Figure 6. Effect of MSCs on naive and memory T cells and phenotype of T cells and MSCs under different culture conditions. (A) CD3+ T cells were separated into CD45RA+ and CD45RO+ subsets and stimulated with allogeneic DCs or PHA in the presence or absence of MSCs. Proliferation was analyzed by [3H]thymidine incorporation. Bars illustrate the mean proliferation from 2 different normal donors, and error bars show SEM. (B) Percentage of CD25highFoxp3+ cells in CD4+ T cells after stimulation with pp65 peptides or allogeneic PBMCs for 5 days in the presence or absence of MSCs (n = 6). The difference in expression of CD25 and Foxp3 between the different culture conditions was analyzed by Friedman test followed by Dunn multiple-comparison tests. (C) IFN-γ and IL-10 levels measured in supernatants from PBMCs cultured with indicated stimulation with or without MSCs for 5 days (n = 6). (D) mRNA expression in MSCs cultured in a transwell system with PBMCs stimulated with pp65 peptides or allogeneic PBMCs or with 100 U/mL IFN-γ for 3 days, analyzed with real-time quantitative PCR (n = 2).](https://ash.silverchair-cdn.com/ash/content_public/journal/blood/112/3/10.1182_blood-2007-10-119370/4/m_zh80140820900006.jpeg?Expires=1766051469&Signature=X6bHF96XO~-4wgeuDph10WgEmhP~zcTiKD7gRV3kPc-jy7GajBrfAKCOy58AQYJLX5KUw~2lHaR21AiV6QBIbAS3qz8TpTf4QJ7UaGwohn1P~3CWXEexdzZ7ifoWQxhhsN2890~Oys77UK~CVae~QuTSQMuAPCgSuZ42Xsy6GnDFuTYLH5E2JP0Br2Bff-Q0e5JO-Tsdrm0e1AKUP2qXQXkzk5G5HCvGqgM~iDEZlA5uBP~bX1FxtcKaUyMnIx4FLEPqgh5XabY29c5XyYTjdtpUejJPWeWtfTnQ5vgo0~u3SlQHr508nG4JRP7lFyppLVgvr4rEQbCHH2iYBqEWOQ__&Key-Pair-Id=APKAIE5G5CRDK6RD3PGA)
