Abstract
Large granular lymphocyte (LGL) leukemia is commonly associated with poor hematopoiesis. The first case of pulmonary artery hypertension (PAH) was observed in a 57-year-old woman with natural killer (NK)–LGL leukemia and transfusion-dependent anemia. Using a genetic approach, we demonstrated that killing of pulmonary endothelial cells by patient NK cells was mediated by dysregulated balance in activating and inhibitory NK-receptor signaling. Elevated pulmonary artery pressure and erythroid differentiation improved after disrupting the NK-receptor signaling pathway with 4 courses of a farnesyltransferase inhibitor, tipifarnib. Coincidental association between PAH and LGL leukemia suggest a causal relationship between the expanded lymphocyte population and these clinical manifestations. This trial is registered at www.ClinicalTrials.gov as NCI 6823.
Introduction
Neoplastic and healthy natural killer (NK) cells express a family of inhibitory killer immunoglobulin-like receptors (KIR) with specificity for class I human-leukocyte antigens (HLAs) -A, -B, -C, and -E, which shield autologous tissues from cytotoxic effector function mediated by activating NK receptors (NKRs).1-4 Signaling events triggered by NKRs include phosphorylation and activation of adaptor molecules (DAP10, DAP12, CD3ζ, or FcRγ), and activation of phosphytidylinositol-3-kinase (PI3K), Ras, MEK, and MAPK (ERK1/ERK2).
Large granular lymphocyte (LGL) leukemia is a lymphoproliferative disorder associated with impaired hematopoiesis. It is classified as T-cell or NK-cell neoplasm based on whether the expanded population of LGL cells are CD3+ or CD3−, respectively.5-7 In our previously published work, survival of leukemic NK LGL was shown to be coupled to a Ras/MAPK (p42/p44) signaling pathway.8-12 A protocol to treat patients was therefore initiated with the Ras farnesyltransferase inhibitor (FTI) tipifarnib (Zarnestra; Johnson & Johnson Pharmaceuticals, Cranbury, NJ). Several prior investigations have shown aberrant NKR expression on leukemic NK and T cells. In this report, we determined the molecular events associated with NKR signaling that lead to pulmonary endothelial cell recognition in a patient with NK LGL leukemia and show that Ras/MAPK blockade leads to symptomatic improvement in PAH and improved bone marrow differentiation.
Methods
LGL leukemia patient
A 52-year-old female with lymphocytosis, neutropenia, and anemia since 2001 underwent evaluation before enrollment in a phase 2 clinical trial with the farnesyltransferase inhibitor tipifarnib (Johnson & Johnson). The patient was transfusion-dependent, requiring 2 units of packed red blood cells every 3 weeks, and had previously received several immunosuppressive treatments including methotrexate, cyclophosphamide or cyclosporin A, erythropoietin, and granulocyte colony–stimulating factor (G-CSF), all of which were either ineffective or intolerable. A comprehensive cardiology examine before tipifarnib demonstrated mild global left ventricular (LV) dysfunction with ejection fraction (EF) of 45% to 50% with no hemodynamically significant coronary artery disease (CAD) and elevated systolic pulmonary artery pressure (PAP) of 67 mm Hg. Both pretreatment and posttreatment evaluations of pulmonary hypertension were done with Doppler echocardiography using the same apparatus. Pretreatment diagnosis of pulmonary hypertension was confirmed with right heart catheterization, which showed elevated PAP (systolic 55, diastolic 25, and mean 36 mm Hg), transpulmonary gradient of 26 mm Hg, and increased pulmonary vascular resistance of 7.6 Wood units. Key cardiac parameters include the following: right arterial (RA) 5, right ventricular (RV) systolic 53 and diastolic 9, pulmonary artery (PA) systolic 55 and diastolic 25 (mean 36), pulmonary capillary wedge pressure (PCWP)–10, LV systolic 130 and diastolic 21, central aorta systolic 126 and diastolic 77 (mean 98), CO 3.4 L/min, cardiac index (CI) 2.08 L/min/m2. Her elevated pulmonary artery and right-side cardiac pressures were consistent with PAH as defined by the World Health Organization (WHO) unrelated to the most frequent secondary causes of PAH such as thromboembolism, vasculitis, interstitial lung disease, and obliterative bronchiolitis.13,14
This research was approved by the University of South Florida Institutional Review Board, the National Institutes of Health (NIH) Bone Marrow Failure Rare Disease Clinical Research Network Data Safety and Monitoring Board, and the Cell Therapies Evaluation Program (CTEP) at the National Cancer Institute (NCI). Informed consent was obtained in accordance with the Declaration of Helsinki.
Preparation of PBMCs and NK cells
Purified NK cells from healthy controls and the LGL patient were isolated by a negative selection process (Stem Cell Separation Systems, Vancouver, BC), as described previously.12
Cytotoxicity assay and immunostaining
Five-hour 51Cr release assays were performed using CRL-2598, an endothelial cell line derived from normal pulmonary artery, K562, and 721.221 cells (all obtained from ATCC, Manassas, VA), as described previously.11 Experiments were performed in triplicate and the standard deviation of all assays calculated. The procedure of vaccinia viral generation and infection was reported previously.12 Immunostaining was performed as described previously.15
Results and discussion
Expanded NK cells from this patient showed skewed reactivity to the anti-CD158a antibody (Figure 1A) and semiquantitative reverse transcription–polymerase chain reaction (RT-PCR) for KIR2DL1 and KIR2DS1 further delineated expression of the inhibitory KIR2DL1 to be lower in the patient's NK cells (Figure 1B left panel) with no difference in the expression of the activating NK receptor KIR2DS1 (Figure 1B right panel) yielding a higher activating to inhibitory ratio in the patient compared with control. Additional receptors expressed on the CD56+/CD16+ NK-cell population are shown in Figure S1 (available on the Blood website; see the Supplemental Materials link at the top of the online article). Despite the dramatically skewed CD158a+ expression, heterozygosity of the G6PD gene was apparent in purified CD56+ NK cells by transcriptional clonality assay based on X-chromosome inactivation pattern (XCIP), suggesting that the NK population is polyclonal. Because this assay is not quantitative, we cannot rule out the possibility that both clonal and nonclonal populations are present in the peripheral NK pool.
Phenotype analysis and function of NK receptors in LGL patient. All experiments were performed in vitro using cells collected before treatment with tipifarnib. (A) The phenotype was determined by flow cytometry and dot plots are shown on CD56+/CD16+/CD3− NK-cells (R2) from the NK-LGL patient (a) and healthy control (d). The reactivity of NK cells to anti-CD158a (KIR2DS1/KIR2DL1) and anti-CD158b (KIR2DS2/KIR2DL2/KIR2DL3) antibody in the patient (b and c, respectively) compared with a healthy donor (e and f, respectively). (B) RT-PCR of this patient (P) and a healthy control (N) for KIR2DS1 and KIR2DL1. Control (Bl, blank) is shown containing no template. (C) NK-cells (effector cells) from the LGL patient (■) and healthy donor (
) were used for reverse ADCC experiments. Effector cells were exposed to medium (negative control), isotype antibody control, anti-NKp46 antibody, anti-CD158a antibody, anti-CD158b antibody, and anti-CD16 antibody before interaction with the NK-resistant (FcR)–expressing P815 multiple myeloma cell line at an effector-to-target cell (E:T) ratio of 50:1. (D) NK cells from a healthy control or the LGL patient were used at 6:1, 12:1, 25:1, and 50:1 E:T ratios using both K562 (NK sensitive target, —) and CRL-2598 (endothelial cell line, ----) cells as the target. (E) NK cells were cultured in medium (no stimulation), admixed with CRL-2598 at an E:T cell ratio of 1:1, or cultured with staphylococcal enterotoxin B (SEB) as a positive control for IFNγ and TNFα release. Intracellular cytokine flow cytometry was used to detect these cytokines in the NK cells from the LGL patient (■) and a healthy donor (
). (F) dnDAP10 and dnDAP12 viruses were engineered to carry a single Y→A mutation at the location of Y75A or a double mutation at both Y64A and Y75A within the YxxM activating ITAM motif; shown previously to be an effective inhibitor of endogenous ITAM signaling by other T-cell receptors and NK receptors.16-19 NK cells from the LGL leukemia patient were treated under mock conditions, infected with recombinant CD56 vaccinia virus (CD56, control), dnDAP10 alone, dnDAP12 alone, or a combination of dnDAP10 plus dnDAP12 recombinant vaccinia viruses. These groups of effector cells were admixed at 6:1, 12:1, 25:1, and 50:1 E:T ratios with the CRL-2598 target cells. Cells were examined for cytotoxicity in 5-hour 51-Cr release assays (E:T ratio, 1:1).
Phenotype analysis and function of NK receptors in LGL patient. All experiments were performed in vitro using cells collected before treatment with tipifarnib. (A) The phenotype was determined by flow cytometry and dot plots are shown on CD56+/CD16+/CD3− NK-cells (R2) from the NK-LGL patient (a) and healthy control (d). The reactivity of NK cells to anti-CD158a (KIR2DS1/KIR2DL1) and anti-CD158b (KIR2DS2/KIR2DL2/KIR2DL3) antibody in the patient (b and c, respectively) compared with a healthy donor (e and f, respectively). (B) RT-PCR of this patient (P) and a healthy control (N) for KIR2DS1 and KIR2DL1. Control (Bl, blank) is shown containing no template. (C) NK-cells (effector cells) from the LGL patient (■) and healthy donor (
) were used for reverse ADCC experiments. Effector cells were exposed to medium (negative control), isotype antibody control, anti-NKp46 antibody, anti-CD158a antibody, anti-CD158b antibody, and anti-CD16 antibody before interaction with the NK-resistant (FcR)–expressing P815 multiple myeloma cell line at an effector-to-target cell (E:T) ratio of 50:1. (D) NK cells from a healthy control or the LGL patient were used at 6:1, 12:1, 25:1, and 50:1 E:T ratios using both K562 (NK sensitive target, —) and CRL-2598 (endothelial cell line, ----) cells as the target. (E) NK cells were cultured in medium (no stimulation), admixed with CRL-2598 at an E:T cell ratio of 1:1, or cultured with staphylococcal enterotoxin B (SEB) as a positive control for IFNγ and TNFα release. Intracellular cytokine flow cytometry was used to detect these cytokines in the NK cells from the LGL patient (■) and a healthy donor (
). (F) dnDAP10 and dnDAP12 viruses were engineered to carry a single Y→A mutation at the location of Y75A or a double mutation at both Y64A and Y75A within the YxxM activating ITAM motif; shown previously to be an effective inhibitor of endogenous ITAM signaling by other T-cell receptors and NK receptors.16-19 NK cells from the LGL leukemia patient were treated under mock conditions, infected with recombinant CD56 vaccinia virus (CD56, control), dnDAP10 alone, dnDAP12 alone, or a combination of dnDAP10 plus dnDAP12 recombinant vaccinia viruses. These groups of effector cells were admixed at 6:1, 12:1, 25:1, and 50:1 E:T ratios with the CRL-2598 target cells. Cells were examined for cytotoxicity in 5-hour 51-Cr release assays (E:T ratio, 1:1).
A compromised ratio of inhibitory to activating NKRs in the expanded NK population may jeopardize the protective arm of this pathway and induce risk for autoimmunity. Ligands for KIR (ie, HLA class I) were determined by genotype analysis. The patient's HLA genotype consisted of ligands for each of the KIR genes as follows: HLA-A*01, A*11 binds KIR3DL2; HLA-B*08, B*51 binds KIR3DL1/KIR3DS1, HLA-Cw*07 binds KIR2DL2/2DL3/2DS2/2DS3, Cw*15 binds KIR2DL1/2DS1. Therefore, self-reactivity may be initiated by Cw15 binding to KIR2DS1 in the absence of KIR2DL1 protection in this case.
To determine whether effector functions were altered by the abnormally expressed NKRs, antibody-coated NK cells were admixed with the P815 Fc[gamma]RIII+ mastocytoma cell line. Release of 51Cr in this assay (reverse antibody–dependent cell cytotoxicity) occurred in the presence of antibodies to anti-CD158a, anti-NKp46, and anti-CD16, which showed that these activating receptors are present and functional on NK cells from this patient (Figure 1C). Anti-CD158a–induced cytotoxicity was not elicited by NK cells from the control donor most likely due to engagement of the inhibitory receptor that normally dominates over the activating signal (NL, Figure 1C). Direct tumor lysis of 721.221 cells was assessed and prevented by the anti-CD158a (KIR2DS1/KIR2DL1) antibody and anti-CD16 antibody (Figure S2A) but not inhibited in the presence of transfected HLA-Cw04 (Figure S2B), which further confirmed higher activating KIR2DS1 and low inhibitory KIR2DL1 function by the expanded NK-LGL cells.
PAH has been reported in association with lymphoproliferative diseases,20,21 and lung biopsies performed in some of these cases revealed infiltration of lung parenchyma with LGLs. Immunosuppressive drug treatment that reduces the number of LGL cells was associated with marked improvement in PAH symptoms and resulted in improved hematopoiesis. To investigate the possible impact of this NK-cell population on pulmonary vasculature, we examined the susceptibility of a normal immortalized pulmonary endothelial cell line (CRL-2598) to healthy control and patient-derived NK cells. The patient's NK cells demonstrated potent cytotoxicity against CRL-2598 cells (Figure 1D) compared with normal LGL from a healthy control donor, which failed to lyse 51Cr-labeled CRL-2598 cells even at high effector-to-target (E:T) ratios (Figure 1D). Furthermore, CRL-2598 cells stimulated the production of IFNγ and TNFα (Figure 1E). CRL-2598 direct target lysis was mediated by the activating NKRs NKG2D and KIR2DS1 as demonstrated by the addition of blocking antibodies (Figure S3). Failure of anti–HLA class I to block lysis in this reaction suggests that unique, non–class I activating ligand(s) is expressed and functional in CRL-2598 cells. Activating NK receptors such as KIR2DS1 and NKG2D use the adaptor proteins DAP12 or DAP10, respectively, for intracellular signal transduction.22-24 To examine the role of the adaptor proteins in cytotoxicity of the CRL-2598 cells, we developed dominant-negative DAP12 and DAP10 recombinant vaccinia viruses (dnDAP12 and dnDAP10). Lytic activity and perforin granule redistribution of patient NK cells at various effector-to-target cell ratios in the presence of dnDAP proteins is shown in Figure 1F and Figure S4, respectively. When the adaptor step was blocked, killing and polarized granule redistribution was significantly suppressed. Overexpression of the CD56-control vaccinia virus failed to prevent granule redistribution or cytotoxicity, indicating that virus infection did not alter cytotoxicity or granule polarization. These results show for the first time that activated NKR signaling through DAP10 and DAP12 adaptor proteins mediates cytotoxicity of pulmonary endothelial cells.
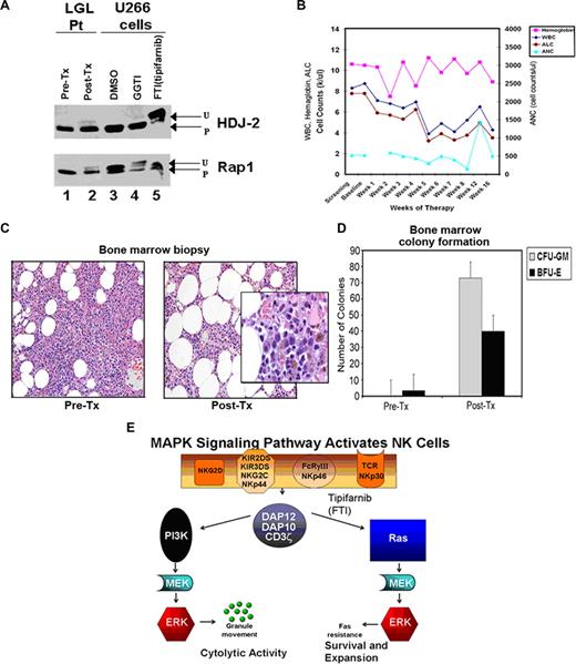
As shown in our previously published results15 , this patient exhibited constitutive Ras/MAPK activation (data not shown). Allele-specific PCR for all known activating mutations within Ras exon 1 and exon 2 failed to identify a mutation in the Ras gene suggesting that the constitutive activation may be receptor mediated (data not shown). Dose-dependent induction of apoptosis in patient NK cells was observed after treatment in vitro with tipifarnib (Figure S5). Tipifarnib was administered orally at a dose of 300 mg twice a day for 3 weeks on, one week off. Figure 2A shows that treatment in vivo with tipifarnib resulted in inhibition of protein farnesylation and geranylgeranylation as demonstrated by increased unprocessed HDJ-2 (U) and Rap1 (U) proteins, respectively. WBC decreased from 8750 cells/μL to 4270 cells/μL and the absolute lymphocyte count (ALC) declined from 7780 cells/μL to 3510 cells/μL (Figure 2B) while on treatment. The absolute number of NK cells decreased from 6715 cells/μL to 2632 cells/μL. Although an increase in absolute neutrophil count (ANC) was observed, the patient remained transfusion-dependent. Bone marrow biopsies demonstrated a significant reduction in lymphocytic infiltration and increase in erythroid differentiation (Figure 2C), associated with improved CFU-GM and BFU-E bone marrow colony formation in vitro (Figure 2D). Posttreatment follow-up Doppler echocardiogram showed substantial improvement in PAH with pulmonary artery systolic pressure recorded at 33 mm Hg. There was no change in the left ventricular ejection fraction (LVEF) after therapy with tipifarnib suggesting that mild LV dysfunction was not associated with development of PAH. We think that a longer duration of therapy with tipifarnib, or perhaps, use of maintenance therapy with lower dose of this agent could translate into improvement of hematologic parameters. Interestingly, we also observed that some patients with NK-cell LGL leukemia required longer duration (6-12 months) of immunosuppressive monotherapy with methotrexate, cyclophosphamide or cyclosporine A before achieving minor or major hematologic responses. These results suggest that targeted disruption of adaptor proteins and/or activated Ras, as shown in Figure 2E, may prove beneficial and should be investigated further for the treatment of NK-cell lymphoproliferative diseases.3,25
Results of treatment with tipifarnib. (A) Western blot for HDJ-2 and Rap1 protein prenylation, which are substrates for FTase and geranylgeranyltransferase enzymes, respectively. P = processed (farnesylated) HDJ-2 and (geranylgeranylated) Rap1. U = unprocessed (nonfarnesylated HDJ-2 and nongeranylgeranylated Rap1). Pretreatment (pre-tx; lane 1) and posttreatment (post-tx; lane 2) PBMCs were collected from the patient treated in vivo with tipifarnib for 4 months. U266 multiple myeloma cells cultured in vitro with DMSO (C, lane 3) served as control for processed HDJ-2 and Rap1 proteins. Treatment of U266 cells with the selective GGTase I inhibitor, GGTI-2431 50 μM (G lane 4) and FTI-2153 20 μM (F lane 5) served as controls for migration of the unprocessed proteins. (B) CBC results obtained during the active treatment phase of a clinical trial. Hemaglobin, white blood cell count (WBC), absolute lymphocyte count (ALC), and absolute neutrophil count (ANC) are shown. (C) Results of bone marrow biopsies performed at baseline (pretreatment) and after 4 courses of tipifarnib (posttreatment). Insert shows higher magnification of a cluster of large early erythroid precursors with nucleoli apparent after treatment. (D) Bone marrow aspirates were obtained at the time of biopsy and analyzed for colony formation in vitro and the number of CFU-GM and BFU-E are shown. Bars represent the mean number of colonies in 3 separate plates and the error in these measures is shown. (E) Diagram of the NKR signaling cascade. Activating NKR such as NKG2D, KIR2DS, KIR3DS, NKG2C, NKp44, NKp46, FcRγIII (CD16), TCR, and NKp30 act through 3 adaptor proteins either in a homodimeric or heterodimeric form (DAP12, DAP10, and CD3ζ). These signals lead to Ras and PI3K activation, granule redistribution and cytolysis or resistance to Fas-mediated apoptosis, survival, and expansion. Blockage of this pathway with the farnesyl-transferase inhibitor (FTI) tipifarnib or inhibitors of the adaptor molecules prevents the downstream activation of these effector functions.
Results of treatment with tipifarnib. (A) Western blot for HDJ-2 and Rap1 protein prenylation, which are substrates for FTase and geranylgeranyltransferase enzymes, respectively. P = processed (farnesylated) HDJ-2 and (geranylgeranylated) Rap1. U = unprocessed (nonfarnesylated HDJ-2 and nongeranylgeranylated Rap1). Pretreatment (pre-tx; lane 1) and posttreatment (post-tx; lane 2) PBMCs were collected from the patient treated in vivo with tipifarnib for 4 months. U266 multiple myeloma cells cultured in vitro with DMSO (C, lane 3) served as control for processed HDJ-2 and Rap1 proteins. Treatment of U266 cells with the selective GGTase I inhibitor, GGTI-2431 50 μM (G lane 4) and FTI-2153 20 μM (F lane 5) served as controls for migration of the unprocessed proteins. (B) CBC results obtained during the active treatment phase of a clinical trial. Hemaglobin, white blood cell count (WBC), absolute lymphocyte count (ALC), and absolute neutrophil count (ANC) are shown. (C) Results of bone marrow biopsies performed at baseline (pretreatment) and after 4 courses of tipifarnib (posttreatment). Insert shows higher magnification of a cluster of large early erythroid precursors with nucleoli apparent after treatment. (D) Bone marrow aspirates were obtained at the time of biopsy and analyzed for colony formation in vitro and the number of CFU-GM and BFU-E are shown. Bars represent the mean number of colonies in 3 separate plates and the error in these measures is shown. (E) Diagram of the NKR signaling cascade. Activating NKR such as NKG2D, KIR2DS, KIR3DS, NKG2C, NKp44, NKp46, FcRγIII (CD16), TCR, and NKp30 act through 3 adaptor proteins either in a homodimeric or heterodimeric form (DAP12, DAP10, and CD3ζ). These signals lead to Ras and PI3K activation, granule redistribution and cytolysis or resistance to Fas-mediated apoptosis, survival, and expansion. Blockage of this pathway with the farnesyl-transferase inhibitor (FTI) tipifarnib or inhibitors of the adaptor molecules prevents the downstream activation of these effector functions.
The online version of this article contains a data supplement.
The publication costs of this article were defrayed in part by page charge payment. Therefore, and solely to indicate this fact, this article is hereby marked “advertisement” in accordance with 18 USC section 1734.
Acknowledgments
This work was supported by the Veterans Administration Hospital, NIH grants AI056213 and U54RR019397-05, and NCI grants CA11211201 and CA94872. Tipifarnib was provided by the Cancer Therapies Evaluation Program (CTEP). Data support and clinical trial support was provided by the Data Technology Coordinating Center (DTCC) for the Bone Marrow Failures Rare Clinical Research Network.
National Institutes of Health
Authorship
Contribution: P.K.E.-B. designed research, analyzed data, and wrote the paper. L.S. conducted the clinical trial, managed patient care, and wrote clinical details. X.C., F.B., M.A.B., J.-X.Z., and J.S.P performed key experiments. J. Z. constructed vital new reagents. T.D.E. was the cardiologist involved in patient care. L.M. was the clinical hematopathologist. J.S.Y. contributed key new reagents. J.Y.D. and S.S. assisted in research design. T.P.L. was the principal investigator of the multicenter clinical trial, designed clinical research, and wrote the paper. S.W. contributed vital new reagents and conducted key experiments.
Conflict-of-interest disclosure: The authors declare no competing financial interests.
Correspondence: P.K. Epling-Burnette, PharmD, PhD, H. Lee Moffitt Cancer Center, MRC 4 East, 12902 Magnolia Drive, Tampa, FL 33612; e-mail: Pearlie.Burnette@moffitt.org.
References
Author notes
*P.K.E.-B. and L.S. share equally in the preparation of this manuscript.
T.P.L. and S.W. share equally in senior authorship of this manuscript.



) were used for reverse ADCC experiments. Effector cells were exposed to medium (negative control), isotype antibody control, anti-NKp46 antibody, anti-CD158a antibody, anti-CD158b antibody, and anti-CD16 antibody before interaction with the NK-resistant (FcR)–expressing P815 multiple myeloma cell line at an effector-to-target cell (E:T) ratio of 50:1. (D) NK cells from a healthy control or the LGL patient were used at 6:1, 12:1, 25:1, and 50:1 E:T ratios using both K562 (NK sensitive target, —) and CRL-2598 (endothelial cell line, ----) cells as the target. (E) NK cells were cultured in medium (no stimulation), admixed with CRL-2598 at an E:T cell ratio of 1:1, or cultured with staphylococcal enterotoxin B (SEB) as a positive control for IFNγ and TNFα release. Intracellular cytokine flow cytometry was used to detect these cytokines in the NK cells from the LGL patient (■) and a healthy donor (