Abstract
Antibodies have brought valuable therapeutics in the clinical treatment of various diseases without serious adverse effects through their intrinsic features such as specific binding to the target antigen with high affinity, clinical safety as serum proteins, and long half-life. Agonist antibodies, furthermore, could be expected to maximize the value of therapeutic antibodies. Indeed, several IgG/IgM antibodies have been reported to induce cellular growth/differentiation and apoptosis. These agonist antibodies, however, should be further improved to exert more potent biologic activities and appropriate serum half-life depending upon the disease indications. Here, we report that IgG antibodies against the thrombopoietin receptor (Mpl), which have an absence or very weak agonist activity, can be engineered to be agonist minibodies, which include diabody or sc(Fv)2 as potent as natural ligand. Through this technological development, minibodies have been successfully constructed to bind and activate 2 types of dysfunctional mutant Mpls that cause congenital amegakaryocytic thrombocytopenia (CAMT). This drastic conversion of biologic activities by designing minibodies can be widely applicable to generate agonist minibodies for clinical application, which will constitute a new paradigm in antibody-based therapeutics.
Introduction
Thrombopoietin (TPO, c-mpl ligand)10-13 is the major regulator of both megakaryopoiesis and platelet production. TPO is a glycoprotein that consists of 2 distinct domains. The N-terminal domain has a receptor-binding site for thrombocytotic activity, and the C-terminal domain contains several N-linked sugar chains. TPO receptor (Mpl4-6 ) is a member of the hematopoietic receptor superfamily, which is a type I membrane protein having both conserved cysteine residues and a WSXWS box in the extracellular domain. Binding of TPO and Mpl triggers the homodimerization of receptors and transmits both proliferation and differentiation signals.
Since the identification and cloning of TPO, 2 forms of recombinant human TPO, the full-length molecule (rhTPO) and the truncated molecule known as pegylated recombinant human megakaryocyte growth and development factor (PEG-rhMGDF), have been evaluated in clinical trials for cancer patients with myelosuppressive chemotherapy. Early clinical trials demonstrated their clinical safety and platelet-stimulating activity, leading to attenuate chemotherapy-induced severe thrombocytopenia and reduce the need for platelet transfusions.14 However, in this setting, the optimal schedule of TPO administration depends on the length of the regimen and anticipated timing of platelet nadir. Furthermore, the development of neutralizing antibodies and clinically significant thrombocytopenia in some patients who received PEG-rhMGDF has led to discontinuation of its clinical trials.15,16 Although antibodies against rhTPO were non-neutralizing and transient, administration of rhTPO might also risk the development of neutralizing antibodies17 against endogenous TPO.
One of the approaches to overcome this antigenic problem of the recombinant TPOs is to generate agonist antibodies,1-3,18 which induce the receptor dimerization leading to signal transduction in the target cells. We have generated the anti-Mpl antibodies and converted whole IgG to minibodies. These minibodies, diabody or sc(Fv)2, dramatically increased the agonist activity in TPO-dependent cell proliferation assay. The minibody demonstrated a similar agonist activity as natural ligand TPO. At the same time, one of the diabodies had an agonist activity against some of the mutated Mpls derived from CAMT7-9 patients. The agonist minibodies will be desirable candidates for TPO mimics to clinically evaluate their therapeutic value without any risk of generating neutralizing antibodies against endogenous TPO.
Materials and methods
Immunization
MRL/MpJUmmCrj-lpr/lpr (MRL/lpr) mice (Charles River, Yokohama, Japan) were immunized by repeated subcutaneous injection containing either recombinant soluble human Mpl (1st 100 μg and 2nd to 5th 50 μg) or interperitoneal injection BaF/human Mpl cells (107) in Freund complete adjuvant. After examining the development of anti-Mpl antibodies in mouse serum by enzyme-linked immunosorbent assay (ELISA), spleen cells from immunized mice were fused with mouse P3U1 myeloma cells. Hybridomas were cultured with Hypoxanthine/Aminopterin/Thymidine (HAT) medium, and the supernatants were screened with ELISA and TPO-dependent cell (BaF/human Mpl) proliferation assay. Anti-Mpl monoclonal antibodies were purified by affinity-chromatography on protein G-sepharose (Amersham-Bioscience, Piscataway, NJ) and dialyzed against phosphate-buffered saline (PBS).
Minibody construction
cDNAs of both the heavy chain variable region (VH) and light chain variable region (VL) were amplified from total RNA of hybridomas by the 5′-race method (SMART RACE cDNA amplification kit, Clontech BO-Bioscience, Franklin Lake, NJ) using specific primers. After determination of the DNA sequence, VH and VL fragments were joined by 5-mer-peptide linker (GGGGS), and the C-terminal end of VL was attached to the flag tag sequence (DYKDDDDK). This fragment was subcloned into pCXND3 vector,19 which was a derivative of pCXN vector containing the DHFR expression unit, and it was termed pCXND3-VB22Bdb.
Two VH and VL fragments, bound to 15-mer-peptide linker (GGGGS)3, were combined together with the same 15-mer-peptide linker. VB22Bsc(Fv)2 fragment was subcloned into pCXND3 vector, pCXND3-VB22Bsc(Fv)2. In all polymerase chain reaction (PCR) reactions, Ex Taq polymerase (TAKARA BIO Inc, Ohtsu, Japan) was used.
Cell lines
Murine interleukin-3–dependent cell BaF3 cell line was transformed by introducing cDNAs for human, monkey, mouse, and mutated human Mpls, resulting in the establishment of TPO-dependent cell lines, BaF/human Mpl, BaF/monkey Mpl, BaF/mouse Mpl, and BaF/mutated human Mpls (R102P, R257C), respectively. These TPO-dependent cells were maintained in RPMI 1640 (Gibco-Invitrogen, Carlsbad, CA) medium containing 10% fetal calf serum (FCS) and 1 ng/mL rhTPO (R & D Systems, Minneapolis, MN). Another TPO-dependent cell line, M-07e (Deutsche Sammlung von Mikroorganismen und Zellkulturen: DSMZ, Braunschweig, Germany), which derived from human acute megakaryoblastic leukemia, was maintained in RPMI 1640 medium containing 10% FCS, 1 ng/mL rhTPO, penicillin and streptomycin.
Proliferation assays
Briefly, BaF/Mpl cells were suspended at 2 × 105 cells in 60 μL of RPMI 1640/10% FCS medium, and 40 μL of serially diluted samples were added. After being cultured for 24 hours at 37°C in 5% CO2, 10 μL of the cell count reagent, WST-8 (2-(2-methoxy-4-nitrophenyl)-3-(4-nitrophenyl)-5-(2,4-disulfophenyl)-2H-tetrazolium, monosodium salt) (Nacalai tesque, Kyoto, Japan)20 was added and further cultured for 2 hours at 37°C in 5% CO2. Absorbance at 450 nm and 655 nm was measured.
M-07e cells were suspended at 5 × 105 cells in 50 μL of RPMI 1640/10% FCS medium, and 50 μL serially diluted samples was added. After being cultured for 48 hours at 37°C in 5% CO2, 10 μL of the cell count reagent, WST-8 was added and further cultured for 4 hours at 37°C in 5% CO2. Absorbance at 450 nm and 655 nm was measured.
Differentiation assay
CD34-positive cells (AllCells, LLC, Berkeley, CA) derived from human bone marrow were cultured with rhTPO or VB22B sc(Fv)2 in the presence of 0.2 ng/mL human IL-3 (PeproTech, London, UK) for 11 days at 37°C in Iscove's Modified Dulbecco's Medium (MDM) (Sigma) containing 1% bovine serum albumin (Sigma), 10 μg/mL bovine pancreatic insulin (Sigma), 200 μg/mL human transferrin (Sigma), and 2 mM l-glutamine (Gibco). CD41- or CD33-positive cells were measured by fluorescence-activated cell-sorter scanner (FACS) (FACS Caliber BD-Bioscience, Franklin Lake, NJ) analysis using anti-CD41 antibody-phycoerythrin (PE)–conjugated (BD Pharmingen, Franklin Lake, NJ) or anti-CD33 antibody-fluorescein isothiocyanate (FITC)–conjugated (Becton Dickinson), respectively. On the other hand, propidium iodide (PI)–stained (Sigma) cells also were measured by FACS analysis.
Phosphorylation assay
M-07e cells were maintained without TPO and granulocyte-macrophage colony-stimulating factor for 18 hours and then incubated with VB22B sc(Fv)2 or rhTPO for 30 minutes. Cells were lysed in radioimmunoprecipitation assay (RIPA) buffer, and extracts were subjected to immunoprecipitation experiments with anti-JAK2 agarose (Upstate Biotechnology, Lake Placid, NY), and anti-Stat3 (Santa Cruz Biotechnology, Inc, Santa Cruz, CA), anti-Stat5b (Santa Cruz) protein G-agarose (Santa Cruz). Then immunocomplexes were separated by sodium dodecyl sulfate–polyacrylamide gel electrophoresis (SDS-PAGE) and transferred onto polyvinylidenefluoride (PVDF) membranes. The membranes were probed by antiphosphotyrosine (4G10) antibody (Upstate). The blots were stripped and reprobed to ensure equal protein by each antibody. Immunoreactive bands were visualized by chemiluminescence (Amersham).
In vivo evaluation
First, 3 single nucleotide polymorphisms (SNPs) in the cynomolgus monkey Mpl gene were identified, and each cDNA was transfected into BaF3 cells to establish TPO-dependent cell lines. These BaF3 cell lines showed slightly different growth sensitivity against rhTPO in the proliferation assays, suggesting that these SNPs might affect the function of Mpl. On the other hand, interestingly, VB22B minibodies did not show any difference in the proliferation assays, suggesting that dimerization induced by VB22B sc(Fv)2 binding may not be affected by the SNPs.
Briefly, 2 groups of 3 cynomolgus monkeys were administered daily subcutaneous injections with either 1.9 nmol/kg VB22B sc(Fv)2 or vehicle alone. Two groups of 3 cynomolgus monkeys were administered daily intravenous injection with 0.11 nmol/kg rhTPO or vehicle alone for 14 days. Blood samples were collected before and after administration of the drug or the vehicle. The number of platelets, hematocrit, and white blood cells were measured by Sysmex (SysmexF-820, Sysmex Corporation, Kobe, Japan).
Results
Characterization of anti-Mpl agonist minibodies
First, in order to efficiently generate a wide variety of anti-Mpl antibodies, autoimmune disease MRL/lpr21 mice were immunized by either a recombinant soluble human Mpl or BaF/3 cells expressing human Mpl. Serum of the immunized mice already showed growth-stimulating activities against the TPO-dependent BaF/human Mpl cells, which indicated that agonist antibodies might be generated in the mice (data not shown). Approximately 200 monoclonal antibodies bound to the human Mpl were further characterized in terms of agonist activity and cross-reactivities among human, monkey, and mouse Mpls. Although many monoclonal antibodies had high affinity (> nM) for human Mpl, their growth-stimulating activities against the TPO-dependent BaF/human Mpl cells were very weak (Figure 1B).
Dramatic conversion of the agonistic activities of VB22B antibody against TPO dependent cells. (A) Structure models of minibodies, diabody, and sc(Fv)2. (B) Proliferative activities of anti-Mpl antibodies, VB22B whole IgG, diabody, sc(Fv)2, and rhTPO on both BaF/human Mpl (left panel) and BaF/monkey Mpl (right panel).
Dramatic conversion of the agonistic activities of VB22B antibody against TPO dependent cells. (A) Structure models of minibodies, diabody, and sc(Fv)2. (B) Proliferative activities of anti-Mpl antibodies, VB22B whole IgG, diabody, sc(Fv)2, and rhTPO on both BaF/human Mpl (left panel) and BaF/monkey Mpl (right panel).
Therefore, monoclonal antibodies were genetically engineered to be minibodies22 (Figure 1A) and again assessed in the same ways. Minibodies, diabody, or sc (Fv) 2 are a class of bivalent antibody fragments similar in size to a Fab fragment and expected to more efficiently dimerize the Mpls than whole IgG by removing a possible steric hindrance between the Fc portion of IgG and Mpl. Indeed, conversion from whole IgG to diabody could dramatically improve its agonist activity even in the cases when parent IgGs had no agonist activity at all (data not shown). Among these monoclonal antibodies, VB22B (IgG2b/κ) and TA136 (IgG2a/κ) were selected for further characterization.
VB22B bound to both human and monkey Mpls expressed in Chinese hamster ovary (CHO) cells with high affinity (∼10 nM), although its agonist activity was very weak in the TPO-dependent BaF3 cell proliferation assays (Figure 1B). For human Mpl, the conversion to a diabody dramatically increased its agonist activity, but not for monkey Mpl. However, the conversion of diabody to sc(Fv)2 could improve its agonist activities, especially against monkey Mpl. Finally, EC50s of VB22B sc(Fv)2 were about 30 pmol in both BaF/human Mpl and BaF/monkey Mpl. Very importantly, binding affinities of whole antibody and minibodies were almost similar, which suggested that this drastic improvement of agonist activity might be due to structural features but not affinity change.
Functional characterization of VB22B sc(Fv)2
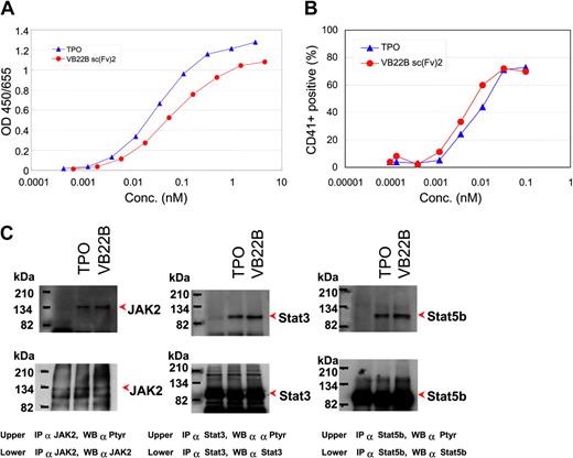
To confirm whether VB22B sc(Fv)2 correctly mimics the biologic functions of TPO, they were compared as follows. In an authentic proliferation assay with a TPO-dependent cell line M-07e23 derived from human megakaryoblastic leukemia, VB22B sc(Fv)2 stimulated the cellular growth as well as rhTPO (Figure 2A). In a megakaryocyte differentiation assay with CD34-positive progenitor cells prepared from human bone marrow,24 VB22B sc(Fv)2 increased CD41 (GPIIb)–positive cells, which represent a population of megakaryocyte lineage, in a dose-dependent manner in the presence of interleukin-3 (Figure 2B), whereas a population of myeloid-specific marker CD3325 -positive cells was not changed (data not shown). This might suggest that VB22B sc(Fv)2 specifically functioned as a megakaryocyte differentiation lineage. In order to molecularly confirm functional similarities of VB22B sc(Fv)2 or rhTPO, M-07e cells, after being stimulated by VB22B sc(Fv)2 or rhTPO, were subjected to a phosphorylation analysis.26 Indeed, all 3 molecules JAK2, STAT3, and STAT5b were phosphorylated by VB22B sc(Fv)2 as efficiently as rhTPO (Figure 2C), which suggested that the molecular mechanism of receptor activation by VB22B sc(Fv)2 was almost the same as that by rhTPO. At the same time, Mpl also was phosphorylated by VB22B sc(Fv)2 (data not shown).
Effect of VB22B sc(Fv)2 on cell proliferation, in vitro megakaryocyte differentiation, and tyrosine phosphorylation. (A) TPO-dependent human cell line. M-07e cell proliferation activity of VB22B sc(Fv)2 or rhTPO was measured by in vitro assay. (B) Megakaryocyte lineage differentiation activity of VB22B sc(Fv)2 or rhTPO against CD34-positive cells was measured by in vitro differentiation assay. (C) Phosphorylations of JAK2 (left panel), STAT3 (middle panel), and STAT5b (right panel) by VB22B sc(Fv)2 or rhTPO stimulation were detected by immunoprecipitation and Western blotting.
Effect of VB22B sc(Fv)2 on cell proliferation, in vitro megakaryocyte differentiation, and tyrosine phosphorylation. (A) TPO-dependent human cell line. M-07e cell proliferation activity of VB22B sc(Fv)2 or rhTPO was measured by in vitro assay. (B) Megakaryocyte lineage differentiation activity of VB22B sc(Fv)2 or rhTPO against CD34-positive cells was measured by in vitro differentiation assay. (C) Phosphorylations of JAK2 (left panel), STAT3 (middle panel), and STAT5b (right panel) by VB22B sc(Fv)2 or rhTPO stimulation were detected by immunoprecipitation and Western blotting.
TA136 activates mutated Mpl derived from CAMT
Since VB22B sc(Fv)2 failed to stimulate the cellular growth through mutated Mpls (Figure 3), we screened and characterized minibodies, which could bind the dysfunctional Mpl due to the mutations found in the CAMT patients and induce biologic functions as potent as the normal Mpl. The expression vectors for 2 mutant receptors, Arg102 to Pro102 (R102P) and Arg257 to Cys257 (R257C) in the extracellular domain of Mpl, belonging to the group II of CAMT, were introduced into BaF3 cells. Very interestingly, TA136 sc(Fv)2 could bind to both mutated human Mpls (R102P, R257C) and stimulated the cellular growth of the BaF3 cells expressing R102P or R257C. These results suggested that minibodies could rescue some CAMT patients by triggering intracellular signals through the dysfunctional receptors against natural ligand (Figure 3). However, since TA136 sc(Fv)2 had no cross-reactivity with any other species, we could not further characterize in animal models.
Effect of the agonist minibodies on the proliferation of BaF3 cells expressing human Mpl mutants. R102P (left panel), and R257C (right panel), found in CAMT; TA136 sc(Fv)2, VB22B sc(Fv)2, and rhTPO.
Effect of the agonist minibodies on the proliferation of BaF3 cells expressing human Mpl mutants. R102P (left panel), and R257C (right panel), found in CAMT; TA136 sc(Fv)2, VB22B sc(Fv)2, and rhTPO.
In vivo activity of VB22B sc(Fv)2
Preliminary Pharmacokinetics (PK) studies showed that serum half-life (T1/2) of VB22B sc(Fv)2 was calculated as approximately 8 or 9 hours in normal cynomolgus monkeys for intravenous or subcutaneous administrations, respectively. According to the results of noncompartment parameters (T1/2, area under the curve [AUC]), 1.9 nmol/kg per day of VB22B sc(Fv)2 and 0.11 nmol/kg per day of rhTPO as positive control were administered subcutaneously and intravenously, respectively, for 14 days. Clearly, VB22B sc(Fv)2 increased the platelet counts as rhTPO did (Figure 4). No significant changes in other blood parameters were observed (data not shown). Furthermore, there were no significant differences in the platelet aggregation between the platelets produced in vivo by VB22B sc(Fv)2 and normal platelets in vitro assay after adenosine diphosphate (ADP) stimulation (data not shown). This indicated that platelets produced in vivo by VB22B sc(Fv)2 and rhTPO were functionally comparable. After day 40, the platelet counts of all 3 monkeys administered rhTPO significantly reduced to approximately 10% to 30% and had not recovered by day 160 to the basal levels before administration of rhTPO. This suggested that the function of endogenous TPO might be continuously inhibited. Indeed, anti-TPO antibodies were detected in the serum from the monkey administered by rhTPO, whereas no monkeys administered VB22B sc(Fv)2 showed any reduction in the platelet counts resulting in thrombocytopenia.
In vivo activity of the agonist minibody sc(Fv)2 in cynomolgus monkeys. VB22B sc(Fv)2 (1.9 nmol/kg) or vehicle were administered daily by subcutaneous injection for 14 days (left panel). rhTPO (0.11 nmol/kg) or vehicle were administered daily by intravenous injection for 14 days (right panel). Peripheral platelet numbers were plotted. Standard deviations are represented by error bars.
In vivo activity of the agonist minibody sc(Fv)2 in cynomolgus monkeys. VB22B sc(Fv)2 (1.9 nmol/kg) or vehicle were administered daily by subcutaneous injection for 14 days (left panel). rhTPO (0.11 nmol/kg) or vehicle were administered daily by intravenous injection for 14 days (right panel). Peripheral platelet numbers were plotted. Standard deviations are represented by error bars.
Discussion
We have generated anti-Mpl antibodies and converted them to minibodies, such as diabody and sc(Fv)2. Minibodies dramatically increased agonist activity. VB22B sc(Fv)2 indicated a similar activity to the natural ligand TPO in vitro in both proliferation and differentiation assays. Moreover, in the in vivo evaluation, VB22B sc(Fv)2 significantly increased peripheral platelet numbers in the monkey without any neutralizing antibodies against endogenous TPO. On the other hand, another minibody, TA136 sc(Fv)2, had an agonist activity against 2 types of mutated Mpl derived from CAMT patients. This also is the first report that agonist antibodies, especially minibodies, could provide innovative therapeutics for patients with the disease caused by the receptor dysfunctions. It is not necessary that binding sites of agonist antibodies should be the same as that of TPO. Several epitopes facilitated in the receptor dimerization may exist in the Mpl. Indeed, VB22B bound to the domain I sequence of Mpl, whereas TA136 recognized a tertial structure of Mpl. Currently, we are analyzing epitopes in more detail and x-ray crystarography of minibodies, and thus in the near future we will report structural features and relationship between minibodies and receptors.
It should be worthwhile to clinically evaluate agonist minibodies such as humanized VB22B sc(Fv)2. Schedule of TPO administration should be optimized in clinical studies depending upon the length of the regimen and anticipated timing of platelet nadir. Very importantly, rhTPO was highly immunogenic, resulting in the significant development of neutralizing antibodies. On the other hand, VB22B sc(Fv)2 did not show any reduction in the platelet counts. The agonist minibodies, therefore, can be administered to patients without any risks for generating neutralizing antibodies against endogenous TPO. This is a great advantage in the evaluation of the clinical potential of the Mpl related agents. Furthermore, as a preliminary experiment for evaluating immunogenicity of the minibody, VB22B sc(Fv)2 was subcutaneously immunized into a Balb/c mouse with Freund complete adjuvant. Very importantly, even after 3 rounds of immunization, no significant anti-VB22B sc(Fv)2 antibody responses were observed. The result of this aggressive immunization may suggest that humanized VB22B sc(Fv)2 may be well tolerated in human patients in terms of immunoresponse.
Finally, one of the advantages of minibodies in clinical applications compared with whole antibodies is that the control of serum concentration of minibodies in patients could be easier due to their short half-life. This agonist minibody technology also is applicable for the generation of cell death (apoptosis/necrosis)–inducing minibodies, which efficiently kill tumor cells (BBRC in press, Kimura N, Kawai S, Kinoshita Y, Ishigro T, Azuma Y, Ozaki S, Abe M, Sugimoto M, HY, OT, Matsumoto T, TM). In particular, the short half-life (T1/2) of minibodies will be favorable in clinical application in the case of cell death–inducing antibodies to avoid undesirable toxicity due to the long action of the entire IgG/IgM antibodies. To distinguish functional characteristics between TPO and minibody, currently we are further investigating the PK profile and dose dependency in the monkey. Additionally, minibodies are expected to show better penetration into target tissues and to reduce the production cost, etc. In the near future, the value of agonist minibodies will be revealed in clinical studies.
Prepublished online as Blood First Edition Paper, September 16, 2004; DOI 10.1182/blood-2004-04-1482.
Supported by research funding from Chugai Pharmaceutical Co Ltd.
The publication costs of this article were defrayed in part by page charge payment. Therefore, and solely to indicate this fact, this article is hereby marked “advertisement” in accordance with 18 U.S.C. section 1734.
We would like to thank Dr Shigekazu Nagata for thoughtful discussion. We would like to thank Dr Paul Langman for his kind assistance with the preparation of the English version of this paper. We also thank M. Kato, Y. Kosuge, M. Numata, N. Onoda, Y. Nakata, M. Maeda, S. Hiranabe, M. Ohtaka, K. Matsumoto, and M. Kondo for technical assistance.



