Abstract
Membrane type 1–matrix metalloproteinase (MT1-MMP) is involved in endothelial and tumor-cell migration, but its putative role in leukocyte migration has not been characterized yet. Here, we demonstrate that anti–MT1-MMP monoclonal antibody (mAb) impaired monocyte chemotactic protein-1 (MCP-1)–stimulated monocyte migration on fibronectin (FN), vascular cell adhesion molecule-1 (VCAM-1), and intercellular adhesion molecule-1 (ICAM-1). In addition, monocyte transmigration through tumor necrosis factor-α (TNF-α)–activated endothelium is also inhibited by anti–MT1-MMP mAb. Therefore, regulation of MT1-MMP in human peripheral blood monocytes was investigated. First, MT1-MMP clustering was observed at motility-associated membrane protrusions of MCP-1–stimulated monocytes migrating on FN, VCAM-1, or ICAM-1 and at the leading edge, together with profilin, of monocytes transmigrating through activated endothelial cells. In addition, up-regulation of MT1-MMP expression was induced in human monocytes upon attachment to FN in a manner dependent on α4β1 and α5β1 integrins. Binding of monocytes to TNF-α–activated human endothelial cells as well as to VCAM-1 or ICAM-1 also resulted in an increase of MT1-MMP expression. These findings correlated with an enhancement of MT1-MMP fibrinolytic activity in monocytes bound to FN, VCAM-1, or ICAM-1. Our data show that MT1-MMP is required during human monocyte migration and endothelial transmigration and that MT1-MMP localization, expression, and activity are regulated in monocytes upon contact with FN or endothelial ligands, pointing to a key role of MT1-MMP in monocyte recruitment during inflammation.
Introduction
Monocyte recruitment to tissues is a key event during inflammatory responses. Many proteins participate in the cellular interactions established during monocyte extravasation. Thus, selectins and integrins play important roles during tethering, rolling, and firm adhesion to endothelium, and chemokines and proteins at the endothelial junctions such as platelet endothelial cell adhesion molecule-1 (PECAM-1), junctional adhesion molecule-1 (JAM-1), and vascular endothelial (VE)–cadherin are also critical for that process.1 Recently, an additional step in monocyte extravasation called locomotion on the endothelium has been described.2 After endothelial transmigration, monocytes must traverse tissue barriers composed of distinct structural proteins; the subendothelial basement membrane is a dense and continuous meshwork of proteins that include laminin, type IV collagen, entactin, and proteoglycans, and the interstitial matrix is rich in type I and III fibrillar collagens and fibronectin (FN). In addition, a provisional matrix of fibrin is often deposed in case of vascular injury. The degradation of these extracellular matrix (ECM) components is an essential requirement for monocyte transmigration and requires the proteolytic action of specific enzymes.
The matrix metalloproteinase (MMP) family consists of Zn-dependent endopeptidases and is in charge of degrading ECM components during physiologic and pathologic processes such as wound healing and tumor invasion.3 MMPs are generally grouped according to their structure. MMPs contain a procatalytic and a catalytic domain, and each subfamily has additional function-specific domains such as the hemopexin domain or the membrane-anchorage domain in the case of membrane-type MMPs. MMPs are regulated at the levels of transcription, posttranslational activation because they are secreted as zymogens, and inhibition by endogenous tissue inhibitors. The ratio of activation to inhibition determines the net balance of cellular proteolytic activity.4 A fine-tuned spatiotemporal regulation of the proteolytic activity is required for focused degradation of the ECM during extravasation, and membrane-anchored MMPs, and membrane type 1–MMP (MT1-MMP) in particular, are especially suited for pericellular proteolysis.5 MT1-MMP displays a wide range of proteolytic activities. It degrades ECM components such as gelatin, FN, laminin, vitronectin, fibrillar collagens, and fibrin; activates proMMP-2 (through the formation of a trimolecular complex together with tissue inhibitor of metalloproteinase-2 [TIMP-2]) and proMMP-13; cleaves CD44, tissue transglutaminase, and integrin αv; and processes latent tumor growth factor-β (TGF-β).6 MT1-MMP plays important roles in tumor invasion and endothelial cell migration during angiogenesis,7,8 and it has been hypothesized that leukocytes might use similar proteolytic mechanisms to migrate to and invade tissues. Nevertheless, the role and function in leukocyte physiology of MMPs in general and of MT1-MMP in particular remain largely unknown.
The potential role of MT1-MMP in monocyte recruitment is highlighted by the occurrence of this protease in inflammatory infiltrates from several pathologies. Thus, MT1-MMP has been found in macrophages in human atherosclerotic plaques9 and in macrophage-like cells in normal and pathologic synovial tissue in rheumatoid arthritis.10 MT1-MMP and its target MMP-2 have also been shown to be important in lymphocyte recruitment during murine experimental allergic encephalomyelitis.11 These findings suggest that MT1-MMP might be involved in leukocyte transmigration during the inflammatory response. Although peripheral blood monocytes do not constitutively produce proMMP-2, the induction of its activator MT1-MMP in human monocytes stimulated with lipopolysaccharide (LPS) has been reported recently.12 However, its putative function in these cells has not been elucidated yet.
In this report, we characterize the role of MT1-MMP during monocyte migration and endothelial transmigration and its regulation through monocyte interaction with either FN or endothelial ligands.
Materials and methods
Antibodies and reagents
Anti–MT1-MMP LEM-2/15, anti–major histocompatibility complex-I (anti–MHC-I) W6/32, and anti-CD45 D3/9 monoclonal antibodies (mAbs) have been used previously.7,13,14 The Ab 2H11 against profilin was a gift from Dr B. M. Jockusch (Zoological Institute, Braunschweig, Germany). Anti–β-actin was from Sigma Chemical (St Louis, MO). Human tumor necrosis factor-α (TNF-α) and monocyte chemotactic protein-1 (MCP-1) were from R&D Systems (Minneapolis, MN). Human γ-globulin, LPS, bovine serum albumin (BSA), gelatin, and FN were purchased from Sigma. Plasminogen-depleted plasma-derived fibrinogen was from Calbiochem-Novabiochem (Darmstadt, Germany). Recombinant forms of intercellular adhesion molecule-1 (ICAM-1) and vascular cell adhesion molecule-1 (VCAM-1) fused to Fc have been described previously.13 Proteolytic fragments of FN, H89 and FN80, were a gift from Dr A. García-Pardo (Centro de Investigaciones Biológicas, Madrid, Spain) and have been characterized previously.15,16 All substrates used were tested for the presence of endotoxin with the E-Toxate kit (Sigma) and proved to be endotoxin free.
Cells and cell cultures
Peripheral blood monocytes were isolated from human blood by sequential centrifugation in density gradients of Ficoll-Hypaque and Percoll (Amersham Pharmacia Biotech, Buckinghamshire, United Kingdom; and Sigma) as described.17 Samples of monocytes in which more than 30% constitutively expressed MT1-MMP were excluded from the analysis. For functional assays, cells were cultured in RPMI 1640 medium (Flow Lab, Irvine, United Kingdom) supplemented with 0.5% BSA. Human umbilical vein endothelial cells (HUVECs) were obtained and cultured as described previously, and cells at passage 3 or below were used in all assays.7 Approval was obtained from the Hospital Universitario de la Princesa institutional review board for these studies.
Cell migration assay
Migration assays were performed in 3 μm–pore Transwell chambers (Costar, Cambridge, MA). For this assay, total peripheral blood mononuclear cells (PBMCs) obtained from the Ficoll-Hypaque gradient were used. A total of 106 PBMCs were resuspended in 150 μL RPMI 1640 medium, 0.5% BSA. Cells were preincubated with 20 μg/mL human γ-globulin for 20 minutes and then with 15 μg/mL anti–MT1-MMP LEM-2/15 or anti–MHC-I W6/32 as isotype-matched control mAb for another 20 minutes. Control samples were incubated in phosphate-buffered saline (PBS). Next, cells were added to the upper chamber of Transwell filters that had been previously coated with 20 μg/mL FN or 10 μg/mL VCAM-1 or ICAM-1. A total of 10 nM MCP-1 was added to the lower chamber. Migrated monocytes were identified and quantitated after 2 hours by flow cytometric or microscopic analysis of total (suspended and adhered) cells in the lower chamber. Migrated monocytes were represented as the percentage of the total cellular input. Assays were run in triplicate.
Endothelial transmigration assays
Transmigration assays were performed in 3 μm–pore Transwell chambers (Costar). A total of 105 HUVECs were plated on gelatin-coated filters for 24 hours and either left unstimulated or stimulated for 2 hours with 20 ng/mL TNF-α. A total of 5 × 105 PBMCs were resuspended in 150 μL RPMI 1640 medium, 0.5% BSA, preincubated with 20 μg/mL human γ-globulin for 20 minutes, and then incubated with 15 μg/mL anti–MT1-MMP LEM-2/15 or anti–MHC-I W6/32 as isotype-matched control mAb for another 20 minutes. Control PBMCs were incubated in PBS. PBMCs were then added to the upper chamber of Transwells containing the resting or activated endothelial cell monolayer. A total of 10 nM MCP-1 was added to the lower chamber. Transmigrated monocytes were identified and quantitated after 2 hours by flow cytometric or microscopic analysis of total (suspended and adhered) cells in the lower chamber. Migrated monocytes were represented as the percentage of the total cellular input. Assays were run in triplicate.
Immunofluorescence microscopy
Monocytes were attached at 8 × 105 cells per milliliter to 0.5% BSA-, 20 μg/mL FN-, or 10 μg/mL VCAM-1– or ICAM-1–coated coverslips for 2 or 16 hours at 37°C and stimulated with 10 nM MCP-1 for the last 2 hours. Cells were fixed with 4% paraformaldehyde, blocked with tris(hydroxymethyl)aminomethane (Tris)–buffered saline plus 0.5% blocking reagent (TNB, Boehringer Mannheim, Mannheim, Germany), and then incubated sequentially for 30 minutes at 37°C with 20 μg/mL human γ-globulin, anti–MT1-MMP LEM-2/15 mAb, and fluorescein isothiocyanate (FITC)–goat antimouse mAb and Texas Red–phalloidin (Molecular Probes, Eugene, OR). Samples were examined in a Leica DMR photomicroscope equipped with a 100×/1.4 oil immersion objective, and images were photographed with a Leica CCD camera. Images were acquired with Leica QFish software and processed with Adobe Photoshop 6.0 software (Adobe, San Jose, CA). For quantitation of monocytes with MT1-MMP clusters, at least 100 cells per condition were counted by 2 independent observers.
Confocal microscopy
Monocytes were added in the presence of 10 nM MCP-1 to endothelial cells previously activated for 12 hours with TNF-α. After 2 hours, cells were fixed with 4% paraformaldehyde and double stained with anti-CD45 D3/9 or antiprofilin 2H11 and biotinylated anti–MT1-MMP LEM-2/15 primary mAbs. Secondary reagents were rhodamine X–goat antimouse mAb and streptavidin–Alexa-488. Samples were mounted and analyzed with a Leica confocal microscope.
Flow cytometry analysis
Monocytes were incubated on distinct substrates for specified times and then detached with enzyme-free Hanks-based cell dissociation buffer (Invitrogen Life Technologies, Karlsruhe, Germany). Cells were next labeled by sequential incubation for 30 minutes at 4°C with 20 μg/mL human γ-globulin, anti–MT1-MMP LEM-2/15 mAb, and FITC-goat antimouse mAb. Monocytes attached to VCAM-1 or ICAM-1 recombinant proteins were labeled by incubation with human γ-globulin, primary biotinylated anti–MT1-MMP LEM-2/15 mAb, and FITC-avidin to avoid any background staining from the Fc. Finally, samples were analyzed in a FACSCalibur (Becton Dickinson Labware, Lincoln Park, NJ).
MT1-MMP activity is required for MCP-1–stimulated migration of monocytes on FN, VCAM-1, or ICAM-1. Monocyte migration was analyzed in Transwell assays on 3 μm–pore filters coated with 20 μg/mL FN, 10 μg/mL VCAM-1 or ICAM-1, or none (A, B, C, and D, respectively). MCP-1 (100 ng/mL) or vehicle was added to the lower chamber. Monocytes were pretreated with PBS or 15 μg/mL anti–MT1-MMP LEM-2/15 mAb or the isotype-matched control anti–MHC-I W6/32 mAb. Migrated cells were quantitated after 2 hours as described in “Materials and methods” and are represented as a percentage of cellular input. The arithmetic means and SD of n independent experiments run in triplicate are shown (n = 4 for FN, n = 3 for VCAM-1, n = 4 for ICAM-1, and n = 3 for none). ***P < .01.
MT1-MMP activity is required for MCP-1–stimulated migration of monocytes on FN, VCAM-1, or ICAM-1. Monocyte migration was analyzed in Transwell assays on 3 μm–pore filters coated with 20 μg/mL FN, 10 μg/mL VCAM-1 or ICAM-1, or none (A, B, C, and D, respectively). MCP-1 (100 ng/mL) or vehicle was added to the lower chamber. Monocytes were pretreated with PBS or 15 μg/mL anti–MT1-MMP LEM-2/15 mAb or the isotype-matched control anti–MHC-I W6/32 mAb. Migrated cells were quantitated after 2 hours as described in “Materials and methods” and are represented as a percentage of cellular input. The arithmetic means and SD of n independent experiments run in triplicate are shown (n = 4 for FN, n = 3 for VCAM-1, n = 4 for ICAM-1, and n = 3 for none). ***P < .01.
Western blot assays
Monocytes were incubated on distinct substrates for specified times. Next, they were washed twice with PBS and directly lysed in Laemmli buffer on ice. Lysates were resolved on 10% sodium dodecyl sulfate–polyacrylamide gel electrophoresis (SDS-PAGE) under reducing conditions, and the proteins were transferred to a nitrocellulose membrane from Pierce Biotechnology (Rockford, IL). The membrane was blocked with 5% nonfat milk or BSA in TBS-T (Tris-buffered saline plus 0.05% Tween 20) and incubated with anti–MT1-MMP LEM-2/15 mAb culture supernatant and then with a horseradish peroxidase (HRP)–conjugated anti–mouse immunoglobulin G (IgG) antibody. Anti–β-actin at 1:5000 dilution was used as a loading control. Protein bands were visualized by enhanced chemiluminiscence (ECL; Amersham Pharmacia Biotech). Densitometric analysis was performed on scanned images with Image Gauge Software from Fuji Photo Film (Düsseldorf, Germany).
Zymography assays
Monocytes were incubated on distinct substrates for specified times. They were then washed twice with PBS and directly lysed in Laemmli buffer on ice. Samples were resolved under nonreducing conditions on 10% SDS-PAGE gels embedded with 1 mg/mL fibrinogen. After electrophoresis, gels were rinsed in 2.5% Triton X-100 for 3 × 60 minutes and in distilled water for 2 × 20 minutes at room temperature (RT) and finally incubated in 50 mM Tris-HCl pH 7.5, 10 mM CaCl2, and 200 mM NaCl for 16 hours at 37°C. Gels were stained with Coomassie blue, and areas of fibrinolytic activity were visualized as transparent bands.
Statistical analysis
Test and control samples in the functional assays were compared for statistical significance by using the Student t test.
Results
MT1-MMP is required for migration of human monocytes on FN, VCAM-1, or ICAM-1, and for their transmigration through activated endothelium
It has recently been shown that MT1-MMP is expressed in human monocytes stimulated with LPS.12 We therefore decided to explore MT1-MMP function in primary human monocytes isolated from peripheral blood. It has previously been suggested that LPS-induced MT1-MMP in monocytes might play a role in activating tumor or stroma-derived proMMP-2.12 However, because MT1-MMP per se displays an important proteolytic activity and has been implicated in migration of other cell types, we first investigated whether MT1-MMP might be participating directly in the migratory properties of monocytes.
To this purpose, the effect of the inhibitory anti–MT1-MMP LEM-2/15 mAb was assessed in the migration of human monocytes on distinct substrates they can find in their path to the inflammatory focus. As shown in Figure 1A, this mAb significantly inhibited migration on FN of freshly isolated monocytes toward the chemokine MCP-1 by about 60%, in contrast with the anti–MHC-I W6/32 mAb used as an isotype-matched control. Because monocytes need to migrate on the endothelial cells before transmigration,2 the role of MT1-MMP on monocyte migration on two of the most important endothelial ligands involved in leukocyte attachment VCAM-1 and ICAM-1, ligands for integrins α4 and β2, respectively, was analyzed by using recombinant forms fused to Fc.13 The inhibitory anti–MT1-MMP LEM-2/15 mAb significantly decreased monocyte migration on immobilized VCAM-1 or ICAM-1 toward MCP-1 by 40% and 30%, respectively, whereas the control W6/32 mAb had no effect (Figure 1B-C). Anti–MT1-MMP mAb did not, however, impair monocyte migration on bare filters (Figure 1D).
Monocyte transendothelial migration is a key step during the inflammatory response. The putative role of MT1-MMP in this process was next investigated. As shown in Figure 2A, preincubation of freshly isolated monocytes with the anti–MT1-MMP LEM-2/15 mAb significantly inhibited their transmigration through TNF-α–activated endothelial monolayers toward MCP-1 by 40%, in contrast to no effect of the isotype-matched control anti–MHC-I W6/32 mAb. However, the anti–MT1-MMP mAb barely affected monocyte transmigration through resting endothelial cells (Figure 2B).
MT1-MMP plays a role in MCP-1–induced transmigration of monocytes through activated endothelial cells. Monocyte transmigration was analyzed in Transwell assays on 3 μm–pore filters coated either with endothelial monolayers previously activated with 20 ng/mL TNF-α for 2 hours (A) or with resting endothelial monolayers (B). MCP-1 (100 ng/mL) or vehicle was added to the lower chamber. Monocytes were pretreated with PBS or 15 μg/mL anti–MT1-MMP LEM-2/15 mAb or the isotype-matched control anti–MHC-I W6/32 mAb. Transmigrated cells were quantitated after 2 hours as described in “Materials and methods” and are represented as the percentage of cellular input. The arithmetic means and SD of 3 independent experiments run in triplicate are shown. ***P < .01.
MT1-MMP plays a role in MCP-1–induced transmigration of monocytes through activated endothelial cells. Monocyte transmigration was analyzed in Transwell assays on 3 μm–pore filters coated either with endothelial monolayers previously activated with 20 ng/mL TNF-α for 2 hours (A) or with resting endothelial monolayers (B). MCP-1 (100 ng/mL) or vehicle was added to the lower chamber. Monocytes were pretreated with PBS or 15 μg/mL anti–MT1-MMP LEM-2/15 mAb or the isotype-matched control anti–MHC-I W6/32 mAb. Transmigrated cells were quantitated after 2 hours as described in “Materials and methods” and are represented as the percentage of cellular input. The arithmetic means and SD of 3 independent experiments run in triplicate are shown. ***P < .01.
MT1-MMP relocalizes to motility-associated membrane protrusions in monocytes migrating on FN, VCAM-1, or ICAM-1. MT1-MMP (green) and F-actin (red) were immunostained in monocytes attached to plates coated with 20 μg/mL FN or 10 μg/mL VCAM-1 or ICAM-1 for 2 hours (A) or 16 hours (B) and stimulated with 100 ng/mL MCP-1 for the last 2 hours. Differential interference contrast (DIC) images are shown in the insets as controls of cell morphology. Arrowheads indicate cellular membrane protrusions, lamellipodia and filopodia, where MT1-MMP is clustered.
MT1-MMP relocalizes to motility-associated membrane protrusions in monocytes migrating on FN, VCAM-1, or ICAM-1. MT1-MMP (green) and F-actin (red) were immunostained in monocytes attached to plates coated with 20 μg/mL FN or 10 μg/mL VCAM-1 or ICAM-1 for 2 hours (A) or 16 hours (B) and stimulated with 100 ng/mL MCP-1 for the last 2 hours. Differential interference contrast (DIC) images are shown in the insets as controls of cell morphology. Arrowheads indicate cellular membrane protrusions, lamellipodia and filopodia, where MT1-MMP is clustered.
MT1-MMP is localized at motility-associated membrane protrusions in MCP-1–stimulated monocytes migrating on FN, VCAM-1, or ICAM-1
MT1-MMP subcellular localization is important for its activity.7,18 Because MT1-MMP was playing a role in monocyte migration on FN, VCAM-1, and ICAM-1, its subcellular localization on monocytes migrating on these substrates was next analyzed by indirect immunofluorescence. For this, monocytes were incubated on FN, VCAM-1, or ICAM-1 for 2 hours in the presence of MCP-1. Monocytes spread and displayed distinct membrane protrusions such as lamellipodia (extensions) and filopodia (elongations) when migrating on the different substrates, as revealed by F-actin staining and interference contrast (Figure 3A). Remarkably, MT1-MMP was clustered along lamellipodia of monocytes migrating on FN, VCAM-1, or ICAM-1 for 2 hours (Figure 3A). A diffuse staining of MT1-MMP was, however, observed in monocytes attached to BSA (data not shown). The percentage of monocytes displaying MT1-MMP clusters was 40% on FN, 49% on VCAM-1, and 35% on ICAM-1 compared with 8% on BSA. Similarly, MT1-MMP was localized along filopodia in MCP-1–stimulated monocytes attached to FN, VCAM-1, or ICAM-1 for 16 hours (Figure 3B); in this case, the percentage of monocytes with MT1-MMP clusters was 26% on FN, 36% on VCAM-1, and 27% on ICAM-1 compared with 15% on BSA.
MT1-MMP is present at the leading edge of monocytes migrating on activated human endothelial cells
Because a role of MT1-MMP was observed in monocyte transmigration through activated endothelium, its subcellular localization was next analyzed in this context. Freshly isolated human monocytes were bound for 2 hours to monolayers of TNF-α–activated endothelial cells in the presence of MCP-1 to induce their polarization and migration (Figure 4A). Anti-CD45 staining was included to identify monocyte membranes, because MT1-MMP is also present in endothelial cells (Figure 4). Confocal sections show monocytes at different levels: on top of, spread over, and transmigrated underneath the endothelial monolayer. Interestingly, MT1-MMP present at the monocyte cell membrane (colocalizing with CD45) was mainly clustered at the extended lamellipodia of polarized monocytes transmigrating through activated endothelium; in some cases, MT1-MMP could also be observed at the opposite site (Figure 4A).
MT1-MMP is enriched at the leading edge of monocytes migrating on activated endothelial cells. (A) MT1-MMP (green) and CD45 (red) were stained in fresh monocytes adhered for 2 hours in the presence of 100 ng/mL MCP-1 to endothelial cells previously stimulated with 20 ng/mL TNF-α for 12 hours. Selected confocal sections and the merged overlay of all sections are presented. Arrowheads indicate areas where MT1-MMP and CD45 colocalize at monocyte membrane ruffles. (B) MT1-MMP (green) and profilin (red) were stained in fresh monocytes adhered for 2 hours in the presence of 100 ng/mL MCP-1 to endothelial cells previously stimulated with 20 ng/mL TNF-α for 12 hours. Selected confocal sections and the merged overlay of all sections are presented. Arrowheads indicate areas where MT1-MMP and profilin colocalize at monocyte leading edge.
MT1-MMP is enriched at the leading edge of monocytes migrating on activated endothelial cells. (A) MT1-MMP (green) and CD45 (red) were stained in fresh monocytes adhered for 2 hours in the presence of 100 ng/mL MCP-1 to endothelial cells previously stimulated with 20 ng/mL TNF-α for 12 hours. Selected confocal sections and the merged overlay of all sections are presented. Arrowheads indicate areas where MT1-MMP and CD45 colocalize at monocyte membrane ruffles. (B) MT1-MMP (green) and profilin (red) were stained in fresh monocytes adhered for 2 hours in the presence of 100 ng/mL MCP-1 to endothelial cells previously stimulated with 20 ng/mL TNF-α for 12 hours. Selected confocal sections and the merged overlay of all sections are presented. Arrowheads indicate areas where MT1-MMP and profilin colocalize at monocyte leading edge.
To explore further the subcellular compartmentation of MT1-MMP in monocytes transmigrating through activated endothelium, double staining with profilin, a marker of cellular leading edge,19 was performed and analyzed by confocal microscopy. As shown in Figure 4B, MT1-MMP nicely colocalized with profilin at the leading edge of MCP-1–stimulated monocytes migrating on activated endothelial cells.
MT1-MMP expression is up-regulated in human peripheral blood monocytes upon attachment to FN in a manner dependent on α4β1 and α5β1 integrins
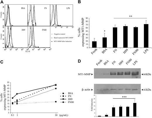
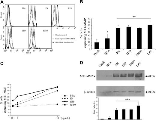
As herein shown, MT1-MMP is required for monocyte migration on FN, and the protease is relocalized in monocytes migrating on this matrix. Therefore, additional mechanisms of regulation were investigated. Because the ECM can modulate MMP expression in different cell types,18,20 we next tested whether interaction with FN might regulate MT1-MMP expression in human monocytes. No changes in MT1-MMP surface expression were observed in monocytes attached to FN for 2 hours (data not shown). However, MT1-MMP expression was up-regulated on the cell surface of human monocytes attached to FN for 16 hours compared with freshly isolated cells or cells attached to BSA, as analyzed by flow cytometry with the anti–MT1-MMP mAb LEM-2/15 (Figure 5A). LPS was included as a positive control. Constitutive MT1-MMP expression was often observed at the cell surface of freshly isolated monocytes, as was a slight increase upon attachment to BSA. Nonetheless, the increment upon binding to FN was greater and significant (Figure 5B).
MT1-MMP expression is up-regulated in human monocytes attached to FN in a manner dependent on α4β1 and α5β1 integrins. (A) MT1-MMP cell-surface expression was analyzed by flow cytometry in freshly isolated monocytes (thin solid line) and in monocytes attached to plates coated with 0.5% BSA, 20 μg/mL FN, or 10 μg/mL FN fragments H89 and FN80 for 16 hours (thick solid line). LPS stimulation (10 ng/mL) for 16 hours was included as a positive control. X63 was used as a negative control of staining (dotted line). One independent experiment of 6 is represented. (B) The arithmetic means and SD are shown of the percentage of MT1-MMP–positive monocytes (subtracting X63 negative control values) under different conditions. n = 6. *P < .05 (versus fresh) and **P < .04 (versus BSA). (C) MT1-MMP cell-surface expression was analyzed as described in panel A in monocytes adhered for 16 hours to different doses of BSA, FN, or FN fragments H89 and FN80 as indicated. The arithmetic means of the percentage of MT1-MMP–positive monocytes (subtracting X63 negative control values) are represented for each condition. n = 3. (D, top) MT1-MMP protein content was estimated by Western blot analysis of total cellular extracts from fresh monocytes or monocytes attached to plates coated as described for panel A. Anti–MT1-MMP LEM-2/15 mAb recognizes immature and mature forms of MT1-MMP of 63 and 60 kDa, respectively. (D, bottom) The arithmetic means and SD of the fold induction of the ratio of MT1-MMP to β-actin levels estimated by densitometry are represented (an arbitrary value of 1 was assigned to the MT1-MMP/β-actin ratio in freshly isolated monocytes). n = 4. ***P < .01.
MT1-MMP expression is up-regulated in human monocytes attached to FN in a manner dependent on α4β1 and α5β1 integrins. (A) MT1-MMP cell-surface expression was analyzed by flow cytometry in freshly isolated monocytes (thin solid line) and in monocytes attached to plates coated with 0.5% BSA, 20 μg/mL FN, or 10 μg/mL FN fragments H89 and FN80 for 16 hours (thick solid line). LPS stimulation (10 ng/mL) for 16 hours was included as a positive control. X63 was used as a negative control of staining (dotted line). One independent experiment of 6 is represented. (B) The arithmetic means and SD are shown of the percentage of MT1-MMP–positive monocytes (subtracting X63 negative control values) under different conditions. n = 6. *P < .05 (versus fresh) and **P < .04 (versus BSA). (C) MT1-MMP cell-surface expression was analyzed as described in panel A in monocytes adhered for 16 hours to different doses of BSA, FN, or FN fragments H89 and FN80 as indicated. The arithmetic means of the percentage of MT1-MMP–positive monocytes (subtracting X63 negative control values) are represented for each condition. n = 3. (D, top) MT1-MMP protein content was estimated by Western blot analysis of total cellular extracts from fresh monocytes or monocytes attached to plates coated as described for panel A. Anti–MT1-MMP LEM-2/15 mAb recognizes immature and mature forms of MT1-MMP of 63 and 60 kDa, respectively. (D, bottom) The arithmetic means and SD of the fold induction of the ratio of MT1-MMP to β-actin levels estimated by densitometry are represented (an arbitrary value of 1 was assigned to the MT1-MMP/β-actin ratio in freshly isolated monocytes). n = 4. ***P < .01.
FN can be recognized by different cell adhesion receptors, including the integrin superfamily members α4β1 and α5β1 integrins.21 To investigate whether these receptors might be involved in FN-stimulated MT1-MMP expression, human monocytes were adhered to FN fragments H89 and FN80. These fragments have previously been characterized as distinct ligands of integrins α4β1 and α5β1, respectively,15,16 and we confirmed this in monocyte adhesion assays (data not shown). Attachment of human monocytes to either fragment H89 or FN80 induced significant increases in cell-surface expression of MT1-MMP, similar to those obtained with full-length FN from human plasma (Figure 5A-B). Therefore, the effect of different doses of these substrates was analyzed. As shown in Figure 5C, MT1-MMP surface up-regulation was similar in monocytes on either FN, H89, or FN80 at 10 μg/mL; however, H89 seemed to be slightly more efficient at lower doses, suggesting that α4 integrin binding site is not fully active in FN, as reported previously.16 In addition, incubation of monocytes for 16 hours with soluble FN at 20 μg/mL up-regulated MT1-MMP surface expression up to 40%, close to values obtained with immobilized FN. These data suggest that integrin receptor occupancy by the ligand rather than its aggregation plays the major role in MT1-MMP up-regulation.
We next analyzed the total amount of MT1-MMP protein in monocyte total cell lysates by Western blot with the anti–MT1-MMP LEM-2/15 mAb. As shown in Figure 5D, both MT1-MMP immature and mature forms (63 and 60 kDa, respectively) are detected in lysates of monocytes under the different conditions. The total amount of MT1-MMP is significantly increased in monocytes attached to FN or its fragments H89 or FN80 during 16 hours compared with fresh monocytes or monocytes bound to BSA (Figure 5D). LPS was included as a positive control. These data and the kinetics of the up-regulation at the cell surface together suggest that MT1-MMP protein synthesis is increased in monocytes adhered to FN.
MT1-MMP expression is also increased in human monocytes upon binding to activated human endothelial cells or to VCAM-1 or ICAM-1
A role of MT1-MMP was observed in monocyte transmigration through activated endothelium (Figure 2A), and the protease was clustered at the leading edge of monocytes transmigrating through activated endothelial cells (Figure 4). Therefore, modulation of MT1-MMP expression under these conditions was next tested. Attachment of freshly isolated monocytes to activated endothelial cells for 2 hours did not have any effect on MT1-MMP surface expression (data not shown). However, monocyte binding to TNF-α–activated human endothelial cells for 16 hours resulted in a significant increase in MT1-MMP cell-surface expression, as demonstrated by flow cytometry (Figure 6A-B). We then analyzed the contribution of VCAM-1 and ICAM-1. Monocyte binding to immobilized VCAM-1 or ICAM-1 for 16 hours significantly up-regulated MT1-MMP cell-surface expression compared with freshly isolated monocytes as assessed by flow cytometry (Figure 6A-B). Similarly to FN or its fragments, efficient MT1-MMP surface up-regulation occurred in monocytes on immobilized VCAM-1 or ICAM-1 at 10 μg/mL (Figure 6C).
Up-regulation of MT1-MMP expression in monocytes bound to activated endothelium or VCAM-1 or ICAM-1 ligands. (A) MT1-MMP cell-surface expression was analyzed by flow cytometry of fresh isolated monocytes (thin solid line) and of monocytes attached for 16 hours to endothelium stimulated with 20 ng/mL TNF-α for 12 hours. MT1-MMP cell-surface expression was also analyzed in monocytes attached to plates coated with 10 μg/mL recombinant forms of VCAM-1 or ICAM-1 for 16 hours. X63 or labeled avidin was used as negative controls of staining of monocytes on endothelium or on VCAM-1 or ICAM-1, respectively (dotted line). One independent experiment of 3 is represented. (B) The arithmetic means and SD of the percentage of MT1-MMP–positive monocytes (subtracting X63 or labeled-avidin negative control values) under different conditions are shown. n = 3. *P < .05 (versus fresh) and **P < .04 and ***P < .01 (versus BSA). (C) MT1-MMP cell-surface expression was analyzed as described in panel A in monocytes adhered for 16 hours to different doses of BSA, VCAM-1, or ICAM-1. The arithmetic means of the percentage of MT1-MMP–positive monocytes (subtracting labeled-avidin negative control values) are represented for each condition. n = 3. (D) MT1-MMP protein content was estimated by Western blot analysis of total cellular extracts from fresh monocytes or monocytes attached to plates coated as described for panel A. LPS stimulation for 16 hours was included as a positive control. Anti–MT1-MMP LEM-2/15 mAb recognizes immature and mature forms of MT1-MMP of 63 and 60 kDa, respectively. The arithmetic means and SD of the fold induction of the ratio of MT1-MMP to β-actin levels estimated by densitometry are represented (an arbitrary value of 1 was assigned to the MT1-MMP/β-actin ratio in freshly isolated monocytes). n = 4. ***P < .01.
Up-regulation of MT1-MMP expression in monocytes bound to activated endothelium or VCAM-1 or ICAM-1 ligands. (A) MT1-MMP cell-surface expression was analyzed by flow cytometry of fresh isolated monocytes (thin solid line) and of monocytes attached for 16 hours to endothelium stimulated with 20 ng/mL TNF-α for 12 hours. MT1-MMP cell-surface expression was also analyzed in monocytes attached to plates coated with 10 μg/mL recombinant forms of VCAM-1 or ICAM-1 for 16 hours. X63 or labeled avidin was used as negative controls of staining of monocytes on endothelium or on VCAM-1 or ICAM-1, respectively (dotted line). One independent experiment of 3 is represented. (B) The arithmetic means and SD of the percentage of MT1-MMP–positive monocytes (subtracting X63 or labeled-avidin negative control values) under different conditions are shown. n = 3. *P < .05 (versus fresh) and **P < .04 and ***P < .01 (versus BSA). (C) MT1-MMP cell-surface expression was analyzed as described in panel A in monocytes adhered for 16 hours to different doses of BSA, VCAM-1, or ICAM-1. The arithmetic means of the percentage of MT1-MMP–positive monocytes (subtracting labeled-avidin negative control values) are represented for each condition. n = 3. (D) MT1-MMP protein content was estimated by Western blot analysis of total cellular extracts from fresh monocytes or monocytes attached to plates coated as described for panel A. LPS stimulation for 16 hours was included as a positive control. Anti–MT1-MMP LEM-2/15 mAb recognizes immature and mature forms of MT1-MMP of 63 and 60 kDa, respectively. The arithmetic means and SD of the fold induction of the ratio of MT1-MMP to β-actin levels estimated by densitometry are represented (an arbitrary value of 1 was assigned to the MT1-MMP/β-actin ratio in freshly isolated monocytes). n = 4. ***P < .01.
Flow cytometry data were also confirmed by Western blot analysis. As shown in Figure 6D, MT1-MMP protein content was significantly increased in human monocytes attached to either VCAM-1 or ICAM-1 compared with freshly isolated or BSA-adhered monocytes.
Enhancement of MT1-MMP fibrinolytic activity in monocytes bound to FN, VCAM-1, or ICAM-1
Because MT1-MMP proteolytic activity depends on its subcellular localization and expression7,19,21 and MT1-MMP was clustered and up-regulated upon attachment of monocytes to FN, VCAM-1, or ICAM-1, we next analyzed its activity under these conditions by fibrinogen zymography. As shown in Figure 7, cell lysates from control monocytes attached to BSA for 16 hours displayed a fibrinolytic band of about 60 kDa, corresponding to the mature form of MT1-MMP. Remarkably, MT1-MMP fibrinolytic activity was significantly increased upon attachment of monocytes for 16 hours to FN or its fragments H89 and FN80, as well as to VCAM-1 or ICAM-1, compared with monocytes on BSA (Figure 7). No increase in MT1-MMP fibrinolytic activity was detected upon shorter times of monocyte attachment to the substrates (data not shown). The enhancement of MT1-MMP activity was likely related to the increase of its expression induced by the different substrates (Figures 5D and 6D).
Discussion
Monocyte extravasation into tissues is a key process during the inflammatory response. In this report, we provide the first demonstration that MT1-MMP activity is required for proper migration and endothelial transmigration of primary human monocytes. We have also characterized the regulation of MT1-MMP localization, expression, and activity in primary human monocytes through their interaction with FN or endothelial ligands.
The suggested role of MMPs in leukocyte recruitment has up to now been elusive. Recently, the induction of MT1-MMP in human monocytes stimulated with LPS suggested a role for this protease in monocyte physiology.12 However, because monocytes do not secrete MMP-2, the authors proposed that MT1-MMP might be involved in activation of stroma- or tumor-derived proMMP-2. Because MT1-MMP displays a relevant proteolytic activity itself and it has been implicated in the migration of several cell types, including endothelial and tumor cells,7,8 its putative role in monocyte migration was first investigated. Monocytes must interact with both endothelial cells and a variety of ECM components on their path to the inflammatory foci. In this regard, we first show that MT1-MMP is required for migration of human monocytes on FN and on the endothelial ligands VCAM-1 or ICAM-1. The functional assays were performed in freshly isolated monocytes, highlighting the importance of MT1-MMP in a physiologic situation. MT1-MMP can modulate cell migration by proteolysis of the substrate to unmask cryptic adhesion sites and by regulation of adhesion/deadhesion properties of receptors such as CD44, tissue transglutaminase, and integrins.6 The actual mechanisms through which MT1-MMP modulates monocyte migration are as yet undetermined. Substrate proteolysis to expose new adhesion sites might play a role in migration on ECM but is less likely on endothelial ligands despite the reported ability of proteases of the ADAM (a disintegrin and metalloproteinase) family to shed VCAM-1 from the cell membrane.22 Moreover, MT1-MMP could be processing tissue transglutaminase receptor, a coreceptor for FN in monocytes, thus regulating their adhesion and migration.23,24 Alternatively or additionally, MT1-MMP could be modulating β1 and/or β2 integrin receptor function during monocyte migration. In this regard, αv integrin function can be modulated by MT1-MMP, and the biochemical and/or functional association of MT1-MMP with integrins β1 and αv have been reported in other cell types.18,25 Interestingly, β2 integrin–mediated monocyte locomotion has been identified recently as a critical additional step during extravasation.2 It is tempting to speculate that MT1-MMP might be relevant for proper regulation of this step.
MT1-MMP fibrinolytic activity is increased in human monocytes attached to FN, VCAM-1, or ICAM-1. (Top) Proteolytic activity of MT1-MMP was analyzed in cell extracts from monocytes attached to plates coated with 0.5% BSA, 20 μg/mL FN, 10 μg/mL FN fragments H89 and FN80, or 10 μg/mL VCAM-1 or ICAM-1 for 16 hours by fibrinogen zymography. LPS (10 ng/mL) stimulation for 16 hours was included as a positive control. The main 60 kDa fibrinolytic band observed corresponds to the mature form of MT1-MMP. (Bottom) The arithmetic means and SD of the fold induction of MT1-MMP fibrinolytic activity estimated by densitometry are represented (an arbitrary value of 1 was assigned to the MT1-MMP activity in monocytes attached to BSA). n = 3. ***P < .01.
MT1-MMP fibrinolytic activity is increased in human monocytes attached to FN, VCAM-1, or ICAM-1. (Top) Proteolytic activity of MT1-MMP was analyzed in cell extracts from monocytes attached to plates coated with 0.5% BSA, 20 μg/mL FN, 10 μg/mL FN fragments H89 and FN80, or 10 μg/mL VCAM-1 or ICAM-1 for 16 hours by fibrinogen zymography. LPS (10 ng/mL) stimulation for 16 hours was included as a positive control. The main 60 kDa fibrinolytic band observed corresponds to the mature form of MT1-MMP. (Bottom) The arithmetic means and SD of the fold induction of MT1-MMP fibrinolytic activity estimated by densitometry are represented (an arbitrary value of 1 was assigned to the MT1-MMP activity in monocytes attached to BSA). n = 3. ***P < .01.
The final step of extravasation involves monocyte passage through the endothelial junctions, where molecules such as PECAM-1, JAM-1, and VE-cadherin are important.1 A role for MMPs in this process has been suggested by the up-regulation of MMP expression observed in leukocytes from inflammatory infiltrates.26 Moreover, the use of broad-spectrum MMP inhibitors has previously suggested that MMP proteolytic activity might be important during leukocyte transmigration in vivo.27,28 Here, we have demonstrated, by inhibition with mAbs, that MT1-MMP is required for proper monocyte transmigration through activated endothelium. No major role of MT1-MMP could be observed, however, in monocyte transmigration through resting endothelium, suggesting that MT1-MMP is relevant in an inflammatory situation. The specific step or steps at which MT1-MMP is participating, as well as the putative role that endothelial MT1-MMP might have in this process, require further investigation.
To achieve directed and focused cellular migration, proteolytic activity must be spatially regulated. In this regard, MT1-MMP has previously been found at the leading edge of endothelial cells as well as at the invadopodia of osteoclasts and melanoma cells.7,29,30 The localization of MT1-MMP in human leukocytes, however, has not been defined before. We decided to investigate the subcellular localization of MT1-MMP during monocyte migration on distinct ligands, including activated endothelial cells. Hence, we have shown for the first time that the small amount of MT1-MMP present at the monocyte cell surface is clustered at membrane protrusions related to motility, such as lamellipodia and filopodia, when monocytes stimulated with MCP-1 are moving on FN or the endothelial ligands VCAM-1 or ICAM-1. These data suggest that monocytes would concentrate MT1-MMP at the cell surface for regulation of migration and/or focused pericellular proteolysis. This relocalization was observed at short times of 2 hours, in accordance with the effect of anti–MT1-MMP mAb observed in the functional assays as well as at longer times of 16 hours, suggesting that MT1-MMP relocalization might continue during monocyte passage to the inflammatory focus. Furthermore, we show by confocal microscopy that MT1-MMP is also enriched at membrane ruffles of MCP-1–stimulated monocytes adhered to and transmigrating through activated endothelial monolayers. A dual localization at the extended lamellipodia and more rarely at the opposite site of polarized migratory monocytes was found. To explore further the compartmentation of MT1-MMP during monocyte transmigration, double staining with profilin, a marker of cellular leading edge,19 was performed, and it showed colocalization of both proteins at the advancing front. Because clustering of MT1-MMP favors its activity, the enrichment of MT1-MMP at motility-associated protrusions might explain its functional role during monocyte migration and transmigration through activated endothelial cells.
Additional mechanisms of MT1-MMP regulation together with relocalization during monocyte migration were investigated. Because ECM had been shown to regulate MT1-MMP expression in other cell types, this question was next analyzed in monocytes. We observed that monocyte interaction with FN or with the specific FN fragments H89 and FN80 through integrins α4β1 and α5β1 significantly up-regulated both surface expression and total protein content of MT1-MMP, compared with the slight increment observed upon attachment to BSA. This is in accordance with the previously reported induction of MT1-MMP in T lymphoblastoid cell lines adhered to FN.20 In addition, data obtained using different doses of immobilized FN versus soluble FN suggest that integrin receptor occupancy rather than its aggregation is relevant for the observed MT1-MMP cell-surface up-regulation. Therefore, integrin occupancy could induce integrin redistribution or other intracellular events31 that might be either primarily involved in MT1-MMP up-regulation or secondarily trigger signals that would lead to an increase in MT1-MMP expression at longer times. In this regard, the increase in both cell membrane and total content of MT1-MMP protein only after long times of monocyte binding to the substrates suggests an increase in its synthesis as reported for LPS stimulation,12 although alternative mechanisms of regulation cannot be ruled out. Because monocytes might also encounter FN at the apical side of endothelial cells during inflammation,32 MT1-MMP up-regulation could also take place before transmigration, facilitating monocyte passage through the tissue barriers toward the inflammatory focus. However, because the increase of MT1-MMP expression is documented after long times of monocyte binding to FN, it is more likely that this acts as a late mechanism of further amplification.
As previously mentioned, monocytes tether, roll, and adhere to endothelial cells before migrating into tissues. Remarkably, monocyte interaction with activated endothelial cells also up-regulated MT1-MMP surface expression. However, monocyte binding to activated endothelium for long nonphysiologic times was required for such increment in MT1-MMP expression. This result might suggest that other factors present in a physiologic environment such as flow or chemokines might act in concert with adhesion to activated endothelium to up-regulate MT1-MMP expression in monocytes. In this regard, it would be interesting to analyze MT1-MMP regulation in monocyte-endothelium interactions under flow conditions and/or in the presence of chemokines. In addition, because activated endothelial cells express both VCAM-1 and ICAM-1 33 and anti–MT1-MMP mAb impaired migration on these endothelial ligands, the effect of monocyte binding to these proteins in MT1-MMP expression was also analyzed. Immobilized VCAM-1 or ICAM-1 could similarly up-regulate MT1-MMP expression in monocytes bound for long times, suggesting again that other factors could be modulating this response in vivo. VCAM-1– and ICAM-1–mediated up-regulation of MT1-MMP expression might prepare monocytes for efficient migration through the subendothelial matrix. In this regard, murine T cells express more cell-surface MMP-2 and activate proMMP-2 better upon interaction with VCAM-1–positive endothelial cells, likely through an up-regulation of MT1-MMP in these cells,34 similar to that demonstrated here for human monocytes. Engagement of integrin α4β1 by ligands like VCAM-1 or antibodies has also been reported to increase MT1-MMP expression in intestinal mesenchymal cells, pointing to a general, non-cell type–specific regulation of MT1-MMP through α4 integrin signaling.35 Finally, both α4 integrin ligands H89 and VCAM-1 similarly induced MT1-MMP up-regulation in monocytes. This is in contrast to differences in the regulation of proteases like MMP-9 by α4 integrin ligands CS1 and VCAM-1 in human lymphoid cells.36
MT1-MMP activity has been tested indirectly in leukocytes by its ability to activate proMMP-2. Thus, MMP-2 activation was observed in stimulated human T lymphocytes as well as in murine T lymphoblastoid cells after migration through VCAM-1–expressing endothelial cells.34,37 Because monocytes do not secrete proMMP-2, the only role assigned so far to MT1-MMP in monocytes has been the putative activation of proMMP-2 from stroma or tumor cells.12 We have demonstrated here, however, the direct ability of monocyte MT1-MMP to degrade fibrinogen in zymography assays. Remarkably, this activity is enhanced upon specific integrin-mediated interaction with FN or FN fragments as well as with VCAM-1 or ICAM-1. In agreement with this, α4 integrin is required for proper activation of proMMP-2 by MT1-MMP in lymphocytes in the murine experimental model of allergic encephalomyelitis.11,27 Thus, MT1-MMP in monocytes might play a direct role in matrix remodeling. MT1-MMP activity might be first regulated by clustering of the protease at membrane protrusions after short times of monocyte binding to distinct substrates as suggested by immunofluorescence staining and be subsequently increased at levels detected by zymography after longer times of adhesion to the ligands. This up-regulation of MT1-MMP expression and activity by long-lasting monocyte contact with either endothelium or matrix might further regulate and increase MT1-MMP participation in the inflammatory response.
Monocyte recruitment into tissues regulated by chemokines like MCP-1 seems to play a major role in distinct chronic inflammatory processes such as atherosclerosis.38 MMP inhibitors have been actively tested in tumor therapy over the last few years, but their potential in inflammatory disease has just started to be explored.39-41 The data herein presented will be relevant for the design of more specific MMP blocking reagents, leading to novel and alternative therapeutic approaches to chronic inflammatory diseases.
Prepublished online as Blood First Edition Paper, January 21, 2005; DOI 10.1182/blood-2004-06-2382.
Supported by grants SAF2002-04615-C02-02 from the Spanish Ministerio de Ciencia y Tecnología (P.S.-M.); Ayuda a la Investigación Básica 2002 Fundación Juan March and BMC02-00563 from the Spanish Ministerio de Ciencia y Tecnología (F.S.-M.); and CAM 08.3/0015.1/2001 from the Comunidad Autónoma de Madrid, SAF2002-00068 from the Spanish Ministerio de Ciencia y Tecnología, Fundación ICO, and Biogen (A.G.A.). S. M.-R. is a predoctoral fellow funded by FIS00/114 from the Fondo de Investigación Sanitaria and SAF2002-00068 from the Spanish Ministerio de Ciencia y Tecnología. B.G.G. was a predoctoral fellow from the Comunidad Autónoma de Madrid when this paper was prepared.
The publication costs of this article were defrayed in part by page charge payment. Therefore, and solely to indicate this fact, this article is hereby marked “advertisement” in accordance with 18 U.S.C. section 1734.
We are grateful to Drs A. García-Pardo and B. M. Jockusch for their kind gift of FN fragments and antiprofilin Ab, respectively, and to R. Tejedor for her help in purifying recombinant VCAM-1 and ICAM-1. We also thank S. Barlett for manuscript editing.













