Key Points
A screening method using coexpression of AT and a candidate receptor in HEK293T cells identified CLEC1A as a novel receptor for AT.
Antithrombin regulates neutrophil cell shape and ROS production through CLEC1A.
Visual Abstract
It has been suggested that a serine proteinase inhibitor, antithrombin (AT), exerts anti-inflammatory effects on different types of cells, independent of thrombin inhibition. In this study, we aimed to identify a specific receptor for AT by a screening method using a transmembrane–tethered AT ligand expressed on HEK293T cells together with the coexpression of candidate receptors, followed by the immunoprecipitation of a complex of AT ligand with a receptor. We identified C-type lectin family 1A (CLEC1A) as a receptor for AT. We confirmed the binding of AT to the extracellular domain of CLEC1A using surface plasmon resonance. Recombinant as well as native AT concentration-dependently induced the rounding of purified human neutrophils in shape, associated with the suppression of spontaneous reactive oxygen species production in vitro, but argatroban did not, indicating the independence of AT effects on thrombin inhibition. Native AT maintained the passage of neutrophils through the artificial microcapillaries. Both AT enhanced the phagocytosis of pHrodo-labeled Escherichia coli and prolonged the viability of the neutrophils. The cellular effects of AT were similar to those of histidine-rich glycoprotein, which has the same CLEC1A as a receptor, and were partially inhibited by the addition of anti-CLEC1A antibody to the incubation media. These results suggested that CLEC1A is a novel receptor for AT, and the stimulation of CLEC1A by AT at least in part mediates the important functional changes of human neutrophils.
Introduction
A plasma protein, antithrombin (AT), belongs to the serine protease inhibitor (serpin) family and is a major inhibitor of coagulation factors such as thrombin, factor IXa and factor Xa.1 It is synthesized in the liver as a single-chain glycoprotein, with 432 amino acids, molecular weight of ∼58 kDa, 3 disulfide bonds, 4 potential glycosylation sites, and a plasma concentration of 0.125 mg/mL (∼2.5 μM).2,3 AT exists in 2 forms: the major fraction, α-AT, which is fully glycosylated at all 4 potential glycosylation sites, and the minor fraction, β-AT (5%-10%), which lacks glycosylation at the Asn-135 site.4,5 The inhibitory mechanism contains the binding of the reactive loop of AT by a serine proteinase forming the AT-proteinase complex with the covalent bond and a drastic change in AT configuration.6 Heparin binding to the D-helix domain of AT enhances its inhibitory efficiency by >1000-fold.7 Thus, AT plays a very important role in the regulation of coagulation and protease-activated receptor-1 (PAR-1)–mediated multifunctional effects on different types of cells.8
In addition to the regulation of serine proteinases, AT has been suggested to produce anti-inflammatory effects on neutrophils,9,10 monocytes/lymphocytes,11 eosinophils,12 and vascular endothelial cells,13,14 which were independent of the inhibition of serine proteinases.15-17 AT inhibited LPS-induced interleukin-8 production in purified human neutrophils18 and regulated the migration of neutrophils.9,10 AT also controlled the migration of monocytes/lymphocytes11 and eosinophils12 depending on the presence or absence of chemoattractants. Heparin or pentasaccharide was reported not to enhance but to rather antagonize the effects of AT on cellular migration. Moreover, AT antagonized histone-induced injury of vascular endothelial cells and protected their barrier function.13,19 These direct effects of AT appeared to be independent of thrombin inhibition and seemed to be mediated by binding to heparan sulfate on syndecan-49,10 or other plural receptors identified on monocytes.14 Finally, AT was reported to inhibit the platelet secretion induced by adenosine diphosphate or collagen.20 Thus, AT may produce anti-inflammatory effects through the regulation of blood cells and vascular endothelial cells, in addition to the regulation of coagulation/fibrinolysis.8,16,21
The clinical study suggested the beneficial effects of systemic injection of AT to patients with sepsis when given without concomitant heparin treatment.22,23 The decrease in plasma levels of AT was reported to be related to the higher mortality rate in older patients with sepsis24 and the incidence of acute kidney injury after contrast angiography in patients.25 The supplementary treatment with AT improved the acute kidney injury induced by different severe conditions in experimental animals.25-27 However, the underlying molecular mechanisms for a diverse range of inhibitory effects of AT on such responses remains obscure.28
In the previous study, we succeeded in the identification of a receptor for another plasma glycoprotein, histidine-rich glycoprotein (HRG).29 A unique screening method was composed of a tethered HRG ligand with a linker sequence, transmembrane region, and intracellular hemagglutinin (HA) tag expressed in HEK293T together with the coexpression of a respective candidate receptor with intracellular Flag tag. This method identified C-type lectin family 1A (CLEC1A) as a novel receptor for HRG. CLEC1A is a group V type II transmembrane receptor belonging to the C-type lectin superfamily. It is expressed by endothelial cells, dendritic cells, monocytes, and neutrophils in humans.30,31 Two primary functions have been attributed to CLEC1A: upregulation of transforming growth factor β and activation of CD4+ Th17 cell.32,33 Although information on the functional role of CLEC1A is limited at present, the phenotype of CLEC1A knockout mice in allergic autoimmune encephalomyelitis model was reported.34 Based on the success in the preceding case, the identification of HRG receptor, we apply this unique method for searching and identifying another receptor for AT in this study. We screened 60 kinds of candidate receptors belonging to IgG superfamily, lectin family, and selectins. We identified CLEC1A as a receptor for AT and characterized the fundamental functions of AT on human neutrophils in vitro.
Materials and methods
Reagent
Heparin was obtained from Mochida Pharmaceutical (Tokyo, Japan). Hoechst 33342, calcein-AM, pHrodo Red Escherichia coli BioParticles, Alexa Fluor 594 phalloidin, DNase I, Alexa Fluor 488 Conjugate, and mammalian protein extraction reagent (M-PER) were obtained from Thermo Fisher Scientific (Waltham, MA). Polymorphprep was obtained from Abbott Diagnostics Technologies (Oslo, Norway). Anti-human CLEC1A goat polyclonal antibody (Ab) and human serpin C1/AT-Ⅲ Ab were obtained from R&D Systems (Minneapolis, MN). Human serum albumin (HSA), albumin from bovine, IgG goat control, isoluminol, Horseradish peroxidase type IV (HRP), monoclonal anti-HA−agarose Ab produced in mouse, and monoclonal anti-Flag M2 Ab produced in mouse were obtained from Sigma-Aldrich (St. Louis, MO). Serpin C1/AT Ⅲ Ab was obtained from Proteintech Group (Rosemont, IL). FuGENE-HD was obtained from Promega (Madison, WI). AnaTagTM HiLyte Fluor 488 Protein Labeling Kit was obtained from ANASPEC INC (Fremont, CA). Premix WST-1 Cell Proliferation Assay System was obtained from Takara Bio Inc (Shiga, Japan). HRG was purified from human plasma (supplied by the Japanese Red Cross Society) as previously described.35
Preparation of AT from human plasma and rAT from AT-expressing Chinese hamster ovary cells
Human plasma–derived AT and recombinant AT (rAT) were obtained from the Japan Blood Products Organization (Tokyo, Japan). The product names were Neuart IV for AT and ACOALAN injection for rAT. Both proteins were dissolved in water for injection according to the instruction manual, and their concentrations were determined using the bicinchoninic acid assay.
Plasmid constructs
We designed tethered AT to express on the surface of HEK293T cells. For this purpose, we made the construct of a modified AT, which consists of a whole AT sequence, linker, a single-pass transmembrane domain sourced from basal cell adhesion molecule, and 3 HA tag intracellularly. Consequently, AT is expressed on the surface of HEK293T cells as a tethered ligand to the plasma membrane.29 The HEK293T cells were cotransfected with one of a series of candidate receptor molecules whose complementary DNAs were inserted into the pIDT-SMART (C-TSC) vector (pCMViR-TSC).36 The receptor candidates were all designed for their expression as C-terminal 3×Flag-tagged forms. The complementary DNAs from 60 kinds of candidate receptors were prepared for screening. These are listed in supplemental Table 1.
Screening of candidate receptor for AT
The HEK293T cells were transiently transfected with the plasmid vector of the tethered AT ligand, combined with each vector of one of the candidate receptors using FuGENE-HD. The HEK293T cells were collected 24 hours after the start of transfection and culture. Then the cell pellets were lysed by M-PER mammalian protein extraction reagent. The lysates were incubated with agarose beads conjugated with monoclonal anti-HA tag Ab to pull down the tethered AT ligand. The resulting immunoprecipitates were subjected to SDS-PAGE, transferred onto PVDF membrane, and blotted by monoclonal anti-Flag Ab to detect a candidate receptor.
Experiments of surface plasmon resonance
Plasma-derived AT was immobilized on surface plasmon resonance chip, and different concentrations of recombinant CLEC1A (1.5625-25 μg/mL) were applied on the chip. The sonograms were obtained by Biacore T200 (GE Japan, Tokyo, Japan) and analyzed by an internal program.
Purification of human neutrophils
In accordance with the ethics approval and guidelines of Okayama University, blood was collected from healthy volunteers after obtaining informed consent. This study was conducted in accordance with the Declaration of Helsinki. The blood was withdrawn from the cubital vein using heparin (10 U/mL) as an anticoagulant. The polymorphonuclear cell fraction was fractioned from human blood samples by density-gradient centrifugation using Polymorphprep. After washing with phosphate-buffered saline twice, the purified neutrophils were suspended in Hanks' balanced salt solution (HBSS) and were used for the experiments. The solutions used were at least of a guaranteed reagent grade. The neutrophil fraction was ≥95% of total polymorphonuclear cells.
Fluorescence-activated cell sorting analysis
The binding of AT to purified neutrophils was confirmed using plasma-derived AT labeled by AnaTagTM HiLyte Fluor 488 Protein Labeling Kit. Purified human neutrophils were incubated with HBSS or Alexa 488–labeled AT with or without unlabeled AT for 30 minutes at 37°C. Neutrophils bound to labeled AT were detected by fluorescence-activated cell sorting (FACS) using a RF-500 (Sysmex corporation, Kobe, Japan). To confirm whether the shift in the fluorescence peak was due to specific AT binding, excess unlabeled AT was also added to see whether the shift was abrogated.
Morphological changes of neutrophils
Purified neutrophils were stained with Hoechst 33342 (nuclei) and calcein-AM (cytosol) as described previously.35 The neutrophil suspension was aliquoted into 96-well plate (Corning Falcon: 353219; 5 × 104 cells per well) and mixed with different concentrations of AT or argatroban (ARG) in a final volume of 100 μL. After incubation for 60 minutes at 37°C and 5% CO2, the neutrophil shape and the size adhered to the surface of polystyrene were analyzed using IN Cell Analyzer 2000 (Cytiva, Marlborough, MA) and IN Cell Analyzer Workstation software (Cytiva).
Scanning electron microscopic observation
Purified neutrophils were incubated with AT, HRG, HSA, or HBSS for 30 minutes at 37°C. They were then fixed with 4% paraformaldehyde for 1 hour. After postfixation with 1% osmium tetroxide at 4°C overnight, the cells were dehydrated in a graded ethanol series. The shapes of the neutrophils were observed under a scanning electron microscopic (SEM) system S-4800 (Hitachi High-Tech Corporation, Tokyo, Japan; Central Research Laboratory, Okayama University Medical School).
Immunocytochemistry of neutrophils
Purified neutrophils were incubated on the cover glass with poly-L-lysine coating for 1 hour at 37°C in the presence or absence of AT. After fixation with 4% paraformaldehyde, the neutrophils were stained with Alexa Fluor–labeled phalloidin (red) for F-actin and deoxyribonuclease I, Alexa Fluor 488 Conjugate (green) for G-actin. Cell nuclei were stained by Hoechst 33342 (blue). The fluorescently stained cells were examined using a confocal microscope (LSM 700; Carl Zeiss, Oberkochen, Germany).
Measurement of extracellular ROS production
Purified neutrophils were treated with isoluminol (50 μM) and HRP (4 U/mL) and then transferred to individual tubes for various reagents. The neutrophil suspension was aliquoted (100 μL per well) to a 96-well plate (Corning Falcon: 353219). Extracellular ROS production was measured every 5 minutes after the start of incubation at 37°C by the detection of chemiluminescence intensity using FlexStation 3 (Molecular Devices, San Jose, CA; Central Research Laboratory, Okayama University Medical School).
Adhesion of neutrophils inside artificial capillaries during passage
The neutrophil suspensions (5 × 105 cells per mL, in a volume of 100 μL) were treated with different concentrations of AT for 1 hour at 37°C and were forced to flow through artificial microchannels made of silicon (width, 6.4 μm; depth, 4.5 μm; length, 30 μm) under a constant suction of –20-cm H2O (Micro Channel Array Flow Analyzer; MC Lab, Tokyo, Japan). The adhesive neutrophils that stayed inside the capillaries after 100-μL passage were counted.
Viability of neutrophils
The purified neutrophils were stained with Hoechst 33342 and calcein-AM. The viability of purified human neutrophils was assessed by whether intracellular calcein-AM was retained. Neutrophils were scanned at 0, 3, 6, 9, 12, 18, and 24 hours after stimulation with the test reagents using an IN Cell Analyzer 2000 at 37°C and 5% CO2, and the number of calcein-positive neutrophils was counted. The neutrophil survival rate (%) under each condition was assessed using the cell count at 0 hour as 100%. As an alternative evaluation method, WST-1 assay was used to evaluate neutrophil viability. Neutrophils were incubated with each reagent for either 6 or 24 hours in a 96-well plate, followed by the addition of WST-1 reagent, and the incubation continued for 4 hours. The absorbance of each well was read at 450 nm using Multiskan FC (Thermo Fisher Scientific) to assess neutrophil viability.
Preparation of pHrodo E coli and neutrophil phagocytosis assay
pHrodo fluorescence is weak in neutral or alkaline environments but intensifies in acidic environments such as lysosomes. The pHrodo E coli reagents were dissolved in HBSS (0.5 mg/mL) and then sonicated for 5 minutes. After sonication, they were centrifuged at 200g for 5 minutes. The supernatants were used for phagocytosis assay. Purified neutrophils prestained with Hoechst 33342 and calcein-AM were mixed with 1 of the following reagents: HBSS, HSA, HRG, AT, or ARG. After 30 minutes of incubation, pHrodo E coli was added to each cell suspension, and phagocytosed cells were observed using an IN Cell Analyzer 2000. Total pHrodo fluorescence area was measured, and the average pHrodo area per cell (mm2/cell) was used to quantify neutrophil phagocytosis.
Statistical analyses
All data are presented as means ± standard error of the mean (SE). The statistical analysis across various treatment groups was ascertained using analysis of variance, followed by post hoc analyses with either Tukey or Dunnett test. A P value < .05 was deemed to denote statistical significance. All calculations were performed using the R version 4.3.0 (The R Foundation for Statistical Computing, Vienna, Austria).
Results
Figure 1 shows the results of the screening of candidate receptor for AT using the coexpression system composed of tethered AT ligand and the respective candidate receptor in HEK293T cells. We found that there were 3 strong positive lanes and 3 weak positive lanes. The strong bands included V-set and immunoglobulin domain containing 10 (VSIG10), zona pellucida binding protein 2 (ZPBP2), and CLEC1A, whereas the weak bands included poliovirus receptor, single immunoglobulin and toll-interleukin 1 receptor domain (SIGIRR), and transmembrane and immunoglobulin domain containing 1 (TMIGD1) (supplemental Table 1). Because CLEC1A was identified as the specific receptor for HRG with anti-inflammatory activities,29,31 we further examined whether CLEC1A was also the receptor for AT. Figure 2A shows the results of the analysis by surface plasmon resonance. The extracellular domain of CLEC1A (exCLEC1A) bound to the immobilized AT on the chip. Binding of AT to exCLEC1A was also confirmed in the presence of heparin (supplemental Figure 1). The binding of Alexa 488–labeled AT on purified human neutrophils was analyzed by FACS. The binding of labeled AT at a physiological concentration of 3 μM was competitively and significantly displaced by the addition of unlabeled AT at 6 μM. Figure 2B-C shows the fluorescein-labeled AT binding to human neutrophils and its inhibition by unlabeled AT.
Screening and identification of candidate receptors for AT. HEK293T cells were cotransfected with plasmid vectors expressing a tethered AT ligand and respective candidate receptor. The tethered AT ligand consists of whole AT sequence, linker, transmembrane region, and 3 hemagglutinin (HA) tag intracellularly. To each candidate receptor molecule was added the 3 Flag tag intracellularly. Detailed construct information was described in “Materials and methods.” After 24 hours of the transfection, the cell pellets were prepared and lysed by M-PER reagent. The lysates were incubated with agarose beads conjugated with monoclonal anti-HA Ab to pull down the expressed AT. (A) Summary of screening for candidate receptors for AT using the coexpression system. (B) The resulting immunoprecipitates were applied to SDS-PAGE. Western blotting using monoclonal anti-Flag Ab was then performed after transferring proteins onto PVDF membrane to detect AT-bound receptor candidate. The results obtained were repeated twice. Positive bands including CLEC1A are indicated by asterisks (∗∗∗, strong positive; ∗∗, weak positive; ∗, very weak positive). PVDF, polyvinylidene fluoride; SDS-PAGE, sodium dodecyl sulfate–polyacrylamide gel electrophoresis.
Screening and identification of candidate receptors for AT. HEK293T cells were cotransfected with plasmid vectors expressing a tethered AT ligand and respective candidate receptor. The tethered AT ligand consists of whole AT sequence, linker, transmembrane region, and 3 hemagglutinin (HA) tag intracellularly. To each candidate receptor molecule was added the 3 Flag tag intracellularly. Detailed construct information was described in “Materials and methods.” After 24 hours of the transfection, the cell pellets were prepared and lysed by M-PER reagent. The lysates were incubated with agarose beads conjugated with monoclonal anti-HA Ab to pull down the expressed AT. (A) Summary of screening for candidate receptors for AT using the coexpression system. (B) The resulting immunoprecipitates were applied to SDS-PAGE. Western blotting using monoclonal anti-Flag Ab was then performed after transferring proteins onto PVDF membrane to detect AT-bound receptor candidate. The results obtained were repeated twice. Positive bands including CLEC1A are indicated by asterisks (∗∗∗, strong positive; ∗∗, weak positive; ∗, very weak positive). PVDF, polyvinylidene fluoride; SDS-PAGE, sodium dodecyl sulfate–polyacrylamide gel electrophoresis.
Confirmation of the binding between the CLEC1A receptor and AT. (A) Plasma-derived AT was immobilized on Biacore chip by using acidic buffer. Different concentrations of extracellular domain of human CLEC1A were applied onto chip to obtain sonogram. (B-C) Fluorescein-labeled AT binding on the surface of human neutrophils. The purified human neutrophils were incubated with 3-μM fluorescein-labeled native AT for 30 minutes at 37°C in the presence or absence of 6-μM unlabeled native AT. After washing, FACS analysis of bound fluorescence on neutrophils was performed.
Confirmation of the binding between the CLEC1A receptor and AT. (A) Plasma-derived AT was immobilized on Biacore chip by using acidic buffer. Different concentrations of extracellular domain of human CLEC1A were applied onto chip to obtain sonogram. (B-C) Fluorescein-labeled AT binding on the surface of human neutrophils. The purified human neutrophils were incubated with 3-μM fluorescein-labeled native AT for 30 minutes at 37°C in the presence or absence of 6-μM unlabeled native AT. After washing, FACS analysis of bound fluorescence on neutrophils was performed.
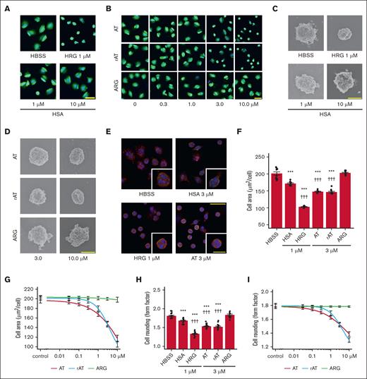
As shown in the previous study,35 HRG at 1 μM induced the round shape in purified human neutrophils labeled with fluorescein under the fluorescence microscopy, whereas HSA at 1 and 10 μM did not produce any typical shape changes (Figure 3A). rAT as well as native AT concentration-dependently (0-10 μM) induced the round shape of purified human neutrophils, whereas low molecular weight thrombin inhibitor, ARG, did not produce any effects on neutrophil morphology with a wide range of concentrations (Figure 3B). When quantitated, the round shape–inducing effects of AT were concentration dependent and reached the maximal at 3 or 10 μM, a physiological concentration (Figure 3G,I). Figure 3C-D shows the SEM pictures of neutrophils treated with HRG, AT, rAT, and HSA. We confirmed that both native AT and rAT (concentration-dependently) induced the round shape in neutrophils, similar to HRG (Figure 3F-I).
Effects of AT on purified human neutrophil morphology. (A-B,F-I) Purified human neutrophils were labeled with calcein-AM (green) and Hoechst33342 (blue) for 15 minutes. The neutrophils were incubated with different concentrations of HSA, HRG, AT, rAT, ARG, or HBSS at 37°C for 60 minutes on polystylene surface. The shape of neutrophils was observed under an IN Cell Analyzer, which determined the form factor (maximum diameter/minimum diameter) and average area of neutrophils. ∗∗∗P < .001 vs HBSS, †††P < .001 vs HSA. (C-D) For SEM pictures, the neutrophils cultured on a cover grass for 1 hour at 37°C under different conditions (HSA, HRG, AT, rAT, ARG, or HBSS) were fixed with 4% paraformaldehyde for 1 hour and then post fixed with 1% osmium overnight. The SEM pictures were obtained. Typical cell appearance is shown from each group. (E) The purified neutrophils cultured on a cover grass for 1 hour at 37°C under different conditions (HSA, HRG, AT, or HBSS) were fixed with 4% paraformaldehyde for 15 minutes. The neutrophils stained with phalloidin (F-actin; red), DNase I (G-actin; green), and Hoechst 33342 (nuclei; blue) were observed under a confocal laser scanning microscope. For panels A-B, original magnification, ×20; scale bar, 25 μm. For panels C-D, original magnification, ×12 000; scale bars, 5 μm. For panel E, original magnification, ×40; scale bar, low-magnification, 25 μm; high-magnification, 10 μm. For panels F-I, the results shown are the means ± SE of 12 fields.
Effects of AT on purified human neutrophil morphology. (A-B,F-I) Purified human neutrophils were labeled with calcein-AM (green) and Hoechst33342 (blue) for 15 minutes. The neutrophils were incubated with different concentrations of HSA, HRG, AT, rAT, ARG, or HBSS at 37°C for 60 minutes on polystylene surface. The shape of neutrophils was observed under an IN Cell Analyzer, which determined the form factor (maximum diameter/minimum diameter) and average area of neutrophils. ∗∗∗P < .001 vs HBSS, †††P < .001 vs HSA. (C-D) For SEM pictures, the neutrophils cultured on a cover grass for 1 hour at 37°C under different conditions (HSA, HRG, AT, rAT, ARG, or HBSS) were fixed with 4% paraformaldehyde for 1 hour and then post fixed with 1% osmium overnight. The SEM pictures were obtained. Typical cell appearance is shown from each group. (E) The purified neutrophils cultured on a cover grass for 1 hour at 37°C under different conditions (HSA, HRG, AT, or HBSS) were fixed with 4% paraformaldehyde for 15 minutes. The neutrophils stained with phalloidin (F-actin; red), DNase I (G-actin; green), and Hoechst 33342 (nuclei; blue) were observed under a confocal laser scanning microscope. For panels A-B, original magnification, ×20; scale bar, 25 μm. For panels C-D, original magnification, ×12 000; scale bars, 5 μm. For panel E, original magnification, ×40; scale bar, low-magnification, 25 μm; high-magnification, 10 μm. For panels F-I, the results shown are the means ± SE of 12 fields.
In the previous studies,37 we observed a similar round shape of neutrophils induced by HRG or interalpha inhibitor proteins; however, the intracellular actin rearrangements were different between the 2 stimuli; a ring-like F-actin filament formation beneath the cell membrane by HRG vs G-actin dominant distribution in the cytoplasm by interalpha inhibitor proteins. Therefore, we detected G-actin and F-actin in neutrophils stimulated by 3 μM of AT to observe the distribution pattern of actin inside the neutrophils (Figure 3E). The immunofluorescent staining of neutrophils revealed that the dominant F-actin distribution beneath the cell membrane observed in HRG stimulation was also observed in native AT–stimulated neutrophils. These results suggested that the cell shape regulating intracellular signals may be common to HRG and AT.
Neutrophils release ROS for killing pathogens. Then, we measured the production of extracellular ROS under different conditions. Figure 3A shows the spontaneous release of extracellular ROS in the presence of HRG (1 μM), HSA (1 μM), AT (3 μM), rAT (3 μM), ARG (3 μM), and HBSS up to 45 minutes after the addition of each substance. The production of reactive oxygen species (ROS) at 30 minutes was calculated under each condition and represented in Figure 4B. Both AT and rAT at 3 μM significantly inhibited the production of extracellular ROS, similar to that observed in the presence of HRG (1 μM). The inhibitory effects of AT and rAT on spontaneous ROS production were similar and their potencies, half maximal (50%) inhibitory concentration, were the same, 1.5 μM (Figure 4C).
Effects of AT on neutrophil extracellular ROS production and microcapillary passage. Purified human neutrophils were incubated with different concentrations of HSA, HRG, AT, rAT, ARG, or HBSS at 37°C. Extracellular ROS production of neutrophils was determined using isoluminol and HRP. (A) Time-course changes in neutrophil extracellular ROS production after addition of each reagent. (B) The bar graphs show the neutrophil extracellular ROS production at 30 minutes under different conditions. ∗∗∗P < .001 vs HBSS, †††P < .001 vs HSA. (C) The concentration-response curves for the effects of AT, rAT, and ARG on the neutrophil extracellular ROS production assay. The purified human neutrophils were incubated with HSA, AT, or HBSS at 37°C for 60 minutes and then applied to a microchannel flow analyzer (MC-FAN). (D) The results showed an image of the microchannel at the passage of 100 μL. (E) The adhesive neutrophils that stayed inside the capillaries after 100-μL passage were counted. The results are the means ± SE of 3 wells for panels A-C or 3 determinations for panel E. RLU, relative light unit.
Effects of AT on neutrophil extracellular ROS production and microcapillary passage. Purified human neutrophils were incubated with different concentrations of HSA, HRG, AT, rAT, ARG, or HBSS at 37°C. Extracellular ROS production of neutrophils was determined using isoluminol and HRP. (A) Time-course changes in neutrophil extracellular ROS production after addition of each reagent. (B) The bar graphs show the neutrophil extracellular ROS production at 30 minutes under different conditions. ∗∗∗P < .001 vs HBSS, †††P < .001 vs HSA. (C) The concentration-response curves for the effects of AT, rAT, and ARG on the neutrophil extracellular ROS production assay. The purified human neutrophils were incubated with HSA, AT, or HBSS at 37°C for 60 minutes and then applied to a microchannel flow analyzer (MC-FAN). (D) The results showed an image of the microchannel at the passage of 100 μL. (E) The adhesive neutrophils that stayed inside the capillaries after 100-μL passage were counted. The results are the means ± SE of 3 wells for panels A-C or 3 determinations for panel E. RLU, relative light unit.
The neutrophil passage through the microcapillaries was determined by microchannel flow analyzer. The diameter of the microchannels was set at 6.4 μm, and the neutrophils with passage time >5 seconds were defined as adhesive neutrophils. There were 40% adhesive neutrophils when the neutrophils were incubated for 30 minutes in HBSS in control group. Native AT concentration-dependently (0.1-3 μM) suppressed the adhesion of neutrophils inside the microchannels (Figure 4D-E).
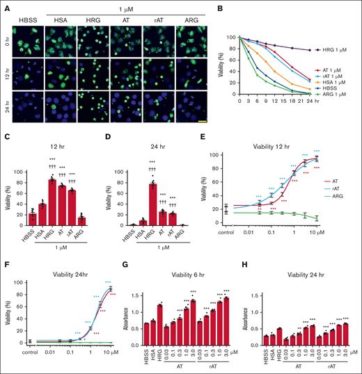
The cell viability was evaluated by the percentage of cells retaining the calcein-AM inside the cytoplasm with the integrity of cell membrane (Figure 5A-B). The viability of neutrophils suspended in HBSS (control) decreased to ∼20% at 12 hours and 0% at 24 hours after the start of incubation (Figures 4C and 5B,D). Both native AT and rAT at 1 μM increased the viability of neutrophils significantly to ∼70% at 12 hours and 25% at 24 hours (Figure 5C-D). The effects of native AT and rAT on neutrophil viability were concentration dependent, and their potencies were similar (Figure 5E-F). As an alternative evaluation method, cell viability was assessed by measuring succinate-tetrazolium reductase activity using the WST-1 reagent. Both native AT and rAT showed a concentration-dependent increase in neutrophil viability, similar to the method using calcein-AM (Figure 5G-H).
Effects of AT on the viability of neutrophils. The purified human neutrophils were labeled with calcein-AM (green) and Hoechst33342 (blue) as described in “Materials and methods.” The cell viability was evaluated by the retention of calcein-AM inside the cells. (A) The typical results at 0, 12, and 24 hours were shown under different conditions. (B) Time-dependent changes in neutrophil viability were determined under different conditions. (C-D) The bar graphs show the viability of neutrophils at 12 and 24 hours under different conditions. ∗∗∗P < .001 vs HBSS, †††P < .001 vs HSA. (E-F) Concentration-dependent effects of AT and rAT on neutrophil viability at 12 and 24 hours. The results are the means ± SE of 12 fields. ∗P < .05; ∗∗P < .01; ∗∗∗P < .001 vs control (HBSS). (G-H) The bar graphs show the viability of neutrophils using the WST-1 assay at 12 and 24 hours under different conditions. ∗∗P < .01; ∗∗∗P < .001 vs HBSS.
Effects of AT on the viability of neutrophils. The purified human neutrophils were labeled with calcein-AM (green) and Hoechst33342 (blue) as described in “Materials and methods.” The cell viability was evaluated by the retention of calcein-AM inside the cells. (A) The typical results at 0, 12, and 24 hours were shown under different conditions. (B) Time-dependent changes in neutrophil viability were determined under different conditions. (C-D) The bar graphs show the viability of neutrophils at 12 and 24 hours under different conditions. ∗∗∗P < .001 vs HBSS, †††P < .001 vs HSA. (E-F) Concentration-dependent effects of AT and rAT on neutrophil viability at 12 and 24 hours. The results are the means ± SE of 12 fields. ∗P < .05; ∗∗P < .01; ∗∗∗P < .001 vs control (HBSS). (G-H) The bar graphs show the viability of neutrophils using the WST-1 assay at 12 and 24 hours under different conditions. ∗∗P < .01; ∗∗∗P < .001 vs HBSS.
Because we previously observed the phagocytosis-enhancing effects of HRG on human neutrophils,31 we determined the effects of native AT on neutrophil phagocytosis of pHrodo-labeled E coli compared with that of HRG. Both HRG and native AT at 1 μM significantly increased the total area of pHrodo-labeled E coli fluorescence inside neutrophils (Figure 6A-C). Native AT concentration-dependently (0.1-3.0 μM) enhanced the phagocytosis, whereas ARG did not (Figure 6C-D). These results indicated that native AT enhanced the phagocytic activity of neutrophils, similar to the case of HRG.31
AT-stimulated phagocytic activity in neutrophils. (A-B) The purified human neutrophils were labeled with calcein-AM (green) and Hoechst33342 (blue) as described in “Materials and methods.” pHrodo E coli (red) was added to neutrophils, and the phagocytosis proceeded for 60 minutes in the presence or absence of AT. Original magnification, ×20; scale bar, 25 μm. (C-D) Quantitative analysis of pHrodo E coli was performed by the total red fluorescent area (average area of pHrodo per cell, μm2/cell) obtained under different conditions.∗∗∗P < .001 vs HBSS, †††P < .001 vs HSA.
AT-stimulated phagocytic activity in neutrophils. (A-B) The purified human neutrophils were labeled with calcein-AM (green) and Hoechst33342 (blue) as described in “Materials and methods.” pHrodo E coli (red) was added to neutrophils, and the phagocytosis proceeded for 60 minutes in the presence or absence of AT. Original magnification, ×20; scale bar, 25 μm. (C-D) Quantitative analysis of pHrodo E coli was performed by the total red fluorescent area (average area of pHrodo per cell, μm2/cell) obtained under different conditions.∗∗∗P < .001 vs HBSS, †††P < .001 vs HSA.
To clarify the effects of AT on neutrophils and specifically the effects of AT mediated by the CLEC1A receptor, blocking Abs against each were used to investigate whether the effects were attenuated. Neutrophils pretreated with anti-AT Abs showed a significantly reduced degree of AT effects, that is cell rounding and suppression of extracellular ROS production, compared with the control and non-Ab groups (Figure 7A-C). Anti-CLEC1A Abs showed a tendency to attenuate AT-induced neutrophil cell rounding but were not as potent as anti-AT Abs (Figure 7D-E). The inhibitory effect of AT on neutrophil extracellular ROS production was significantly attenuated, as was that of anti-AT Abs (Figure 7F).
Effect of α-AT/α-CLEC1A Abs and heparin on AT-mediated neutrophil shape rounding and ROS production inhibition. We investigated whether the rounding of neutrophils in shape and spontaneous ROS production inhibitory effects of AT are altered by the addition of α-AT Ab, α-CLEC1A Ab (10 μg/mL), and heparin (0-10 U/mL) as described in “Materials and methods.” Experiments were conducted using HBSS, HSA 3.0 μM, HRG 1.0 μM, AT 3.0 μM, and rAT 3.0 μM as test reagents. (A) The image shows a neutrophil incubated with a test reagent and an Ab. (B-E) Cell area and form factor. (F) Extracellular ROS production in the presence or absence Ab. (G-H) Form factor and cell area. (I) Extracellular ROS production with heparin. All experiments were performed using purified human neutrophils. For panel A, original magnification, ×20; scale bar, 50 μm. The results shown are the means ± SE of 12 fields in panels B-E,G-H or 6 wells in panel F or 3 wells in panel I. ∗P < .05 vs goat control.
Effect of α-AT/α-CLEC1A Abs and heparin on AT-mediated neutrophil shape rounding and ROS production inhibition. We investigated whether the rounding of neutrophils in shape and spontaneous ROS production inhibitory effects of AT are altered by the addition of α-AT Ab, α-CLEC1A Ab (10 μg/mL), and heparin (0-10 U/mL) as described in “Materials and methods.” Experiments were conducted using HBSS, HSA 3.0 μM, HRG 1.0 μM, AT 3.0 μM, and rAT 3.0 μM as test reagents. (A) The image shows a neutrophil incubated with a test reagent and an Ab. (B-E) Cell area and form factor. (F) Extracellular ROS production in the presence or absence Ab. (G-H) Form factor and cell area. (I) Extracellular ROS production with heparin. All experiments were performed using purified human neutrophils. For panel A, original magnification, ×20; scale bar, 50 μm. The results shown are the means ± SE of 12 fields in panels B-E,G-H or 6 wells in panel F or 3 wells in panel I. ∗P < .05 vs goat control.
Heparin is known to bind AT, and the resultant complex increases the affinity remarkably to thrombin. To examine whether heparin exerts any effects on shape changes and ROS production induced by AT in neutrophils, increasing concentrations of heparin were added to the incubation media. The results show that the addition of increasing concentrations of heparin did not produce any effects on native AT- or rAT-induced shape changes in neutrophils (Figure 7G-H) and the suppression of extracellular ROS production (Figure 7I), indicating that the complex formation between AT and heparin did not enhance or interfere with the action of AT on neutrophils.
Discussion
Using a coexpression of tethered AT ligand together with a candidate receptor in HEK293T cells, followed by immunoprecipitation after the complex formation of AT ligand with a receptor, we detected CLEC1A as a novel receptor candidate for AT (Figure 1B). To further validate the candidate receptors with positive bands, we performed HA and Flag tag detection using whole cell lysate of HEK293T cells. HA and Flag tags were detected in all candidate receptor groups that showed positive bands in the western blot analysis (supplemental Figure 2). Next, we investigated whether AT is a ligand for CLEC1A receptor, which exhibited the strongest positive signal and for which the ligand identification was successful in the previous study.29,31 Surface plasmon resonance revealed that AT binds to the recombinant exCLEC1A with high affinity (Figure 2A). To search for and identify a receptor for a specific plasma protein, the coexpression system composed of a transmembrane–tethered ligand and a candidate receptor on the surface of HEK293T cells provides us with an excellent strategy as reported previously.29 The solubilization conditions of ligand-receptor complex used in this study maintain the complex formed during incubation, whereas the nonspecific binding could be removed by judging from the particular detection of specific candidate receptors in the present conditions.
In the previous study,29,31 we reported that a plasma protein, HRG, produced many effects on human neutrophils and vascular endothelial cells through the stimulation of CLEC1A. The AT-induced rounding of human neutrophils, the subcellular distribution of fibrous actin beneath the cell membrane, and the suppression of spontaneous ROS production were apparently similar to those induced by HRG through CLEC1A stimulation. Because the effects of AT on neutrophils were observed in the absence of thrombin, and the specific low molecular weight thrombin inhibitor ARG did not show any effects on neutrophil shape and ROS production, it was indicated that AT effects on neutrophils were completely independent on thrombin inhibition. These results as a whole indicated that CLEC1A can be a specific receptor for AT on human neutrophils. Thus, it is possible that CLEC1A may have plural ligand proteins in plasma; AT and HRG at least. We performed additional binding experiments using human neutrophils and fluorescent-labeled AT and HRG. Apparently, unlabeled AT and HRG competed for another ligand binding, suggesting competition between the 2 ligands, AT and HRG (supplemental Figure 3A). Next, we investigated the effects of the coexistence of human purified AT (1 or 3 μM) and HRG (0.1 or 0.3 μM) on neutrophil shape rounding and the inhibition of spontaneous ROS production. Consequently, the coexistence of AT and HRG did not antagonize the activities induced by the other ligand and appeared to stimulate CLEC1A, especially with regard to the regulation of ROS production (supplemental Figure 3B-D). Because the biological activities of AT on purified human neutrophils, the cell rounding and the inhibition of spontaneous ROS production, were partially inhibited by the addition of anti-CLEC1A Ab, it could not be excluded that other receptors are involved in the action of AT on neutrophils. The binding of fluorescence-labeled AT on human neutrophils and its displacement with unlabeled AT using physiological concentrations supported that there were specific binding sites of AT (receptors) on the surface of human neutrophils. The present screening raised additional candidates, VSIG10 and ZPBP2, whose functions are unknown at present. It remains to be determined whether these candidates are also real receptors for AT.
The lack of effects of heparin on AT-induced regulation of cell shape and ROS production in neutrophils strongly suggested that the complex formation of AT with heparin does neither enhance the agonist activity of AT nor inhibit the AT action on neutrophils. Supplemental Figure 1 also support this result. This finding was consistent with the clinical observation that the mortality-reducing effect of high dose of rAT was not dependent on heparin coadministration.23 In the case of migration-regulating effects of AT on neutrophils, monocytes, and lymphocytes through the binding to heparan sulfate on syndecan-4, the addition of heparin analog pentasaccharide rather antagonized the effects of AT,9,11 suggesting the existence of different mechanisms for syndecan-4–mediated and cell rounding–inducing effects of AT.
CLEC1A-stimulating HRG maintains the quiescence of neutrophils by the induction of round shape change, inhibition of adhesion to vascular endothelial cells, suppression of ROS production, and prolongation of survival time.29,31,35 In addition, HRG enhanced the phagocytosis of bacteria.31 These effects of HRG on neutrophils seems to be shared by AT, although both the potency and efficacy of AT was somewhat lower than that of HRG. It is worth to note that both AT and HRG commonly regulate coagulation/fibrinolysis in addition to neutrophil activity.16,28,38
In previous studies, we reported that the dramatic decrease in plasma levels of HRG in patients with sepsis was observed in severely ill patients,39,40 and HRG levels were an excellent biomarker of severity and prognosis of patients in the prospective study compared with the current biomarkers, procalcitonin and presepsin.41 The decrease in plasma AT levels was also reported in severe sepsis or septic shock.42 However, the decrease in AT levels has been considered to be mainly related to procoagulation state due to the reduction of thrombin inhibition. Judging from the concentration-response curve for the neutrophil-rounding effect of AT, the physiological concentration of AT of ∼3 μM produced a maximal effect on neutrophils. The reduction of plasma AT levels in severely ill patients24 may lead to the diminution of CLEC1A stimulation on neutrophils, by which the quiescence state of neutrophils may be maintained. Thus, it might be possible that the decreased levels of AT often observed in severely ill patients such as sepsis and acute respiratory distress syndrome39,41,43 may contribute to the uncontrolled activation of circulating neutrophils and the resultant NETosis.38 The positive relationship between the decrease in plasma AT levels and mortality in sepsis supports this notion.24 Although numerous inducible cytokines/chemokines and locally produced autacoids and pathogen-associated molecular patterns/damage-associated molecular patterns participate in the inflammatory responses in severely ill patients to optimize the timing of triggering of inflammation, resolution, and repair, some of the plasma proteins probably function as fundamental factors, maintaining the basal and homeostatic conditions of immune-competent cells. Therefore, it is possible that plasma proteins, HRG and AT, constitutively stimulate CLEC1A on neutrophils to regulate and counteract the excessive activation of neutrophils, which might prevent NETosis, contributing to anti-inflammatory and antiseptic effects in patients with sepsis39,41,44 as well as in animal models.35 It was reported that the high dose of AT administered to patients with severe sepsis produced a beneficial effect with regard to 28-day mortality when analyzed using a subpopulation of patients without heparin treatment, whereas AT did not produce a favorable effect when analyzed against whole patients.23
In conclusion, we identify a novel and specific receptor for AT, CLEC1A. The thrombin-independent and heparin-independent effects of AT on neutrophils, including cell rounding and suppression of ROS production, may be partly mediated by CLEC1A. A plasma glycoprotein, AT, appears to be a multifunctional protein that not only regulates coagulation cascade as a serpin but also controls the neutrophil shape and activity directly.
Acknowledgments
This work was supported, in part, by Japan Agency for Medical Research and Development grant JP24ak0101204 (M.N.) and the Japan Blood Products Organization.
Authorship
Contribution: Y.T., S.S.H., D.W., M.Y., N.T., and R.K. performed experiments; Y.T. and H.W. analyzed results and made the figures; and Y.T., M.S., and M.N. designed the research and wrote the manuscript.
Conflict-of-interest disclosure: M.N. reports being an adviser of Japan Blood Products Organization for 2 years. The remaining authors declare no competing financial interests.
The current affiliation for Y.T. is Department of Faculty of Health Science and Technology, Kawasaki University of Medical Welfare, Okayama, Japan.
Correspondence: Masahiro Nishibori, Department of Translational Research & Drug Development, Okayama University Graduate School of Medicine, Dentistry and Pharmaceutical Sciences, 2-5-1 Shikata-cho, Kita-ku, Okayama 700-8558, Japan; email: mbori@md.okayama-u.ac.jp.
References
Author notes
Data are available on request from the corresponding author, Masahiro Nishibori (mbori@md.okayama-u.ac.jp).
The full-text version of this article contains a data supplement.







