von Willebrand disease (VWD) is the most common inherited bleeding disorder, resulting from a deficiency and/or dysfunction of von Willebrand factor (VWF). Since its first description 100 years ago, the diagnosis of VWD has evolved due to advancements in laboratory diagnostic tests and clinical guidelines and recommendations. There are 3 established diagnostic criteria for VWD: a personal history of excessive mucocutaneous bleeding, a family history of bleeding, and reduced VWF levels. Over the years, the diagnosis of VWD has been challenging, due to a lack of consensus and barriers to achieving an accurate and timely diagnosis. In 2021 evidence-based clinical practice guidelines were developed. These guidelines have provided clarity and consensus but there continues to be opposing views and challenges. Additionally, there remain barriers to achieving a diagnosis of VWD that need to be addressed.
Introduction
In 1926, Erik von Willebrand, a Finnish physician, described a severe inherited bleeding disorder in a large family from the Åland islands archipelago.1,2 The index case in this family was a young girl named Hjördis who bled to death during her fourth menstrual period. Erik von Willebrand called this disease “pseudohemophilia” because it had similarities to classic hemophilia but was also distinct, with both females and males affected. This bleeding disorder would later be named von Willebrand disease (VWD).
A century since its initial description, VWD is recognized as the most common inherited bleeding disorder. The prevalence of VWD has been estimated to be up to 1% in the general population based on epidemiologic studies,3,4 with a symptomatic prevalence of ∼1 in 1000 (0.1%).5,6 Whereas in tertiary care medical centers, the prevalence is ∼23 to 113 per million (∼1 in 10 000).7
VWD results from a deficiency in, or dysfunction of, von Willebrand factor (VWF), a large multimeric plasma glycoprotein (GP) that functions in primary and secondary hemostasis. VWF mediates platelet adhesion and aggregation at sites of vascular injury through its binding sites to collagen and platelet GPIbα. VWF also acts as a chaperone in the circulation, protecting coagulation protein factor VIII (FVIII) from degradation. VWD is clinically characterized by excessive mucocutaneous bleeding such as easy bruising; epistaxis; prolonged bleeding from minor wounds and the oral cavity; heavy menstrual bleeding; gastrointestinal bleeding; and prolonged bleeding after dental work, surgery, and childbirth. In severe cases, musculoskeletal bleeding may also be present. Males and females are affected equally but due to the additional challenges of menstruation and childbirth, females are more likely to be diagnosed.8
The current classification of VWD includes 3 types9 (Table 1): types 1 and 3 represent quantitative deficiencies of VWF, and type 2 comprises qualitative deficiencies of VWF. Type 1 VWD represents most cases (∼75%) and is a partial quantitative deficiency of VWF. A subtype of type 1, type 1C, has recently been recognized in the classification and is characterized by an increase in the clearance of VWF resulting in low VWF levels. Type 3 VWD is rare and severe, resulting from a virtually complete absence of VWF. Type 2 VWD is further classified into 4 subtypes depending on the qualitative variant: type 2A is characterized by reduced or absent high-molecular-weight (HMW) VWF; type 2B results from a gain of function in VWF that increases its affinity for platelets; type 2M is caused by reduced VWF interactions with platelets or collagen; and type 2N results from reduced binding of VWF to FVIII, which can mimic hemophilia A.
VWD types and laboratory test results
| VWD type . | Description . | VWF:Ag . | VWF activity∗ . | VWF activity/Ag . | FVIII:C . | Multimers . | Other tests/results . |
|---|---|---|---|---|---|---|---|
| 1 | Partial quantitative deficiency VWF | ↓ to ↓↓ | ↓ to ↓↓ | >0.7 | Normal to ↓ | Normal | N/A |
| 1C | Increased clearance of VWF | ↓ to ↓↓ | ↓ to ↓↓ | >0.7 | Normal to ↓ | Normal | DDAVP trial; increased ratio of VWFpp to VWF:Ag |
| 2A | Decreased VWF-dependent platelet adhesion with deficiency of HMWM | Normal to ↓ | ↓↓ | <0.7 | Normal to ↓ | Loss of HMWM | Abnormal VWF:CB |
| 2B | Increased affinity for platelet GPIbα | ↓ | ↓↓ | <0.7 | Normal to ↓ | Loss of HMWM | Abnormal VWF:CB; enhanced RIPA; genetic testing |
| 2M | Decreased VWF-dependent platelet adhesion with normal multimers | ↓ | ↓↓ | <0.7 | Normal to ↓ | Normal | Normal VWF:CB |
| 2N | Decreased binding affinity for FVIII | ↓ | ↓↓ | <0.7 | Normal to ↓ | Normal | Decreased VWF:FVIIIB; genetic testing |
| 3 | Virtually complete quantitative deficiency of VWF | ↓↓↓ | ↓↓↓ | N/A | ↓↓↓ | Absent | N/A |
| VWD type . | Description . | VWF:Ag . | VWF activity∗ . | VWF activity/Ag . | FVIII:C . | Multimers . | Other tests/results . |
|---|---|---|---|---|---|---|---|
| 1 | Partial quantitative deficiency VWF | ↓ to ↓↓ | ↓ to ↓↓ | >0.7 | Normal to ↓ | Normal | N/A |
| 1C | Increased clearance of VWF | ↓ to ↓↓ | ↓ to ↓↓ | >0.7 | Normal to ↓ | Normal | DDAVP trial; increased ratio of VWFpp to VWF:Ag |
| 2A | Decreased VWF-dependent platelet adhesion with deficiency of HMWM | Normal to ↓ | ↓↓ | <0.7 | Normal to ↓ | Loss of HMWM | Abnormal VWF:CB |
| 2B | Increased affinity for platelet GPIbα | ↓ | ↓↓ | <0.7 | Normal to ↓ | Loss of HMWM | Abnormal VWF:CB; enhanced RIPA; genetic testing |
| 2M | Decreased VWF-dependent platelet adhesion with normal multimers | ↓ | ↓↓ | <0.7 | Normal to ↓ | Normal | Normal VWF:CB |
| 2N | Decreased binding affinity for FVIII | ↓ | ↓↓ | <0.7 | Normal to ↓ | Normal | Decreased VWF:FVIIIB; genetic testing |
| 3 | Virtually complete quantitative deficiency of VWF | ↓↓↓ | ↓↓↓ | N/A | ↓↓↓ | Absent | N/A |
↓, slightly reduced; ↓↓, moderately reduced; ↓↓↓, significantly reduced; DDAVP, desmopressin (1-deamino-8-D-arginine vasopressin); N/A, not applicable.
VWF:GPIbM (GPIb binding assay for VWF using recombinant mutated GPIb, no ristocetin) or VWF:GPIbR (GPIb binding assay for VWF using recombinant GPIb and ristocetin).
The ability to provide an accurate diagnosis of VWD type and subtype is required for appropriate management. In this review, we summarize key milestones in the diagnosis of VWD over the past 100 years, current recommendations, and the ongoing challenges and controversies.
History of the diagnosis of VWD
In the 100 years since VWD was first described, there has been an evolution in available diagnostic tests and the clinical recommendations for the diagnosis of VWD. Figure 1 illustrates key milestones in this history, which have been brought about with advances in laboratory testing and an improved understanding of the underlying pathophysiology of VWD.
Key milestones in the diagnosis of VWD over the past 100 years. New VWF activity assays: VWF:GPIbM (GPIb binding assay for VWF using recombinant mutated GPIb, no ristocetin) or VWF:GPIbR (GPIb binding assay for VWF using recombinant GPIb and ristocetin). ASH, American Society of Hematology; NBDF, National Bleeding Disorders Foundation; NHLBI, National Heart, Lung, and Blood Institute; SSC, scientific and standardization committee; WFH, World Federation of Hemophilia.
Key milestones in the diagnosis of VWD over the past 100 years. New VWF activity assays: VWF:GPIbM (GPIb binding assay for VWF using recombinant mutated GPIb, no ristocetin) or VWF:GPIbR (GPIb binding assay for VWF using recombinant GPIb and ristocetin). ASH, American Society of Hematology; NBDF, National Bleeding Disorders Foundation; NHLBI, National Heart, Lung, and Blood Institute; SSC, scientific and standardization committee; WFH, World Federation of Hemophilia.
At the time VWD was first described, Erik von Willebrand was limited to tests such as the bleeding time (BT) using the Duke method,10 clotting time, and clot retraction. Diagnostic tests remained limited into the mid-1950s, with the availability of BT by the Duke test10 or, later, the Ivy method11 and platelet adhesion tests. These tests were not specific, poorly reproducible, time consuming, and were poor predictors of bleeding.
The first test to measure FVIII (known then as antihemophilic globulin) coagulation activity became available in the 1950s,12 but diagnostic confusion remained because FVIII was deficient in both VWD and hemophilia A. There was recognition that another factor, yet to be identified, was present in patients with hemophilia but missing in patients with VWD.13 In the early 1970s, the critical distinction between FVIII and FVIII-like antigen (ie, VWF) was made.14,15 Because of this, the next few decades saw the introduction of laboratory tests that were more specific for the diagnosis of VWD. The development of a method to measure VWF activity, later known as the VWF ristocetin cofactor (VWF:RCo) assay,16 and the measurement of VWF antigen, via immunoprecipitation, were available in the mid-1970s.17 A test analyzing the multimeric composition of VWF18 and an assay assessing the collagen binding ability of VWF19 followed.
In 1985, 4 groups simultaneously cloned and characterized the VWF gene,20-23 which led to advancements in the molecular characterization of VWD and the ability to perform genetic testing.
During the past 30 to 40 years, improvements to all assays have been made and alternative VWF activity assays have been developed.24 Laboratory tests continue to improve due to innovations in technology and automation. The current laboratory tests recommended for the diagnosis of VWD will be discussed later in this article.
In terms of recommendations and guidelines for the diagnosis of VWD, during the 1990s and early 2000s various national hemophilia/VWD organizations established their own guidelines for the diagnosis and management of VWD25-27 but no international consensus guidelines existed. In 2005 the International Society on Thrombosis and Haemostasis (ISTH) scientific and standardization committee recommended provisional consensus criteria to standardize the diagnosis, specifically for type 1 VWD.28 The 3 main criteria for diagnosing VWD included: (1) personal history of excessive mucocutaneous bleeding; (2) family history of bleeding; and (3) reduced VWF levels.
In 2008, evidence-based diagnosis and management guidelines for VWD were published by the National Heart, Lung, and Blood Institute expert panel in the United States29 but there continued to be inconsistencies and lack of consensus. Over the years, there was an increasing recognition of the barriers to achieving an accurate and timely diagnosis for VWD. These barriers include a limited awareness by health care professionals of VWD, lack of understanding in differentiating normal from abnormal bleeding symptoms, delays in an accurate and timely diagnosis, and availability of laboratory testing expertise.30 In 2021, to help address these barriers, evidence-based clinical practice guidelines of the American Society of Hematology, ISTH, National Hemophilia Foundation (now National Bleeding Disorder Foundation), and World Federation of Hemophilia were developed by a multidisciplinary expert panel in partnership with patient representatives.30 These guidelines have helped provide clarity and support decisions in the diagnosis of VWD.
Personal history of mucocutaneous bleeding
The initial assessment of an individual being investigated for VWD should focus on a personal history of mucocutaneous bleeding. Over the past 2 decades, bleeding assessment tools (BATs) have been developed to help facilitate the quantification of bleeding symptoms and considerable research has been conducted into their utility for the diagnosis of VWD.31-34 A BAT is a standardized bleeding questionnaire that evaluates the occurrence, frequency, and severity of various bleeding symptoms experienced by an individual using a common scoring system. A summative bleeding score is generated by totaling the score of each bleeding symptom. Although several BATs have been published over the years, the ISTH endorses a consensus BAT, the ISTH-BAT,35 which defines a positive or abnormal bleeding score as ≥6 in adult females, ≥4 in adult males, and ≥3 in children.36 Further modifications of these normal ranges, with age-adjusted reference ranges for adult females, is warranted as highlighted by a recent study.37 Doherty et al showed variability in bleeding scores with age in adult females, ranging from 0 to 4 in the youngest group (aged 18-30 years) to 0 to 6 in the oldest group (aged 52-88 years).37
In 2015, the self-administered BAT (Self-BAT) was created by modifying the ISTH-BAT into layperson language, allowing the general public the ability to determine their bleeding score independently.34 The Self-BAT is widely available through the Let’s Talk Period website (https://letstalkperiod.ca).
The use of BATs to assess bleeding symptoms as part of the diagnostic criteria for VWD can be beneficial. BATs can accurately distinguish normal and abnormal bleeding and distinguish individuals with VWD from those without.32,33,38 However, BATs cannot discriminate between individuals with VWD and those with other mild bleeding disorders, such as platelet function defects.39 A limitation of current BATs is the risk of score saturation (eg, repeated bleeding events in a given category may reach the maximum score at first occurrence), which may lead to underreporting of bleeding symptoms.
The current VWD diagnosis guidelines recommend that BATs be used as an initial screening tool for patients with a low probability of VWD (ie, primary care settings) to determine who requires laboratory testing.30 For patients with an intermediate probability of VWD (ie, referred to a hematologist), the guidelines suggest against using BATs to decide whether to order specific laboratory tests. Similarly, for individuals with a high probability of VWD (ie, affected first-degree relative), the guidelines recommend against using BATs to decide whether to order specific laboratory tests for VWD.30 BATs can be useful in the latter 2 settings to assess and document the severity of bleeding.
Family history
A positive family history of VWD is useful when identifying individuals with VWD; however, this may not always be present. Type 1 VWD is generally inherited in an autosomal dominant fashion, hence an individual will have 1 affected parent. However, de novo VWF variants have been reported.40 To further complicate the family history criteria, incomplete penetrance and variable expressivity is observed in families with a history of type 1 VWD. Family history is somewhat more straightforward in types 2 and 3 VWD. Type 3 VWD is inherited in an autosomal recessive fashion, with obligate carriers unaffected or, in some cases, having low VWF levels and increased bleeding themselves.41
Laboratory testing
Screening tests
Laboratory screening tests may be used in the initial evaluation of an individual suspected of a bleeding disorder, but these have limited utility in the diagnosis of VWD. Historically, the BT was used as a screening test for defects in primary hemostasis and was considered useful for screening for VWD. However, many laboratories have discontinued the use of the BT due to its invasive nature, poor reproducibility, and lack of sensitivity for the diagnosis of VWD. An alternative to the BT is the platelet function analysis (PFA-100/200), which measures primary hemostasis under shear.42,43 Although the PFA has greater sensitivity than the BT, and has been shown to be useful for screening severe VWD,44 it is still not sensitive for mild VWD.45,46 The complete blood count is usually part of a laboratory screening algorithm but can be normal in VWD. Laboratory screening tests for defects of secondary hemostasis include the activated partial thromboplastin time, and prothrombin time, which can also both be normal in patients with VWD. A prolonged BT or PFA-100/200 closure time and a prolonged activated partial thromboplastin time may suggest VWD, but, in milder cases of VWD, all these screening tests may be normal. If all screening tests are normal and VWD is suspected, specific factor assays should be performed.
Diagnostic tests for VWD
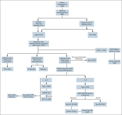
No single laboratory test can be used to diagnose VWD. Figure 2 shows the diagnostic algorithm for VWD based on the current diagnosis guidelines.30 The standard diagnostic tests for VWD include the quantitative measurement of total VWF protein (VWF antigen [VWF:Ag]), and a functional assay (VWF activity) to determine the platelet-binding ability of VWF. The latter was historically measured using the VWF:RCo assay; however, this is hindered by poor reproducibility, high coefficient of variation, and low sensitivity at very low levels of VWF.47 Additionally, false low levels due to certain VWF sequence variations, for example the D1472H variant, present in ∼63% of African Americans, are problematic with this assay.48 In the past decade, other assays measuring platelet-binding activity have been developed to overcome these limitations.24 The newer assays use a recombinant gain-of-function mutant GPIb fragment, which allows the spontaneous binding of VWF in the presence (VWF:GPIbR) or absence (VWF:GPIbM assay) of ristocetin. The current VWD diagnosis guidelines suggest the use of these assays over the VWF:RCo assay.30
The current recommended diagnostic algorithm for VWD. Platelet-dependent VWF activity, VWF:GPIbM (GPIb binding assay for VWF using recombinant mutated GPIb, no ristocetin) or VWF:GPIbR (GPIb binding assay for VWF using recombinant GPIb and ristocetin). ∗Intermediate/high probability of VWD (ie, family history), adult males and children referred to a hematologist. CBC, complete blood count; DDAVP, desmopressin (1-deamino-8-D-arginine vasopressin); PT, prothrombin time; PTT, partial thromboplastin time; R/O, rule out. Adapted from James et al.30
The current recommended diagnostic algorithm for VWD. Platelet-dependent VWF activity, VWF:GPIbM (GPIb binding assay for VWF using recombinant mutated GPIb, no ristocetin) or VWF:GPIbR (GPIb binding assay for VWF using recombinant GPIb and ristocetin). ∗Intermediate/high probability of VWD (ie, family history), adult males and children referred to a hematologist. CBC, complete blood count; DDAVP, desmopressin (1-deamino-8-D-arginine vasopressin); PT, prothrombin time; PTT, partial thromboplastin time; R/O, rule out. Adapted from James et al.30
In addition to VWF:Ag and VWF activity, the measurement of FVIII coagulant activity (FVIII:C) is standard as part of the laboratory evaluation for VWD because VWF is the carrier protein for FVIII.
Specialized tests for the diagnosis of VWD
Additional specialized tests may be performed to aid with the classification of VWD into its types and subtypes.
VWF multimer analysis
The analysis of VWF multimers is assessed by electrophoresis of plasma samples using sodium dodecyl sulfate agarose gels followed by visual examination of the multimer band pattern.49 This assay is primarily qualitative but densitometric analysis can be performed. There are several limitations to this assay including being laborious, technically difficult, and observer dependent. A semiautomated assay is available and is used in some clinical laboratories.50 Some specialized hemostasis laboratories will include multimer analysis as part of first-line testing along with the initial panel of laboratory tests. However, more commonly, multimer analysis is used as second-line testing after VWF levels have been determined, because it can be useful in differentiating between type 2 VWD subtypes.
VWF collagen binding
The VWF collagen binding (VWF:CB) assay is used by some centers as part of their initial diagnostic criteria for type 1 VWD.51,52 These assays generally include collagen types I and III but may also include the assessment of collagen types IV and VI, because VWF variants have now been identified that affect binding to the latter types.53,54 The VWF:CB assay can be used as a surrogate for multimer analysis because collagens I and III are reliant on high molecular weight multimers (HMWM) of VWF. The current VWD diagnosis guidelines suggest either VWF multimer analysis or VWF:CB if additional testing is required for differentiating type 2 VWD subtypes.30
Additional assays
The ristocetin-induced platelet agglutination (RIPA) assay measures the ability of platelets in platelet-rich plasma to aggregate in the presence of ristocetin and can be used to distinguish type 2A and 2B VWD subtypes. This assay, however, requires a fresh blood sample, is not standardized, and is not performed in all laboratories. The FVIII binding (VWF:FVIIIB) assay may be used to evaluate the ability of VWF to bind FVIII.55 This assay is useful to distinguish type 2N VWD from mild hemophilia A. The VWF propeptide (VWFpp) assay is another test that may be used in the diagnosis of VWD. The VWFpp is synthesized and released on a 1:1 basis with the VWF monomer, therefore quantification of this protein is useful in characterizing clinical situations, such as type 1C VWD, in which there is accelerated clearance of VWF. By determining the ratio of VWFpp to VWF:Ag, it is possible to identify individuals with markedly elevated VWF clearance. There is only 1 commercial kit for VWFpp, which can be costly, and, worldwide, only a few laboratories offer this testing.
Genetic testing
Genetic analysis of VWF is not currently part of a standard laboratory workup for all patients suspected of having VWD for several reasons. The VWF gene, located on chromosome 12, is large and complex, with 52 exons spanning 178 kilobases. Analysis is further complicated by the presence of a partial, unprocessed VWF pseudogene, located on chromosome 22. The pseudogene corresponds to exons 23 to 34 of VWF, with 97% sequence homology.56
For type 1 VWD, variants span the entire VWF gene and, in many cases, a pathogenic variant is not identified using traditional sequencing methods. Large deletions and duplications may be missed, requiring additional sequencing methodologies such as multiplex ligation-dependent probe amplification.57
Numerous large cohort studies have shown a weak correlation between VWF sequence variants and disease.58-61 Additionally, genome-wide association studies have shown several genes outside of VWF implicated as modifiers of VWF levels.62,63 Because of these issues, there is an increasing recognition that many patients with mild type 1 VWD may have a complex pathogenesis in which >1 gene is responsible for their bleeding symptoms.
Molecular analysis in types 2 and 3 VWD is somewhat more straightforward because variants tend to cluster in certain parts of the VWF gene. Additionally, information obtained by molecular testing has greater clinical utility, such as prenatal testing in type 3 VWD or to aid in type 2 subtype diagnosis.
Current VWD diagnosis
Type 1 VWD
A diagnosis of type 1 VWD is made when VWF:Ag and VWF activity are reduced proportionately to one another. FVIII:C levels in individuals with type 1 VWD may be normal or slightly reduced. Although this sounds straightforward, the diagnosis of type 1 VWD is complicated, and has often been debated, specifically for mild type 1 VWD.
There are several genetic and nongenetic factors that influence plasma VWF levels. The most well-recognized genetic modifier is ABO blood group. Individuals with blood type O have plasma VWF levels that are ∼25% to 30% lower than those with other blood types.64 ABO-specific reference ranges have been recommended64 but are likely not clinically useful in identifying individuals that are at an increased risk of bleeding.65 ABO-specific reference ranges are not required in the current VWD guidelines.30 As previously mentioned, other genetic loci outside of the VWF gene have been shown to modify VWF levels.62,63 VWF levels are also affected by nongenetic influences including stress,66 exercise,67-69 estrogens (ie, oral contraceptive pill),70 and pregnancy.71 Increased VWF levels are also observed with increasing age, with a rise of ∼1% to 2% per year.72-74
Perhaps the greatest challenge has been in establishing a precise cutoff for VWF levels for the diagnosis of type 1 VWD, a subject of much debate.75 Over the years, guidelines have tried to address this, recommending that patients with partial quantitative VWD be subclassified into 2 distinct groups based on VWF levels; patients with VWF of <0.30 IU/mL diagnosed with type 1 VWD, and those with VWF ranging from 0.30 to 0.50 IU/mL be diagnosed with low VWF.27,29 The current VWD diagnosis guidelines removed this distinction, recommending a diagnosis of type 1 VWD if VWF:Ag and/or VWF activity is <0.30 IU/mL, regardless of bleeding; and for patients with abnormal bleeding, VWF:Ag and/or VWF activity of <0.50 IU/mL is required to confirm a diagnosis.30 As previously mentioned, VWF levels rise with age and may normalize. The current VWD diagnosis guidelines included a recommendation for such cases, which suggests reconsidering the diagnosis and not removing a diagnosis of type 1 VWD based on VWF rising with age.30
Type 1C VWD
Type 1C VWD is a subtype of VWD that is a result of increased VWF clearance. This subtype accounts for ∼15% to 20% of type 1 VWD cases.30 The ratio of VWFpp to VWF:Ag may be used in the evaluation of patients suspected of type 1C VWD. A ratio of VWFpp to VWF:Ag of >3 is a strong indication of type 1C VWD.61,76-78
However, the current VWD guidelines suggest against using the VWFpp/VWF:Ag and instead using a desmopressin (1-desamino-8-D-arginine vasopressin) trial with 1- and 4-hour postadministration blood work to confirm increased clearance in patients with suspected type 1C VWD primarily because of access to the testing.
Type 2 VWD
Patients suspected of having type 2 VWD will have reduced VWF:Ag and/or platelet-dependent VWF activity. The ratio of VWF activity to VWF:Ag can be used to differentiate type 1 from type 2 VWD. The ratio cutoff to confirm a diagnosis of type 2 VWD has differed over the years, ranging from 0.5 to 0.7.79 The current VWD diagnosis guidelines suggest against using a ratio of VWF activity to VWF:Ag cutoff of <0.5 and instead using a higher cutoff of <0.7 to confirm a diagnose of type 2 VWD.30
Type 2A VWD
For type 2A VWD, VWF:Ag and FVIII:C levels may be normal or slightly decreased whereas platelet-dependent VWF activity will be markedly reduced. A loss of HMWM will be observed.
Type 2B VWD
Type 2B VWD also results in the loss of HMWM in most cases but additionally there is increased VWF-platelet GPIbα binding due to gain-of-function variants. Often patients with type 2B VWD will have thrombocytopenia that can worsen at times of stress. The RIPA assay can be used to distinguish type 2B from 2A, however, the current VWD diagnosis guidelines suggest that targeted genetic testing be used over the RIPA assay.30
Type 2M VWD
Type 2M VWD is characterized by defective VWF-platelet interactions despite normal VWF multimers, with a modest reduction of VWF:Ag, and disproportionately reduced VWF activity. Rare variants in the VWF A3 domain that impair VWF’s interaction with collagen are also classified as type 2M VWD.80
Type 2N VWD
VWF levels can be normal or slightly reduced in type 2N VWD, but FVIII levels will be reduced to between 0.05 and o 0.40 IU/mL.81 The VWF:FVIIIB assay may be used in patients suspected of type 2N VWD.55 The current VWD diagnosis guidelines suggest the VWF:FVIIIB assay or targeted genetic testing could be used to make this diagnosis.30
Type 3 VWD
Type 3 VWD causes very low levels of VWF:Ag and VWF activity (<0.05 IU/mL) and low FVIII:C (<0.10 IU/mL), thus a diagnosis of type 3 VWD is relatively straightforward. In some cases, distinguishing between type 3, severe type 1, and type 1C VWD may require genetic testing or the evaluation of VWFpp.82
Timing of testing
Ideally VWF testing is performed at physiologic baseline but, as previously described, VWF levels are affected by stress,66 exercise,67-69 estrogens,70 and pregnancy.71 Thus, considerations should be made to avoid situations in which VWF levels may be falsely elevated. The appropriate timing of testing during the menstrual cycle has been debated. Recent reports have recommended delayed testing until the resolution of anemia and active bleeding, such as heavy menstrual bleeding, which may provide a more accurate evaluation for VWD.83 In many cases, repeat testing is required for a diagnosis of VWD.
Current challenges/controversies
The new VWD diagnosis guidelines provide evidence-based guidance on the diagnosis of VWD, while also highlighting critical research priorities. Future research is imperative to gather evolving evidence to strengthen the guideline recommendations in the future, reducing barriers to diagnosis.
The most controversial recommendation in the VWD diagnosis guidelines was the removal of the distinction of “low VWF,” with the field remaining divided on this. The intention for removing this distinction stemmed from a patient-centered care approach whereby barriers to clinical care access are removed, resulting in decreased patient morbidity associated with delays in diagnosis.84 A concern for those in countries with universal health care systems is the risk of overdiagnosis, which can lead to increased burdens on the health care system and increased patient morbidity.85 Nonetheless, this is 1 area requiring future research to help us better understand individuals with VWF levels in this range for appropriate diagnosis and management.
The current guidelines were created for high-resource settings, thus modification of these recommendations for lower-resource settings is imperative to help implement the best diagnostic approach in these settings. Establishing minimal essential requirements to improve diagnosis in these areas is critical.86
Recently, an updated review of the literature was conducted and reported that the 2021 VWD diagnosis guidelines are still current.87 Continual monitoring of the VWD guidelines and new published literature will be required to ensure that the guidelines remain relevant for the diagnosis of VWD.
Despite advances in the diagnosis of VWD, many challenges remain. To minimize delays to diagnosis and access to appropriate treatment we must continue to increase awareness among nonexpert health care providers, and work to reduce barriers.
Conclusions
In the 100 years since the initial description of VWD, great advancements have been made in the diagnosis of VWD. These advances have been critical in identifying patients with the disease and allowing for proper management, improving the quality of life for many. However, there is still much work to do in improving the timely identification and diagnosis of patients with VWD to ensure they have access to appropriate medical care.
Acknowledgments
The authors acknowledge funding from the Zimmerman Program for Molecular and Cellular Biology of von Willebrand Disease by National Institutes of Health, National Heart, Lung, and Blood Institute program project grants HL081588 and HL144457.
Authorship
Contribution: M.B. and P.J. wrote the manuscript.
Conflict-of-interest disclosure: P.J. reports research funding from Pfizer; and consultancy fees from BioMarin, Roche, and Star/Vega Therapeutics. M.B. declares no competing financial interests.
Correspondence: Paula James, Department of Medicine, Queen’s University, Room 2015, Etherington Hall, 94 Stuart St, Kingston, ON K7L 3N6, Canada; email: jamesp@queensu.ca.

