Key Points
Zebrafish demonstrate a unique balance of natural anticoagulants that mitigates severe FVIII deficiency.
Zebrafish FVIII appears to circulate independently of VWF, which could have implications for management of hemophilia A.
Visual Abstract
Deficiencies in coagulation factor VIII (FVIII, F8) result in the bleeding disorder hemophilia A. An emerging novel therapeutic strategy for bleeding disorders is to enhance hemostasis by limiting natural anticoagulants, such as antithrombin (AT3). To study pro/anticoagulant hemostatic balance in an in vivo model, we used genome editing to create null alleles for f8 and von Willebrand factor (vwf) in zebrafish, a model organism with a high degree of homology to the mammalian hemostatic system and unique attributes, including external development and optical transparency. f8 homozygous mutant larvae surprisingly formed normal thrombi when subjected to laser-mediated endothelial injury, had no overt signs of hemorrhage, although they did have a modest increase in mortality. We have previously shown that at3–/– larvae develop disseminated intravascular coagulation (DIC), with spontaneous thrombosis and fibrinogen consumption, resulting in a bleeding phenotype marked by secondary lack of induced thrombus formation upon endothelial injury. We found that with loss of FVIII (f8–/–;at3–/–), larvae no longer developed spontaneous fibrin thrombi and produced clots in response to endothelial injury. In contrast, homozygous loss of zebrafish Vwf failed to rescue the at3 DIC phenotype. These findings demonstrate an altered balance of natural anticoagulants that mitigates FVIII deficiency in zebrafish, similar to hemostatic drugs in the clinical development pipeline, and suggest that zebrafish FVIII might circulate independently of Vwf. Further exploration of this unique balance in zebrafish could provide novel insights into the treatment of hemophilia A and von Willebrand disease.
Introduction
Hemophilia A is an X-linked recessive disorder caused by a deficiency or defect in coagulation factor VIII (FVIII, gene F8).1 Affecting 1 in 5000 males, it results from mutations in the F8 gene.2,3 Individuals with severe hemophilia A exhibit spontaneous bleeding in soft tissue, joints, and muscles that leads to morbidity and mortality.4 Although recombinant FVIII prophylaxis is effective, some patients develop neutralizing antibodies.5,6 Novel therapies include FVIII mimetics and modulation of hemostatic balance through targeting natural anticoagulants.7,8
FVIII is produced in liver endothelial cells and participates in propagation of coagulation.9-12 Most circulating FVIII exists as a heterodimer formed by proteolytic cleavages within the B-domain.13,14 Recombinant FVIII variants without the B-domain (FVIII-SQ) were developed to facilitate recombinant protein expression, but have also been essential for hemophilia A gene therapy.15,16 FVIII-ΔF is a B-domain–deleted variant that lacks the furin recognition motif and has decreased heterodimers, but increased expression and clotting activity.13,14 Hemophilia A mouse models exhibit reduced survival and excessive bleeding after injury.17,18
von Willebrand factor (VWF) is synthesized in endothelial cells and megakaryocytes, enables platelet adhesion to sites of endothelial injury, and protects FVIII in circulation.19-21 von Willebrand disease (VWD) is an autosomal inherited bleeding disorder caused by VWF deficiency or dysfunction, affecting both males and females.22 FVIII binding to VWF prolongs FVIII’s circulating half-life and delivers it to the site of vascular injury, where thrombin proteolytically actives FVIII to FVIIIa resulting in its dissociation from VWF.12,23Vwf-deficient mice exhibit symptoms consistent with VWD, including spontaneous hemorrhage, prolonged bleeding, reduced FVIII, delayed platelet adhesion, and diminished thrombus formation.24,25
Zebrafish (Danio rerio) are characterized by high fecundity, optical transparency, and external development, with significant homology to the mammalian coagulation system.26-29 New developments in genome editing technology have facilitated quick and robust systems for targeted genetic modification,30-32 which has paved the way for targeted mutagenesis in zebrafish to study coagulation disorders.33 Here we report targeted ablation of zebrafish f8 and vwf using CRISPR/Cas9–mediated genome editing. We find that zebrafish possess a unique balance within their coagulation system, enabling them to withstand the loss of f8 without an overt hemorrhagic phenotype yet a modest decrease in their long-term survival, whereas deletion of vwf resulted in no discernible phenotype. However, FVIII deficiency is also able to rescue the previously described prothrombotic phenotype of antithrombin (at3) deficiency.34 These results inform on the nuances of the hemostatic balance and highlight the adaptability of zebrafish in maintaining hemostasis even in the absence of critical procoagulant clotting factors.
Methods
Zebrafish strains, maintenance, and survival curves
Zebrafish were raised in accordance with animal care guidelines approved by the University of Michigan Animal Care and Use Committee. Embryos are defined as 0 to 2 days postfertilization (dpf), larvae 3 to 29 dpf, juvenile 30 to 89 dpf, and adult from 90 dpf.35f8 and vwf mutant zebrafish were created on an ABxTL hybrid background as were antithrombin (at3) mutant and fibrinogen beta chain–enhanced green fluorescent protein (fgb-egfp) transgenics derived in previous studies.34,36 The kdrl-egfp transgenic has fluorescent endothelial cells.37 All studies were performed on clutchmates from heterozygous incrosses, unless otherwise noted.
Targeted mutagenesis of the f8 and vwf locus using CRISPR/Cas9 genome editing
The f8 and vwf genes were located in the zebrafish genome. Target sites of 17 to 20 nucleotides were identified using ZiFiT (http://zifit.partners.org) as described.38 For f8, templates for single guide RNAs (sgRNAs) were constructed with polymerase chain reaction (PCR) fusion of overlapping oligodeoxynucleotides (Integrated DNA Technologies [IDT], Coralville, IA) which contained the complementary 20 nucleotides of the target site in exon 4, T7 promoter, and sgRNA backbone sequences (supplemental Table 1), and used for in vitro transcription as described.39 Cas9 messenger RNA (mRNA) was transcribed as described.31 sgRNAs and Cas9 mRNA at concentrations of 12.5 and 300 ng/μL, respectively, were injected into 1-cell stage embryos. For vwf, crRNAs (CRISPR RNAs) were designed targeting exons 5, 14, 28, and 51 and purchased (IDT). To produce ribonucleoprotein complexes, specific crRNA and tracrRNA (transactivating crRNA) were mixed in a 1:1 molar ratio, heated to 95°C for 5 minutes, cooled to room temperature, and then incubated with Cas9 protein (IDT) at 37°C for 10 minutes. Assembled ribonucleoprotein complexes were injected into 1-cell stage embryos, raised to adulthood, and outcrossed to assess for germ line transmission. Deletions were confirmed with Sanger sequencing. vwf–/– refers to the large deletion generated from exons 5 to 51, except where noted. The exon 14 to 28 deletion allele is annotated as vwf14–28Δ.
Genotyping of mutant offspring
Zebrafish larvae or adults were anesthetized in tricaine (0.16 mg/mL, Western Chemical Corporation), or humanely killed in either high dose tricaine (1.6 mg/mL), or by immersion in 4°C ice water. Tail-fin biopsies were obtained as described.34,40 Biopsies were incubated in lysis buffer (10 mM Tris-Cl, pH 8.0; 2 mM EDTA, 2% Triton X-100, and 100 μg/mL proteinase K) at 55°C for 2 or more hours, and proteinase K was inactivated at 95°C for 5 minutes.34 PCR was performed on isolated genomic DNA followed by analysis on a QIAxcel Advanced System instrument using capillary electrophoresis (Qiagen). Primer3plus41 was used to design primers and oligonucleotides obtained from IDT (supplemental Table 1).
Laser-induced endothelial injury in zebrafish larvae
Laser-mediated endothelial injury (MicroPoint Pulsed Laser System, Andor Technology) was performed in the venous system (posterior cardinal vein [PCV]) at 3 dpf or arterial system (dorsal aorta) at 5 dpf as described.42 The time to occlusion (TTO) was recorded for up to 2 minutes by an observer blinded to genotype or condition, followed by genotyping.
Analysis of fibrin deposition
Five dpf fgb-egfp larvae (expressing eGFP-labeled fibrinogen36) were embedded in low melt agarose, mounted on glass cover slips, and scored for fibrin deposition in the PCV by observers blinded to genotype. Thrombi were semiquantitatively scored based on the number and size of GFP-labeled fibrin clots as 0 (no GFP), 1 (<5 individual clots), 2 (5 to 25 individual GFP clots of varying sizes distributed evenly), and 3 (continuous large fibrin clots along the vessel). After scoring, larvae were genotyped.
Gene expression
Using the Zebrafish Embryonic Genotyper (Danio Lab), cells were extracted from 3 dpf larvae for genotyping. Three biological replicates of each genotype consisting of 1 to 2 larvae were isolated at 33 dpf, RNA extracted using RNeasy (Qiagen), followed by reverse transcription with Superscript III (Invitrogen). Reverse transcription quantitative real-time PCR was performed on an Applied Biosystems StepOnePlus using Fast SYBR (ThermoFisher). The relative change in gene expression was analyzed in triplicate using the 2–ΔΔCT method43 with β-actin as the reference gene.
WISH
Embryos were treated with 30% Danieau/1-phenyl-2-thiourea at 6 to 8 hours postfertilization to inhibit pigmentation. Five dpf larvae were fixed in 4% paraformaldehyde overnight at 4°C and stored in methanol. Partial f8 complementary DNA (cDNA) fragments were amplified to synthesize antisense and sense digoxigenin-labeled riboprobes with T7 promoter overhang primers (supplemental Table 1), confirmed by electrophoresis and dot blot, followed by whole-mount in situ hybridization (WISH) as described previously.44,45 The probes were denatured at 80°C, cooled, and hybridized to larvae overnight at 65°C. After hybridization, embryos were washed, re-fixed in paraformaldehyde, blocked, and incubated with anti–digoxigenin-AP (alkaline phosphatase) Fab fragments. Staining was conducted using NBT/BCIP (nitro-blue tetrazolium chloride/5-bromo-4-chloro-3'-indolyphosphate p-toluidine salt), followed by equilibration in 70% glycerol for imaging. After WISH, stained larvae were cryoprotected in 30% sucrose overnight, embedded in OCT (Optimal Cutting Temperature) compound, and sectioned at 10 μm thickness. Sections were mounted on slides, fixed, washed, and imaged using a Leica DM 5000B microscope.
Construction of f8 expression vectors
The pT2AL-ubi-egfp plasmid was digested with NcoI and ClaI to remove egfp.46 Zebrafish f8 cDNA was amplified from total zebrafish cDNA and cloned using CloneJET PCR Cloning Kit (ThermoScientific), followed by HiFi DNA assembly (New England Biolabs) to generate the plasmids encoding the cDNAs for zebrafish f8 (pzf8). Human FVIII variants including B-domain–deleted (phF8-SQ) and furin-deleted (phF8-ΔF) variants were cloned under control of the SV40 promoter.13
In vivo rescue assays
Plasmids were utilized to express various forms of FVIII. These were injected into 1-cell embryos, which then expressed protein throughout the larval period. pzf8 with transposase mRNA, phF8-SQ, and phF8-ΔF were each injected into 1-cell embryos generated from f8–/–;at3–/–;fgb-egfp incrosses. pfzf8 was also injected into embryos generated from f8+/+;at3+/+ and vwf14−28Δ/Δ;at3+/− incrosses in the fgb-egfp background. At 5 dpf larvae were scored for fibrin deposition followed by genotyping. For cross-species in vivo rescue assays, cDNA from zebrafish f8 (zf8), zebrafish vwf (zvwf), human F8 (hF8), and human VWF (hVWF) were cloned into pT2AL-ubi-egfp, replacing egfp via HiFi DNA assembly, generating pzf8, pzvwf, phF8, and phVWF, respectively. These plasmids were injected into f8–/–;at3–/–;fgb-egfp embryos, and fibrin deposition was assessed at 5 dpf followed by genotyping.
Statistical analyses
Graphs, survival curves, and significance testing were generated using Prism (GraphPad Software, La Jolla, CA). TTO was analyzed by Mann-Whitney U testing and survival curves were compared using log-rank testing (Mantel-Cox). Ordinal scale statistics were performed by comparing experimental groups with the “uninjected” controls based on the fibrin deposition scores. For this purpose, an ordinal library was utilized in deriving cumulative link models. Marginal means were estimated by these models and Dunnett adjustments were applied for multiple comparisons by using emmeans library. Analyses were performed in R (v4.2.2).
Results
Targeted disruption of f8 using genome editing nucleases shows no apparent phenotype
To create a model of FVIII deficiency, we used CRISPR-Cas9 genome editing to target exon 4 of the zf8 genomic locus (Figure 1A). Injected embryos were raised to adulthood and mated to wild-type fish to identify potential F0 founders with a frameshift mutation. A 113 bp deletion (f8–/–) was confirmed in genomic DNA, and qualitative RT-PCR from cDNA using primers flanking the deletion revealed no product (Figure 1B-D). Reverse transcription quantitative PCR data of f8 expression levels revealed a 90% decrease in the homozygous mutant embryos (Figure 1E). Heterozygotes were incrossed, and genotyping at 3 and 107 dpf revealed a normal Mendelian distribution. Staining for hemoglobin showed no evidence of hemorrhage (supplemental Figure 1). Loss of homozygous f8 mutant fish was not observed until 174 dpf (Figure 1F), but at 1 year there is a small but statistically significant loss of homozygotes (28%, P = .0015 by log-rank Mantel-Cox) (Figure 1F).
Targeting of the f8 locus produces a null allele. (A) Structure of the f8 zebrafish gene and location of the exon 4 deletion. (B) Sequencing of f8–/– cDNA demonstrates a 113 bp deletion resulting in a frameshift mutation with a premature stop codon. Amplification of (C) genomic DNA and (D) cDNA from f8+/− incrosses. (E) RT-qPCR performed in f8+/− incrosses; f8–/– fish show a significant decrease of 90% (± 28%) expression levels compared to f8+/+. The mean cycle threshold (Ct) values were compared to the reference gene β-actin to calculate the relative fold change. Error bars represent standard deviation, and statistical significance was determined by a Student t test (P = .03). (F) Survival curves of zebrafish offspring from an f8 heterozygous incross starting at 3 months of age shows a statistically significant loss of 25% of homozygotes by 1 year of age (∗∗P < .002 by log-rank Mantel-Cox testing), f8+/+ n = 23, f8+/− n = 42, f8–/– n = 29. ∗, P < .05.
Targeting of the f8 locus produces a null allele. (A) Structure of the f8 zebrafish gene and location of the exon 4 deletion. (B) Sequencing of f8–/– cDNA demonstrates a 113 bp deletion resulting in a frameshift mutation with a premature stop codon. Amplification of (C) genomic DNA and (D) cDNA from f8+/− incrosses. (E) RT-qPCR performed in f8+/− incrosses; f8–/– fish show a significant decrease of 90% (± 28%) expression levels compared to f8+/+. The mean cycle threshold (Ct) values were compared to the reference gene β-actin to calculate the relative fold change. Error bars represent standard deviation, and statistical significance was determined by a Student t test (P = .03). (F) Survival curves of zebrafish offspring from an f8 heterozygous incross starting at 3 months of age shows a statistically significant loss of 25% of homozygotes by 1 year of age (∗∗P < .002 by log-rank Mantel-Cox testing), f8+/+ n = 23, f8+/− n = 42, f8–/– n = 29. ∗, P < .05.
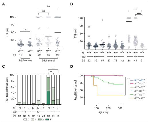
Induced clot formation is normal in f8 mutants but modifies at3-deficient coagulopathy
Despite the loss of FVIII and late lethality, there was no grossly observable bleeding in homozygous mutants as determined by weekly observation from the larval period through adulthood. Furthermore, there was no statistical difference in the TTO following laser-mediated venous or arterial endothelial injury between f8–/– larvae and their heterozygous clutchmates under standard (Figure 2A) or modified injury conditions (supplemental Figure 2). The lack of an observable bleeding phenotype in FVIII-deficient fish led us to question if we might uncover a defect when combined with another coagulation factor mutation. Larvae deficient in At3 do not form thrombi in response to endothelial injury, which we previously demonstrated is due to disseminated intravascular coagulation (DIC)–like spontaneous consumptive coagulopathy that consumes fibrinogen.34 We hypothesized that a deficiency in FVIII, a procoagulant, could potentially reduce spontaneous clotting events in the at3–/– mutants and prevent fibrinogen consumption. We crossed f8 and at3 double heterozygotes and evaluated them with laser-mediated endothelial injury (Figure 2B). We observed that f8+/+;at3–/– larvae did not occlude within 2 minutes, consistent with our earlier studies.34 However, f8–/–;at3–/– mutants demonstrated a normal TTO indicating rescue of the at3 DIC phenotype. The TTO for f8+/−;at3–/– mutants showed an intermediate phenotype. These results are consistent with rescue of the at3–/– DIC phenotype.
f8 mutants show an altered hemostatic balance compared to mammals. (A) FVIII-deficient zebrafish laser-mediated endothelial injury of the PCV was performed on larvae at 3 dpf, and dorsal aorta at 5 dpf. The TTO was not significantly different in f8–/– compared to f8+/− clutchmates (Mann-Whitney U test P > 1). Circles represent individual larvae. Horizontal bars represent the median TTO. (B) Laser-mediated injury on f8+/−;at3+/− incrosses reveal that loss of FVIII reverses the at3–/– phenotype. In the at3–/– background, the increased TTO is reversed by mutation of f8 in a dose-dependent fashion (∗∗∗∗P < .001 by Mann-Whitney U testing). (C) Fibrin deposition observed in 5 dpf fgb-egfp larvae resulting from f8+/−;at3+/− incrosses. Bar graph represents the percentage of larvae in each fibrin deposition category: score 0 having no GFP-labeled fibrin deposits in the PCV, score 1 with <5 occurrences, score 2 with 5 to 25 occurrences, and score of 3 with widespread continuous threads of fibrin in the PCV and/or surrounding regions. Overall statistical significance was determined by Kruskal-Wallis and pairwise comparisons among the f8+/+;at3–/–, f8+/−;at3–/–, and f8–/–;at3–/– mean fibrin scores by a Wilcoxon rank sum test with a Bonferroni correction (∗∗P < .005; ∗∗∗P < .0005). (D) Survival curve of zebrafish offspring from f8+/−;at3+/− incrosses shows that loss of f8 rescues the at3–/– lethal phenotype with a statistically significant difference between f8+/+;at3–/– and f8–/–;at3–/– (∗∗∗∗P < .0001 by log-rank Mantel-Cox testing). f8+/+;at3+/+ n = 22, f8+/−;at3+/− n = 83, f8+/+;at3–/– n = 3, f8+/−;at3–/–, n = 27, f8–/–;at3–/–, n = 22, f8–/–;at3+/+ n = 18. ns, nonsignificant.
f8 mutants show an altered hemostatic balance compared to mammals. (A) FVIII-deficient zebrafish laser-mediated endothelial injury of the PCV was performed on larvae at 3 dpf, and dorsal aorta at 5 dpf. The TTO was not significantly different in f8–/– compared to f8+/− clutchmates (Mann-Whitney U test P > 1). Circles represent individual larvae. Horizontal bars represent the median TTO. (B) Laser-mediated injury on f8+/−;at3+/− incrosses reveal that loss of FVIII reverses the at3–/– phenotype. In the at3–/– background, the increased TTO is reversed by mutation of f8 in a dose-dependent fashion (∗∗∗∗P < .001 by Mann-Whitney U testing). (C) Fibrin deposition observed in 5 dpf fgb-egfp larvae resulting from f8+/−;at3+/− incrosses. Bar graph represents the percentage of larvae in each fibrin deposition category: score 0 having no GFP-labeled fibrin deposits in the PCV, score 1 with <5 occurrences, score 2 with 5 to 25 occurrences, and score of 3 with widespread continuous threads of fibrin in the PCV and/or surrounding regions. Overall statistical significance was determined by Kruskal-Wallis and pairwise comparisons among the f8+/+;at3–/–, f8+/−;at3–/–, and f8–/–;at3–/– mean fibrin scores by a Wilcoxon rank sum test with a Bonferroni correction (∗∗P < .005; ∗∗∗P < .0005). (D) Survival curve of zebrafish offspring from f8+/−;at3+/− incrosses shows that loss of f8 rescues the at3–/– lethal phenotype with a statistically significant difference between f8+/+;at3–/– and f8–/–;at3–/– (∗∗∗∗P < .0001 by log-rank Mantel-Cox testing). f8+/+;at3+/+ n = 22, f8+/−;at3+/− n = 83, f8+/+;at3–/– n = 3, f8+/−;at3–/–, n = 27, f8–/–;at3–/–, n = 22, f8–/–;at3+/+ n = 18. ns, nonsignificant.
To determine whether this rescue also affected spontaneous PCV thrombosis observed in at3–/– mutants,34 a transgenic eGFP–labeled fibrinogen line (fgb-gfp) was bred into the f8+/−;at3+/−mutant background, followed by incrosses. About 92% of f8+/+;at3–/– showed elevated levels of fibrin deposition (Figure 2C), consistent with the expected DIC phenotype. Only 18% of the f8–/–;at3–/– mutants showed even minimal fibrin deposition, and f8+/−;at3–/– mutants once again had an intermediate phenotype. These results are consistent with and parallel our endothelial injury data.
Previously, we have shown that <20% of at3 homozygous mutants survive beyond 7 months of age, the majority dying between 2 and 3 months, in early adulthood.34 We tracked offspring from f8+/−;at3+/− incrosses to evaluate long-term survival. This resulted in a significant difference between the survival of f8–/–;at3–/– and f8+/+;at3–/– (Figure 2D), with loss of FVIII rescuing the at3 lethal phenotype. f8+/−;at3–/– mutants showed partial survival, whereas f8–/–;at3–/– lived well into adulthood and were indistinguishable from the wild-type mutants.
Expression of f8 and vwf in zebrafish larvae
We analyzed zebrafish f8 mRNA expression in 5 dpf wild-type zebrafish larvae by WISH. f8 expression was localized to the heart (Figure 3A). Cryosections were performed in the 5 dpf WISH zebrafish larvae. Both the sagittal (Figure 3B) and transverse (Figure 3C) sections revealed f8 expression in the atrial and ventricular walls of the heart, suggestive of endothelial expression. These results of zebrafish f8 expression correspond to single-cell gene expression (single-cell RNA-sequencing [scRNA-seq]) data generated from zebrafish embryos and larvae available in 3 online resources.47-50 We further validated f8 expression through scRNA-seq analysis51 using endothelial cells isolated from the kdrl-egfp transgenic line (kdrl is an endocardial and endothelial marker52). These data revealed that f8 colocalized (Figure 4A) to clusters with endocardial markers, including gata553 (Figure 4B) and has254 (Figure 4C), confirming its endothelial/endocardial–specific expression. In addition, we found that vwf expression occurs in both the endocardial and arterial clusters (Figure 4D), demonstrating a distinct but overlapping pattern with f8. Taken together, we conclude that endothelial cells are the source of f8 expression in larvae, consistent with the source of expression seen in the mouse.9,10,55
WISH of f8 expression in wild-type zebrafish larvae at 5 dpf. (A) In situ hybridization with an antisense probe shows f8 expression in the heart, while a sense control probe shows no signal. Scale bars, 500 μm. f8 expression is located in the atrial and ventricular walls of the heart as shown in (B) sagittal and (C) transverse sections (10 μm) of stained larvae.
WISH of f8 expression in wild-type zebrafish larvae at 5 dpf. (A) In situ hybridization with an antisense probe shows f8 expression in the heart, while a sense control probe shows no signal. Scale bars, 500 μm. f8 expression is located in the atrial and ventricular walls of the heart as shown in (B) sagittal and (C) transverse sections (10 μm) of stained larvae.
scRNA-seq analysis of f8 and vwf expression in endothelial cells isolated from kdrl-egfp transgenic zebrafish larvae. (A) UMAP (uniform manifold approximation and projection) projection scRNA-seq data from endothelial cells showing f8 expression localized specifically to the endocardial cluster, marked by a red circle. (B-C) Colocalization analysis of f8 with endocardial endothelial–specific markers gata5 and has2 confirms endothelial-specific expression of f8. The red circle marks the endocardial cluster. (D) Expression pattern of vwf, demonstrating localization in both the endocardial (red circle) and arterial endothelial (black circle) clusters.
scRNA-seq analysis of f8 and vwf expression in endothelial cells isolated from kdrl-egfp transgenic zebrafish larvae. (A) UMAP (uniform manifold approximation and projection) projection scRNA-seq data from endothelial cells showing f8 expression localized specifically to the endocardial cluster, marked by a red circle. (B-C) Colocalization analysis of f8 with endocardial endothelial–specific markers gata5 and has2 confirms endothelial-specific expression of f8. The red circle marks the endocardial cluster. (D) Expression pattern of vwf, demonstrating localization in both the endocardial (red circle) and arterial endothelial (black circle) clusters.
Zebrafish and human FVIII restore spontaneous fibrin deposition
We evaluated how the expression of zebrafish FVIII and human FVIII variants impacted the phenotype of f8–/–;at3–/– mutants. This was done through injection of pzf8, human B-domain–deleted F8 (phF8-SQ), and human B-domain–deleted high-expressing F8 (phF8-ΔF) plasmids. Injection with either pzf8, phF8-SQ, or phF8-ΔF into f8–/–;at3–/– mutant embryos significantly restored thrombus formation, showing a trend similar to that observed in f8+/+;at3–/– mutants (Figure 5A-C). Injections of zebrafish f8 (pzf8) resulted in 29% of larvae with fibrin deposition scores of 2 to 3, compared to only 10% for phF8-SQ and 16% for (phF8-ΔF). The human cDNAs were roughly equivalent to one another, although there was a nonsignificant trend of increased activity for phF8-ΔF. pzf8 injected into wild-type larvae similarly exhibited thrombus formation consistent with the f8+/+;at3–/– mutant phenotype (Figure 5D).
Overexpression of FVIII results in thrombosis. Either f8+/+;at3+/+ or f8–/–;at3–/– zebrafish, both in the fgb-gfp background, were incrossed and 1-cell stage embryos injected with pzf8, phF8-SQ, or phF8-ΔF and evaluated for spontaneous thrombi formation via fibrin deposition scoring at 5 dpf. pzf8 injected into (A) f8–/–;at3–/– and (D) f8+/+;at3+/+ zebrafish larvae exhibited statistically significant spontaneous thrombus formation. Empty vector demonstrates the baseline thrombus formation in f8–/–;at3–/– zebrafish larvae without functional FVIII activity. (B) phF8-SQ and (C) phF8-ΔF injected into f8–/–;at3–/– zebrafish larvae demonstrated statistically significant levels of spontaneous thrombi. Statistical significance was determined by ordinal logistic regression followed by Dunnett adjustments (∗∗∗P < .001; ∗∗P < .01).
Overexpression of FVIII results in thrombosis. Either f8+/+;at3+/+ or f8–/–;at3–/– zebrafish, both in the fgb-gfp background, were incrossed and 1-cell stage embryos injected with pzf8, phF8-SQ, or phF8-ΔF and evaluated for spontaneous thrombi formation via fibrin deposition scoring at 5 dpf. pzf8 injected into (A) f8–/–;at3–/– and (D) f8+/+;at3+/+ zebrafish larvae exhibited statistically significant spontaneous thrombus formation. Empty vector demonstrates the baseline thrombus formation in f8–/–;at3–/– zebrafish larvae without functional FVIII activity. (B) phF8-SQ and (C) phF8-ΔF injected into f8–/–;at3–/– zebrafish larvae demonstrated statistically significant levels of spontaneous thrombi. Statistical significance was determined by ordinal logistic regression followed by Dunnett adjustments (∗∗∗P < .001; ∗∗P < .01).
Laser-induced endothelial injury is normal in Vwf-deficient larvae
We used genome editing to generate 2 mutants in the vwf zebrafish gene; a partial deletion (exon 14-28, vwf14−28Δ) and a nearly whole locus deletion (exon 5-51, vwf-) (Figure 6A-C). When subjected to venous endothelial injury at 3 dpf or arterial endothelial injury at 5 dpf, both full and partial deletion mutant vwf–/– larvae did not show a difference in the TTO of the PCV (Figure 6D). Larvae treated with ferric chloride (FeCl3) showed no difference in clotting among genotypes (supplemental Figure 3). No mortality was observed in vwf+/− and vwf–/– clutchmates tracked to 8 months of age (data not shown).
Genome engineering of a large deletion in vwf. (A) The structure of the vwf gene in zebrafish, with deletion indicated. (B) Sequencing of vwf–/– fish shows a large deletion (73.7 kb) between exons 5 and 51. (C) Genomic DNA amplification of vwf mutants. (D) Laser-mediated endothelial injury was performed on larvae at 3 dpf (venous) and 5 dpf (arterial). The TTO was not significantly different among vwf mutant clutchmates (Mann-Whitney U, P = .5 for venous and P = .04 for arterial, only values <.03 are considered significant after Bonferroni correction). Circles represent individual larvae. Horizontal bars represent the median TTO. (E) Laser-mediated injury at 3 dpf from an incross of vwf+/−;at3+/− shows no change in the at3–/– DIC bleeding phenotype with loss of Vwf (Mann-Whitney U, P = .12). (F) Spontaneous fibrin deposition observed in 5 dpf larvae from vwf+/−;at3+/− incrosses. Bar graph represents percentage of larvae in each category: score 0 having no GFP-labeled fibrin deposits in the PCV, score 1 <5 occurrences, score 2 with 5 to 25 occurrences, and score 3 with widespread continuous threads of fibrin in the PCV and/or surrounding regions. Statistical significance was determined by Kruskal-Wallis testing and pairwise comparisons among vwf+/+;at3–/–, vwf+/−;at3–/–, and vwf–/–;at3–/– (P = .3). Larvae were confirmed to express the fgb-egfp transgene in the liver prior to scoring. (G) pzf8 injected into 1-cell stage embryos collected from vwf14-28Δ/Δ;at3+/− incrosses and evaluated for spontaneous thrombi formation via fibrin deposition scoring at 5 dpf. pzf8 injected zebrafish larvae exhibited significant fibrin deposition compared to uninjected controls in all genotypes. Statistical significance was determined by ordinal logistic regression followed by Dunnett adjustments (∗∗∗P < .001; ∗P < .05). ns, nonsignificant.
Genome engineering of a large deletion in vwf. (A) The structure of the vwf gene in zebrafish, with deletion indicated. (B) Sequencing of vwf–/– fish shows a large deletion (73.7 kb) between exons 5 and 51. (C) Genomic DNA amplification of vwf mutants. (D) Laser-mediated endothelial injury was performed on larvae at 3 dpf (venous) and 5 dpf (arterial). The TTO was not significantly different among vwf mutant clutchmates (Mann-Whitney U, P = .5 for venous and P = .04 for arterial, only values <.03 are considered significant after Bonferroni correction). Circles represent individual larvae. Horizontal bars represent the median TTO. (E) Laser-mediated injury at 3 dpf from an incross of vwf+/−;at3+/− shows no change in the at3–/– DIC bleeding phenotype with loss of Vwf (Mann-Whitney U, P = .12). (F) Spontaneous fibrin deposition observed in 5 dpf larvae from vwf+/−;at3+/− incrosses. Bar graph represents percentage of larvae in each category: score 0 having no GFP-labeled fibrin deposits in the PCV, score 1 <5 occurrences, score 2 with 5 to 25 occurrences, and score 3 with widespread continuous threads of fibrin in the PCV and/or surrounding regions. Statistical significance was determined by Kruskal-Wallis testing and pairwise comparisons among vwf+/+;at3–/–, vwf+/−;at3–/–, and vwf–/–;at3–/– (P = .3). Larvae were confirmed to express the fgb-egfp transgene in the liver prior to scoring. (G) pzf8 injected into 1-cell stage embryos collected from vwf14-28Δ/Δ;at3+/− incrosses and evaluated for spontaneous thrombi formation via fibrin deposition scoring at 5 dpf. pzf8 injected zebrafish larvae exhibited significant fibrin deposition compared to uninjected controls in all genotypes. Statistical significance was determined by ordinal logistic regression followed by Dunnett adjustments (∗∗∗P < .001; ∗P < .05). ns, nonsignificant.
Mammalian VWF is known to carry FVIII in circulation and given the conservation of sequence between fish and mammals, we suspected that vwf mutants would have decreased levels of FVIII. Therefore, vwf;at3 double mutants might also demonstrate mitigation of the at3 DIC phenotype, as was the case for f8;at3 mutants. We crossed both full and partial vwf deletions into the at3 mutant background. Using 3 dpf larvae from a double heterozygous incross, we performed venous endothelial injury. Unlike heterozygous and homozygous loss of FVIII, even complete Vwf deficiency did not rescue the at3–/– mutant DIC bleeding phenotype (Figure 6E). We also looked for a change in spontaneous thrombus formation in the vwf-;at3 double mutants. When combined with at3 mutants, Vwf-deficient larvae showed a slight reduction in fibrin thrombi, but this trend was not statistically significant (Figure 6F). These data suggested the hypothesis that Vwf is not required for FVIII in zebrafish circulation, which we further investigated through injection of pzf8 into vwf14−28Δ/Δ;at3 mutants. We found that injected larvae were still able to increase the level of thrombus formation in the absence of Vwf, regardless of at3 genotype (Figure 6G).
Cross-species interactions of vwf and f8
Cross-species rescue of fibrin deposition in f8–/–;at3–/– zebrafish was assessed using plasmids expressing zebrafish and human vwf and f8 (Figure 7). When compared to uninjected controls, both human and zebrafish f8 cDNAs rescued fibrin deposition, as expected. However, neither human nor zebrafish vwf cDNA alone was able to achieve this result. Coinjection of phVWF with phF8 significantly enhanced thrombus formation more than phF8 did itself. Surprisingly, phVWF also increased fibrin deposition in combination with pzf8, compared to pzf8 alone. On the other hand, pzvwf did not increase fibrin deposition when coinjected with either phF8 or pzf8, relative to these latter 2 cDNAs individually. The outcomes of these experiments suggest that human VWF, but not the zebrafish ortholog, can bind to either species of FVIII.
Cross-species rescue of fibrin deposition in f8–/–;at3–/– larvae by FVIII and VWF. (A) Model demonstrating the effect of FVIII levels on fibrin deposition. (B) f8–/–;at3–/– zebrafish larvae were injected with various combinations of plasmids encoding human (h) and zebrafish (z) FVIII and VWF and analyzed for fibrin deposition at 5 dpf by an observer blinded to condition. Injection groups included: uninjected controls, hVWF, hF8, zvwf, zf8, coinjection of hVWF + hF8, coinjection of zvwf + zf8, and cross-species combinations (hVWF + zf8 and zvwf + hF8). (C) Comparison of various groups shows that hVWF, but not zvwf, enhances fibrin deposition in combination with human or fish FVIII. Statistical analysis was performed using ordinal logistic regression followed by Dunnett's adjustments. (∗P < .05, ∗∗P < .01, ∗∗∗P < .001). ns, nonsignificant.
Cross-species rescue of fibrin deposition in f8–/–;at3–/– larvae by FVIII and VWF. (A) Model demonstrating the effect of FVIII levels on fibrin deposition. (B) f8–/–;at3–/– zebrafish larvae were injected with various combinations of plasmids encoding human (h) and zebrafish (z) FVIII and VWF and analyzed for fibrin deposition at 5 dpf by an observer blinded to condition. Injection groups included: uninjected controls, hVWF, hF8, zvwf, zf8, coinjection of hVWF + hF8, coinjection of zvwf + zf8, and cross-species combinations (hVWF + zf8 and zvwf + hF8). (C) Comparison of various groups shows that hVWF, but not zvwf, enhances fibrin deposition in combination with human or fish FVIII. Statistical analysis was performed using ordinal logistic regression followed by Dunnett's adjustments. (∗P < .05, ∗∗P < .01, ∗∗∗P < .001). ns, nonsignificant.
Discussion
This study reports the targeted mutagenesis of f8 and vwf in zebrafish. The f8 mutation is a large exonic deletion that causes a frameshift and premature stop codon. The residual truncated transcript is minimally detected, suggesting nonsense-mediated decay.56 Due to this frameshift mutation and the absence of alternative splice products, it is highly likely that any protein translated from this mutant f8 gene would be nonfunctional, and therefore, we conclude that this is a null allele. We have previously shown severe lethal bleeding defects with loss of extrinsic and common pathway knockouts,34,39,57-59 consistent with the analogous mouse mutants. However, while the zebrafish mutants survive into early adulthood before succumbing to the coagulopathy, mouse knockouts present with embryonic or neonatal lethal hemorrhage.
In the case of f8 mutants, the long-term survival shows some similarities with the mouse model, which has a shortened life span attributed to hemorrhagic events.18 Like the other zebrafish coagulation factor knockouts, the severity was greater in mice, with ∼40% overall survival at one year18 vs ∼75% at the same time point in our study. However, while FVIII-deficient mice exhibit impaired clot formation with challenges such as laser injury and FeCl3 application,60,61 we were surprised to find that zebrafish larvae demonstrated no visible hemorrhage and normal hemostasis when challenged with endothelial injury. This might be attributed to a highly tissue factor driven response to endothelial injury that obviates the need for the intrinsic pathway in larvae,57 but is not able to do so in larger vessels during adulthood.
In our previous studies, we demonstrated that at3–/– zebrafish develop spontaneous thrombosis and uncontrolled DIC during the early stages of development, followed by intracardiac thrombosis and lethality in early adulthood.34 We found that there was consumption of fibrinogen, presumably due to unregulated thrombin activity. Here we observed that loss of FVIII counterbalanced the presumed elevated thrombin activity in at3–/– mutants, thus rescuing the consumptive coagulopathy, preventing spontaneous thrombosis and rescuing adults from lethality. This observation aligns with findings in FVIII-deficient mice where diminished levels of antithrombin were associated with reduced bleeding and increased thrombin generation62 as well as a case report where the bleeding phenotype of severe hemophilia A (FVIII activity <1% normal) was ameliorated by AT3 deficiency.63 These observations are also consistent with AT3 knockdown, a rebalancing therapy in clinical development for patients with hemophilia known as fitusiran.7
In mammals, FVIII is primarily synthesized in liver endothelial cells.9,10 WISH revealed evidence that expression of f8 in zebrafish is from the endothelial lining of the heart. This localization was further validated by our scRNA-seq analysis, which demonstrated the colocalization of f8 with gata5 and has2, both well-established endocardial/endothelial–specific markers. This also aligns with publicly available scRNA-seq data indicating that f8 expression is expressed in endothelial cells.47-50,55,64 The single-cell transcriptomic profiling also identified f8 among the top 30 differentially expressed genes within the endocardial subcluster.65 These data reveal conservation of endothelial cells as the site for FVIII production, although the organ has diverged suggesting the possibility of unique adaptations and regulatory mechanisms in fish. vwf is expressed in both the endocardium and arterial endothelium, similar to observations in mammals. The distinct yet overlapping expression patterns of f8 and vwf suggest their complementary but specialized roles in vascular hemostasis. We also find the critical role of elevated FVIII levels in thrombosis, contributing to the evidence supporting FVIII as a robust risk factor, aligning with epidemiological data and reinforcing the clinical relevance of our observations.66-68 This underscores the reproducibility and significance of elevated FVIII levels in triggering thrombotic events across species.
Approved adeno-associated viral vectors for hemophilia A gene therapy use the B-domain–deleted variant FVIII-SQ.16,69 Preclinical mouse and canine studies previously demonstrated a twofold to threefold increase in FVIII levels after adeno-associated viral gene therapy with hF8-ΔF compared to hF8-SQ.13,14 However, we only observed a small nonsignificant increase in clot formation with hF8-ΔF compared to hF8-SQ. This discrepancy may be due to species-specific factors or an experimental system that is insufficiently sensitive to distinguish such small differences. Nevertheless, these findings highlight the overall conservation of FVIII functionality and emphasize the potential for evaluating human functional variants through in vivo rescue experiments in zebrafish, as we have done for other coagulation factors.34,39,58,70 Bioengineering FVIII variants is one approach to address current limitations of hemophilia A gene therapy.16
Vwf mouse24,71 and rat72 knockouts displayed prolonged bleeding after injury, a characteristic feature of patients with VWD, as well as impaired thrombus formation under high-shear conditions, and reduced platelet adhesion in FeCl3 and inferior vena cava ligation models.24,73 We find that loss of zebrafish Vwf did not affect hemostasis in response to venous and arterial endothelial injury. This is in contrast to previous zebrafish vwf knockout studies that reported increased TTO analyzed using laser-mediated and FeCl3–induced endothelial injury.74,75 This could potentially be attributed to the small insertions generated in those studies (7 and 55 bp), whereas we deleted nearly the entire vwf gene in this study. This difference in phenotype might also arise from the nature of vwf mutations, with ours representing a clear loss of function, equivalent to type 3 VWD.21 The others could possibly have generated dominant negative proteins, mimicking type 1 or 2 VWD subtypes.76 Furthermore, the lower blood pressure typically observed in zebrafish77 compared to mammals may result in altered shear stresses in the larval vasculature, potentially mitigating the bleeding tendency associated with Vwf deficiency. At this point, we have not found evidence that Vwf plays a role in primary hemostasis, but further study is needed to completely rule it out.
The Vwf-deficient at3 mutants yielded intriguing observations, with absence of rescue of the DIC bleeding phenotype characteristic of at3 mutants and the lack of any significant alteration in thrombus formation. Our cross-species studies suggest that zebrafish FVIII binds human VWF, but not the zebrafish ortholog. If zebrafish Vwf did carry FVIII, as in mammals, we would also expect there to be a severe deficiency of FVIII in the vwf knockout, ∼5% to 10% of normal. The FVIII mRNA levels in the f8+/− mutants are 50% of normal, and we observe a phenotype in the f8+/−;at3–/– double mutants. Therefore, if the absence of Vwf in fish were to result in even a 50% decrease in FVIII levels, vwf–/–;at3–/– mutants should have a similar phenotype as observed for f8+/−;at3–/–. However, vwf–/–;at3–/– were indistinguishable from at3–/– leading us to speculate that zebrafish Vwf does not chaperone FVIII in the circulation. This raises the intriguing possibility that zebrafish might possess distinct mechanisms for FVIII stabilization or transport or have evolved less effective clearance pathways. If these mechanism(s) could be applied to humans, they could lead to an enhanced FVIII replacement product for hemophilia A.
In conclusion, our study highlights the remarkable balance in the zebrafish coagulation system, allowing it to tolerate the absence of FVIII and Vwf to a much greater extent than mammals. In contrast to the observed phenotypes in mammals, the loss of Vwf in zebrafish does not appear to manifest with FVIII deficiency. This discrepancy suggests the possibility that zebrafish FVIII has evolved to be stable in circulation without Vwf, and perhaps FVIII-VWF association may be a specific mammalian adaptation, but more direct evidence is needed to confirm this. Exploring this distinctive in vivo balance holds the potential to uncover new perspectives for managing hemophilia A and VWD.
Acknowledgments
Library preparation and next-generation sequencing was carried out in the Advanced Genomics Core at the University of Michigan.
Research reported in this publication was supported by the National Institutes of Health (NIH)-National Cancer Institute under award number P30CA046592 by the use of the following Cancer Center Shared Resource: Single Cell and Spatial Analysis Shared Resource. This work was supported by the National Bleeding Disorders Foundation Judith Graham Pool Postdoctoral Fellowship award (A.R.), NIH-National Heart, Lung, and Blood Institute (NHLBI) grants T32 HL007622 (M.S.G.), T32 HL125242 (S.M.E.), and R35 HL150784 (J.A.S.). B.J.S.-J. was supported by NIH-NHLBI grant K08 HL140078.
J.A.S. is the Henry and Mala Dorfman Family Professor of Pediatric Hematology/Oncology.
Authorship
Contribution: A.R. and C.E.R. designed and conducted research, analyzed data, and wrote the manuscript; M.S.G. designed experiments, performed research, and analyzed data; S.M.E. performed single-cell RNA sequencing and analyzed data; V.R.A. designed research but passed away prior to manuscript preparation; B.J.S.-J. designed research, analyzed data, and edited the manuscript; M.Y. performed statistical analysis; J.A.S. designed research, supervised experiments, conducted research, analyzed data, and wrote the manuscript; and all authors reviewed the manuscript.
Conflict-of-interest disclosure: J.A.S. has been a consultant for Sanofi, Takeda, Genentech, CSL Behring, Novo Nordisk, Pfizer, and Medexus. B.J.S.-J. has been a consultant for Genentech, BioMarin, and Pfizer, and has research support from Novo Nordisk. The remaining authors declare no competing financial interests.
Correspondence: Jordan A. Shavit, Department of Pediatrics, University of Michigan, Room 8301, Medical Science Research Building III, 1150 West Medical Center Dr, Ann Arbor, MI 48109-5646; email: jshavit@umich.edu.
References
Author notes
A.R. and C.E.R. contributed equally to this study.
Original data are available on request from the corresponding author, Jordan A. Shavit (jshavit@umich.edu).
The full-text version of this article contains a data supplement.







