Key Points
Long-lasting cytopenia after BCMA CAR-T therapy correlates with baseline cytopenia and peak inflammatory markers.
Supernatants from activated BCMA CAR-Ts induced a rewiring of transcriptional programs associated with hematopoietic differentiation.
Visual Abstract
Hematologic toxicity is a common side effect of chimeric antigen receptor T-cell (CAR-T) therapies, being particularly severe among patients with relapsed or refractory multiple myeloma (MM). In this study, we characterized 48 patients treated with B-cell maturation antigen (BCMA) CAR-T cells to understand kinetics of cytopenia, identify predictive factors, and determine potential mechanisms underlying these toxicities. We observed that overall incidence of cytopenia was 95.7%, and grade >3 thrombocytopenia and neutropenia, 1 month after infusion, was observed in 57% and 53% of the patients, respectively, being still present after 1 year in 4 and 3 patients, respectively. Baseline cytopenia and high peak inflammatory markers were highly correlated with cytopenia that persisted up to 3 months. To determine potential mechanisms underlying cytopenias, we evaluated the paracrine effect of BCMA CAR-T cells on hematopoietic stem and progenitor cell (HSPC) differentiation using an ex vivo myeloid differentiation model. Phenotypic analysis showed that supernatants from activated CAR-T cells (spCAR) halted HSPC differentiation, promoting more immature phenotypes, which could be prevented with a combination of interferon γ, tumor necrosis factor α/β, transforming growth factor β, interleukin-6 (IL-6) and IL-17 inhibitors. Single-cell RNA sequencing demonstrated upregulation of transcription factors associated with early stages of hematopoietic differentiation in the presence of spCAR (GATA2, RUNX1, CEBPA) and a decrease in the activity of key regulons involved in neutrophil and monocytic maturation (ID2 and MAFB). These results suggest that CAR-T activation induces HSPC maturation arrest through paracrine effects and provides potential treatments to mitigate the severity of this toxicity.
Introduction
Chimeric antigen receptor T-cell (CAR-T) therapy has changed the treatment landscape for relapsed/refractory (R/R) B-cell hematologic malignancies.1-3 To date, triple-class exposed patients with R/R multiple myeloma (MM) present poor outcomes with a median progression-free survival (PFS) of 3 to 4 months and a median overall survival of 8 to 9 months.4,5 Pivotal trials with B-cell maturation antigen (BCMA)–directed CAR-T cells have shown remarkable efficacy, achieving durable remissions ranging from 8 to 35 months of PFS in this subgroup of patients.6,7 Consequently, the US Food and Drug administration has approved 2 BCMA CAR-T products for the treatment of R/R MM, namely idecabtagene vicleucel (Ide-Cel)8 and ciltacabtagene autoleucel (Cilta-Cel).9 Given the promising results observed with these treatments, other BCMA CAR-T products and CAR-T therapies against other myeloma antigens (CD19, CD38, CD138, and SLAMF7) are currently under evaluation10 with a focus on evaluating the use of CAR-T therapies in early management of the disease.
Adverse events associated with CAR-T therapy for R/R B-cell hematologic malignancies are common, and more than 80% of the patients develop toxicities.11,12 Acute toxicities, such as cytokine release syndrome (CRS) and immune effector–cell-associated neurotoxicity syndrome (ICANS), have been characterized extensively from a physio-pathologic and clinical standpoint13-15 and are thus well understood and managed.16,17 However, mechanisms underpinning other toxicities such as hematologic toxicity and particularly long-term cytopenias, a frequent side effect of BCMA CAR-T therapy, are still poorly understood.18,19 Initially attributed to lymphodepleting chemotherapy regimens, long-lasting cytopenias that are present for more than 30 days after infusion have been described across all CAR-T products, independent of their target antigen, thereby pointing toward a class effect that is independent of chemotherapy.20,21 Recent studies that focused on CD19-directed CAR-T cells suggested that there is a relationship between CRS and elevated inflammatory markers at baseline, as well as the development of long-lasting hematologic toxicity.22 Data on BCMA CAR-T–derived cytopenia comes from a few single-center retrospective descriptive analyses and points toward a similar relationship.23-25
In this study, we characterized the kinetics of cytopenia in a cohort of patients with R/R MM who received BCMA CAR-T therapy and evaluated the correlation of cytopenia with clinical and laboratory parameters. To delve into the molecular mechanisms underlying these cytopenias, we studied the effect of supernatants of activated CAR-T cells (spCAR) on ex vivo hematopoietic differentiation. Using phenotypic and single-cell transcriptional studies, our results provide molecular mechanistic insights on what drives prolonged cytopenia, demonstrating the detrimental consequences of cytokine secretion by activated CAR-T cells on hematopoiesis. Moreover, our results demonstrate how the use of specific cytokine inhibitors could prevent or decrease prolonged cytopenias.
Materials and methods
Clinical metadata
Clinical metadata from 48 adult patients with R/R MM who received BCMA CAR-T therapy were retrospectively analyzed. The study was approved by the ethics committee of the University of Navarra. Clinical data were collected after informed consent was obtained. We defined baseline values as those obtained before lymphodepletion with a leniency period of up to 3 days for laboratory values and 1 month for bone marrow infiltration that was determined before apheresis and before the administration of any bridging therapy. Lymphodepletion was given according to each manufacturer’s instructions and was based on fludarabine and cyclophosphamide, followed by product infusion. The median follow-up was 10.5 months. Follow-up was continued until disease progression or death. Toxicity was graded according to the Common Terminology Criteria for Adverse Events v5.0. For hematologic toxicity, based on the criteria recently described by Rejeski et al,26 long-lasting or prolonged cytopenia was defined as grade 3 or higher (based on the Common Terminology Criteria for Adverse Events v5.0 definition), present at 30 days or more after infusion of CAR-T cells.
Generation of activated BCMA and CD19 CAR-T supernatants
Second-generation BCMA and CD19 CAR constructs were used.27 Lentiviral vectors were produced in human embryonic kidney 293-T cells following standard procedures.27 CAR-T cells were generated from healthy donors as described.27 Untransduced T cells (UTD) and CAR-T cells were co-cultured with U266 or Nalm6 cells (BCMA and CD19 expressing cell line, respectively) at a 1:1 ratio. Supernatant UTD (spUTD) and spCAR were collected after 48 hours, cell debris were removed by centrifugation, and clean supernatants were stored at −80°C until use.
Cytokine quantification
The cytokine levels in spCAR and spUTD were quantified using a customized ProcartaPlex assay and included quantification of interleukin-1β (IL-1β), IL-2, IL-4, IL-6, CD137, IL-8, IL-10, IL-17A, interferon gamma (IFN-γ), granulocyte-macrophage colony-stimulating factor, tumor necrosis factor α (TNF-α), perforin, IL-15, granzyme B, and CD40L according to the manufacturer’s instructions. Data were acquired in a Luminex 200 Instrument System (Thermo Fisher Scientific).
Ex vivo myeloerythroid differentiation model
Mononuclear cells were obtained using Ficoll-Paque (GE Healthcare) density gradient centrifugation of bone marrow aspirates from healthy donors (n = 5; range, 18-22 years). All patients provided written informed consent. Hematopoietic stem and progenitor cells (HSPCs) were stained using CD34-APC (clone 581; Beckman Coulter) and CD45-PerCPCy5.5 (clone HI30; BiolLgend) and sorted in a BD FACSAria II (BD Biosciences). An ex vivo liquid culture differentiation assay was performed as previously described.28 To evaluate the effect of spCAR (generated from different donors), between 0.5 and 1.5 mL of spCAR, spUTD, or control media were added to the differentiation process. OP9 cells, media, cytokines, and supernatants were renewed every 3 to 4 days. The following cytokine inhibitors were added to spCAR: IL-6 inhibitor LMT-28 (Selleckchem, E115301) at 0.1 mM; transforming growth factor-β (TGF-β) inhibitor galunisertib (Selleckchem, S2230) at 1 mM; IFN-γ inhibitor emapalumab (Selleckchem, A2041) at 1 mg/mL; IL-17a inhibitor secukinumab (Medchemexpress HY-P9927) at 1 mM; and TNF-α and TNF-β inhibitor etanercept (Medchemexpress, HY-108847) at 0.1 mg/mL.
Flow cytometry analysis
Phenotypic characterization of neutrophilic, monocytic, and erythroid lineages was performed after 24 days of differentiation. Antibodies were purchased from BD Biosciences unless otherwise stated (supplemental Table 1). Data were acquired on a BD FACSCanto II (BD Biosciences) and were analyzed using FlowJo Software version 10 (Tree Star).
scRNA-seq
Single-cell RNA sequencing (scRNA-seq) was performed on cells cultured under spCAR and spUTD conditions after 24 days of differentiation using the Chromium Single-Cell 3′ Reagent Kit (10x Genomics) according to the manufacturer’s instructions. For spUTD samples, 12 463 cells were analyzed (average of 26 678 reads per cell). For the spCAR sample, 6945 cells were analyzed (average of 54 999 reads per cell). scRNA-seq data were demultiplexed, aligned to the human reference (GRCh38), and quantified using Cell Ranger (v6.0.1). Further computational analysis was performed using Seurat (v3.1.5). Cells were filtered based on the number of genes, unique molecular identifiers, and proportion of unique molecular identifiers mapped to mitochondrial and ribosomal genes. Using unsupervised clustering analysis (0.6resolution), 15 clusters were identified. Cell types were annotated using canonical markers. Cytokine families and receptors gene sets are included in supplemental Table 2.
Gene regulatory networks (GRN) analysis
Using the 300 most variable transcription factors (TFs) and 3000 genes, SimiC29 was run with the default parameters. For each regulon, defined as a TF and its associated target genes, the activity score per cell was computed as the area under the curve generated by the cumulative sum of the ordered weights corresponding to the target genes connected to the TF. The distribution for each cell phenotype was then represented in a histogram plot, and the regulatory dissimilarity of each regulon was calculated by computing the distance between the distribution of the cells belonging to each phenotype.
Statistical analysis
Univariate analyses were performed by using simple linear regressions for variables on a continuous scale and by using logarithmic regression for binary variables and using Spearman correlation. Mann-Whitney U tests and Kruskall-Wallis tests were used to evaluate the significance of categorical nonparametric variables. Statistical tests were 2 sided and P values < .05 were considered significant. Statistical analyses were performed using IBM SPSS (v26.0) and GraphPad Prism (v9.3.1).
Results
BCMA CAR-T therapy in patients with R/R myeloma was associated with long-lasting severe hematologic toxicity
This study included 48 patients with a diagnosis of R/R MM treated with BCMA CAR-T therapy at our institution (Table 1). Patients were heavily pretreated with a median of 3 previous lines of treatment before apheresis (range, 2-8), and 96% of patients had a previous autologous stem cell transplantation and 21% had 2 autologous stem cell transplantations. No patient previously underwent an allogeneic transplant. Of the cohort, 79% of patients were refractory to proteasome inhibitors, immunomodulatory agents, and anti-CD38 monoclonal antibodies (triple-class refractory), and 31% were penta-drug refractory (refractory to 2 proteasome-inhibitors, 2 immunomodulatory agents, and anti-CD38 monoclonal antibodies). Only 1 patient previously received BCMA-directed treatment (supplemental Table 3). Of note, 29% of patients had extramedullary disease, and 33% had high-risk cytogenetics.
Patient characteristics
| Characteristics . | Value . |
|---|---|
| Median age (range), y | 57.5 (41-79) |
| Median number of previous lines of treatment (range) | 3 (2-8) |
| Previous ASCT, n (%) | 46 (95.83) |
| >1 ASCT, n (%) | 10 (20.83) |
| Disease characteristics | |
| High-risk cytogenetics∗, n (%) | 16 (33.33) |
| Extramedullary disease, n (%) | 14 (29.17) |
| Number of focal lesions, n (%) | |
| None | 4 (8.33) |
| 1-3 | 14 (29.17) |
| 4-10 | 6 (12.50) |
| >10 | 24 (50.00) |
| Number of lytic lesions, n (%) | |
| None | 5 (10.42) |
| 1-3 | 8 (16.67) |
| 4-10 | 13 (27.08) |
| >10 | 22 (45.83) |
| Triple-drug refractory, n (%) | 38 (79.17) |
| Penta-drug refractory, n (%) | 15 (31.25) |
| Product infused | |
| Ide-Cel, n (%) | 37 (77.08) |
| Ciltacabtagene autoleucel, n (%) | 5 (10.42) |
| ARI0002h, n (%) | 3 (6.25) |
| Other, n (%) | 3 (6.25) |
| Baseline blood count | |
| Median hemoglobin, g/dL (range) | 11.2 (7.9-14.5) |
| Median platelet count per μL (range) | 139 500 (34 000-387 000) |
| Median ANC per μL (range) | 2355 (2010-285) |
| Hemoglobin <8 g/dL, n (%) | 1 (2.08) |
| Platelets <50 000/μL, n (%) | 2 (4.17) |
| ANC <1000 cells per μL, n (%) | 3 (6.25) |
| Median markers of inflammation at baseline | |
| Lactate dehydrogenase, U/L (range) | 237 (213-275) |
| Ferritin, ng/mL (range) | 368 (279-642.8) |
| D dimer, U/L (range) | 605 (410-740) |
| Fibrinogen, mg/dL (range) | 432 (364-506) |
| HEMATOTOX score | |
| Low (0 or 1 point), n (%) | 29 (60.42) |
| 0 points | 12 |
| 1 point | 17 |
| High (≥2 points), n (%) | 19 (39.58) |
| 2 points | 9 |
| 3 points | 5 |
| 4 points | 1 |
| 5 points | 3 |
| 6 points | 0 |
| 7 points | 1 |
| Characteristics . | Value . |
|---|---|
| Median age (range), y | 57.5 (41-79) |
| Median number of previous lines of treatment (range) | 3 (2-8) |
| Previous ASCT, n (%) | 46 (95.83) |
| >1 ASCT, n (%) | 10 (20.83) |
| Disease characteristics | |
| High-risk cytogenetics∗, n (%) | 16 (33.33) |
| Extramedullary disease, n (%) | 14 (29.17) |
| Number of focal lesions, n (%) | |
| None | 4 (8.33) |
| 1-3 | 14 (29.17) |
| 4-10 | 6 (12.50) |
| >10 | 24 (50.00) |
| Number of lytic lesions, n (%) | |
| None | 5 (10.42) |
| 1-3 | 8 (16.67) |
| 4-10 | 13 (27.08) |
| >10 | 22 (45.83) |
| Triple-drug refractory, n (%) | 38 (79.17) |
| Penta-drug refractory, n (%) | 15 (31.25) |
| Product infused | |
| Ide-Cel, n (%) | 37 (77.08) |
| Ciltacabtagene autoleucel, n (%) | 5 (10.42) |
| ARI0002h, n (%) | 3 (6.25) |
| Other, n (%) | 3 (6.25) |
| Baseline blood count | |
| Median hemoglobin, g/dL (range) | 11.2 (7.9-14.5) |
| Median platelet count per μL (range) | 139 500 (34 000-387 000) |
| Median ANC per μL (range) | 2355 (2010-285) |
| Hemoglobin <8 g/dL, n (%) | 1 (2.08) |
| Platelets <50 000/μL, n (%) | 2 (4.17) |
| ANC <1000 cells per μL, n (%) | 3 (6.25) |
| Median markers of inflammation at baseline | |
| Lactate dehydrogenase, U/L (range) | 237 (213-275) |
| Ferritin, ng/mL (range) | 368 (279-642.8) |
| D dimer, U/L (range) | 605 (410-740) |
| Fibrinogen, mg/dL (range) | 432 (364-506) |
| HEMATOTOX score | |
| Low (0 or 1 point), n (%) | 29 (60.42) |
| 0 points | 12 |
| 1 point | 17 |
| High (≥2 points), n (%) | 19 (39.58) |
| 2 points | 9 |
| 3 points | 5 |
| 4 points | 1 |
| 5 points | 3 |
| 6 points | 0 |
| 7 points | 1 |
Patient baseline characteristics before CAR-T infusion.
ANC, absolute neutrophil count; ASCT, autologous stem cell transplantation; IMiD, immunomodulatory drug; PI, proteasome inhibitor.
High-risk cytogenetics include t(4;14), t(14;16), t(14;20), and/or del(17p). Triple-drug refractory disease indicates refractory to an IMiD, PI, and daratumumab; penta-drug refractory indicates refractory to lenalidomide, pomalidomide, bortezomib, carfilzomib, and daratumumab.
The main adverse event observed after CAR-T therapy was CRS, which was reported in 89.5% of patients (Table 2). Severe CRS events (grade ≥3) were seen in 12.5% of patients, and any grade ICANS was seen in 20.8% of patients, with grade ≥3 being reported in 4.1% of patients. These complications occurred mostly in the first month after CAR-T treatment, and the median duration of these complications was 5.5 days (95% confidence interval, 3.5-7.6) for CRS and 2.5 days (95% confidence interval, 1.4-3.5) for ICANS. One patient in our cohort developed a delayed treatment-related grade 3 parkinsonism syndrome.30 The overall incidence of any grade cytopenia was 95.7%, and anemia, neutropenia, and thrombocytopenia of any grade were reported in 97.9%, 97.9%, and 77% of the patients, respectively (Table 2). Cytopenia was seen in all patients who were treated with any BCMA CAR-T product, regardless of the number of previous lines of therapy received. The median time to neutrophil (absolute neutrophil count >103/μL), platelet (>5x104/μL), and hemoglobin (>8 g/dL) recovery was 45, 90, and 30 days, respectively. Of note, 6 patients presented with grade ≥3 cytopenia before infusion that affected only 1 cell lineage. These patients had a longer time to recovery, particularly of neutrophils, although these differences were not statistically significant, probably because of the limited number of patients. Regarding the severity of cytopenia, 1 month after infusion, grade ≥3 anemia persisted in 16.8% of the patients, and more than half of the patients had grade ≥3 neutropenia (53.1%) and thrombocytopenia (57.4%) (Figure 1). The hemoglobin levels were the first to recover with median hemoglobin levels above 10 g/dL at 2 months, and every patient had a hemoglobin level above 8 g/dL at 4 months after treatment with CAR-T cells. However, a higher proportion of patients presented with grade ≥3 neutropenia and thrombocytopenia after 2 (30.95% and 40.5% respectively), 3 (28% and 33.3%), and 6 months (21% and 21.4%) after infusion. Febrile neutropenia was reported in 38% of patients, and grade ≥3 infections in the first month after treatment were seen in only 10.4% of the patients (Table 2). One year after CAR-T infusion, 4 patients still had platelet counts <50 000/mm3 and 3 patients had neutrophil counts <1000/mm3. One patient presented with a severe bleeding event in the central nervous system (grade ≥3). The PFS for the whole cohort was 9.56 months. Patients who relapsed in the first 6 months after CAR-T infusion (12.5%) did not have recovered platelet and neutrophil counts at the time of disease progression. In contrast, patients who relapsed (14.6%) after month 6 had recovered blood counts before progression.
Main toxicities and management
| Toxicity . | Value . |
|---|---|
| Hematologic toxicity up to 1 mo after infusion, n (%) | |
| Anemia | |
| Any grade | 47 (97.92) |
| ≥Grade 3 | 30 (62.50) |
| Thrombocytopenia | |
| Any grade | 37 (77.08) |
| ≥Grade 3 | 30 (62.50) |
| Neutropenia | |
| Any grade | 47 (97.92) |
| ≥Grade 3 | 47 (97.92) |
| Profound (ANC < 100 cells per μL) | 12 (25.00) |
| Supportive therapy for cytopenia, n (%) | |
| G-CSF | 39 (81.25) |
| TPO | 4 (8.33) |
| EPO | 8 (16.67) |
| CD34+ boost | 1 (2.08) |
| pRBC transfusion <30 d after infusion | 33 (68.75) |
| pRBC transfusion >30 d after infusion | 6 (12.50) |
| Platelet transfusion <30 d after infusion | 25 (52.08) |
| Platelet transfusion >30 d after infusion. | 8 (16.67) |
| ICANS grade, n (%) | |
| 0 | 38 (79.17) |
| 1 | 7 (14.58) |
| 2 | 1 (2.08) |
| 3 | 2 (4.17) |
| 4 | 0 (0.00) |
| CRS grade, n (%) | |
| 0 | 5 (10.42) |
| 1 | 22 (45.83) |
| 2 | 15 (31.25) |
| 3 | 4 (8.33) |
| 4 | 2 (4.17) |
| Treatment for ICANS/CRS, n (%) | |
| Steroids | 17 (35.42) |
| Tocilizumab | 34 (70.83) |
| Anakinra | 3 (6.25) |
| Infection, n (%) | |
| Any grade | 18 (37.50) |
| Grade ≥3 | 5 (10.42) |
| Toxicity . | Value . |
|---|---|
| Hematologic toxicity up to 1 mo after infusion, n (%) | |
| Anemia | |
| Any grade | 47 (97.92) |
| ≥Grade 3 | 30 (62.50) |
| Thrombocytopenia | |
| Any grade | 37 (77.08) |
| ≥Grade 3 | 30 (62.50) |
| Neutropenia | |
| Any grade | 47 (97.92) |
| ≥Grade 3 | 47 (97.92) |
| Profound (ANC < 100 cells per μL) | 12 (25.00) |
| Supportive therapy for cytopenia, n (%) | |
| G-CSF | 39 (81.25) |
| TPO | 4 (8.33) |
| EPO | 8 (16.67) |
| CD34+ boost | 1 (2.08) |
| pRBC transfusion <30 d after infusion | 33 (68.75) |
| pRBC transfusion >30 d after infusion | 6 (12.50) |
| Platelet transfusion <30 d after infusion | 25 (52.08) |
| Platelet transfusion >30 d after infusion. | 8 (16.67) |
| ICANS grade, n (%) | |
| 0 | 38 (79.17) |
| 1 | 7 (14.58) |
| 2 | 1 (2.08) |
| 3 | 2 (4.17) |
| 4 | 0 (0.00) |
| CRS grade, n (%) | |
| 0 | 5 (10.42) |
| 1 | 22 (45.83) |
| 2 | 15 (31.25) |
| 3 | 4 (8.33) |
| 4 | 2 (4.17) |
| Treatment for ICANS/CRS, n (%) | |
| Steroids | 17 (35.42) |
| Tocilizumab | 34 (70.83) |
| Anakinra | 3 (6.25) |
| Infection, n (%) | |
| Any grade | 18 (37.50) |
| Grade ≥3 | 5 (10.42) |
Main toxicities and management after CAR-T therapy.
ANC, absolute neutrophil count; EPO, erythropoietin; pRBC packed red blood cells; TPO, thrombopoietin analogues.
Long-lasting severe cytopenia developed in patients treated with BCMA CAR-T therapy. (A) Prevalence of grade ≥3 anemia, thrombocytopenia, and neutropenia at baseline (0) and at 1, 2, 3, and 6 months after infusion of CAR-T treatment. Evolution of aggregate hemoglobin (B), neutrophil (C), and platelet (D) counts from CAR-T infusion up to 1 year of follow-up.
Long-lasting severe cytopenia developed in patients treated with BCMA CAR-T therapy. (A) Prevalence of grade ≥3 anemia, thrombocytopenia, and neutropenia at baseline (0) and at 1, 2, 3, and 6 months after infusion of CAR-T treatment. Evolution of aggregate hemoglobin (B), neutrophil (C), and platelet (D) counts from CAR-T infusion up to 1 year of follow-up.
A total of 68% of patients received supportive therapy in the form of transfusion of packed red blood cells in the first month after CAR-T infusion and 52% received pooled platelet transfusions; 12% and 16.3% of those patients, respectively, required transfusion in the subsequent 3 months. Granulocyte colonies-stimulating factor (G-CSF) was administered in 89% of patients, mainly in the first month after treatment. In 17% of the patients, a recovery of neutrophil counts associated with G-CSF treatment was observed before day 28 and a subsequent decrease was observed after G-CSF discontinuation. In 15% of the patients, G-CSF administration was required in the first 3 months after CAR-T therapy. Erythropoietin and thrombopoietin analogues were used in 16.6% and 8.3% of patients, respectively, and these treatments were started more than 1 month after CAR-T treatment in all cases (Table 2). These results indicate that hematologic toxicity is a common and long-lasting toxicity associated with BCMA CAR-T cells.
Baseline cytopenia, inflammatory markers, and high-risk cytogenetics correlate with prolonged cytopenia
To define potential factors associated with hematologic toxicity, we analyzed the relation between cytopenia and clinical and laboratory findings. Baseline hemoglobin level and thrombocytopenia were the best predictive biomarkers of long-lasting cytopenia (supplemental Figure 1). Thus, lower baseline hemoglobin levels correlated with lower hemoglobin levels and platelet and neutrophil counts at 1, 3, and 6 months after infusion (supplemental Table 4). Similarly, baseline thrombocytopenia correlated with lower hemoglobin levels and platelet and neutrophil counts 3 months after infusion. Baseline neutropenia was associated with neutropenia at months 3 and 6 after infusion. Moreover, patients with high-risk cytogenetics had a significant correlation with lower hemoglobin levels and platelet and neutrophil counts 1 and 2 months after infusion. It should be noted that baseline bone marrow infiltration before CAR-T treatment correlated with lower hemoglobin levels at month 3 and 6 after treatment but not with other cytopenias. Other disease-related factors (number of previous treatments, use of chemotherapy, triple or penta-drug exposure, extramedullary disease, number of focal and lytic lesions, response to bridging therapy, use of alkylator agents in bridging therapy) and patient related factors (age, Eastern Cooperative Oncology Group performance status, baseline renal function, and D dimer) were also not associated with cytopenia (supplemental Table 5). Of interest, patients who received tocilizumab had significantly lower neutrophil counts at month 1 (P = .008) than those who did not receive this treatment. This association was not found in later periods or with other cytopenias.
Regarding inflammatory markers, high baseline ferritin levels correlated with lower hemoglobin levels up to 6 months after infusion and with lower platelet counts up to 5 months after infusion but not with neutropenia (supplemental Table 4). Similarly, peak ferritin levels 3 days after infusion of CAR-T products correlated with lower blood counts at 1 month (supplemental Table 4). Interestingly, persistent high ferritin levels 1 month after infusion correlated with lower hemoglobin levels and platelet counts 2 and 3 months after infusion, indicating that high ferritin levels, a marker of sustained inflammation, are associated with long-lasting cytopenia. This might suggest that CAR-T–driven inflammation could be responsible for the hematopoietic toxicity observed after BCMA CAR-T therapy.
Delayed ex vivo HSPC differentiation is mediated by the paracrine effect of CAR-T cells
Except for B-cell progenitors and plasma cells,31 HSPCs do not express the BCMA antigen and therefore it is unlikely that CAR-T cells have a direct effect on hematopoiesis. Thus, to evaluate the putative CAR-T–driven paracrine effect, we used a previously described ex vivo liquid culture differentiation assay24 in which differentiation of CD34+ HSPCs was induced in the presence of supernatants from activated BCMA CAR-T cells (spCAR) or spUTD as control (Figure 2A). The presence of 15 cytokines related to T-cell activation and effector function, such as IFN-γ, TNF-α, IL-2, and IL-6, and T-cell polarization (Th response) were measured in the supernatants. Significantly higher cytokine levels were detected in spCAR when compared with spUTD (Figure 2B; supplemental Figure 2). At 12 days of cell culture, no differences were detected in the 3 main differentiation lineages (neutrophilic, monocytic, and erythroid) in terms of number of cells (Figure 2C; supplemental Figure 3). However, after 24 days, the number of CD10− neutrophil precursors was significantly reduced in spUTD when compared with spCAR condition. Moreover, cells cultured in the presence of spCAR showed a significant decrease in the numbers of more differentiated cells when compared with treatment with spUTD in all 3 lineages, namely neutrophilic (CD10+CD16+), monocytic (CD14+CD35+), and erythroid (CD71+CD36+) lineages (Figure 2C-D; supplemental Figure 3). Similar results were obtained when activated CD19 CAR-T cells were used (supplemental Figure 4A). These data suggest that the strong proinflammatory conditions produced by activation of CAR-T cells affect hematopoiesis significantly and potentially contribute to long-term cytopenia. To better determine which cytokine was mediating this effect, 5 cytokine blocking drugs were added to spCAR during ex vivo differentiation. Interestingly, HSPCs exposed to spCAR with a mix of IFN-γ, TNF-α/β, TGF-β, IL-6, and IL-17 inhibitors presented more mature phenotypes, similar to the control groups, at the end of the differentiation (Figure 2E; supplemental Figure 4B). Individual analysis of the inhibitors showed that TNF-α/β blockade partially recovered the differentiation of the 3 cell linages, and the IFN-γ inhibitor also contributed to more differentiated monocytes (supplemental Figure 4). Taken together, these data suggest that the paracrine effect of CAR-T cells could be reversed by a combination of suitable cytokine blockers, thereby providing a potential treatment to promote HSPC differentiation in proinflammatory environments.
HSPCs differentiated in the presence of the supernatant of activated CAR-T cells presented less mature phenotypes. (A) Schematic representation of the ex vivo myeloerythroid differentiation model employed. CD34+ HSPCs were harvested and subjected to differentiation under 3 conditions, namely the addition of supernatant produced by the coculture of untransduced lymphocytes (spUTD), BCMA CAR-T cells (spCAR) to the MM tumoral cell line U266 for 48 hours, and control condition without the addition of supernatant. Cytokine production was measured in the supernatant. The phenotype obtained after 12 and 24 days of ex vivo differentiation of the HSPCs was studied using next generation flow cytometry. scRNA-seq was performed after 24 days of ex vivo differentiation. (B) Concentration of IFN-γ, TNF-α, IL-2, and IL-6 cytokines in the spUTD (blue) and activated BCMA CAR-T cells (red) after 48 hours of coculture with the MM cell line U266 at a 1:1 effector-to-target ratio (n = 3). (C) Proportion of HSPCs differentiated (n = 3) in the control (green), spUTD (blue), and spCAR (red) conditions. Analysis of less differentiated (upper panel) and more differentiated (lower panel) cells is shown for the 3 lineages, namely neutrophilic (CD10−; CD10+CD16+), monocytic (CD14−CD64+; CD14+CD35+), and erythroid (CD71+CD36−; CD71+CD36+) lineages. The proportion of cells that achieved mature myeloerythroid phenotypes was significantly lower in the spCAR group. (D) FACS gating results of HSPCs that were differentiated in the presence of spUTD (blue) or spCAR (red) at day 24 of differentiation. Gates of more differentiated cells are shown for neutrophilic (CD10+CD16+), monocytic (CD14+CD35+), and erythroid (CD71+CD36+) lineages, respectively. (E) The proportion of HSPCs after differentiated for 24 days (n = 2) in the control (green), spUTD (blue), spCAR (red), and spCAR with inhibitors mix (yellow) conditions. The mix included IL-6 inhibitor at working concentration of 0.1 mM, TGF-β inhibitor at 1 mM, IFN-γ inhibitor at 1 mg/mL, IL-17a inhibitor at 1 mM; and TNF-α-TNF-β inhibitor at 0.1 mg/mL. Welch tests for panel B and unpaired t tests for panel C were used. ∗P < .05; ∗∗P > .01.
HSPCs differentiated in the presence of the supernatant of activated CAR-T cells presented less mature phenotypes. (A) Schematic representation of the ex vivo myeloerythroid differentiation model employed. CD34+ HSPCs were harvested and subjected to differentiation under 3 conditions, namely the addition of supernatant produced by the coculture of untransduced lymphocytes (spUTD), BCMA CAR-T cells (spCAR) to the MM tumoral cell line U266 for 48 hours, and control condition without the addition of supernatant. Cytokine production was measured in the supernatant. The phenotype obtained after 12 and 24 days of ex vivo differentiation of the HSPCs was studied using next generation flow cytometry. scRNA-seq was performed after 24 days of ex vivo differentiation. (B) Concentration of IFN-γ, TNF-α, IL-2, and IL-6 cytokines in the spUTD (blue) and activated BCMA CAR-T cells (red) after 48 hours of coculture with the MM cell line U266 at a 1:1 effector-to-target ratio (n = 3). (C) Proportion of HSPCs differentiated (n = 3) in the control (green), spUTD (blue), and spCAR (red) conditions. Analysis of less differentiated (upper panel) and more differentiated (lower panel) cells is shown for the 3 lineages, namely neutrophilic (CD10−; CD10+CD16+), monocytic (CD14−CD64+; CD14+CD35+), and erythroid (CD71+CD36−; CD71+CD36+) lineages. The proportion of cells that achieved mature myeloerythroid phenotypes was significantly lower in the spCAR group. (D) FACS gating results of HSPCs that were differentiated in the presence of spUTD (blue) or spCAR (red) at day 24 of differentiation. Gates of more differentiated cells are shown for neutrophilic (CD10+CD16+), monocytic (CD14+CD35+), and erythroid (CD71+CD36+) lineages, respectively. (E) The proportion of HSPCs after differentiated for 24 days (n = 2) in the control (green), spUTD (blue), spCAR (red), and spCAR with inhibitors mix (yellow) conditions. The mix included IL-6 inhibitor at working concentration of 0.1 mM, TGF-β inhibitor at 1 mM, IFN-γ inhibitor at 1 mg/mL, IL-17a inhibitor at 1 mM; and TNF-α-TNF-β inhibitor at 0.1 mg/mL. Welch tests for panel B and unpaired t tests for panel C were used. ∗P < .05; ∗∗P > .01.
Single-cell transcriptional characterization of abnormal hematopoietic differentiation
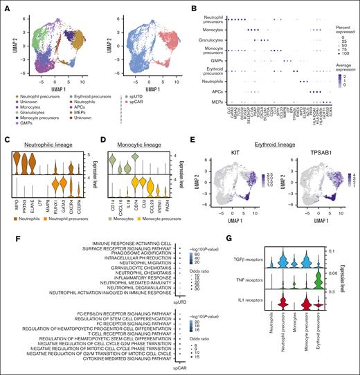
To further understand the effect of supernatants from activated BCMA CAR-T cells on hematopoiesis, we performed scRNA-seq on CD34+ HSPCs cultured for 24 days in the presence of spCAR or spUTD. A total of 14 248 cells were integrated (4639 from spCAR and 9609 from spUTD-treated cells), and 15 clusters were defined (supplemental Figure 5A-B). Clusters containing high levels of ribosomal genes and those in phase G2M/S of the cell cycle were removed (supplemental Figure 5C), and the remaining clusters were annotated based on the expression of canonical markers.32-36 Clusters 1 and 14 could not be properly identified based on canonical markers (supplemental Table 6) and were eliminated from further analyses. Although clusters 0, 5, 10, and 13 were composed mainly of cells treated with spCAR, clusters 1, 3, 4, 11, and 12 included cells treated with spUTD (supplemental Figure 5D). Clusters enriched in spUTD-treated cells showed transcriptional profiles of mature granulocytes, monocytes, or macrophages. In contrast, clusters mainly composed of cells treated with spCAR corresponded to cell populations with immature transcriptomic profiles with enrichment in TFs and genes involved in early hematopoietic homeostasis (Figure 3A-B). To gain further insights into the potential transcriptional mechanisms involved in the abnormal hematopoietic differentiation, we examined the main 3 trajectories. Consistent with immunophenotypic results, the transcriptional profile of cells cultured with spUTD was enriched in signatures of mature neutrophils with expression of PRTN3, ELANE, MPO, LTF, and MMP8, which are described as canonical neutrophils markers37-41 (Figure 3C). In contrast, cells cultured with spCAR were enriched in RUNX142,43 and GATA2,44-46 which encode TFs present in early hematopoietic precursors. These cells also presented with higher expression levels of CXCR4, which has high relevance in HSPCs and early neutrophil trafficking from the bone marrow,41,47,48 and CEBPA, which is mainly involved in neutrophil differentiation and plays an important role in myeloid priming49 (Figure 3C). Moreover, mature monocytes within cells exposed to spUTD expressed CD14, a marker of monocyte/macrophage lineage, and CXCL16, IL18, and CD74.33,34,50 In contrast, cells exposed to spCAR expressed VSTM1, CLU, PADI4, and CCL23,33,35,51 which are markers associated with immature monocytes (Figure 3D). We also observed erythroid precursors within cells cultured with spCAR that presented with differential expression of RHEX, TPSAB1, and KIT52-54 (Figure 3E). Other mature populations, such as antigen-presenting cells that are characterized by the expression of HLA genes and CD1 family genes (CD1A, CD1D), were only observed in HSPCs cultured with spUTD (Figure 3B).
Characterization of differentiated CD34+ cells at single-cell level. scRNA-seq of ex vivo liquid culture differentiation samples of healthy CD34+ cells at day 24 after addition of spCAR or spUTD as control was performed. (A) An overview of the 8259 cells that passed quality control and filtering for subsequent analyses in this study. On the left, UMAP plot showing the 11 clusters that were analyzed and annotated. On the right, UMAP plot showing the distribution of cells from each condition (spUTD or spCAR). (B) Dot plot with the expression of canonical markers. (C) Violin plots of cell markers for mature neutrophils (MPO, PRTN3, ELANE, LTF, and MMP8) and precursors of neutrophils (RUNX1, GATA2, CXCR4, and CEBPA). (D) Violin plots of cell markers for mature monocytes (CD14, CXCL16, IL18, and CD74) and monocyte precursors (CLU, CCL23, VSTM1, and PADI4). (E) UMAP plot showing the expression of KIT and TPSAB1, which are mainly distributed within erythroid precursors. (F) Gene ontology analysis of granulocytes and erythroid precursor clusters corresponding to cells exposed to spUTD and spCAR, respectively, showed pathways that confirm these phenotypes. (G) Expression of the cytokine TGF-β, TNF, and IL-1 receptors families in neutrophils, precursors of neutrophils, monocytes, precursors of monocytes, and erythroid precursors.
Characterization of differentiated CD34+ cells at single-cell level. scRNA-seq of ex vivo liquid culture differentiation samples of healthy CD34+ cells at day 24 after addition of spCAR or spUTD as control was performed. (A) An overview of the 8259 cells that passed quality control and filtering for subsequent analyses in this study. On the left, UMAP plot showing the 11 clusters that were analyzed and annotated. On the right, UMAP plot showing the distribution of cells from each condition (spUTD or spCAR). (B) Dot plot with the expression of canonical markers. (C) Violin plots of cell markers for mature neutrophils (MPO, PRTN3, ELANE, LTF, and MMP8) and precursors of neutrophils (RUNX1, GATA2, CXCR4, and CEBPA). (D) Violin plots of cell markers for mature monocytes (CD14, CXCL16, IL18, and CD74) and monocyte precursors (CLU, CCL23, VSTM1, and PADI4). (E) UMAP plot showing the expression of KIT and TPSAB1, which are mainly distributed within erythroid precursors. (F) Gene ontology analysis of granulocytes and erythroid precursor clusters corresponding to cells exposed to spUTD and spCAR, respectively, showed pathways that confirm these phenotypes. (G) Expression of the cytokine TGF-β, TNF, and IL-1 receptors families in neutrophils, precursors of neutrophils, monocytes, precursors of monocytes, and erythroid precursors.
In line with these results, gene ontology analysis revealed that HSPCs exposed to spUTD presented with enrichment in pathways related to granulocyte chemotaxis, neutrophil chemotaxis, migration, and degranulation and with a transcriptomic profile that is associated with macrophage features, highlighting the mature phenotype of those populations (Figure 3F; supplemental Figure 5E). In contrast, HSPCs exposed to spCAR were enriched in pathways involved in the regulation of HSPC differentiation processes (Figure 3F; supplemental Figure 5F). Moreover, neutrophil, monocyte, and erythroid precursors presented with increased apoptotic-related genes (supplemental Figure 5G), and erythroid progenitors also showed negative regulation of G2/M and mitotic cell cycle phase transition, suggesting a decreased proliferation rate (Figure 3F). In addition, neutrophil, monocyte, and erythroid precursors (exposed to spCAR) presented with higher expression levels of receptors from the TNF, TGF-β, and IL-1 families (Figure 3G; supplemental Figure 6A) with TGFBR1 and IL1RL1 being 2 of the most expressed genes in neutrophil and monocyte precursors (supplemental Figure 6B). Collectively, these data suggest that activated CAR-T cells have a paracrine effect not only through the production of a strong proinflammatory scenario, but also through promoting signaling of specific cytokine programs that lead to maturation arrest and more immature phenotypes of differentiated HSPCs. Moreover, spCAR may promote increased apoptotic rates and decreased proliferation, potentially explaining the long-term cytopenias observed in these patients.
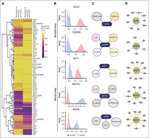
Differential GRNs are seen in neutrophil and monocyte lineages exposed to activated CAR-T supernatants
To elucidate how supernatants from activated CAR-T cells alter GRNs, we applied SimiC29 and observed the regulons that were differentially activated in HSPCs cultured in the presence of spCAR (supplemental Figure 7A). Cells exposed to spCAR presented with increased activity of JUND, JUNB, or FOS55 regulons, which were increased in immature progenitors (supplemental Figure 7B). We next compared the GRN activity of precursors from each lineage and identified high dissimilarity scores in neutrophilic and monocytic lineages (Figure 4A). In particular, increased activity of regulons ID2 and CEBPD in neutrophils corresponded with their mature phenotype, because these are key TFs in terminally differentiated neutrophils56,57 (supplemental Figure 7C). In contrast, the increased activity in neutrophil precursors of regulons KFL6 and CEBPB, which are key TFs for neutrophil differentiation in myeloid precursors,58,59 explained the immature phenotype of these cells (Figure 4B). Similarly, in the monocytic lineage, increased activity in the regulons involved in myeloid differentiation, together with decreased activity of MEF2C or MAFB60,61 observed in the presence of spCAR, explained their less differentiated phenotype (Figure 4B).
Analysis of GRNs in cells differentiated in presence of spCAR or spUTD. SimiC was applied to infer GRNs associated with more mature phenotypes or with those still in the differentiation process. (A) Heat map showing the regulatory dissimilarity score between cells exposed to spUTD and those exposed to spCAR of the different regulons within neutrophil lineage cells and monocytic lineage cells. (B) Histograms showing the activity score of KLF6 and CEBPB regulons, which are associated with neutrophilic lineage, and the IKZF1, MEF2C, and MAFB regulons, associated with monocytic lineage, for cells exposed to spUTD and those exposed to spCAR. (C) Representative scheme of cytokine-related genes that belong to the regulons KLF6, CEBPB, IKZF1, MEF2C, and MAFB. (D) Networks of the TFs KLF6, CEBPB, IKZF1, MEF2C, and MAFB and their top related genes.
Analysis of GRNs in cells differentiated in presence of spCAR or spUTD. SimiC was applied to infer GRNs associated with more mature phenotypes or with those still in the differentiation process. (A) Heat map showing the regulatory dissimilarity score between cells exposed to spUTD and those exposed to spCAR of the different regulons within neutrophil lineage cells and monocytic lineage cells. (B) Histograms showing the activity score of KLF6 and CEBPB regulons, which are associated with neutrophilic lineage, and the IKZF1, MEF2C, and MAFB regulons, associated with monocytic lineage, for cells exposed to spUTD and those exposed to spCAR. (C) Representative scheme of cytokine-related genes that belong to the regulons KLF6, CEBPB, IKZF1, MEF2C, and MAFB. (D) Networks of the TFs KLF6, CEBPB, IKZF1, MEF2C, and MAFB and their top related genes.
A detailed analysis of the TFs and their associated genes revealed genes related to proinflammatory cytokines, such as IL18, cytokine receptors, such as IL17RA, and members of TNF superfamily, including KFL6, CEBPB, and IKZFI regulons, thereby highlighting the importance an inflammatory environment, caused by supernatants from activated CAR-T cells, may have on HSPCs (Figure 4C-D). Moreover, the MEF2C and MAFB regulons were also associated with genes related to cytokines, chemokines, or their receptors. Because IL-13 regulates monocytic function,62 the presence of its receptor among genes related to the MEF2C regulon suggests that this cytokine plays a role in the maturation of these cells when cultured with spUTD (Figure 4C-D). Overall, our GRN analysis provides mechanistic insights into the regulatory networks that underlie the phenotypic differences observed in HSPC differentiation in the presence of supernatants from activated CAR-T cells. All these data support our hypothesis that activation of CAR-T induces a paracrine effect that affects HSPC differentiation, which leads to long-term cytopenia in patients who undergo BCMA CAR-T therapy.
Discussion
Hematologic toxicity is one of the most frequent adverse events of CAR-T therapies and, not surprisingly, in this study, cytopenia emerged as the most frequent toxicity associated with BCMA CAR-T treatment. Previous clinical studies that led to the approval of Ide-Cel2,8 and ciltacabtagene autoleucel3,9 showed a high incidence of grade 3 and 4 cytopenia (neutropenia 89%, thrombocytopenia 52%, and anemia 60%),1-3,9 a frequency similar to that found in our study. A recent report on a small cohort of patients who received BCMA and CD19 CAR-T therapy for R/R MM that was focused on hematologic toxicity25 reported prolonged cytopenia (defined as grade 3 or higher after day 28) in 58% of the patients. In our study, the proportion of patients with long-lasting and clinically relevant cytopenias was significantly higher, and more than half of the patients exhibited grade ≥3 neutropenia (53%) and thrombopenia (57%) 1 month after infusion. It should be noted that one-fifth of patients presented with persistent severe thrombocytopenia and neutropenia 6 months after infusion (20% and 21%, respectively). The incidence of other CAR-T–derived toxicities, CRS, and ICANS was similar to that seen in the KarMMa and CARTITUDE studies, although the duration of symptoms was shorter probably because of the more frequent use of tocilizumab (79%) and steroids (35%) in our series. In this sense, we found an association between tocilizumab administration and neutropenia at 1 month after infusion, which is in line with its reported role in the induction of neutropenia and thus it could be an initiating factor. Similar observations were recently described by Logue et al23 with real-life use of Ide-Cel. The incidence of infection was lower in our series, because the incidence of severe infection was reported in this study, in contrast with other published series.23,63
Our results are consistent with previous observations in patients with MM who were treated with CAR-T cells25 and with the CAR-HEMATOTOX model developed by Rejeski et al26 for predicting hematologic toxicity in patients with R/R large B-cell lymphoma in that baseline cytopenia and inflammatory markers were correlated with the duration of cytopenia. This could be associated with poor bone marrow reserve caused by previous treatments, although, to date, no association between the number of treatments and cytopenia has been found.18,19,22,23,25 Interestingly, no association between CRS and ICAN severity and cytopenia was found in Rejeski's work,26 nor in our study. In contrast, Juluri et al22 recently showed that severe CRS is associated with hematologic toxicity following CD19 CAR-T therapy. In their study, the severity of cytopenia was comparable with that seen in our patients, but its duration was substantially shorter with a median time to absolute neutrophil count and platelet recovery of 8.7 days and 36.5 days, respectively. Furthermore, the evaluation of serum cytokines related to CRS revealed that higher peak IL-6 levels were associated with cytopenia at day 28, whereas high serum concentrations of TGF-β were associated with improved hematopoietic recovery in their work.22 Additional biomarkers of inflammation, such as ferritin, were also associated with the frequency and severity of hematologic toxicity in our study. Therefore, although acute inflammation after CAR-T infusion and CRS development, along with lymphodepletion, partially account for initial cytopenia, sustained inflammation might play an important role in the delayed hematopoietic recovery observed in some patients.
The relationship between inflammation and HSPC differentiation is well-known and has been analyzed in the context of acute syndromes, such as sepsis and hemophagocytic lymphohistiocytosis, which has also been observed as a toxicity of CAR-T treatment and is the paradigm of how inflammation halts hematopoiesis.14,15 Moreover, chronic inflammation has been shown to produce HSPC exhaustion and functional damage.64,65 Similarly, sustained inflammation caused by cytokines that are released by activated CAR-T cells in the bone marrow in patients with MM could contribute to impaired hematopoietic recovery. These results suggest that cytokines released by activated CAR-T cells and the inflammatory environment created are at least partially responsible for the delayed hematopoietic recovery observed. Despite the long-lasting hematologic toxicity that has been described in patients who were treated with CD19 and BCMA CAR-T cells, CD19 CAR-T activity occurs mainly in peripheral blood and lymph nodes, and, in this case, the levels of cytokines released would be much lower in bone marrow, thereby reducing the incidence and severity of long-term cytopenias.
To date, there is limited knowledge regarding the underlying mechanisms of inflammation-mediated hematologic toxicity after CAR-T therapy. Our ex vivo studies point toward a cytokine-mediated molecular rewiring of hematopoietic differentiation as a mechanism that contributes to halting myeloid differentiation. As expected, characterization of supernatants from activated CAR-T cells revealed high levels of CRS-related cytokines, which could be implicated in the differentiation delay, because these play well-known roles in regulating inflammatory reactions (IL-6 and IL-10), HSPCs (IL-6 and granulocyte-macrophage colony-stimulating factor), and proliferation and differentiation of B- and T-cell lymphocytes (IL-2, IL-4, and IL-15).66 High IFN-γ levels are also deleterious for HSPCs and downstream differentiation, and sustained levels of this cytokine have been shown to lead to anemia and bone marrow failure. TNF-α affects myeloid precursors in a similar manner.
The scRNA-seq studies also provide a molecular explanation for the role of inflammation in the regulation of cell differentiation. The immature phenotype seen with spCAR can be explained by the expression of TFs involved in the initial stages of hematopoiesis and HSPC development and lineage commitment, such as GATA2.66,67 This suggests that substances present in activated CAR-T supernatants create an environment that is not favorable for hematopoietic differentiation. Therefore, cells would remain in an immature quiescent state through overexpression of these TFs, as observed for neutrophil progenitors that persist in high numbers. However, because monocytic and erythroid progenitors have reduced numbers, we could not discard other mechanisms, such as apoptosis or cell death caused by maturation delay that have been described for hematologic malignancies such as myelodysplastic syndromes. Furthermore, we observed that activated CAR-T cells do not only produce a strong proinflammatory milieu by producing TNF-α, TGF-β, or IFN-γ, among other cytokines, but also induce the expression of their receptors, thereby promoting increased signaling of specific cytokine programs that lead to maturation arrest. Consistent with these findings, our ex vivo studies showed that the use of a combination of cytokine inhibitors was able to induce HSPC differentiation, partially reverting the halt in differentiation induced by supernatants from activated CAR-T cells. This finding supports that the upregulation of inflammatory pathways is key for the induction of cytopenia. From a clinical standpoint, our results suggest that early and effective control of the inflammatory cascade produced by CAR-T activation may be important to reduce hematologic toxicity. Currently, tocilizumab is the frontline treatment for CRS, but blocking IL-6 receptors leads to higher circulating IL-6 levels; this might explain why higher tocilizumab use correlated with long-lasting cytopenia, both in our work and that of others.68 Further studies are needed to assess whether other approaches based on cytokine blockage might control CRS without negatively impacting hematopoietic recovery (anakinra, steroids, and anti-TNF).69
Overall, our clinical findings add to the growing body of data that highlight that persistent cytopenia is a frequent and long-lasting toxicity that follows BCMA CAR-T therapy. It corroborates the finding that the duration of cytopenia is correlated with baseline cytopenia and high peak inflammatory markers, as was already shown for CD19-directed CAR-T cells. Despite its limitations, our study is, to our knowledge, one of the first proof-of-concept reports that provide mechanistic insights into what drives prolonged cytopenia. In addition, the ex vivo findings indicate that activated CAR-T cells secrete proinflammatory substances that impair hematopoietic differentiation and reshape transcriptional programs, which could help to explain the persistence of the hematopoietic toxicity observed because damage seems to happen early in the hematopoietic hierarchy. Our findings strongly suggest that inflammation plays a crucial role in CAR-T–associated cytopenias and that inhibition of specific factors could prevent or decrease its severity. These findings should be confirmed by further studies and constitute the first mechanistic explanation for cytopenia observed in patients treated with BCMA CAR-T cells.
Acknowledgments
The authors acknowledge the patients and healthy donors for their participation in this study and the Biobank of the University of Navarra for its collaboration.
This study was supported by the Instituto de Salud Carlos III cofinanced by the European Regional Development Fund-FEDER “A way to make Europe” (PI19/00726, PI19/00922, PI20/01308, PI22/01044, and PMPTA22/00109), Red de Terapia Celular TERCEL (RD16/0011/0005), Red de Terapias Avanzadas TERAV (RD21/0017/0009), Centro de Investigación Biomédica en Red de Cáncer (CB16/12/00489 and CB16/12/00369), the Ministerio de Ciencia e Innovación cofinanced by the European Regional Development Fund-FEDER “A way to make Europe” (PID2022-137914OB-I00), the European Commission (H2020-JTI-IMI2-2019-18: contract 945393; SC1-PM-08-2017: contract 754658; and H2020-MSCA-IF-2019: grant agreement 898356), Gobierno de Navarra (DESCARTHeS: 0011-1411-2019-000079 and 0011-1411-2019-000072; AGATA: 0011-1411-2020-000011 and 0011-1411-2020-000010; SOCRATHeS: 0011-1411-2022-000053 and 0011-1411-2022-000088; DIAMANTE: 0011-1411-2023-000105 and 0011-1411-2023-000074; and alloCART-LMA: PC011-012), Asociacion Española Contra el Cáncer (AECC; INVES19059EZPO), Cancer Research UK (C355/A26819), FC AECC and AIRC under the Accelerator Award Program, and the Paula and Rodger Riney Foundation. This study was also supported by PhD fellowships from Gobierno de Navarra (0011-0537-2019-000001 [N.B.]) and Ministerio de Ciencia, Innovación y Universidades (FPU19/06160 [P.R.-M.]).
Authorship
Contribution: M.L.P.-B. and P.R.-M. contributed to formal analysis, investigation, and writing the original draft of the manuscript; M.E.C.-C. contributed to formal analysis and software; N.B. contributed to formal analysis and investigation; A.Z., L.B., D.A., P.S.M.-U., A.V.-Z., S.R.-D., S.I., and A.L.-D.d.C. were involved in investigation; S.H., E.T., J.R., and A.A.-P. provided resources and were involved in investigation; J.J.L. and J.S.M were responsible for conceptualization; B.P. contributed to conceptualization and resources; M.H., J.R.R.-M., and F.P. were involved in conceptualization, formal analysis, funding acquisition, and writing the original draft of the manuscript; P.R.-O. contributed to conceptualization, formal analysis, and writing the original draft of the manuscript; and T.E. contributed to conceptualization, investigation, formal analysis, funding acquisition, and writing the original draft of the manuscript.
Conflict-of-interest disclosure: The authors declare no competing financial interests.
The current affiliation for M.L.P.-B. is Hematology Program, Hospital 12 de Octubre, Madrid, Spain.
Correspondence: Teresa Ezponda, Hemato-Oncology Program, Cima Universidad de Navarra, Av Pio XII 55, Pamplona 31008 Spain; email: tezponda@unav.es; Juan Roberto Rodriguez-Madoz, Hemato-Oncology Program, Cima Universidad de Navarra, Av Pio XII 55, Pamplona 31008 Spain; email: jrrodriguez@unav.es; and Felipe Prosper, Hematology and Cell Therapy, Clinica Universidad de Navarra, Av Pio XII 36, Pamplona 31008 Spain; email: fprosper@unav.es.
References
Author notes
M.L.P.-B. and P.R.-M. contributed equally to this study.
T.E., J.R.R.-M., and F.P. are joint senior authors.
All data needed to evaluate the conclusions in the article are present in the article and/or the supplemental Materials. The single-cell RNA sequencing data generated in this study have been deposited in the Gene Expression Omnibus database (accession number GSE250444).
The full-text version of this article contains a data supplement.




