Abstract
Mesenchymal stem cells (MSCs) display immunomodulatory properties mediated by various factors, including inducible nitric oxide synthase (iNOS). Since heme oxygenase-1 (HO-1) is a potent immunosuppressive enzyme, we tested the hypothesis that HO-1 could mediate the immunosuppressive effects of MSCs. We generated adult rat MSCs that inhibited T-cell proliferation in vitro. These MSCs expressed both HO-1 and iNOS. In vitro, whereas neither HO-1 nor iNOS inhibition alone could interfere with the immunosuppressive properties of rat MSCs, simultaneous inhibition of both enzymes restored T-cell proliferation. In vivo, injection of MSCs significantly delayed heart allograft rejection, and inhibition of either HO-1 or iNOS totally reversed the protective activity of MSCs, inducing rejection. Adult human MSCs also expressed HO-1; in these cells, HO-1 inhibition was sufficient to completely block their immunosuppressive capacity. In conclusion, we show, for the first time, that HO-1 mediates the immunosuppressive properties of rat and human MSCs.
Introduction
The possibility that mesenchymal stem cells (MSCs) could modulate the immune response in vivo1 was first suggested by skin graft experiments in nonhuman primates. Strong nonspecific immunosuppressive properties have been reported in vitro for both humans and rodent MSCs.2-4 Various mechanisms have been proposed to explain such properties, including production of transforming growth factor beta (TGFβ),5 hepatocyte growth factor, PGE2,6 IL-10,5 and indoleamine 2,3-dioxygenase (IDO),7,8 as well as suppression of antigen-presenting cell (APC) maturation.9,10 A recent study demonstrated that the suppressive activity of murine MSCs is dependent on inducible NO synthase (iNOS) expression.11 However, the precise mechanism of action of these cells remains poorly understood. It is interesting to note, however, that MSCs are not intrinsically immunoprivileged, since allogeneic MSCs can induce a memory T-cell response.12
Heme oxygenases (HOs) are the rate-limiting intracellular enzymes that degrade heme to biliverdin, CO, and free divalent iron13 . The inducible form, HO-1, has been described as an anti-inflammatory13 and immunosuppressive molecule.14 Furthermore, HO-1 can mediate the effect of molecules such as IL-10 and NO.15 We thus hypothesized that HO-1 could contribute to the immunosuppressive properties of adult rat and human MSCs.
Materials and methods
This study was approved by the Institutional Review Board of Nantes University.
MSC culture
Adult rat MSCs were obtained from LEW.1A and LEW.1W (complete major histocompatibility complex [MHC] I and II mismatch) bone marrow cells collected by flushing femurs and tibias with alpha MEM medium supplemented with 20% fetal calf serum, penicillin, and streptomycin. Adult rat MSCs were regularly split using trypsin and used before passage 4. Culture of human MSCs was performed in the same conditions from bone marrow aspirates from healthy volunteer donors who had provided informed consent in accordance with the Declaration of Helsinki. Adherent cells displayed a morphology and phenotype AbCys, Paris, France typical of MSCs, as shown by the expression of CD90, CD73, CD105, and the virtual absence of CD45+ cells (Table S1, available on the Blood website; see the Supplemental Materials link at the top of the online article). Their identification as MSCs was further confirmed by their ability to differentiate into adipocytes and osteoblasts under appropriate culture conditions (data not shown).
Immunocytology and Western blot
The anti-rat and anti-human HO-1 polyclonal antisera were from Stressgen (San Diego, CA). The rabbit anti-iNOS polyclonal antibody was from Sigma (St Louis, MO). Primary antibody binding was determined using FITC-conjugated goat anti-rabbit IgG (Pierce, Rockford, IL). Anti-CD45 staining was performed using the OX1 + OX30 clones.
Western blot analyses were performed as previously described.14
Allogeneic stimulation
In rat experiments, T cells (95%-98% pure) from LEW 1A lymph nodes were stimulated by allogeneic LEW.1W APCs (Nycodenz [AbCys, Paris France] low-density fraction from the spleen) in the absence or presence of LEW.1A MSCs. Proliferation was measured by assessment of thymidine uptake. In human mixed leukocyte reactions (MLRs), irradiated allogeneic peripheral blood mononuclear cells (PBMCs) were used as stimulators of nonirradiated PBMCs.
Transplantations
Heterotopic cardiac allografts were performed as previously described.16
Image acquisition
Results and discussion
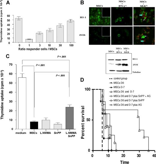
Adult rat MSCs were able to suppress T-cell proliferation by 75% to 90% in response to allogeneic stimulation at a MSC/T-cell ratio of 1 to 1 (Figure 1A) or in response to ConA activation (Figure S1). This suppressive activity was dose-dependent (Figure 1A) and MHC-independent since adult rat LEW.1A MSCs significantly inhibited LEW.1A and LEW.1W T-lymphocyte proliferation (Figure S1).
Adult rat MSCs inhibit allogeneic responses in vitro and in vivo through HO-1 and iNOS activity. (A) LEW.1A T lymphocytes (105) were cocultured with LEW.1W APCs (0.25 × 105) in the presence of graded numbers of adult LEW.1A rat MSCs. Proliferation was measured by thymidine incorporation. The results of 1 experiment representative of 3 are shown Error bars represent SD. (B) Adult rat MSCs (LEW.1W) were cultured alone or in the presence of IFN-γ (0.5μg/mL) or T lymphocytes (LEW.1A) stimulated by allogeneic APC (LEW.1W; ratio 1:4). Cells were used for immunostaining with HO-1– and iNOS-specific antibodies (green staining, thin arrow) and anti-CD45 antibodies (red staining, large arrow). Thus, HO-1– and iNOS-positive MSCs are CD45−. Negative controls (preimmune rabbit serum) are shown in the inserts. MSCs and the same antibodies were also used for Western blots. The results are representative of 2 experiments. See “Image acquisition” for image acquisition infomation. (C) T lymphocytes (105) were activated by allogeneic APCs (0.25 × 105) in the absence or presence of adult rat MSCs at an MSC/T cell ratio of 1:1. SnPP (50 μM; Porphirin Products, Logan, UT) or L-NMMA (10 mM; Sigma-Aldrich, Saint Quentin Fallavier, France), the specific inhibitors of HO-1 and iNOS, respectively, were added alone or together to the culture. Proliferation was measured by thymidine incorporation. The results are representative of 7 experiments. Error bars represent SD. (D) Heart allografts from LEW.1W donors were transplanted heterotopically into LEW.1A recipients. Lewis rat recipients were left untreated (control group; dotted line; n = 5) or received intravenous administration of LEW.1W MSCs (12 × 106) 7 days before (●; n = 5), at the time of LEW.1W heat transplantation (▴; n = 5) or at both times (5 × 106 and 7 × 106 LEW.1W MSCs, respectively; ▵; n = 5). Rats receiving 2 donor MSC injections were treated from the day of MSC administration by intraperitoneal injections of SnPP (15 μg/rat) once every 4 days and aminoguanidine (Sigma-Aldrich; 0.1 g/rat) twice a day until rejection (◇;n = 9), or with SnPP (15 μg/rat) alone (□; n = 5) or aminoguanidine (0.1 g/rat) alone (○). Graft survival was monitored daily by abdominal palpation.
Adult rat MSCs inhibit allogeneic responses in vitro and in vivo through HO-1 and iNOS activity. (A) LEW.1A T lymphocytes (105) were cocultured with LEW.1W APCs (0.25 × 105) in the presence of graded numbers of adult LEW.1A rat MSCs. Proliferation was measured by thymidine incorporation. The results of 1 experiment representative of 3 are shown Error bars represent SD. (B) Adult rat MSCs (LEW.1W) were cultured alone or in the presence of IFN-γ (0.5μg/mL) or T lymphocytes (LEW.1A) stimulated by allogeneic APC (LEW.1W; ratio 1:4). Cells were used for immunostaining with HO-1– and iNOS-specific antibodies (green staining, thin arrow) and anti-CD45 antibodies (red staining, large arrow). Thus, HO-1– and iNOS-positive MSCs are CD45−. Negative controls (preimmune rabbit serum) are shown in the inserts. MSCs and the same antibodies were also used for Western blots. The results are representative of 2 experiments. See “Image acquisition” for image acquisition infomation. (C) T lymphocytes (105) were activated by allogeneic APCs (0.25 × 105) in the absence or presence of adult rat MSCs at an MSC/T cell ratio of 1:1. SnPP (50 μM; Porphirin Products, Logan, UT) or L-NMMA (10 mM; Sigma-Aldrich, Saint Quentin Fallavier, France), the specific inhibitors of HO-1 and iNOS, respectively, were added alone or together to the culture. Proliferation was measured by thymidine incorporation. The results are representative of 7 experiments. Error bars represent SD. (D) Heart allografts from LEW.1W donors were transplanted heterotopically into LEW.1A recipients. Lewis rat recipients were left untreated (control group; dotted line; n = 5) or received intravenous administration of LEW.1W MSCs (12 × 106) 7 days before (●; n = 5), at the time of LEW.1W heat transplantation (▴; n = 5) or at both times (5 × 106 and 7 × 106 LEW.1W MSCs, respectively; ▵; n = 5). Rats receiving 2 donor MSC injections were treated from the day of MSC administration by intraperitoneal injections of SnPP (15 μg/rat) once every 4 days and aminoguanidine (Sigma-Aldrich; 0.1 g/rat) twice a day until rejection (◇;n = 9), or with SnPP (15 μg/rat) alone (□; n = 5) or aminoguanidine (0.1 g/rat) alone (○). Graft survival was monitored daily by abdominal palpation.
The main objective of the present work was to determine whether HO-1 is involved in the immunosuppressive effect of MSCs. We thus analyzed HO-1 protein in adult rat MSCs and found that most did express HO-1 (Figure 1B). HO-1 protein levels were not modified by IFN-γ treatment or during MLR (Figure 1B). Since HO-1 can be regulated by iNOS17 and IDO,17,18 and iNOS11 and IDO7,8 are known to mediate the immunosuppressive effects of MSCs, we also analyzed the expression of these enzymes. Although untreated cells were negative for iNOS, this enzyme was up-regulated (increased staining intensity and percentage of positive cells) on MSCs cultured in the presence of IFN-γ or activated T cells (Figure 1B). The same results were observed using Western blots in the same conditions (Figure 1B). In contrast, IDO protein was undetectable, even after IFN-γ treatment and MLR coculture (data not shown).
To further determine a functional immunosuppressive role for HO-1 expressed by MSCs, we next cocultured LEW.1A MSCs with LEW.1A T cells and LEW.1W APCs in the presence of the HO-1–specific inhibitor SnPP (Figure 1C). In the absence of any treatment, MSCs inhibited T-cell proliferation by 90% at a 1:1 ratio (Figure 1C). This T-cell suppression was not affected by HO-1 inhibition. The same results were observed upon inhibition of iNOS by L-NMMA treatment (Figure 1C). In clear contrast, however, simultaneous inhibition of both enzymes (SnPP/L-NMMA cotreatment) significantly, albeit partially, restored T-cell proliferation.
We next analyzed the immunosuppressive capacity of MSCs in vivo in a rat model of cardiac allotransplantation. Administration of donor MSCs at 7 days and 1 day before heart transplantation significantly prolonged allograft survival, with a mean graft survival of 23 days plus or minus 13 days (6, 7, 7, 28, 29, 29, 32 36, and 36 days, respectively; n = 9) compared with 6 days in untreated controls (Figure 1D). These data show that donor rat MSCs also display suppressive activity in vivo. In order to assess the role of HO-1 and iNOS in the suppressive activity of rat MSCs in vivo, adult rat MSC–treated heart allograft recipients were also cotreated with inhibitors of HO-1 and iNOS (SnPP and aminoguanidine, respectively) from the day of MSC administration until rejection. As shown in Figure 1D, such treatment totally reversed the protective effect of adult donor rat MSCs and induced graft rejection (graft survival: 6, 8, 11, 12, and 13 days; n = 5), as did the administration of either SnPP alone (graft survival: 6, 8, 8, 11, and 14 days; n = 5) or aminoguanidine alone (graft survival: 6, 7, 9, 10, and 12 days; n = 5). These results show that HO-1 and iNOS are implicated in the suppressive activity of adult rat MSCs both in vitro and in vivo. Our data are in contradiction with a recent study where adult rat MSCs were unable to prolong heart allograft survival in a Lewis-to-ACI [August Copenhagen Irish] combination.19 Nevertheless, it is worth noting that, in contrast to the latter study, here we only used cells that had undergone less than 4 passages, since we found HO-1 expression as well as immunosuppressive function to be very rapidly down-regulated over time in culture (Figure S2).
Our results led us to analyze HO-1 expression in human MSCs. Virtually all human MSCs expressed HO-1 (Figure 2A). Furthermore, human MSCs inhibited allogeneic proliferation by 60% in MLR experiments (Figure 2B). Interestingly, HO-1 inhibition with SnPP completely abolished the suppressive effect of MSCs (Figure 2B), highlighting the key role of HO-1 in the immunosuppression mediated by human MSCs. iNOS inhibition, on the other hand, was unable to restore the proliferation of T cells suppressed by MSCs (not shown). Further experiments now need to be conducted with human MSCs in animal models to fully characterize the role of iNOS in these cells.
Adult human MSCs inhibit allogeneic responses through HO-1 expression. (A) Immunocytology experiments showing that human MSCs express HO-1. Negative controls were performed using normal rabbit serum at the same dilution (1:1000) as the anti–HO-1 antibody. The results of 1 experiment representative of 4 are shown. Similar results were obtained with 8 different MSC lines. See “Image acquisition” for image acquisition information. (B) PBMCs from healthy donors (5 × 104) were stimulated with irradiated allogeneic PBMCs (5 × 104) in the presence or absence of an MSC line at a MSC/T cell ratio of 1:1. When indicated, the HO-1 inhibitor SnPP was added to the culture at 50 μM. The results shown are representative of 5 experiments. Error bars represent SD.
Adult human MSCs inhibit allogeneic responses through HO-1 expression. (A) Immunocytology experiments showing that human MSCs express HO-1. Negative controls were performed using normal rabbit serum at the same dilution (1:1000) as the anti–HO-1 antibody. The results of 1 experiment representative of 4 are shown. Similar results were obtained with 8 different MSC lines. See “Image acquisition” for image acquisition information. (B) PBMCs from healthy donors (5 × 104) were stimulated with irradiated allogeneic PBMCs (5 × 104) in the presence or absence of an MSC line at a MSC/T cell ratio of 1:1. When indicated, the HO-1 inhibitor SnPP was added to the culture at 50 μM. The results shown are representative of 5 experiments. Error bars represent SD.
In conclusion, we show, for the first time, a role for HO-1 in the immunosuppressive effects of adult rat and human MSCs. HO-1 may mediate this effect through suppression of T-cell proliferation,20 inhibition of Toll-like receptor (TLR) activation14,21 and/or through cytoprotective effects.22
The online version of this article contains a data supplement.
The publication costs of this article were defrayed in part by page charge payment. Therefore, and solely to indicate this fact, this article is hereby marked “advertisement” in accordance with 18 USC section 1734.
Acknowledgments
We thank H. Smit, C. Usal, and B. Martinet for skillful microsurgery.
Authorship
Contribution: D.C. designed research, collected, analyzed, and interpreted data, and drafted the manuscript. M.H. collected, analyzed, and interpreted data, and drafted the manuscript. E.M., J.R., and R.B. collected data. J.P.S. analyzed and interpreted data. I.A. analyzed and interpreted data, designed research, and drafted the manuscript. M.C.C. designed research and analyzed and interpreted data.
Conflict-of-interest disclosure: The authors declare no competing financial interests.
Correspondence: Dominique Chabannes, INSERM U643, ITERT, 30 Boulevard Jean Monnet, 44093 Nantes Cedex, France; e-mail:dominiquechabannes@nantes.inserm.fr.

